


2021北海高三第一次模拟考试化学含答案
展开
这是一份2021北海高三第一次模拟考试化学含答案,共10页。试卷主要包含了本试卷分选择题和非选择题两部分,答题前,考生务必用直径0,本卷命题范围,可能用到的相对原子质量,1 ml·L-1 HCl溶液等内容,欢迎下载使用。
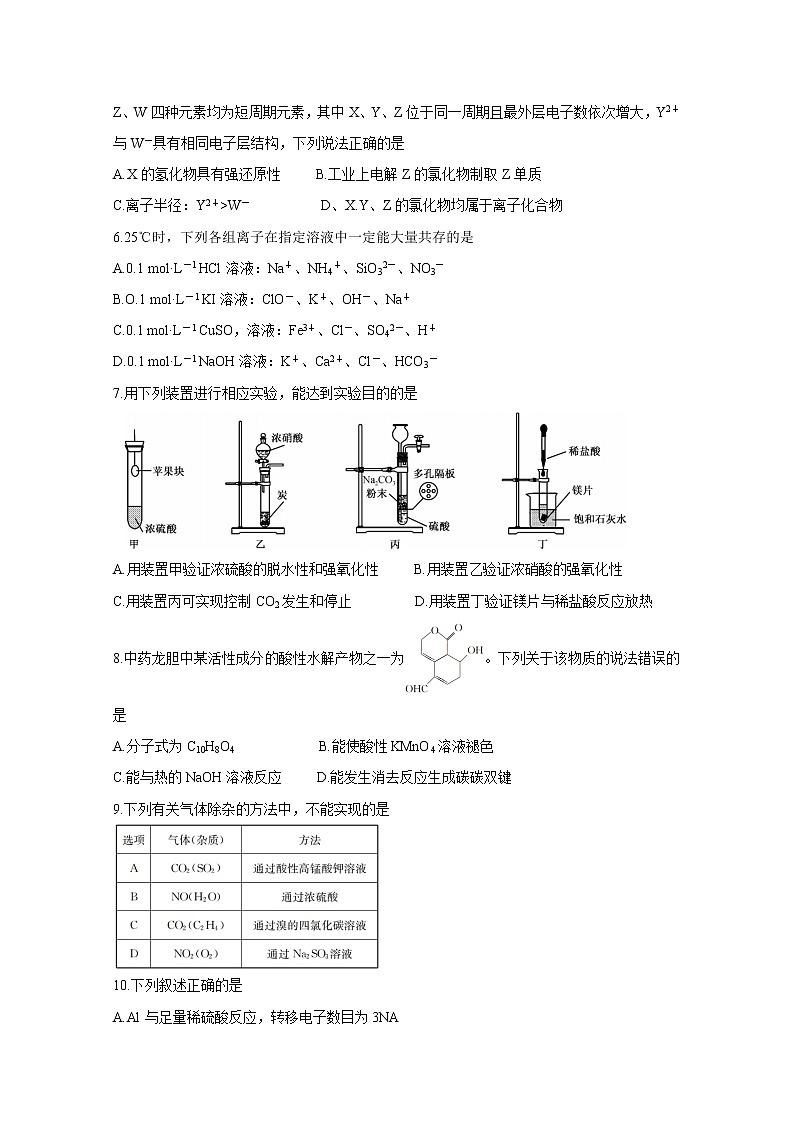
www.ks5u.com2021届北海市高三第一次模拟考试化学试卷考生注意:1.本试卷分选择题和非选择题两部分。满分100分,考试时间90分钟。2.答题前,考生务必用直径0.5毫米黑色墨水签字笔将密封线内项目填写清楚。3.考生作答时,请将答案答在答题卡上。选择题每小题选出答案后,用2B铅笔把答题卡上对应题目的答案标号涂黑;非选择题请用直径0.5毫米黑色墨水签字笔在答题卡上各题的答题区域内作答,超出答题区域书写的答案无效,在试题卷、草稿纸上作答无效。4.本卷命题范围:高考范围。5.可能用到的相对原子质量:H 1 C 12 O 16 Al 27 Cu 64 Zn 65 Br 80 Ag 108一、选择题:本大题共14小题,每小题3分,共计42分。在每小题列出的四个选项中,只有一项是最符合题目要求的。1.化学与生活密切相关。下列说法正确的是A.明矾可用于自来水净化消毒 B.食用花生油可发生水解反应C.碳酸钠可用于治疗胃酸过多 D.酒精浓度越高,消毒效果越好2.实验室中下列做法错误的是A.用苯萃取甲苯中的溴单质 B.用碱石灰干燥氨气C.盛放酒精的容器应贴上 D.配制FeCl3溶液时应加少量稀盐酸3.下列说法正确的是A.蛋白质中只含C、H、O、N四种元素 B.所有蛋白质遇浓硝酸均变黄色C.麦芽糖完全水解后只生成一种有机物 D.温度越高,酶催化能力越强4.下列方案及对应的离子方程式均正确的是A.工业上电解氯化钠溶液制备金属钠:2NaCl2Na+Cl2↑B.用过量的石灰乳进行脱硫(除SO2):Ca(OH)2+2SO2=Ca2++2HSO3-C.用稀硝酸洗涤试管内的银镜:3Ag+4H++NO3-=3Ag++NO↑+2H2OD.利用溴水检验SO2的漂白性:SO2+Br2+2H2O=4H++2Br-+SO42-5.白云土是一种硅酸盐,用氢氟酸处理白云土生成一种水溶性很低的XYZW6。已知X、Y、Z、W四种元素均为短周期元素,其中X、Y、Z位于同一周期且最外层电子数依次增大,Y2+与W-具有相同电子层结构,下列说法正确的是A.X的氢化物具有强还原性 B.工业上电解Z的氯化物制取Z单质C.离子半径:Y2+>W- D、X.Y、Z的氯化物均属于离子化合物6.25℃时,下列各组离子在指定溶液中一定能大量共存的是A.0.1 mol·L-1 HCl溶液:Na+、NH4+、SiO32-、NO3-B.O.1 mol·L-1 KI溶液:ClO-、K+、OH-、Na+C.0.1 mol·L-1 CuSO,溶液:Fe3+、Cl-、SO42-、H+D.0.1 mol·L-1 NaOH溶液:K+、Ca2+、Cl-、HCO3-7.用下列装置进行相应实验,能达到实验目的的是A.用装置甲验证浓硫酸的脱水性和强氧化性 B.用装置乙验证浓硝酸的强氧化性C.用装置丙可实现控制CO2发生和停止 D.用装置丁验证镁片与稀盐酸反应放热8.中药龙胆中某活性成分的酸性水解产物之一为。下列关于该物质的说法错误的是A.分子式为C10H8O4 B.能使酸性KMnO4溶液褪色C.能与热的NaOH溶液反应 D.能发生消去反应生成碳碳双键9.下列有关气体除杂的方法中,不能实现的是10.下列叙述正确的是A.Al与足量稀硫酸反应,转移电子数目为3NAB.1 mol KMnO4被还原为Mn2+转移的电子数为5NAC.标准状况下,22.4 L CCl4中含C-Cl键的数目为4NAD.常温下,5.6 g铁与足量浓硫酸反应,转移的电子数目为0.3NA11.2019年诺贝尔化学奖授予英国科学家古德纳夫及另外两位科学家,以表彰他们在锂离子电池研究中的杰出贡献。LiFePO4是用于制备大功率锂离子电池的正极材料,其一种制备流程如下:下列有关说法不正确的是A.LiFePO4中Fe的化合价为+2 B.“沉铁”过程中双氧水作氧化剂C.料液可循环利用 D.“煅烧”中有大量的CO2、CO生成12.一种处理SO2的电化学装置如图所示(已知电极a、b均为石墨烯电极,阳膜只允许H+通过)。下列说法错误的是A.a是该电池的负极B.b电极反应式:O2+4e-+4H+=2H2OC.一段时间后,阳膜左侧硫酸溶液的浓度减小D.反应过程中,氢离子从阳膜左侧向右侧移动13.某恒星内部发生的一种核反应为,X、Y为短周期元素,X的周期数是族序数的3倍。下列说法正确的是A.的质量数为24 B.X、Y的简单离子的电子层结构相同C.X、Y的氧化物均只含离子键 D.X、Y的最高价氧化物对应的水化物之间可发生反应14.室温下,向20 mL 0.1 mol·L-1 Na2A(H2A:Ka1=1.54×10-2,Ka2=1.0×10-7)溶液中滴加0.1 mol·L-1的HCl溶液,混合溶液pH与所加HCl溶液体积的关系如图所示。下列叙述正确的是A.水的电离程度:c<b<a B.b点时:c(Na+)=c(Cl-)+2c(A2-)C.a点时:c(Na+)>c(Cl-)+c(HA-)+2c(A2-) D.c点时:c(Na+)>c(A2-)>c(OH-)>c(HA-)>c(H+)二、非选择题:包括必考题和选考题两部分。第15~19题为必考题,每个试题考生都必须作答。第20~21题为选考题,考生根据要求作答。(一)必考题:共46分。15.(9分)某学习小组设计的探究SO2与Mg反应的装置如图所示(夹持及加热装置已略去)。回答下列问题:(1)A中发生反应的化学方程式为 。(2)B中盛放的试剂为 ;实验时应先加热装置 (填图中字母)。(3)充分反应后,取C中少量固体加入试管中,管口放湿润Pb(NO3)2试纸(遇H2S变黑),然后滴入足量稀硫酸。①若固体部分溶解,且无气体放出,试纸无明显变化,则C中的产物为 (填化学式)。②若固体完全溶解,试纸变黑,则C中发生反应的化学方程式为 。(4)设计D装置的目的是 。16.(7分)某实验小组同学利用下图装置对电化学原理进行了一系列探究活动。回答下列问题:(1)甲池为 (填“原电池”或“电解池”)装置。(2)甲池反应前,两电极质量相等,一段时间后,若Ag极的质量增加21.6 g,则两电极质量相差 g。(3)实验过程中,甲池左侧烧杯中NO3-的浓度 (填“变大”“变小”或“不变”)。(4)若乙池中的某盐溶液是足量CuSO4溶液,则乙池中左侧Pt电极的电极反应式为 ,工作一段时间后,若要使乙池溶液恢复至原来浓度,可向溶液中加入 (填化学式)。17.(9分)三氧化二铋(Bi2O3)是黄色不溶于水的固体,俗称铋黄,可用于制作黄色颜料、耐火纸等。利用含铋废料(还含Cu、Pb、Zn的硫酸盐及CuS、Fe2O3)制备Bi2O3流程如下:(1)“酸浸”后的固体中除含铋的化合物、CuS外,还含有 ;料液中含有多种成分,向料液中加入过量锌粉并充分搅拌,过滤后,滤液经过 冷却结晶、过滤、洗涤、干燥即可制得ZnSO4·7H2O。(2)“溶铜”时,试剂X可以是多种物质,分别使用O2、H2O2、MnO2三种氧化剂,氧化等物质的量同一种还原剂时,且得到相同氧化产物,消耗这三种氧化剂物质的量之比为 (MnO2转化为Mn2+);写出X为O2时,“溶铜”CuS反应的离子方程式: 。(3)其他条件相同时,溶液中c(Cl-)越大,铋的溶出率越大,仅从原料成本角度考虑,试剂Y是 。(4)写出“制备”步骤生成铋黄的离子方程式: 。18.(11分)磷石膏是湿法生产磷酸的固体废弃物,用磷石膏生产硫酸或硫,既可减少对环境的污染又可使资源循环利用。回答下列问题:(1)用焦炭、硫磺等均可还原磷石膏。已知下列反应:I.CaSO4(s)+2C(s)=CaS(s)+2CO2(g) △H1=+226 kJ·mol-1II.3CaSO4(s)+CaS(s)=4CaO(s)+4SO2(g) △H2=a kJ·mol-1III.3CaS(s)+CaSO4(s)=4CaO(s)+4S(s) △H3=b kJ·mol-1①反应(I)能在 (填“低温”“高温”或“任何温度”)下自发进行。②用硫磺还原CaSO4反应为2CaSO4(s)+S(s)=2CaO(s)+3SO2(g),其△H= kJ·mol-1(用含a、b的代数式表示)。(2)磷石膏转氨法制硫酸的主要反应为CaSO4(s)+(NH4)2CO3CaCO3(s)+(NH4)2SO4,该反应的平衡常数K= [已知:Ksp(CaCO3)=2.5×10-9,Ksp(CaSO4)=3.2×10-7]。(3)一氧化碳还原CaSO4可发生下列反应,其lg Kp与温度(T)的关系如图所示(Kp为以分压表示的平衡常数)。I.SO2(g)+3CO(g)2CO2(g)+COS(g)II.CaSO4(s)+CO(g)CaO(s)+CO2(g)+SO2(g)①△H>0的反应是 (填“I”或“II”)。②在交点A处,气体分压间满足的关系是:p(COS)= 。③在恒温恒容密闭容器中进行反应(I),能说明已达到平衡状态的是 (填字母)。a.2v(CO)正=3v(CO2)正 b.气体的密度不再随时间变化c.气体的压强不再随时间变化 d.的值不再随时间而变化④若在1.0 L的恒容密闭容器中加入1 mol CaSO4,并充入1 mol CO,只发生反应II,在B点时气体总压强为1 MPa,则此时CaSO4转化率为 (已知≈1.41)。19.(10分)K2Cr2O7是实验室常用试剂。回答下列问题:(1)实验室配制一定浓度的K2Cr2O7溶液(橙红色)并标定的实验步骤如下:步骤I.称取约5 g K2Cr2O7于烧杯中,加入少量蒸馏水溶解,配制成1 L溶液;步骤II.移取30.00 mL已配制的K2Cr2O7溶液于碘量瓶中,加入2 g过量KI,再加20 mL20%的硫酸,摇匀(Cr2O72-还原为亮绿色的Cr3+),在暗处放置10 min,加水稀释,用c mol·L-1的Na2S2O3标准溶液滴定(I2+2Na2S2O3=2NaI+Na2S4O6),接近终点时,加入几滴淀粉溶液,继续滴定至终点,消耗V mL Na2S2O3溶液。①步骤I需要的玻璃仪器除烧杯、量筒、玻璃棒外,还需要 、胶头滴管。②K2Cr2O7溶液的物质的量浓度为 (用含c、V的代数式表示)。(2)为验证Cu与Cr3+的氧化还原能力,利用下列电池装置进行实验。①电池装置中,盐桥用于连接两电极电解质溶液,盐桥中的阴、阳离子应满足下列条件:i.不与溶液中的物质发生化学反应;ii.离子的电迁移率(u∞)应尽可能地相近。根据下表数据,盐桥中应选择 作为电解质。②电流表显示电子由铜电极流向铂电极可知,盐桥中的阴离子进入 电极溶液中。③一段时间后铜电极溶液中Cu2+变为1.03 mol·L-1,铂电极溶液中Cr3+的浓度为 mol·L-1(假设两边溶液体积相等且不变化);铂电极的电极反应式为 。④由实验结果可确定还原性:Cu (填“大于”或“小于”)Cr3+。(二)选考题:共12分。请考生从给出的2道试题中任选一题作答。如果多做,则按所做的第一题计分。20.[选修3:物质结构与性质](12分)点击化学的代表反应为铜催化的叠氮-炔基Husigen环加成反应,NaN3、SO2F2、FSO2N2等均是点击化学中常用无机试剂。回答下列问题:(1)基态Cu原子价电子排布式为 ;基态N原子未成键电子有 个。(2)F、O、N的电负性从小到大的顺序是 。(3)SO2F2中硫原子价层电子对数目为 ;SO2F2的沸点比FSO2N3的低,其主要原因是 。(4)NaN3是HN3的钠盐,下列有关HN3说法正确的是 (填字母)。a.HN3分子呈直线型 b.HN3分子间存在氢键c.HN3中氮原子杂化方式只有sp d.HN3与HOCN互为等电子体(5)是一种叠氮-炔基Husigen环加成反应产物,每个该分子中含有 个σ键。(6)CuBr是点击化学常用的催化剂,其晶胞结构如图所示,晶胞参数为a pm。已知①、②号铜原子坐标依次为(0,0,0)、(,0,),则③号溴原子的坐标为 ;设NA为阿伏加德罗常数的值,CuBr的密度为 g·cm-3(列出计算式)。21.[选修5:有机化学基础](12分)有机物A是重要的化工原料,常用于合成香料,利用A合成香料中间体F和K的流程如图所示(部分反应条件已略去):回答下列问题:(1)用系统命名法命名有机物A为 。(2)C→D的反应类型为 ,D→E的反应类型为 。(3)G的结构简式为 ,其中含氧官能团的名称为 。(4)B的结构简式为 ;与B互为同分异构体且具有相同的官能团,核磁共振氢谱中峰的面积之比为6:1:1的有机物的结构简式为 (写出一种即可)。(5)F与NaOH水溶液反应的化学方程式为 。
相关试卷
这是一份2024届广西北海市高三10月第一次模拟考试化学试题及答案,共36页。
这是一份2024北海高三上学期第一次模拟考试化学PDF版含解析,共11页。
这是一份广西北海市2024届高三化学上学期第一次模拟考试试题(PDF版附解析),共20页。
