2021北京东城区高三下学期4月综合练习(一)(一模)物理试题含解析
展开东城区20202021学年度第二学期第一次统一检测高三物理2021.04
本试卷共8页,100分。考试时长90分钟。
第一部分
本部分共14题,每题3分,共42分。在每题列出的四个选项中,选出最符合题目要求的一项。
1.下列现象中属于光的干涉的是
A.阳光照亮水中的鱼和水草 B.通过水面看到烈日的倒影
C.雨后,在湖面上方看到彩虹 D.观察到水面上飘着彩色的油膜
2.对于一定质量的理想气体,下列说法正确的是
A.气体温度升高,每一个气体分子的动能都增大
B.气体温度升高,气体内能一定增大
C.若压缩气体做功,气体分子的无规则运动一定更剧烈
D.若气体膨胀对外做功100 J,则内能一定减少100J
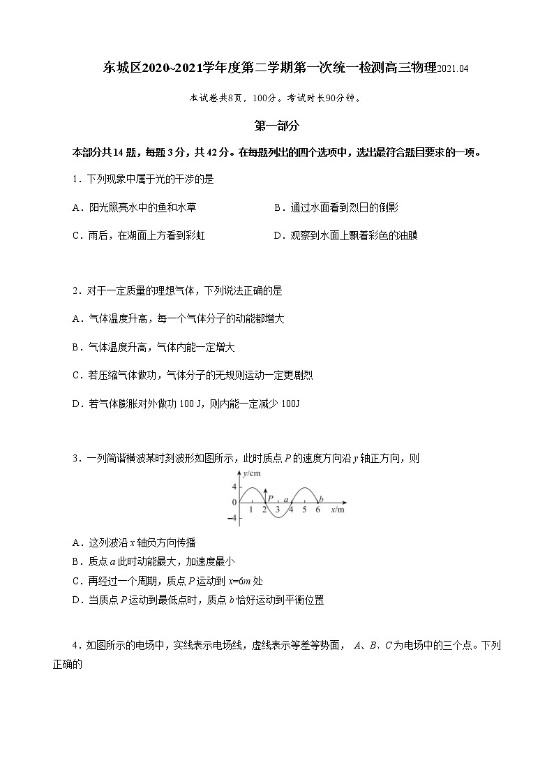
3.一列简谐横波某时刻波形如图所示,此时质点P的速度方向沿y轴正方向,则
A.这列波沿x轴负方向传播
B.质点a此时动能最大,加速度最小
C.再经过一个周期,质点P运动到x=6m处
D.当质点P运动到最低点时,质点b恰好运动到平衡位置
4.如图所示的电场中,实线表示电场线,虚线表示等差等势面, A、B、C为电场中的三个点。下列正确的
A.A点电势比B点高
B.A点场强比B点小
C.负电荷在A点的电势能比在B点的电势能大
D.B点和C点间的电势差是C点和A点间电势差的2倍
5.太赫兹辐射通常是指频率在0.1-10 THz(1THz=1012Hz)、即频率在微波与红外线之间的电磁辐射,其频率高于微波,低于红外线、紫外线,远低于X射线。太赫兹波对人体安全, 可以穿透衣物等不透明物体, 实现对隐匿物体的成像。近年来太赫兹技术在国家安全、信息技术等诸多领域取得了快速发展,被誉为“改变未来世界十大技术”之一。由上述信息可知,太赫兹波
A.其光子的能量比红外线光子的能量更大
B.比微波更容易发生衍射现象
C.比紫外线更难使金属发生光电效应
D.比X射线穿透性更强
6.在匀强磁场中,一矩形金属线框绕与磁感线垂直的转轴匀速转动,如图1所示。产生的交变电动势图像如图2所示,则
A.t=0.005 s时线框的磁通量变化率为零 B.t=0.01 s时线框平面与中性面重合
C.线框产生的交变电动势有效值为311 V D.线框产生的交变电动势频率为100 Hz
7.如图,飞机距离水平地面的高度为H,在水平方向以速度v0匀速飞行,到达山坡底端正上方时释放一箱质量为m的救援物资,救援物资打在山坡上的A点,A点的高度为h。不考虑空气阻力的影响,则
A.这箱物资在空中飞行的时间为
B. 这箱物资落到A点时的动能为mg(H-h)
C. A点距山坡底端的水平距离为
D.山坡的倾角θ满足tanθ=
8.如图所示放电管两端加上高压,管内的稀薄气体会发光,从其中的氢气放电管观察氢原子的光谱,发现它只有一些分立的不连续的亮线,下列说法正确的是
A.亮线分立是因为氢原子有时发光,有时不发光
B.有几条谱线,就对应着氢原子有几个能级
C.核式结构决定了氢原子有这种分立的光谱
D.光谱不连续对应着氢原子辐射光子能量的不连续
9.原子核的天然放射现象称为衰变,一静止的铀核放出一个粒子衰变成钍核,衰变方程为。下列说法正确的是
A.衰变后钍核的动能等于粒子的动能
B.衰变后钍核的动量大小等于粒子的动量大小
C.衰变过程的能量变化不满足爱因斯坦质能方程
D.衰变后粒子与钍核的质量之和等于衰变前铀核的质量
10.如图所示为模拟气体压强产生机理的演示实验。操作步骤如下:①把一颗豆粒从距秤盘20cm处松手让它落到秤盘上,观察指针摆动的情况;②再把100 颗左右的豆粒从相同高度均匀连续地倒在秤盘上,观察指针摆动的情况;③使这些豆粒从更高的位置均匀连续倒在秤盘上,观察指针摆动的情况。下列说法正确的是
A.步骤①和②模拟的是气体压强与气体分子平均动能的关系
B.步骤②和③模拟的是气体压强与分子密集程度的关系
C.步骤②和③模拟的是大量气体分子分布所服从的统计规律
D.步骤①和②模拟的是大量气体分子频繁碰撞器壁产生压力的持续性
11.图1表示某压敏电阻的阻值R随压力F变化的情况,将它平放在电梯地板上并接入图2所示的电路中,在其受压面上放一物体,即可通过电路中数字电流表的示数I来探查电梯的运动情况。电梯静止时数字电流表示数为I0。下列说法正确的是
A.若示数I不变说明电梯正在匀速运动
B.若示数I在增大说明电梯的速度在增大
C.若示数 I >I0说明电梯可能在加速向上运动
D.若示数为I0说明电梯一定处于静止状态
12.如图所示,空间中某区域内存在竖直向下的匀强磁场,将一水平放置的金属棒ab从磁场外紧贴磁场边缘以某一速度水平抛出,不计空气阻力,金属棒在运动过程中始终保持水平且未离开磁场区域。下列说法正确的是
A.a点电势比b点高
B.从抛出到落地的过程中,电子不断从b向a定向移动
C.单位时间内ab扫过的曲面中的磁通量是定值
D.电场力使金属棒两端分别积累了正、负电荷
13.如图所示为竖直放置的离心轨道,其中圆轨道半径为r,最低点为A、最高点为B,小球从斜轨道上无初速释放,可模拟游乐园的“翻滚过山车”。某实验小组同学通过改变释放小球距圆轨道底端的高度h多次实验,发现有时小球能通过B点,有时在到达B点前就脱离轨道。他们结合观察和分析提出了一些猜想,请运用物理知识分析其中正确的是(不考虑摩擦力等阻力的影响,小球视为质点,重力加速度大小记为g)
A.若h<2.5r,小球在到达B点前脱离轨道做自由落体运动
B.若h>2.5r,小球对A点和B点都有压力,且h越高,压力之差也越大
C.若h<2.5r,小球在到达B点前脱离了轨道,脱轨前瞬间在指向圆轨道中心方向的加速度比g小
D.若h>2.5r,小球能通过B点且对B点没有压力
14. 如图所示,在一个开阔、表面平坦的倾斜雪坡上,一个小孩靠推一棵树获得大小为v0的水平初速度,雪坡与小孩之间的动摩擦因数为µ,不计空气阻力,不考虑摩擦力随速度大小的变化,设雪坡足够大,则经过足够长时间,小孩
A. 可能一直做曲线运动
B. 可能与初速度方向保持小于90°的角度做加速直线运动
C.若匀速运动,最终速度的表达式里一定包含µ
D.若没有停下则最终速度方向一定与初速度垂直
第二部分
本部分共6题,共58分。
15.(9分)在“用双缝干涉测光波长”的实验中,
(1)如图1所示,将测量头的分划板中心刻线与某亮纹中心对齐,将该亮纹定为第1条亮纹,此时手轮上的示数x1=2.320 mm,然后同方向转动测量头,使分划板中心刻线与第6条亮纹中心对齐,记下此时图2中手轮上的示数x6=___________mm;
(2)已知双缝间距d为2.0×10-4 m,测得双缝到屏的距离l为0.700m,由计算式λ=___________,可得所测红光波长为___________m。(结果保留两位有效数字)
16.(9分)灵敏电流计(俗称“表头”)的结构如图1所示,线圈由长而细的铜丝绕制而成,当电流通过接柱流入线圈时,线圈会在均匀辐向磁场中转动,从线圈的偏转角度就能判断电流的大小。灵敏电流计的优点是灵敏度高,但是允许通过的电流很弱,如希望用它测量较大的电流值,就要进行电表的改装。
(1)当电流流过灵敏电流计的线圈时,线圈因受到 力的作用而转动。
(2)如图2所示,为将内阻为200Ω,满偏电流为2mA的表头改装成量程为0.1A的电流表,应给表头并联一个定值电阻R1,R1的阻值为 Ω。(结果保留两位有效数字)
(3)某同学查阅资料了解到制作定值电阻的材料是锰铜或镍铬合金,而制作表头线圈的材料是铜,对比材料的电阻率随温度变化的数据得知,图2中表头的阻值Rg随温度升高而增大,而R1几乎不随温度变化。他认为电流表这样直接改装会因环境温度变化的影响对测量带来较大的误差。为了探究大量程电流表的结构,他打开了双量程安培表的后盖观察内部电路,发现其表头是与一个电阻R0串联后才一起接入电路的,如图3所示,经查阅资料发现这是一个温度补偿电阻。
a.为保持在一定温度区间内精准测量的要求,这个温度补偿电阻的阻值随温度变化的特点应为:随温度升高电阻的阻值 (选填“增大”、“减小”或“不变”)
b.若将用图2方法改装且已完成刻度盘重新标度的电流表,放到更高温度的环境下使用,会造成测量结果偏大还是偏小?请分析说明。
17. (9分)如图所示,竖直平面内的四分之一圆弧轨道半径为R,下端与水平桌面相切,小球A从圆弧轨道顶端无初速滑下,与静止在圆弧轨道底端的小球B相碰,A与B碰撞后结合为一个整体,在水平桌面上滑动。已知圆弧轨道光滑,A和B的质量相等, A、B与桌面之间的动摩擦因数为,重力加速度为g ,A、B均可视为质点。求:
(1)碰撞前瞬间A的速度大小v;
(2)碰撞后瞬间A和B整体的速度大小v;
(3)A和B整体在水平桌面上滑行的最远距离l。
18.(9分)如图所示,宽为l的光滑固定导轨与水平面成α角,质量为m的金属杆ab(电阻不计)水平放置在导轨上,空间存在竖直向上的匀强磁场,磁感应强度为B。电源的内阻为r,当变阻器接入电路的阻值为R时,金属杆恰好能静止在导轨上。重力加速度用g表示。求:
(1)金属杆静止时受到的安培力的大小F安;
(2)电源的电动势E;
(3)若保持其它条件不变,仅改变匀强磁场的方向,求由静止释放的瞬间,金属杆可能具有的沿导轨向上的最大加速度a。
19.(10分)1931年,劳伦斯和学生利文斯顿研制了世界上第一台回旋加速器,如图1所示,这个精致的加速器由两个D形空盒拼成,中间留一条缝隙,带电粒子在缝隙中被周期性变化的电场加速,在垂直于盒面的磁场作用下旋转,最后以很高的能量从盒边缘的出射窗打出,用来轰击靶原子。
(1)劳伦斯的微型回旋加速器直径d=10cm,加速电压U=2kV,可加速氘核()达到最大为Ekm=80KeV的能量,求:
a.氘核穿越两D形盒间缝隙的总次数N;
b.氘核被第10次加速后在D形盒中环绕时的半径R。
(2)自诞生以来,回旋加速器不断发展,加速粒子的能量已经从每核子20MeV(20MeV/u)提高到2008年的1000MeV/u,现代加速器是一个非常复杂的系统,而磁铁在其中相当重要。加速器中的带电粒子,不仅要被加速,还需要去打靶,但是由于粒子束在运动过程中会因各种作用变得“散开”,因此需要用磁铁来引导使它们聚集在一起,为了这个目的,磁铁的模样也发生了很大的变化。图2所示的磁铁为“超导四极铁”,图3所示为它所提供磁场的磁感线。请在图3中画图分析并说明,当很多带正电的粒子沿垂直纸面方向进入“超导四极铁”的空腔,磁场对粒子束有怎样的会聚或散开作用?
20.(12分)如图1所示,弹簧a和弹簧b为两根相同的弹簧,与可视为质点的小球相连,另外两端固定,小球处于静止状态时两弹簧均处于伸长状态且伸长量为x0,弹簧的劲度系数为k,质量不计,小球的质量为m,整个装置处于光滑的水平面上。现将小球向右缓慢推动一段距离x(x< x0)。
(1)求此刻弹簧a弹力的大小和弹簧b弹力的大小。
(2)a.用图2中的横轴x表示小球相对于初始位置的位移,纵轴F表示弹簧的弹力(均以水平向右为正方向)。请在图2中画出弹簧a的弹力Fa随x变化的Fa -x图像,以及弹簧b的弹力Fb随x变化的Fb -x图像。
b. 取小球处于初始位置时系统的弹性势能为零,请利用图2中的图像求出小球被向右推动了距离x时系统的弹性势能EP。
(3)如图3所示,将小球在水平面内沿与两弹簧轴线相垂直的方向移动一小段距离y,请通过计算论证,释放后小球是否做简谐运动以及其运动可视为简谐运动的条件。(请对论证过程中用到的物理量加以说明;论证过程中有可能用到的数学知识有:当θ很小时,sinθ≈tanθ)
2023届北京市东城区高三下学期二模物理试题含解析: 这是一份2023届北京市东城区高三下学期二模物理试题含解析,共40页。试卷主要包含了 下列说法正确的是等内容,欢迎下载使用。
2023届北京市东城区高三下学期综合练习物理试题(一)(含答案): 这是一份2023届北京市东城区高三下学期综合练习物理试题(一)(含答案),共14页。试卷主要包含了25等内容,欢迎下载使用。
2020北京东城区高三下学期综合练习(一)(一模)物理试题含答案: 这是一份2020北京东城区高三下学期综合练习(一)(一模)物理试题含答案

