








2021绵阳高三下学期第三次诊断性考试(三诊)理科综合试题扫描版含答案
展开
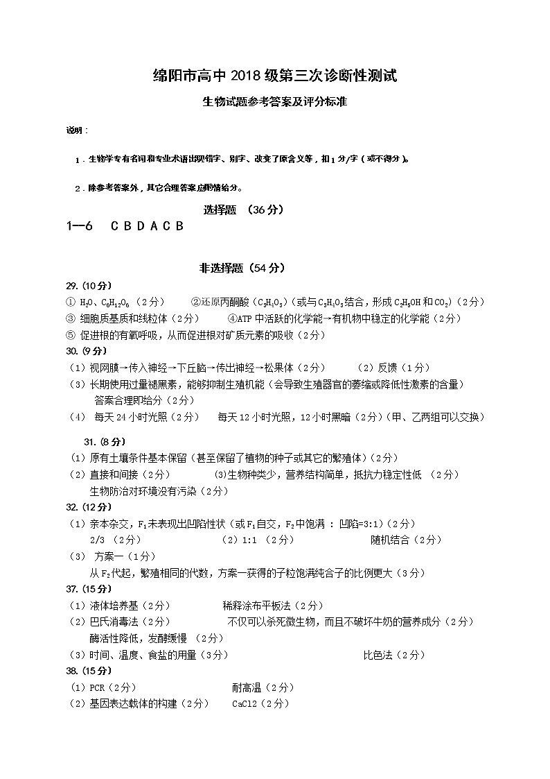
这是一份2021绵阳高三下学期第三次诊断性考试(三诊)理科综合试题扫描版含答案,文件包含四川省绵阳市高中2018级第三次诊断性考试理科综合2021420pdf、2018级三诊化学试题doc、物理答案docx、2018级三诊化学答案和评分标准doc、生物答案doc等5份试卷配套教学资源,其中试卷共21页, 欢迎下载使用。
绵阳市高中2018级第三次诊断性考试理科综合能力测试·化学参考答案和评分标准 选择题:7. C 8. A 9. B 10. D 11. A 12. B 13. C非选择题(一)必考题26.(14分)(1)干燥管(1分) D→C→E→B(2分)(2)2KMnO4+16HCl(浓)==2KCl+2MnCl2+5Cl2↑+8H2O(2分)(3)除去氯气中HCl气体(2分)(4)水浴加热(1分) 减少晶体表面水分,加快晶体干燥(2分)(5)2CoCl2+10NH3+2NH4Cl+H2O22[Co(NH3)6]Cl3+2H2O(2分) d(2分)27.(15分) (1)增大反应物接触面积,提高反应速率(2分) 1:2(2分)(2)80%(1分,答80%~85%均给分) 温度过高时TiO2+水解(2分)(3)TiOSO4(或TiO2+) (1分)(4)抑制Fe3+水解(或使Fe3+留在溶液中)(1分) 2(2分)(5)① Ti-4e-+2H2O==TiO2+4H+(2分) ② TiO2+6HF ==[TiF6]2-+2H++2H2O(2分)28.(14分)(1)2CO2(g)+6H2(g)C2H5OH(g)+3H2O(g) ΔH=-216 kJ/mol(2分)(2)①BD(2分) ②增大CO2的浓度(1分)③p1 > p2 > p3(2分) 33.3%(2分) 5.8×10-2(2分)(3)Fe 17% Mn 12%(1分) 降低了生成低碳烯烃反应的活化能,增大了生成CH4反应的活化能(2分)(二)选考题35. [化学—选修3:物质结构与性质](15分)(1)14(2分) 3d(1分)(2)N>O>S(2分)(3)sp3杂化(2分) 正四面体(1分) 大(1分)(4)Na2S是离子晶体,NH3和H2S是分子晶体,NH3分子间存在氢键;离子键>氢键>分子间作用力(2分)(5)FeS(2分) ×1030(2分)36. [化学—选修5:有机化学基础](15分)(1)间二甲苯(或1, 3-二甲苯)(1分) 醚键、羟基(或酚羟基)(2分)(2)还原反应(1分) 取代反应(1分)(3)浓硝酸、浓硫酸、加热(未答加热不扣分)(2分) (2分)(4)(2分)(5)8(2分) (2分)
相关试卷
这是一份2021绵阳南山中学高三二诊模拟考试理科综合试题扫描版含答案
这是一份2021四川省高三诊断性测试理科综合试题扫描版含答案
这是一份2021兰州高三下学期第一次诊断性考试(一模)理科综合试题扫描版含答案