2021“超级全能生”高三全国卷地区3月联考试题(甲卷)数学(理)PDF版含解析
展开
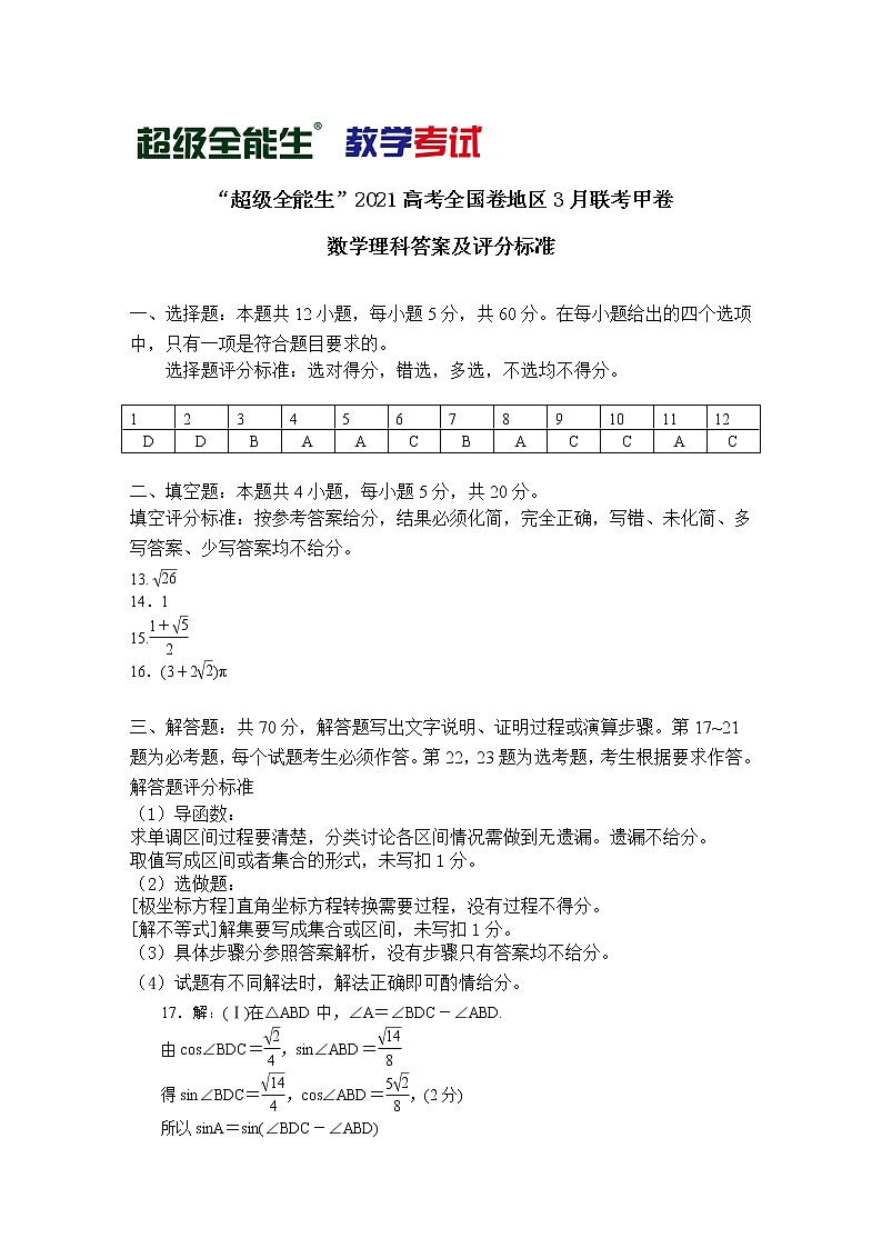
“超级全能生”2021高考全国卷地区3月联考甲卷
数学理科答案及评分标准
一、选择题:本题共12小题,每小题5分,共60分。在每小题给出的四个选项中,只有一项是符合题目要求的。
选择题评分标准:选对得分,错选,多选,不选均不得分。
D | D | B | A | A | C | B | A | C | C | A | C |
二、填空题:本题共4小题,每小题5分,共20分。
填空评分标准:按参考答案给分,结果必须化简,完全正确,写错、未化简、多写答案、少写答案均不给分。
13.
14.1
15.
16.(3+2)π
三、解答题:共70分,解答题写出文字说明、证明过程或演算步骤。第17~21题为必考题,每个试题考生必须作答。第22,23题为选考题,考生根据要求作答。
解答题评分标准
(1)导函数:
求单调区间过程要清楚,分类讨论各区间情况需做到无遗漏。遗漏不给分。
取值写成区间或者集合的形式,未写扣1分。
(2)选做题:
[极坐标方程]直角坐标方程转换需要过程,没有过程不得分。
[解不等式]解集要写成集合或区间,未写扣1分。
(3)具体步骤分参照答案解析,没有步骤只有答案均不给分。
(4)试题有不同解法时,解法正确即可酌情给分。
17.解:(Ⅰ)在△ABD中,∠A=∠BDC-∠ABD.
由cos∠BDC=,sin∠ABD=
得sin∠BDC=,cos∠ABD=,(2分)
所以sinA=sin(∠BDC-∠ABD)
=sin∠BDC·cos∠ABD-cos∠BDC·sin∠ABD
=×-×=.(4分)
因为AB=2DC=2,所以三角形ABC的面积S=·AB·AC·sinA=×2×2×=.(6分)
(Ⅱ)S=AB·AC·sinA=AB2·sinA=2,
所以AB2=,
所以AD2==.(8分)
在△ABD中,由余弦定理得BD2=AB2+AD2-2AB·ADcosA=+-=,(10分)
即BD2sinA+4cosA=sin(A+φ)=5,其中tanφ=.
又sin(A+φ)=≤1,
即 ≥5,(11分)
解得BD≥,所以BD的最小值为 .(12分)
18.解:(Ⅰ)证明:因为AD⊥BE,AD∥BC,
所以BC⊥BE.(1分)
在△ABC中,由余弦定理得
AB=
==2.(2分)
因为AB2+BC2=AC2,所以BC⊥AB.(3分)
又AB∩BE=B,所以BC⊥平面ABE.(4分)
又BC平面BCE,所以平面BCE⊥平面ABE.(5分)
(Ⅱ)由(Ⅰ)可知EA⊥BC.
又EA⊥CD,BC∩CD=C,
所以EA⊥平面ABCD.(6分)
故以A为坐标原点,AD,AB,AE所在直线分别为x,y,z轴,建立如图所示的空间直角坐标系,
则A(0,0,0),B(0,2,0),D(1,0,0),C(2,2,0),E(0,0,2),
=(0,2,0),=(-1,2,0),=(2,2,-2).
因为=,
所以点F(1,1,1),=(1,-1,1).(8分)
设平面ABF的法向量为m=(x,y,z),
则 即
令z=1,则x=-1,故m=(-1,0,1).(9分)
同理,设平面BDF的法向量为n=(x′,y′,z′),
易得n=(2,1,-1),(10分)
所以cos〈m,n〉===.(11分)
易知二面角A-BF-D为锐角,
所以二面角A-BF-D的大小为.(12分)
19.解:(Ⅰ)过点E作抛物线C准线的垂线,垂足为D,
根据抛物线的定义可得|EF|=|ED|,
于是|AE|+|EF|=|AE|+|ED|,(2分)
显然当A,E,D三点共线时,|AE|+|ED|有最小值 2+,
所以2+=3,解得p=2,(4分)
所以抛物线C的方程为y2=4x.(5分)
(Ⅱ)证明:直线l:2x-y+4=0,
令x=0得y=4,所以点B(0,4).
因为直线l1平行于直线l:2x-y+4=0,
且过点A(2,1),所以直线l1:2x-y-3=0.
设直线l2:x-2=t(y-1),代入抛物线C方程消去x得y2-4ty+4t-8=0,Δ=16(t2-t+2)>0.
设点P(x1,y1),Q(x2,y2),
则y1+y2=4t,y1·y2=4t-8.(7分)
直线PB:y=x+4,
直线QB:y=x+4,(8分)
联立
解得xM==.
同理可求得xN=,(9分)
所以xM+xN
=+
=2t(2t-1)y1·y2+[(8-2t)t+(2t-1)(2-t)]·(y1+y2)+2(2-t)(8-2t)÷[(2t-1)2y1·y2+(2t-1)(8-2t)(y1+y2)+(8-2t)2]×7
==4.(11分)
因为xA=2,
所以xM+xN=2xA,即A是MN的中点,
所以|AM|=|AN|.(12分)
20.解:(Ⅰ)比赛进行了3场且甲晋级的情况有两类:第一类是甲胜2局没有负的情况,共两种情况分别为
甲胜丙,丙对乙,乙负甲;
甲胜乙,乙对丙,丙负甲,
其概率为××+××==;(2分)
第二类是甲胜2局负1局,共有8种情况,分别为
甲胜乙,乙胜甲,甲胜乙;
甲负乙,乙负甲,甲胜乙;
甲胜乙,乙胜甲,甲胜丙;
甲负乙,乙负甲,甲胜丙;
甲胜丙,丙胜甲,甲胜乙;
甲负丙,丙负甲,甲胜乙;
甲胜丙,丙胜甲,甲胜丙;
甲负丙,丙负甲,甲胜丙,
其概率为2××2×××+2×××=,(4分)
所以比赛进行了3场且甲晋级的概率为+==.(5分)
(Ⅱ)依题意X的所有可能取值为0,1,2,
由(Ⅰ)知P(X=2)=.(6分)
当乙晋级且X=0时,根据题意有三种情况分别是
甲负乙,乙负丙,丙负乙;
甲负丙,丙负乙,乙胜甲;
甲负丙,丙负乙,乙胜丙,
其概率为×××+×××+×××=;(7分)
当丙晋级且X=0时,根据题意有三种情况分别是
甲负乙,乙负丙,丙胜甲;
甲负乙,乙负丙,丙胜乙;
甲负丙,丙负乙,乙负丙,
其概率为×××+×××+×××=,(8分)
所以P(X=0)=+=,(9分)
所以P(X=1)=1--=,(10分)
故X的分布列为
X | 0 | 1 | 2 |
P |
(11分)
则E(X)=0×+1×+2×=.(12分)
21.解:(Ⅰ)f ′(x)=ln(1+x)-2a(x+1),(1分)
依题意,f(x)的定义域为(-1,+∞),
且f ′(x)=ln(1+x)-2a(x+1)≤0,
即2a≥对x∈(-1,+∞)恒成立.(2分)
令g(x)=,则g′(x)=,
令g′(x)=0,解得x=e-1,
当x∈(-1,e-1)时,g′(x)>0;
当x∈(e-1,+∞)时,g′(x)<0,
所以当x=e-1时,g(x)max=g(e-1)=,即g(x)有最大值.(3分)
若使2a≥,只需2a≥g(x)max=,
所以a≥,故a的最小值为.(5分)
(Ⅱ)证法一:由(Ⅰ)知若f(x)有两个极值点,
则a<.
令h(x)=ln(1+x)-2a(x+1),
则h′(x)=-2a.
由h′(x)=0,解得x=-1,(6分)
当x∈时,h′(x)>0;
当x∈时,h′(x)<0,
所以x=-1是h(x)的极大值点.
不妨设x1<x2,则-1<x1<-1<x2,(8分)
令m(x)=h(x)-h=ln(1+x)-ln-4ax-4a+2,(9分)
m′(x)=-4a
>-4a=0,
所以函数m(x)在上单调递增,
于是m(x)>m=0.
因为x2>-1,
所以m(x2)=h(x2)-h>0,
即h<h(x2)=h(x1).(10分)
又-1<-2-x2<-1,
由函数h(x)在上单调递增知-2-x2<x1,即x1+x2>-2.(12分)
证法二:由x1,x2是f(x)的极值点知,它们也是函数h(x)=f ′(x)=ln(1+x)-2a(x+1)的零点,
于是ln(1+x1)=2a(1+x1),ln(1+x2)=2a(1+x2),
两式相减得a=.(6分)
不妨设x1<x2,则a>0.
要证x1+x2>-2,即证a(x1+x2+2)>1,
即ln·>1.'①(8分)
令t=>1,
则lnt->0.(9分)
令m(t)=lnt-(t>1),
m′(t)=>0,(10分)
所以m(t)>m(1)=0,
于是lnt->0,故①成立,(11分)
所以x1+x2>-2.(12分)
证法三:由x1,x2是f(x)的极值点知,它们也是函数h(x)=f ′(x)=ln(1+x)-2a(x+1)的零点,
于是ln(1+x1)=2a(1+x1),ln(1+x2)=2a(1+x2),
两式相减得=.(9分)
因为
=2·
<2·
=x2+x1+2,(11分)
所以x2+x1+2>,即x1+x2>-2.(12分)
22.解:(Ⅰ)由已知得曲线C:
平方后相加得+=1.(2分)
又y=-+∈(-, ],
所以曲线C的普通方程为+=1(y≠-).(3分)
又2ρcos=1,即ρcosθ-ρsinθ=1,
将x=ρcosθ,y=ρsinθ代入即可得到直线l:x-y-1=0.(5分)
(Ⅱ)显然点A(1,0)在直线l:x-y-1=0上,直线l的斜率为,所以倾斜角为α=,
直线l的参数方程为(t为参数).(7分)
将参数方程代入椭圆C:+=1得13t2+12t-36=0.
设M,N对应的参数分别为t1,t2,
由韦达定理得t1+t2=-,t1·t2=-,(9分)
所以|AM|·|AN|=|t1|·|t2|=|t1·t2|=.(10分)
23.解:(Ⅰ)当a=3时,f(x)=(1分)
当x≤1时,f(x)≥f(1)=3;
当x>1时,f(x)>f(1)=3,(3分)
∴f(x)≥3,∴m=3.(5分)
(Ⅱ)当x∈(-1,1)时,f(x)=2x+1+a(1-x)=(2-a)x+a+1.(6分)
由f(x)>x2+2得x2+(a-2)x+1-a<0,
即(x-1)[x-(1-a)]<0.(7分)
∵x∈(-1,1),∴x-1<0,
∴x>1-a,即x-1>-a.
又∵x-1>-2,(8分)
∴-2≥-a,即a≥2,
∴实数a的取值范围是[2,+∞).(10分)
2021“超级全能生”高三全国卷地区3月联考试题(甲卷)数学(理)含解析: 这是一份2021“超级全能生”高三全国卷地区3月联考试题(甲卷)数学(理)含解析,共11页。
2021“超级全能生”高三全国卷地区4月联考试题(甲卷)数学(理)PDF版含解析: 这是一份2021“超级全能生”高三全国卷地区4月联考试题(甲卷)数学(理)PDF版含解析,文件包含数理评分标准-“超级全能生”2021高考全国卷地区4月联考甲卷DOCX、数理解析-“超级全能生”2021高考全国卷地区4月联考甲卷pdf、数理正文-“超级全能生”2021高考全国卷地区4月联考甲卷pdf、数理答题卡pdf等4份试卷配套教学资源,其中试卷共10页, 欢迎下载使用。
2021“超级全能生”高三全国卷地区5月联考试题(甲卷)数学(理)PDF版含解析: 这是一份2021“超级全能生”高三全国卷地区5月联考试题(甲卷)数学(理)PDF版含解析,文件包含数理解析-“超级全能生”2021高考全国卷地区5月联考甲卷pdf、数理正文-“超级全能生”2021高考全国卷地区5月联考甲卷pdf、数理答题卡pdf等3份试卷配套教学资源,其中试卷共9页, 欢迎下载使用。

