2021日照高三下学期5月校际联合考试生物试题含答案
展开
这是一份2021日照高三下学期5月校际联合考试生物试题含答案,文件包含试题docx、生物答案pdf等2份试卷配套教学资源,其中试卷共14页, 欢迎下载使用。
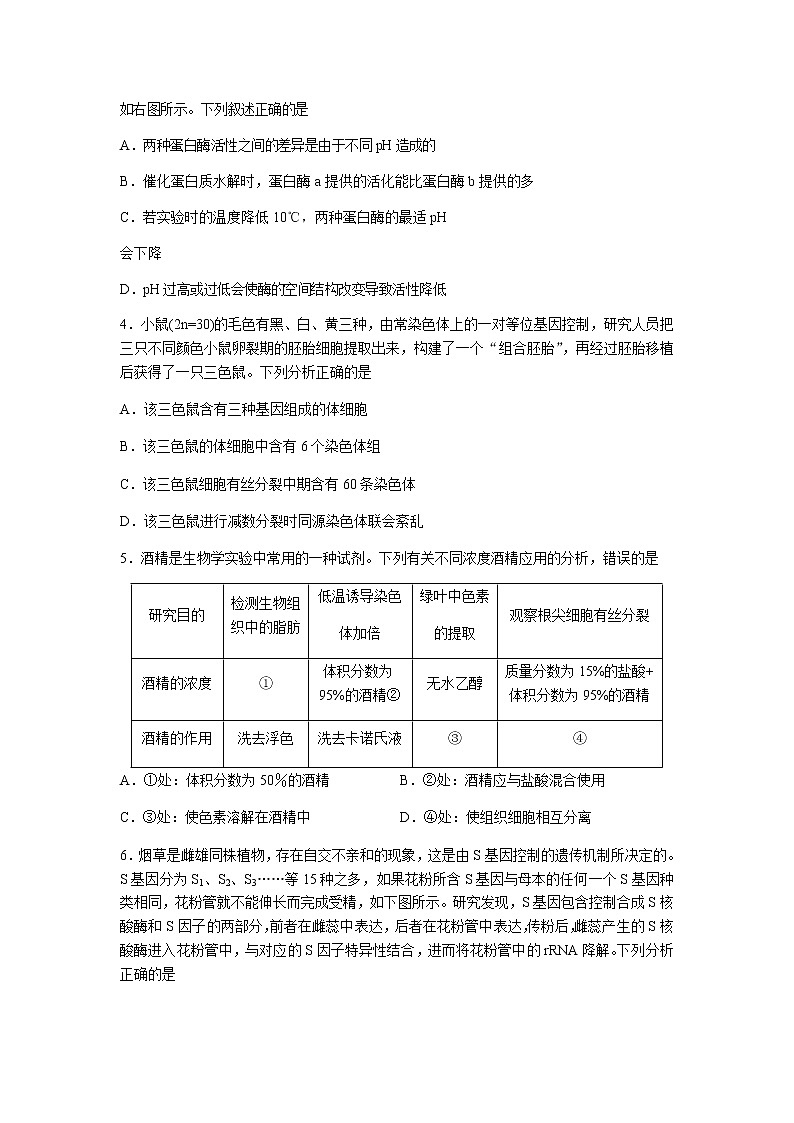
山东省日照市2021届高三下学期5月校际联合考试生物学试题2021.05注意事项:1.答题前,考生将自己的姓名、考生号、座号填写在相应位置,认真核对条形码上的姓名、考生号和座号,并将条形码粘贴在指定位置上。2.选择题答案必须使用2B铅笔(按填涂样例)正确填涂,非选择题答案必须使用0.5毫米黑色签字笔写,绘图时,可用2B铅笔作答,字迹工整、笔迹清楚。3.请按照题号在各题目的答题区域内作答,超出答题区域书写的答案无效;在草稿纸、试题卷上答题无效。保持卡面清洁,不折叠、不破损。 一、选择题:本题共15小题,每小题2分,共30分。每小题给出的四个选项中,只有一个选项是最符合题目要求的。1.无论在细胞结构中还是在细胞的生命活动中,蛋白质常常与其它物质结合形成复合物来发挥作用。下列相关叙述错误的是A.蛋白质与多糖结合形成的复合物可能具有信息传递作用B.蛋白质与DNA结合形成的复合物可能存在于大肠杆菌C.脂质—蛋白质—脂质组成的三层复合物参与构成了几乎所有的生物膜D.宿主细胞中的蛋白质与RNA形成的复合物中的蛋白质可能来自病毒2.椰酵假单胞杆菌污染食品后,会产生毒性极强的米酵菌酸(C28H38O7),米酵菌酸会抑制人体细胞内线粒体的功能,引发中毒。下列有关叙述错误的是A.椰酵假单胞杆菌与人体细胞的细胞分裂方式不同B.椰酵假单胞杆菌与人体细胞的遗传物质的组成单位相同C.米酵菌酸不是分泌蛋白,但需要高尔基体将其分泌到胞外D.发生米酵菌酸中毒后,机体细胞中的无氧呼吸可能会增强3.研究人员测定了不同pH对甲、乙两种生物消化道内的蛋白酶a、b的活性,其他条件保持最适,其实验结果如右图所示。下列叙述正确的是A.两种蛋白酶活性之间的差异是由于不同pH造成的B.催化蛋白质水解时,蛋白酶a提供的活化能比蛋白酶b提供的多C.若实验时的温度降低10℃,两种蛋白酶的最适pH会下降D.pH过高或过低会使酶的空间结构改变导致活性降低4.小鼠(2n=30)的毛色有黑、白、黄三种,由常染色体上的一对等位基因控制,研究人员把三只不同颜色小鼠卵裂期的胚胎细胞提取出来,构建了一个“组合胚胎”,再经过胚胎移植后获得了一只三色鼠。下列分析正确的是A.该三色鼠含有三种基因组成的体细胞B.该三色鼠的体细胞中含有6个染色体组C.该三色鼠细胞有丝分裂中期含有60条染色体D.该三色鼠进行减数分裂时同源染色体联会紊乱5.酒精是生物学实验中常用的一种试剂。下列有关不同浓度酒精应用的分析,错误的是研究目的检测生物组织中的脂肪低温诱导染色体加倍绿叶中色素的提取观察根尖细胞有丝分裂酒精的浓度①体积分数为95%的酒精②无水乙醇质量分数为15%的盐酸+体积分数为95%的酒精酒精的作用洗去浮色洗去卡诺氏液③④A.①处:体积分数为50%的酒精 B.②处:酒精应与盐酸混合使用C.③处:使色素溶解在酒精中 D.④处:使组织细胞相互分离6.烟草是雌雄同株植物,存在自交不亲和的现象,这是由S基因控制的遗传机制所决定的。S基因分为S1、S2、S3……等15种之多,如果花粉所含S基因与母本的任何一个S基因种类相同,花粉管就不能伸长而完成受精,如下图所示。研究发现,S基因包含控制合成S核酸酶和S因子的两部分,前者在雌蕊中表达,后者在花粉管中表达,传粉后,雌蕊产生的S核酸酶进入花粉管中,与对应的S因子特异性结合,进而将花粉管中的rRNA降解。下列分析正确的是 A.S基因之间的遗传遵循基因的自由组合定律B.S基因的种类多,说明基因突变具有随机性C.S基因在雌蕊和花粉管中表达出的蛋白质不同D.S1S2和S2S3的烟草间行种植,子代S1S3个体占1/37.穿梭育种是将一个地区的品种与其他地区的品种进行杂交,然后通过在两个地区间不断地反复交替穿梭种植、选择、鉴定,最终选育出优良作物新品种的育种方法。目前穿梭育种已经在小麦、水稻和玉米等作物上取得了成功。下列叙述错误的是A.穿梭育种的遗传学原理是基因重组B.不同地区作物种群的基因库之间存在着差异C.人工选择作用的本质是提高作物种群中隐性基因的基因频率D.穿梭育种打破了地理隔离,实现了不同种群之间的基因交流8.碘摄入量过低、甲状腺激素合成酶缺陷等可导致增生性结节性甲状腺肿。下列说法错误的是A.增生性结节性甲状腺肿可能是垂体分泌活动增强所致B.甲状腺细胞的细胞膜上含促甲状腺激素释放激素受体C.甲状腺激素合成酶缺陷患者可能会表现出畏寒的症状D.口服甲状腺激素制剂可以缓解增生性结节性甲状腺肿9.在肿瘤发生早期,细胞自噬作用促进癌细胞发生凋亡以抑制肿瘤发生;而在肿瘤发生晚期,肿瘤细胞要借助细胞自噬作用对抗营养缺乏、缺氧以及放射造成的损伤。肿瘤细胞抑癌基因DNA甲基化可能具有调节细胞自噬的作用,例如,NOR1是一种抑癌基因,鼻咽癌细胞中NOR1的启动子呈高度甲基化状态,导致NOR1蛋白含量很低,此时,鼻咽癌细胞借助较高水平的细胞自噬作用来维持能量代谢和细胞活性。下列推断不合理的是A.肿瘤发生早期,细胞自噬对机体有利;肿瘤发生晚期,细胞自噬对癌细胞有利B.高度甲基化会阻碍DNA聚合酶与NOR1的启动子结合而影响NOR1基因的转录C.抑制NOR1基因的表达会促进癌细胞的自噬作用从而维持其能量代谢和细胞活性D.用DNA甲基化抑制剂处理鼻咽癌细胞后,癌细胞的增殖和生存能力可能会降低10.热习服是指机体在长期、反复的暴露于热环境下时,出现一系列的适应性反应。下图是在34℃、相对湿度为89%的环境下未热习服和已热习服的人的直肠温度和出汗率随时间的变化曲线。下列相关分析错误的是 A.据图分析,运动过程中机体的产热量大于散热量B.运动时,已热习服人的体温变化比未热习服人变化大C.已热习服的人运动时汗腺分泌加快,有利于降低体温D.经过热习服训练后,机体调节体温恒定的能力会增强11.人偏肺病毒(hMPV)是新发现的一种呼吸道致病病毒,会使患者出现咳嗽、呼吸困难等症状,为探究药物A对该病的治疗作用,研究人员将生理状况相同的健康小鼠均分为两组,先用等量的hMPV感染两组小鼠,然后甲组注射生理盐水、乙组注射等量的药物A溶液,一段时间后测得两组小鼠体内抗体、吞噬细胞和效应T细胞增加的相对浓度如右图所示。下列分析正确的是A.hMPV入侵机体后,效应T细胞、吞噬细胞等淋巴细胞均能抵御病毒B.药物A能显著提高吞噬细胞的数量,从而增强机体的第一道防线C.药物A能促进造血干细胞在骨髓分化为T细胞,特异性识别hMPVD.药物A可能促进B淋巴细胞的增殖分化,进而提高抗体的数量12.粉蚧是一类主要以热带水果和花卉等植物的汁液为食的农业害虫,其雌虫和幼虫一经羽化,会终生生活在枝叶或果实上,严重时造成植株死亡。动植物检疫人员己从输入的凤梨中检出三种粉蚧:大洋臀纹粉蚧、新菠萝灰粉蚧和南洋纹粉蚧,截获的凤梨常用一定量的辐射处理使粉蚧雌虫丧失繁殖能力。下列有关说法正确的是A.上述资料中涉及的各种生物之间的种间关系有捕食和竞争B.三种粉蚧的输入可能会延长食物链从而提高能量的传递效率C.三种粉蚧的输入可能会增加生物多样性提高生态系统稳定性D.辐射处理可能会诱发粉蚧雌虫发生突变而使其丧失繁殖能力13.生态足迹是指现有条件下,维持某一人口单位(一个人、一个城市、一个国家或全人类)生存所需的生产资源和吸纳废物的土地及水域的面积。生态承载力是指在一定环境条件下,生态系统中某种个体存在数量的最大值。下列有关说法错误的是A.餐厨垃圾分类、回收与利用能实现能量的多级利用可以减小生态足迹B.改善饮食结构、减少肉食摄取比例可以缩短食物链从而减小生态足迹C.建立沙滩保护区、K值强度的捕捞量等均有利于提高生态承载力D.培育农作物良种、建设生态农业等措施均有利于提高生态承载力14.研究人员用一定量的紫外线辐射消除某烟草细胞的细胞核,获得保留细胞质且具有链霉素抗性的烟草细胞甲,去除烟草细胞甲和烟草细胞乙(无链霉素抗性)的细胞壁,将二者进行融合,获得杂种细胞丙。下列叙述错误的是A.去除细胞壁前需要对烟草细胞甲和乙进行灭菌处理以防杂菌感染B.经纤维素酶处理得到的原生质体需置于等渗溶液中以维持其活性C.在添加链霉素的选择培养基上能进行增殖的细胞只有杂种细胞丙D.杂种细胞丙需要经过脱分化、再分化等过程才能够获得杂种植株15.养殖池中存在的有毒物质主要是氨和亚硝酸,这两种物质可由硝化细菌吸收利用。研究人员从养殖池池泥中分离出硝化细菌并进行了计数。有关叙述正确的是A.需配制一定浓度含氨盐的牛肉膏蛋白胨培养基以分离硝化细菌B.配制的培养基经高压蒸汽灭菌后通常还需要调节pH才能使用C.涂布时,用涂布器沾取少量菌液并均匀地涂布在培养基的表面D.使用涂布平板法统计得到的菌落数目往往比活菌的实际数目少二、选择题:本题共5小题,每小题3分,共15分。每小题给出的四个选项中,有的只有一个选项正确,有的有多个选项正确,全部选对的得3分,选对但不全的得1分,有选错的得0分。16.真核细胞中,RNA剪接是指从DNA转录出的RNA前体中除去内含子编码序列,并将外显子编码序列连接起来形成一个成熟mRNA分子的过程,该过程中剪接异常的RNA会被分解。研究还发现,mRNA中的碱基序列会控制该mRNA在细胞中的存在时间,不同mRNA在细胞中的存在时间不同。下列分析合理的是A.mRNA在细胞中的存在时间与对应基因中的碱基排列顺序有关B.RNA剪接过程中有磷酸二酯键的断裂和形成,需要DNA连接酶的参与C.mRNA的存在时间影响蛋白质的合成量,这是基因表达调控的方式之一D.分解剪接异常的RNA可阻止异常蛋白的合成以利于维持细胞的相对稳定17.独脚金内酯(SL)是一种新型植物激素,可以抑制植物的分枝和侧芽的生长,对植物的叶片发育、花色苷积累、根系结构及其对干旱和磷酸盐饥饿的适应性具有调节作用。下列叙述正确的是A.SL是由植物特定部位的内分泌腺产生的B.SL与生长素协同调节植物侧芽的生长C.植物个体发育中,SL会影响基因的程序性表达D.光照、温度等因子会影响SL的合成及生理作用18.下图为植物有氧呼吸的主呼吸链及其分支途径——交替呼吸途径的部分机理。交替呼吸途径是在交替氧化酶(AOX)的参与下完成的,该过程不发生H+跨膜运输(“泵”出质子)过程,故不能形成驱动ATP合成的膜质子(H+)势差。下列有关分析正确的是 A.膜蛋白Ⅰ、Ⅲ、Ⅳ都可以作为H+转运的载体B.合成ATP的能量直接来源于H+逆浓度跨膜运输C.AOX主要分布于线粒体内膜,可催化水的生成D.AOX可使呼吸释放的能量更多的以热能形式散失19.生态位是指一个物种在群落中的地位或作用,包括所处的空间位置、占用资源情况以及与其他物种的关系等。研究人员对某国家自然保护区内四种占优势的水鸟为研究对象,调查并分析了它们的生态位,结果如下表所示。下列有关说法错误的是物种观察数量觅食生境出现率/%鸟胃中主要的食物种类/%生境1生境2生境3小坚果茎类草屑螺类贝壳砂砾甲壳类其它绿翅鸭21206703352.816.70121305.5绿头鸭1513981178.30.807.15.61.17.1鹤鹬1678640360050.025.025.000青脚鹬15172928430033.333.3033.30.1(注:生境1为低潮盐沼—光滩带;生境2为海三棱藨草带,宽度为400m左右;生境3为海提内鱼塘—芦苇区,芦苇在植物群落中占优势。)A.该自然保护区内存在不同的生境体现了群落的水平结构B.四种水鸟在同一生境中的出现率不同与其食性密切相关C.四种水鸟占据的生态位不同是群落中物种之间共同进化的结果D.不同物种通过减少生态位重叠来减弱竞争以利于其充分利用环境资源20.细胞及组织应用于人体器官再生的新医疗技术“组织工程”已经引起越来越多的关注,现已有包括骨组织、肝脏、角膜等组织和器官的成功再生。哺乳动物的胚胎干细胞(ES细胞)是“组织工程”常用的一类“种子”细胞。下列叙述错误的是A.ES细胞可以从囊胚的滋养层细胞或原始生殖腺细胞中分离获取B.ES细胞作为“种子”细胞的原因是其具有较强的分裂和分化能力C.为使ES细胞分化成不同的组织和器官,需在培养液中添加分化诱导因子D.可将带遗传标记的ES细胞注入原肠腔中研究哺乳动物个体发生和发育规律
三、非选择题:本题共5小题,共55分。21.(10分)光呼吸是在光的驱动下将有机物氧化生成CO2和水的一个高耗能反应,据估计光呼吸可损耗掉1/4的光合产物,降低光呼吸,成为提高作物产量的研究方向之一。我国科学家通过转基因技术,将相关基因导入水稻细胞并将其定位在叶绿体中,成功构建了一条新的光呼吸支路,使光呼吸产生的部分乙醇酸在叶绿体内完全分解为CO2,所获得的新型转基因水稻的光合效率和产量均大幅提高。绿色植物细胞中光合作用和光呼吸的过程如下图所示。据图分析回答: (1)在绿色植物细胞光合作用过程中,RuBP羧化酶(Rubisco)催化暗反应中_____________,在光反应提供的_________________作用下,生成有机物。(2)据图分析可知,在光呼吸过程中,Rubisco催化____________与RuBP反应,生成的____________经一系列反应,最终分解为CO2。光呼吸被冠以“呼吸”二字,你认为理由是___________________________________(提示:从与有氧呼吸进行比较的角度回答)。(3)综合上述信息,简要阐明新型转基因水稻光合效率提高的机制是__________________。22.(11分)土壤生物是土壤具有生命力的主要成分,在土壤形成和发育过程中起主导作用。下表是同一地区两块使用不同肥料(有机肥、化肥)的农田中每平方米土壤中4类土壤动物物种数和密度的调查数据。回答下列问题:样地跳虫类蜱螨类线蚓类线虫类物种数密度物种数密度物种数密度物种数密度有机肥田1016738604012019339化肥田47916411832752(1)土壤动物的类群组成和数量是评价农田生态环境的重要指标,土壤动物属于农田生态系统成分中的____________。分析数据可知,土壤动物的数量与土壤中_____________的含量密切相关。(2)调查土壤中小动物的丰富度常用_______________法进行采集、调查,而不宜用标志重捕法进行调查,原因是__________________________________________________。(3)两种农田生态系统相比较,抵抗力稳定性较高的是_________;理由是______________。(4)土壤微生物可释放多种酶类,参与土壤有机质降解等过程。请设计实验探究不同生态系统的土壤微生物对落叶的分解能力是否相同。__________________(简要写出实验思路)23.(14分)家蚕的性别决定方式为ZW型。蚕茧颜色黄色对白色为显性,受常染色体上的等位基因Y和y控制,但该基因的表达还受到常染色体上另一对等位基因I和i的影响。家蚕眼色黄眼对黑眼为显性,受Z染色体上一对等位基因D和d控制,且D基因在纯合(ZDZD、ZDW)时使胚胎致死。回答下列问题:(1)为研究蚕茧颜色的遗传方式,研究人员做了以下两组实验:实验一:白茧×黄茧→全黄茧;实验二:白茧×黄茧→F1全为白茧→F2白茧:黄茧=13:3。己知实验一中亲代黄茧的基因型为YYii,由此推测两对基因之间的作用关系是________。让实验二F2中的黄茧家蚕自由交配,后代黄茧家蚕所占的比例为__________。(2)家蚕中关于眼色的基因型共有________种,其中黄眼家蚕与黑眼家蚕交配后代表现型及比例为__________________。(3)为检测经X射线辐射后的黑眼雌家蚕M的卵细胞中Z染色体上是否发生了其他隐性致死突变,研究人员将黑眼雌家蚕M与黄眼家蚕交配得到F1,在F1中选取大量黄眼雄家蚕,与大量野生黑眼雌家蚕进行杂交,统计F2的雌雄比例。请写出预期的实验结果及结论:________________________________________________________________________。(4)科学家利用(3)中的方法检测出了Z染色体上的另一个纯合致死基因E,并利用两个纯合致死基因D和E建立了一个子代只有雄蚕的亲本家蚕品系:即父本基因型为__________的个体和母本基因型为_______________的个体。24.(10分)用电流刺激蛙的交感神经会使蛙的心跳加快,对此研究人员提出以下两种假设:假设一:交感神经受电流刺激后,电信号直接传导造成心脏跳动加快;假设二:交感神经分泌某种化学物质造成心脏跳动加快。某同学为了探究哪种假设正确,设计了以下实验步骤:①制备若干带交感神经的搏动的离体蛙心,用插管插入蛙心的心室腔中,插管内有任氏液(能够维持蛙心跳动的生理溶液),心脏内的血液已被任氏液代替(如图所示)。②取两个制备好的蛙心分别置于盛有等量且适量任氏液的容器A、B中,测量A、B中蛙心的心率(分别记为A1、B1)。③刺激A中蛙心的交感神经,测量蛙心的心率(记为A2)。④随后将容器A中适量的溶液转移到容器B中,测量B组蛙心的心率(记为B2)。(1)根据上述实验步骤,该同学预期的实验结果和结论是:若_________________,说明交感神经受电流刺激后,电信号直接传导造成心脏跳动加快;若_________________,说明交感神经分泌某种化学物质造成心脏跳动加快。(2)步骤④中________(填“能”或“不能”)刺激B中蛙心的交感神经后,再观察测量蛙心的心率,原因是____________________________________________________。(3)进一步研究发现,交感神经释放的神经递质与肾上腺素均可控制心脏的收缩,这两种物质发挥作用时的共同特点是_______________________(答出一点即可)。(4)人受到惊吓刺激时,心跳短时间内迅速加快,说明该过程中主要的调节方式是____________。受到惊吓后,需较长一段时间后才能慢慢平静下来,其原因是__________。25.(10分)从自然界中的生物体内分离得到的天然酶,在工业生产环境中催化效率往往较低。研究人员利用易错PCR技术对某种天然酶进行改造,获得了高催化效率的酶。易错PCR是利用低保真的Taq酶和改变PCR的反应条件,降低DNA复制的准确性,在新DNA链的合成过程中增加碱基错配,从而使扩增产物出现较多点突变的一种体外诱导DNA序列变异的方法。下图是利用易错PCR改造某种天然酶的流程示意图。回答下列问题: (1)Taq酶的某一区域负责将碱基与模板链正确地互补配对,Mn2+可以降低这一功能;非互补的碱基对由于氢键不易形成,稳定性差,Mg2+可以提高该错配区的稳定性。因此,与普通PCR相比,易错PCR的反应体系中应适当_________(填“提高”或“降低”)Mn2+浓度、___________(填“提高”或“降低”)Mg2+浓度。(2)图中步骤①为易错PCR过程,其扩增过程包括__________________三步。在扩增过程中,不需要在每次循环中重复加入Taq酶,是因为砌酶具有_________________的特点。(3)图中步骤②是将构建的重组质粒溶于缓冲液中与用_____________处理的受体菌混合,在一定温度下完成转化。转化是指_____________________。(4)请阐述通过易错PCR技术改造天然酶与通过蛋白质工程改造天然酶的本质区别。
相关试卷
这是一份2023日照校际联合考试高三下学期三模生物试题扫描版含答案,文件包含2023届山东省日照市校际联合考试高三三模生物pdf、2023届山东省日照市校际联合考试高三三模生物答案pdf等2份试卷配套教学资源,其中试卷共9页, 欢迎下载使用。
这是一份2023年4月山东日照高三校际联合考试生物试题含答案,共10页。
这是一份2021日照高一下学期期末校际联合考试生物试题扫描版含答案,文件包含生物pdf、高一生物学参考答案pdf等2份试卷配套教学资源,其中试卷共5页, 欢迎下载使用。

