2021“超级全能生”高三全国卷地区3月联考试题(乙卷)化学含解析
展开www.ks5u.com秘密★启用前
“超级全能生”2021高考全国卷地区3月联考乙卷
理科综合 化学部分
注意事项:
1.本试题卷共8页,满分300分,考试时间150分钟。
2.答题前,考生务必将自己的姓名、准考证号填写在答题卡的相应位置。
3.全部答案在答题卡上完成,答在本试题卷上无效。
4.回答选择题时,选出每小题答案后,用2B铅笔把答题卡上对应题目的答案标号涂黑。如需改动,用橡皮擦干净后,再选涂其他答案标号。
5.考试结束后,将本试题卷和答题卡一并交回。
可能用到的相对原子质量:H 1 C 12 N 14 O 16 Na 23 Al 27 K 39 Fe 56 Cu 64
一、选择题(本题共13小题,每小题6分,共78分。在每小题给出的四个选项中,只有一项是符合题目要求的)
7.古诗词是中华五千年文化史中的璀璨明珠。下列对有关古诗词蕴含的科学知识的说法中错误的是
A.“东篱把酒黄昏后,有暗香盈袖”说明微观粒子在不停地运动
B.“爝火燃回春浩浩,洪炉照破夜沉沉”中体现了两种能量转化形式
C.“大漠孤烟直”与“烟笼寒水月笼沙”两句中的“烟”均指固体小颗粒
D.“凿开混沌得乌金”与“野火烧不尽”分别涉及物理变化和化学变化
8.中草药紫苏的成分之一紫苏醇的结构简式如图所示,下列有关紫苏醇的叙述正确的是
A.其完全加氢产物的分子式为C10H18O
B.除-CH3上原子外所有原子可能共平面
C.含有三种官能团且能发生氧化、加成、取代反应
D.其环上的一氯取代物有5种(不含立体异构)
9.燃煤烟气脱硝常用在富O2条件下,氨气选择性的与NO发生反应,某文献报道的一种在V2O5-WO3/TiO2催化剂上脱硝的反应机理如图所示,则下列说法正确的是
A.H-O-V4+为该循环反应的催化剂,反应前后质量和化学性质均不变
B.该反应消除了NO和NH3的污染,生成了无毒无害的H2O和N2
C.反应1要在强碱性环境中进行
D.总反应一定为4NH3+4NO+O2=4N2+6H2O
10.我国科研人员研制出以钠箔和多壁碳纳米管为电极的可充电“Na-CO2”电池,工作过程中,Na2CO3与C均沉积在多壁碳纳米管电极上。其工作原理如图所示,下列叙述错误的是
A.充电时,电源电极a为正极,Na+向钠箔电极方向移动
B.充电时,阳极反应式为2Na2CO3+C-4e-=3CO2+4Na+
C.采用多壁碳纳米管作电极可以增强吸附CO2的能力
D.放电时,电路中转移0.4 mol e-,多壁碳纳米管电极增重4.4 g
11.科学家合成出一种新的化合物(如图所示),已知短周期主族元素W、X、Y、Z的原子序数依次增大,下列叙述错误的是
A.该化合物中W、X、Z元素的原子最外层均满足8电子结构
B.氢化物的沸点:W<X
C.X的某种单质具有杀菌消毒作用
D.化合物Y2Z2中存在非极性共价键
12.下列实验装置能达到相应目的的是
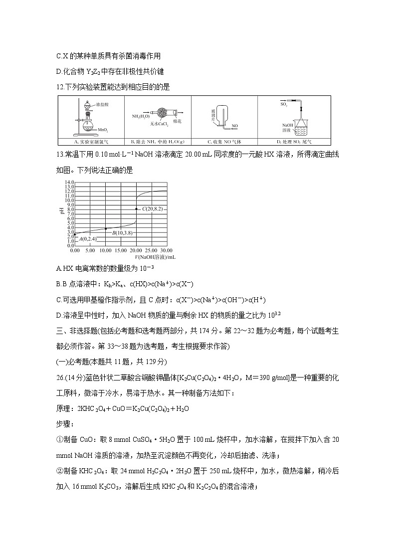
13.常温下用0.10 mol·L-1 NaOH溶液滴定20.00 mL同浓度的一元酸HX溶液,所得滴定曲线如图。下列说法正确的是
A.HX电离常数的数量级为10-3
B.B点溶液中:Kh>Ka、c(HX)>c(Na+)>c(X-)
C.可选用甲基橙作指示剂,且C点时:c(X-)>c(Na+)>c(OH-)>c(H+)
D.溶液呈中性时,加入NaOH物质的量与剩余HX的物质的量之比为103.2
三、非选择题(包括必考题和选考题两部分,共174分。第22~32题为必考题,每个试题考生都必须作答。第33~38题为选考题,考生根据要求作答)
(一)必考题(本题共11题,共129分)
26.(14分)蓝色针状二草酸合铜酸钾晶体[K2Cu(C2O4)2·4H2O,M=390 g/mol]是一种重要的化工原料,微溶于冷水,易溶于热水。其一种制备方法如下:
原理:2KHC2O4+CuO=K2Cu(C2O4)2+H2O
步骤:
①制备CuO:取8 mmol CuSO4·5H2O置于100 mL烧杯中,加水溶解,在搅拌下加入含20 mmol NaOH溶质的溶液,加热至沉淀颜色不再变化,冷却后抽滤、洗涤;
②制备KHC2O4:取24 mmol H2C2O4·2H2O置于250 mL烧杯中,加水,微热溶解,稍冷后加入16 mmol K2CO3,溶解后生成KHC2O4和K2C2O4的混合溶液;
③制备K2Cu(C2O4)2:将KHC2O4和K2C2O4的混合溶液在80~85℃水浴中加热,再将CuO加入该溶液中,充分反应至沉淀溶解,趁热抽滤,用4~5 mL沸水洗涤不溶物2~3次,弃去不溶物;
④K2Cu(C2O4)2·4H2O晶体的生长:将步骤③所得滤液在热水浴中蒸发浓缩至40 mL,冷却至室温得蓝紫色针状晶体,过滤,用滤纸吸干,称其质量为2.30 g。
回答下列问题:
(1)步骤①中,加热至沉淀颜色变化为 时,可认为CuO已制备完成,在洗涤过程中,检验CuO沉淀是否洗涤干净的方法为 。
(2)抽滤装置中装置A的作用是 。
(3)步骤③用沸水洗涤不溶物的目的是 。
(4)该实验的产率为 %(保留1位小数)。
(5)对产品进行热重分析,其失重率曲线如图所示:
①A点到B点分解的化学方程式为 ;
②C点固体的成分为 。
27.(14分)还原铁粉为灰色或黑色粉末,其微观结构疏松,表面积极大,常用作食品保鲜及化工生产中的优质还原剂,用某赤铁矿石(含Fe2O3、FeO、CuO及少量Al2O3、MnO2等)制备还原铁粉及胆矾的实验流程如下:
已知:部分阳离子以氢氧化物形式开始和完全沉淀时溶液的pH:
(1)酸浸过程中要不断用小火煮沸,除此以外,还可以采用什么方法能达到与煮沸相同的目的: (至少填两种),加入氨水调pH应控制的pH范围是 。
(2)溶液I中加H2O2的目的是 (用离子方程式表示),滤液III中含金属元素的离子除Na+外,还有 。
(3)操作I步骤包括加适量稀H2SO4溶解、 、过滤、洗涤、干燥得产品。
(4)写出灼烧产物与X单质发生还原反应得到还原铁粉的化学方程式: 。
(5)若滤液II中c(Al3+)=0.025 mol/L,加入氢氧化钠溶液,调节pH至Cu2+沉淀完全(一般认为离子浓度小于10-5 mol/L),溶液体积增加为原来的2.5倍,通过计算说明此时Cu(OH)2沉淀中是否混有Al(OH)3: (填“是”或“否”)。(常温下Ksp[Cu(OH)2]=2.0×10-20、Ksp[Al(OH)3]=3×10-34)
(6)已知赤铁矿中铁元素含量为64%,若取赤铁矿原料10 g,制得的还原铁粉与足量稀硫酸反应,生成了标准状况下2.24 L的氢气,则该流程制取还原铁粉的产率为 。
28.(15分)氨是化肥工业和基本有机化工的主要原料,氨的合成一直都是科研工作研究的重点。
(1)某温度下,向容积固定为2L的密闭容器中充入物质的量之和为4 mol的N2和H2,发生反应N2(g)+3H2(g)2NH3(g) △H=-92 kJ·mol-1,平衡时NH3(g)的体积分数(φ)与起始的关系如图甲所示。
①起始=3时,反应经过5 min达到平衡状态,则0~5 min内平均反应速率v(NH3)= ,反应物的转化率α(N2) (填“>”“<”或“=”)α(H2)。图中C点起始压强为p0,用平衡分压代替平衡浓度计算该反应的平衡常数Kp= (列出表达式,用含p0的表达式表示,分压=总压×物质的量分数)。
②起始=4时,平衡体系中NH3(g)的体积分数可能是图像中的 点。
(2)电催化合成氨反应2N2(g)+6H2O(g)4NH3(g)+3O2(g) △H,其原理如图乙所示。已知H2(g)的燃烧热为-285.8 kJ·mol-1,H2O(l)=H2O(g) △H=+44 kJ·mol-1。
①结合题(1)数据计算电催化合成氨反应△H= 。
②电极a为 (填“阳极”或“阴极”),电极b的电极反应式为 。
(3)锂催化非水相氮还原合成氨的反应机理及各步△G如图所示:
已知吉布斯自由能变化△G=△H-T△S。
①从反应机理图可知,反应中第 步完成后,能自发完成后续反应。
②第II步反应的离子方程式为 。
(二)选考题(共45分。请考生从2道物理题、2道化学题、2道生物题中每科任选一题作答。如果多做,则每科按所做的第一题计分)
35.[化学-物质结构与性质](15分)
C、N、O、Al、Fe是五种重要的元素,其单质及化合物在诸多领域中都有广泛的应用,请完成下列问题:
(1)已知氰酸根(OCN-)与CO2互为等电子体,常以两种共振杂化体结构存在(),则有关OCN-相关元素的说法正确的是 。
A.电负性大小顺序:O>N>C>Al
B.第一电离能大小顺序:O>N>C>Al
C.氰酸根中C原子是sp杂化
D.含氧酸HOCN的水溶液中只存在酸与水分子间的氢键
(2)Fe与Al均能与氯气反应生成三氯化物,已知FeCl3沸点315℃,400℃时也能形成类似Al2Cl6这样的双聚物,则FeCl3属于 晶体,气态氯化铁(Fe2Cl6)分子中具有 个配位键。
(3)羰基铁[Fe(CO)5]与二茂铁[Fe(C5H5)2]是两种重要的配合物,测定表明二茂铁中配体环戊二烯离子的结构简式为,且所有氢原子的化学环境都相同,则下列说法中正确的是 。
A.二茂铁的中心粒子与配体间存在离子键,且配体中存在一个键
B.在两种配体中碳原子均为sp2杂化
C.羰基铁中,配体中配位原子为C原子,且配体与CN-是等电子体
D.两种配合物的中心粒子价电子排布图均为
E.1 mol羰基铁中有10 NA个σ键和10 NA个π键
(4)NH3和NF3是氮的两种重要化合物,它们的价层电子对互斥模型均为 ,NF3的沸点(-129℃)比NH3的沸点(-33℃)低很多,原因是 ,NF3键角(102.5°)比NH3键角(107°)也小,原因是 。
(5)氮化铝陶瓷是一种类似金刚石氮化物的新型无机非金属材料,晶体结构及相关信息如图所示,设NA表示阿伏加德罗常数的值,则氮化铝化学式为 ,此晶体的密度为 g·cm-3(列算式并化简)。
36.[化学-有机化学基础](15分)
聚苯醚(PPO)是一种性能优异的热塑性工程塑料,其一种合成路线如下:
已知:R=NO2R-NH2
回答下列问题:
(1)苯的同系物A中碳的质量分数为90.6%,A的名称为 。
(2)条件1为 。
(3)反应⑤的反应类型为 。
(4)写出反应⑥的化学方程式: 。
(5)对合成产物PPO进行核磁共振氢谱分析,如图。在PPO结构简式上用*标出谱图上吸收峰c所表示的氢原子: 。
(6)F有多种同分异构体,其中能使FeCl3溶液发生显色反应的有 种(不包括F本身)。写出苯环上一氯代物只有两种结构的结构简式: (任写一种)。
(7)已知-NH2易被氧化,参考上述合成路线,利用已知条件,请设计以甲苯为原料(其他试剂任选)合成: 。
2021“超级全能生”高三全国卷地区4月联考试题(丙卷)化学含解析: 这是一份2021“超级全能生”高三全国卷地区4月联考试题(丙卷)化学含解析,共18页。试卷主要包含了已知石英砂在氟气中发生反应等内容,欢迎下载使用。
2021“超级全能生”高三全国卷地区4月联考试题(甲卷)化学含解析: 这是一份2021“超级全能生”高三全国卷地区4月联考试题(甲卷)化学含解析,共17页。试卷主要包含了化学与生产生活密切相关等内容,欢迎下载使用。
2021“超级全能生”高三全国卷地区4月联考试题(乙卷)化学含解析: 这是一份2021“超级全能生”高三全国卷地区4月联考试题(乙卷)化学含解析,共17页。试卷主要包含了化学与生产生活密切相关等内容,欢迎下载使用。

