


2021河南省实验中学高三下学期5月第四次模拟考试理综试题含答案
展开2021届河南省实验中学高三下模拟4考试
理科综合
注意事项:
1. 答卷前,考生务必将自己的姓名、考生号、考场号和座位号填写在答题卡上,将条形码贴在答题卡“条形码粘贴处”。
2. 作答选择题时,选出每小题答案后,用2B铅笔在答题卡上对应题目选项的答案信息点涂黑;如需改动,用橡皮擦干净后,再选涂其他答案。
3. 非选择题必须用黑色字迹的钢笔或签字笔作答,答案必须写在答题卡各题目指定区域相应位置上;如需改动,先划掉原来的答案,然后再写上新答案;不准使用铅笔和涂改液。不按以上要求作答无效。
4. 考生必须保证答题卡的整洁。考试结束后,将答题卡交回。
可能用到的相对原子质量:H-1 C-12 O-16 Ca-40 Cr-52 Al-27 Co-59
一、选择题:本题共13小题,每小题6分,共78分。在每小题给出的四个选项中,只有一项是符合题目要求的。
1.同位素标记法常用于科学实验,同位素有放射性和稳定性两类,下列实验结果的测定有别于其他组的是()
A.用H的同位素研究分泌蛋白质的形成过程
B.用N的同位素研究DNA的半保留复制
C.用C的同位素研究光合作用中卡尔文循环
D.用P、S的同位素研究DNA是遗传物质
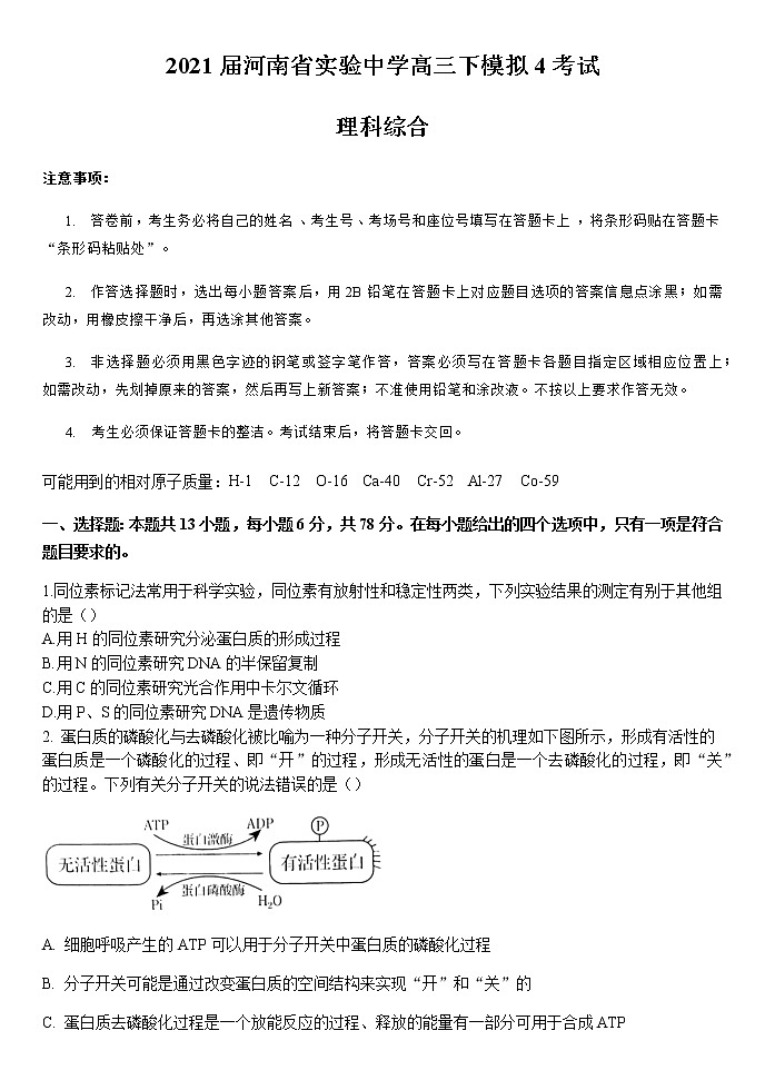
2. 蛋白质的磷酸化与去磷酸化被比喻为一种分子开关,分子开关的机理如下图所示,形成有活性的蛋白质是一个磷酸化的过程、即“开”的过程,形成无活性的蛋白是一个去磷酸化的过程,即“关”的过程。下列有关分子开关的说法错误的是()
A. 细胞呼吸产生的ATP可以用于分子开关中蛋白质的磷酸化过程
B. 分子开关可能是通过改变蛋白质的空间结构来实现“开”和“关”的
C. 蛋白质去磷酸化过程是一个放能反应的过程、释放的能量有一部分可用于合成ATP
D. 蛋白质磷酸化过程是一个吸能反应,与ATP的水解相联系
3.普通淀粉酶的最适温度在40~60 ℃之间,而极端耐热淀粉酶在100 ℃仍能保持较高活性,在生产上具有更为广泛的应用前景。若要设计实验探究极端耐热淀粉酶起催化作用的最适温度。下列说法错误的是()
A.要鉴定该酶的化学本质可利用双缩脲试剂,若反应液呈紫色,则该酶的化学本质为蛋白质。
B.测定淀粉酶活性时,选择淀粉作为该酶底物,反应液中应加入(酸碱)缓冲溶液以维持其酸碱度稳定
C.此实验中除自变量和因变量外,还需要考虑淀粉溶液的浓度和含量、pH及添加试剂的量、实验操作顺序等因素
D.设置一个实验组,调节环境自40 ℃缓慢升至100 ℃。测定反应速率最大时的环境温度即为最适温度
4.进化的红皇后假说认为,在通常的情况下,物种之间保持着一种动态平衡,物种间存在相互牵制的生态关系,例如一些昆虫取食时,植物会产生某种有毒物质抵制昆虫,昆虫也相应地产生解毒物质,下列分析正确的是()
A.该假说认为一种生物的进化会导致其他生物的进化
B.一定浓度的有毒物质会诱导昆虫产生相应的解毒基因
C.具有抗毒性和不具抗毒性的昆虫不能进行基因交流
D.植物产生有毒物质的根本原因是自然选择的作用
5.植物生长调节剂是人工合成的(或从微生物中提取的天然的),具有和天然植物激素相似生长发育调节作用的有机化合物。关于植物激素和植物生长调节剂,下列说法正确的是()
A.乙烯的作用是促进果实的成熟,所以乙烯不能在幼嫩的组织中产生
B.刚收获的黄瓜种子不易发芽,与种子中的脱落酸有关
C.赤霉菌的培养液可使幼苗疯长,表明赤霉菌产生的赤霉素为植物激素,可促进植物生长
D.在不同的组织中,生长素通过主动运输的方式进行极性运输
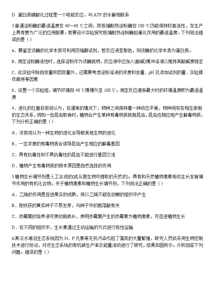
6.某淡水湖泊生态系统因为N、P元素等无机污染引起了藻类的大量繁殖,研究人员拟采用生物控制技术进行防治,对该生态系统的有机碳生产率及能量流动进行了研究,结果如图所示。分析回答下列问题。错误的是()
A.测定物种丰富度是群落调查的基本内容。在湖泊中,随着水深的变化,不同水层分布着不同类群的生物,这体现了群落的垂直结构。
B.该生态系统中能量从第二营养级传递到第三营养级的效率可表示为e/b×100%
C. 5、7月份0.2 m处有机碳的生产量很高,但0.6 m以下水深有机碳生产率较低,主要原因是藻类大量生长,堆积在表层,使下层水体中光照强度明显减弱。
D.图乙中①表示初级消费者的呼吸作用,分解者获得的h、i中的能量依次来源于第二、第三营养级
7.化学与生活密切相关,下列有关说法正确的是( )
A.维生素C具有还原性,在人体内起抗氧化作用
B.糖类、蛋白质、油脂属于天然高分子化合物
C.煤经气化和液化两个物理变化过程,可变为清洁能源
D.制作航天服的聚酯纤维和用于光缆通信的光导纤维都是新型无机非金属材料
8.奥司他韦是一种抗病毒药物,常用于治流感,结构如图所示。根据该化合物的结构推测不可能有的性质( )
A.奥司他韦能够使溴水和酸性高锰酸钾溶液褪色
B.1mol奥司他韦可与1molH2发生加成反应
C.奥司他韦水解可生成α-氨基酸
D.奧司他韦分子中存在有3个手性碳原子,所以具有光学活性
9.我国科研人员通过控制光沉积的方法构建Cu2O-Pt/SiC/IrOx型复合材料光催化剂,其中Fe2+和Fe3+离子渗透Nafion膜可协同CO2、H2O分别反应,构建了一个人工光合作用体系,其反应机理如图:
下列说法错误的是( )
A.该反应为2CO2+2H2O2HCOOH+O2
B.该反应能量转化形式为光能→化学能
C.图中a、b分别代表Fe2+、Fe3+
D.反应过程中涉及到非极性键、极性键的断裂和形成
10.NiS因为具有热胀冷缩的特性,在精密测量仪器中可掺杂NiS以抵消仪器的热胀冷缩。NiS在有水存在时能被氧气氧化成Ni(OH)S。将H2S通入稀硫酸酸化的NiSO4溶液中,过滤,制得NiS沉淀,装置如图所示:
下列对实验的叙述错误的是( )
A.装置A在滴加浓盐酸前通入N2的目的是排除装置中的空气
B.装置B中盛放浓硫酸以除去水
C.装置D中的洗涤液应用煮沸过的蒸馏水
D.装置D连接抽气泵可将装置C中的浑浊液吸入装置D中进行过滤
11.一种新型漂白剂(如图)可用于漂白羊毛等,其中W、Y、Z为不同周期不同主族的短周期元素,W、Y、Z的最外层电子数之和等于X的最外层电子数,W、X对应的简单离子核外电子排布相同。下列叙述正确的是()
A.少量W单质保存在煤油中
B.W、X对应的简单离子半径顺序为W>X
C.Y的最高价氧化物对应水化物为一元弱酸
D.该漂白剂的漂白原理与SO2相同
12.有机物液流电池因其电化学性能可调控等优点而备受关注。南京大学研究团队设计了一种水系分散的聚合物微粒“泥浆”电池(图1)。该电池在充电过程中,聚对苯二酚(图2)被氧化,下列说法错误的是( )
A.放电时,电流由a电极经外电路流向b电极
B.充电时,a电极附近的pH减小
C.充电时,b电极的电极反应方程式为:
+4ne-+4nH+=
D.电池中间的隔膜为特殊尺寸半透膜,放电时H+从a极区经过半透膜向b极区迁移
13.测定溶液中Cl-的浓度时,常用标准AgNO3溶液滴定,K2CrO4作指示剂。根据如下关于AgCl、Ag2CrO4的溶度积图,判断下列说法正确的是()
A.P点时,二者的溶度积常数相同
B.M点时,对AgCl溶液而言为饱和状态,对Ag2CrO4溶液而言为过饱和状态
C.向c(Cl-)=c()=1×10-2 mol·L-1的混合溶液中逐滴滴加1×10-3 mol·L-1 AgNO3溶液,振荡,先产生AgCl沉淀,当溶液中c(Cl-)降至1×10-5 mol·L-1时,c()=1×10-3.5 mol·L-1
D.当Cl-按化学计量比完全反应后,过量的一滴AgNO3溶液与K2CrO4反应沉淀颜色有明显变化。
二、选择题:本题共8小题,每小题6分.在每小题给出的四个选项中,第14-18题只有一项符合题目要求,第19-21题有多项符合题目要求。全部选对的得6分,选对但不全的得3分,有选错的得0分。
14.氢原子能级图如图所示,一个处于n=4能级上的氢原子向低能级跃迁时可能会发出不同频率的光。下列说法正确的是( )
A.最多可以发出6种不同频率的光
B.这些光中频率最高的光对应的光子能量可能为10.2eV
C.用这些光照射逸出功为3.20eV的钙金属表面,能照射出光电子的光最多可能有3种
D.用这些光照射逸出功为3.20eV的钙金属表面,射出的光电子初动能最大值可能为9.55eV
15.如图所示,在倾角为30°的斜面上的同一点以大小相等的初速度将质量相等的A、B两小球(可视为质点)分别沿竖直和水平方向抛出,两小球在空中运动一段时间后再次落回斜面上,不计空气阻力。则关于两小球从抛出到落回斜面的过程中下列说法正确的是( )
A.A、B两小球在空中运动时间之比为
B.A、B两小球落回斜面时速度之比为1:2
C.A、B两小球落回斜面时重力的瞬时功率之比为
D.A、B两小球落回斜面时动能之比为1:4
16.如图所示,理想变压器的原、副线圈匝数分别为n1、n2,且n1
B.电压表示数保持不变
C.R1消耗的功率一定大于R2消耗的功率
D.电源的输出功率一定减少
17.如图所示,一直线上有间距为d的a、b两点,当在某位置固定一个点电荷Q时,a、b两点的电势相等。且a点的场强大小为E,方向与ab直线夹角为30°。静电常量为k。下列说法中正确的是( )
A.点电荷Q带正电
B.点电荷Q所带电荷量的大小为
C.把一个负点电荷从a点沿直线移动到b点过程中,其所受的电场力先增大后减小
D.把一个正点电荷从a点沿直线移动到b点过程中,其电势能先增大后减小
18.地面上质量为m0=3kg的物体在竖直向上的力F作用下由静止开始向上运动,力F随物体离地面高度x的变化关系如图所示,物体上升的最大高度为h(图中H=5m,h=4m),重力加速度为g=10m/s2不计空气阻力。在物体运动的过程中,下列说法中正确的是( )
A.加速度的最大值为10m/s2
B.48N
C.物体离地高度为2.5m时,速度最大
D.动能的最大值为20J
19.如图所示,学生练习用脚颠球。某一次足球由静止自由下落1.25m,被重新颠起,离开脚部后竖直上升的最大高度仍为1.25m。已知足球与脚部的作用时间为0.1s,足球的质量为0.4kg,重力加速度大小g取10m/s2,不计空气阻力,下列说法正确的是( )
A.脚部对足球的平均作用力为足球重力的11倍
B.足球下落到与脚部刚接触时动量大小为4kg·m/s
C.足球与脚部作用过程中动量变化量大小为4kg·m/s
D.足球从最高点下落至重新回到最高点的过程中重力的冲量大小为4N·s
A
37O
53O
B
20.如图所示,底面倾角为530和37°的光滑棱柱固定在地面上,在其侧面上铺一块质量可忽略且足够长的轻质丝绸,并在外力作用下使质量分别为m和2m的滑块A、B静止在两侧丝绸之上。已知A、B与丝绸间的动摩擦因数均为0.5,且最大静摩擦力等于滑动摩擦力,重力加速度大小为g,sin37°=0.6,cos37°=0.8。现同时由静止释放A、B,则关于A、B之后的运动(A、B均未达到棱柱的顶端或底端),下列说法正确的是( )
A.A与丝绸相对静止B.B与丝绸相对静止
C.A的加速度大小为0.5gD.B的加速度大小为0.4g
21.如图所示,在光滑绝缘的水平面上方,有两个方向相反的水平方向的匀强磁场,磁场范围足够大,磁感应强度的大小左边为2B,右边为3B,一个竖直放置的宽为L。长为3L、单位长度的质量为m、单位长度的电阻为r的矩形金属线框,以初速度v垂直磁场方向从图中实线位置开始向右运动,当线框运动到虚线位置(在左边磁场中的长度为L。在右边磁场中的长度为2L)时,线框的速度为,则下列判断正确的是( )
A.此时线框中电流方向为逆时针,线框中感应电流所受安培力为
B.此过程中通过线框截面的电量为
C.此过程中线框产生的焦耳热为
D.线框刚好可以完全进入右侧磁场
三、非选择题(包括必考题和选考题两部分。第22题~第32题为必考题,每个小题考生都必须做答。第33题~第40题为选考题,考生根据要求做答)
(一)必考题(共11题,共129分)
22.某同学利用如图甲所示的装置测量弹簧弹力做功,在水平桌面上固定好弹簧和光电门、将光电门与数字计时器(图中未画出)连接。
实验过程如下∶
(1)用游标卡尺测出固定于滑块上的遮光条的宽度为d;
(2)用滑块把弹簧压缩到遮光条距离光电门为x0位置,并由静止释放,数字计时器记下遮光条通过光电门所用的时间t,则此时滑块的速度v=______(用题中所给符号表示);
(3)多次改变滑块的质量m,重复(2)的操作,得到多组m与v的值。根据这些数值、作出的图像,如图乙。根据图像,可求出滑块每次运动x0的过程中弹簧对其所做的功为_______;还可求出滑块与桌面之间的动摩擦因数为_____(用题中所给符号表示,重力加速度为g)。
23.某同学先测量电流表G的内阻,并把它改装成电压表V1,用来测量一个未知电源的电动势。实验室提供有以下器材:
A.电流表G(量程0~100μA)
B.电压表V2(量程0~9V)
C.电阻箱(阻值范围0~999.9Ω)
D.电阻箱(阻值范围0~99999.9Ω)
E.电源(电动势为9V,内阻不计)
该同学设计了如图甲所示电路,先断开S2,闭合S1,调节R2的阻值,使电流表的指针偏转到满偏刻度;保持S1闭合,R2的阻值不变,闭合S2,调节R1的阻值。当电流表G的示数为40μA时,R1的阻值为400.0Ω。
(1)图甲中R2应选用___________(填写器材前的字母序号),电流表G的内阻Rg=___________。
(2)若要将该电流表G改装成量程3V的电压表V1,需串联阻值R0=___________的电阻。
(3)该同学按以下两步测一个未知电源的电动势。首先,按如图乙所示的电路,将改装的电压表V1连入电路,闭合开关S,记下电压表的示数U1,然后,按如图丙所示的电路,将改装的电压表V1和电压表V2串联后接入电路,分别记下此时V1和V2两电压表的示数和U2,可以求出电源的电动势E=___________(用U1、、U2表示)。
24.如图所示,在竖直平面内有一半径为R的光滑圆弧轨道与水平地面相切于B点。现让质量为m的滑块P从A点正上方某处Q(图中未画出)由静止释放,P从A点竖直向下落入轨道,最后停在C点。已知C、B两点间的距离为,轨道的质量为,P与B点右侧地面间的动摩擦因数为0.5,B点左侧地面光滑,重力加速度大小为g,空气阻力不计。求:
(1)当P刚滑到地面时,轨道的位移大小;
(2)Q与A点的高度差h以及P离开轨道后到达C点所用的时间t。
25.如图所示,在平面直角坐标系第Ⅲ象限内充满+y方向的匀强电场,在第Ⅰ象限的某个圆形区域内有垂直于纸面的匀强磁场(电场、磁场均未画出);一个比荷为=k的带电粒子以大小为v0的初速度自点P(-d,-d)沿+x方向运动,恰经原点O进入第Ⅰ象限,粒子穿过匀强磁场后,最终从x轴上的点Q(9d,0)沿-y方向进入第Ⅳ象限;已知该匀强磁场的磁感应强度为B=,不计粒子重力.
(1)求第Ⅲ象限内匀强电场的场强E的大小.
(2)求粒子在匀强磁场中运动的半径R及时间tB.
(3)若粒子恰好从该圆形有界磁场的最低点离开磁场区求圆形有界磁场的半径r和圆心坐标.
26.(15分)葡萄糖酸钙是一种可促进骨骼生长的营养物质。实验室模拟工业生产中制备葡萄糖酸钙的流程如下:
已知:
I.实验中涉及主要反应如下:
II.相关物质的溶解性见表:
物质名称
葡萄糖酸钙
葡萄糖酸
溴化钙
水中的溶解性
可溶于冷水易溶于热水
可溶
易溶
乙醇中的溶解性
微溶
微溶
可溶
回答下列问题:
(1)仪器的名称是___________,最适合步骤Ⅰ的实验装置是____________(填序号)。
(2)加入过量碳酸钙除了使反应充分进行,还考虑到副反应___________消耗碳酸钙(用离子方程式表示)。步骤Ⅱ中使用碳酸钙而不使用氯化钙的原因是____________。
(3)步骤Ⅲ中需要使用的玻璃仪器有__________。
(4)步骤Ⅳ中加入乙醇的作用是__________。
(5)步骤Ⅴ洗涤操作洗涤剂最合适的是___________(填序号),理由是____________。
A.冷水B.热水C.乙醇D.乙醇-水混合溶液
(6)该实验中葡萄糖酸钙的产率为___________(保留3位有效数字)。
27.(14分)铍是航天、航空、电子和核工业等领域不可替代的材料,有“超级金属”之称。以绿柱石[Be3Al2(SiO3)6]为原料制备金属铍的工艺如下:
已知:“滤渣1”中含有铁、铝、硅的氧化物,Na3FeF6难溶于水,Be2+可与过量OH-结合成Be(OH)。回答下列问题:
(1)“操作1”的名称是_______。
(2)750℃烧结时,Na3FeF6与绿柱石作用生成易溶于水的Na2BeF4,该反应的化学方程式为_______。
(3) “过滤1”的滤液中需加入适量NaOH生成Be(OH)2沉淀,但NaOH不能过量,原因
是_______(用离子方程式表示)。
(4)已知Ksp[Be(OH)2]=4.0×10-21,室温时0.40 mol•L-1 Be2+开始沉淀时的pH=_______。
(5)“沉氟”反应的离子方程式为。
(6)已知镍在稀酸中缓慢溶解。工业上电解NaCl-BeCl2熔融混合物制备金属铍,可选用镍坩埚作电解槽的_______(填“阳极”或“阴极”)材料,电解总反应的化学方程式为_______;加入NaCl的主要目的是_______。
28.(14分)氮和硫的氧化物是造成大气污染的主要物质。研究它们的反应机理,对于消除环境污染有重要意义。
(1)2NO(g)+O2(g)2NO2(g)的反应历程由两步基元反应组成,相关信息如下(E为活化能,v为反应速率,k为速率常数):
2NO(g)N2O2(g) E1=82kJ/molv=k1c2(NO)
N2O2 (g)2NO(g) E-1=205kJ/molv=k-1c(N2O2)
N2O2(g)+O2(g) 2NO2(g) E2=82kJ/mol v=k2c(N2O2)·c(O2)
2NO2(g)N2O2(g) +O2(g) E-2=72kJ/molv=k-2c2(NO2)
则2NO(g)N2O2(g) △H1=_______kJ·mol-1,其平衡常数K与上述速率常数k1、k-1的关系式为K=_______。2NO(g)+O2(g)2NO2(g) △H=_______kJ·mol-1。
(2)已知反应NO2(g)+SO2(g)NO(g)+SO3(g) △H<0,某研究小组研究不同温度T1℃、T2℃下的平衡态中lgp(NO2)和lgp(SO3)两个压强对数的关系如图所示,实验初始时体系中的p(NO2)和p(SO2)相等、p(NO)和p(SO3)相等。
①a、b两点体系压强pa与pb的比值=_______;同一温度下图象呈线性变化的理由是_______。
②温度为T1时化学平衡常数KP=_______,T1_______T2(填“>”“<”或者“=”)。
29.(除标示外每空1分,共11分)甲、乙两种植物在不同光照强度下的光合速率的曲线如图1所示;将甲植物叶片分离得到的叶绿体,分别置于含不同蔗糖浓度的反应介质溶液中,测量其光合速率,结果如图2所示。请分析回答下列问题:
(1)绿色植物光合色素的提取和分离试验中,提取色素的试剂常用。分离色素用到的方法叫做。在有氧条件下,生长中的植物细胞内的葡萄糖先在______________(填细胞结构)中脱氢,生成_______________________________。
(2)图1中,如果甲、乙两种植物较长时间处在连续阴雨的环境中,生长受到显著影响的是________,在晴转阴瞬间,叶肉细胞中C5相对量的变化趋势是________。光照强度为10千勒克斯时,甲、乙植物的实际光合作用速率差值为_____________。
(3)图2中测得的光合速率是(总光合速率/净光合速率),其中A、C两点光合速率低于B点的原因不同,其中A点光合速率较低的原因最可能是
(2分),而C点最可能的原因是外界蔗糖浓度较高,光合作用产物不易被运出细胞,在细胞中积累进而影响光合速率。若该植物处于开花期,人为摘除花朵,叶片内蔗糖浓度与光合速率的关系与图中段对应的关系相似。
30.(除标示外每空1分,共8分)为研究动物反射行为,科研人员常用脊蛙作实验材料。脊蛙是指除去大脑,保留脊髓的蛙。悬吊脊蛙,用1%硫酸浸湿的滤纸片贴于脊蛙下腹部,脊蛙会出现搔扒反射,即后肢试图蹬掉腹部的滤纸。请回答:
(1)搔扒反射属于__________反射,判断依据是____________________。完成该反射的必要条件是适宜强度的刺激和_______________________________。
(2)搔扒反射过程中,兴奋在神经元之间传递的结构基础是_____________,方向是______(填“单向”或“双向”)。
(3)欲要验证搔扒反射的感受器位于皮肤,实验设计思路为
(3分)。
31.(除标示外每空1分,共10分)材料一:消涨带是指河流、水库水位周期性涨落而形成的最高与最低水位线之间的土地区域,属典型的水-陆生态交错带,三峡水库蓄水运行后,形成了垂直落差达30m的人工消涨带,冬季水位175m左右,夏季水位145m左右。如图1所示。研究者通过固定监测样地,对三峡库区消涨带海拔156~172m区段首次经历冬水夏陆交替前、后的植物组成、个体数量等群落特征进行调查,结果发现;样地上的维管植物种数减少了78.2%,与此同时,样地上出现了49种“新种”植物。图2为三峡库区消涨带水位变化图。
(1)在垂直落差达30米的人工消涨带,不同水位的生物种类有所差异,其构成群落的(垂直/水平)结构。消涨带首次经历水陆生境交替变化后,原陆生群落中的大多数植物因不适应这种环境骤变而消亡,请从呼吸作用的角度叙述其原因(2分)。
(2)三峡库区因人为控制水位涨落而形成的消涨带进行着逆向演替,属于退化的生态系统。请从生态系统的结构与功能方面分析,退化生态系统的共同变化特征:
①(2分)
②(2分)。
材料二:习近平同志指出,“长江拥有独特的生态系统,是我国重要的生态宝库。当前和今后相当长一个时期,要把修复长江生态环境摆在压倒性位置,共抓大保护,不搞大开发”。因此,现今首要任务是重建消涨带植被,并恢复其功能。
(3)一些濒危植物如疏花水柏枝,因三峡工程而导致其生态环境丧失,应该对其实施措施。重建消涨带植被,你认为适合在海拔162m区域生长的植物应具备的特点是。(多选 2分)
A.耐水淹B.不耐水淹C.耐旱D.不耐旱
32.(除标示外每空1分,共10分)果蝇的灰身、黑身由等位基因(B、b)控制,等位基因(R、r)会影响雌、雄灰身果蝇的体色深度,两对等位基因分别位于两对同源染色体上。现有黑身雌果蝇与灰身雄果蝇杂交,F1全为浅灰身,F1随机交配,F2表现型及数量如下表。
请回答:
(1)果蝇的灰身和黑身是一对相对性状,其中显性性状为,控制体色的等位基因(B、b)位于染色体上,基因R、r中使灰身果蝇的体色变浅的是。
(2)亲代灰身雄果蝇的基因型为,F2浅灰身雌果蝇中杂合子占的比例为。
(3)F2中黑身雌果蝇与浅灰身雄果蝇随机交配,F3中黑身雌果蝇的比例为。
(4)请用遗传图解表示以F2中杂合的黑身雌果蝇与纯合浅灰身雄果蝇为亲本杂交得到子代
的过程(4分)。
(二)选考题:共45分。请考生从给出的2道物理题、2道化学题、2道生物题中每科任选一题做答,并用2B铅笔在答题卡上把所选题目的题号涂黑。注意所做题目的题号必须与所涂题目的题号一致,在答题卡选答区域指定位置答题。如果多做,则每学科按所做的第一题计分。
33. [物理一选修3-3](15分)
(1)下列说法正确的是( )
A.扩散现象在气体、液体和固体中都能发生
B.热量不可能从低温物体传到高温物体
C.一定质量的某种理想气体在等压膨胀的过程中,内能一定增加
D.布朗运动是液体分子对液体中悬浮微粒的撞击作用不平衡的结果
E.某气体的摩尔体积为V,每个分子的体积为,则阿伏加德罗常数可表示为
(2).如图所示,长为l=100cm、上端开口、下端封闭、粗细均匀的玻璃管竖直放置,在玻璃管中注入长度为h=25cm的水银柱,稳定后被封闭的空气柱的长度为l1=51cm。现将玻璃管缓慢旋转至开口向下竖直放置,此过程中被封闭的空气柱的温度保持不变,已知大气压强p0=75cmHg。
(1)若玻璃管在旋转的过程中被封闭的空气柱的质量保持不变,求玻璃管开口向下时,管内空气柱的长度。
(2)若玻璃管在旋转的过程中被封闭的空气柱的质量发生了变化,当玻璃管开口向下时,管内水银柱的长度不变,且其下端恰好与管口相平,求空气柱质量的改变量Δm与原来封闭的空气柱的质量m的比值。
34. [物理--选修3-4](15分)
(1)如图为一列沿x轴正方向传播的简谐横波在某一时刻的图像,该时刻波的能量刚好传播到x=12m处,质点M、N在图示位置,波源的振动频率为2Hz。下列说法正确的有( )
A.波源的起振方向沿y轴正方向
B.质点M和质点N永远不可能速度完全相同
C.从该时刻起经过s质点N处于波峰位置
D.从该时刻起经过0.125s,质点M通过的距离大于5cm
E.x=12m 处质点从该时刻开始的振动图像方程为
(2).如图所示,半圆形玻璃砖的半径为R,AB边竖直,O为圆心,一纸面内的单色光束从玻璃砖的某一定点P点射入,入射光线可以从P点法线左右两侧射入并且入射角θ可以任意变化,现要求只考虑能从AB边折射的情况(不考虑从AB上反射后的情况),已知:α=60°,玻璃砖对该单色光的折射率n=,光在真空中的速度为C,则求:()
①光在玻璃砖中传播的最短时间多少?
②AB面上有光线射出的区域最大长度是多少?
35.[化学——选修3:物质结构与性质](15分)
铬及其化合物用途广泛。回答下列问题:
(1)基态Cr原子价电子排布式为____,有____个未成对电子。
(2)重铬酸铵[(NH4)2Cr2O7]为桔黄色单斜结晶,常用作有机合成催化剂,的结构如图。(NH4)2Cr2O7 中N、O、Cr三种元素第一电离能由大到小的顺序是____(填元素符号),1 mol该物质中含σ键的数目为_____NA
(3)铬能形成多种配合物。
①配合物a、b、c的化学式如下:
a. [Cr(H2O)4Cl2]Cl∙2H2O b. [Cr(H2O)5Cl]Cl2∙H2O c. [Cr(H2O)6 ]Cl3
相同物质的量的a、b、c分别与足量AgNO3溶液反应,生成AgCl的物质的量之比为。
②Reinecke salt的结构如图所示:
其中配位原子为(填元素符号);阳离子的空间结构为,NCS-中碳原子杂化方式为。
(4)一种半金属磁体的结构如图所示,其晶胞参数为a pm。
①距离每个Cr最近的Al有___个,距离Cr(0,0,0)最近的Co的原子坐标为。
②该晶体的密度为g∙cm-3(NA表示阿伏加德罗常数的值)。
36.[化学——选修5:有机化学基础](15分)
2-氨-3-氯苯甲酸是白色晶体,其制备流程如下:
已知:
①+→+HCl
②+R′Cl→(R、R′代表烃基)
(1)2-氨-3-氯苯甲酸中含有官能团名称为_______。
(2)反应①中R代表的是_______,反应④的反应类型为_______。
(3)写出反应⑤的化学方程式_______。
(4)符合下列条件的同分异构体的数目有_______种(不考虑立体异构)。
a.分子含有苯环,相对分子质量比大14
b.与碳酸氢钠反应
c.分子结构中含有
写出其中核磁共振氢谱有五种峰,峰面积之比为的所有结构简式_______。
(5)事实证明上述流程的目标产物的产率很低;据此,研究人员提出将步骤⑥设计为以下三步,产率有了一定提高。分析产率提高的原因是_______。
37.【生物-选修1:生物技术实践】(15分)
为了获得耐热耐辐射微生物资源,某生物兴趣小组在新疆库木塔格沙漠某区域取样,利用常规平板分离方法进行分离培养,定向筛选出耐高温耐辐射菌株,实验流程如下,分析并回答下列问题:
(1)生物兴趣小组选择在该区域取样的原因是____________________________________。筛选出的耐高温辐射菌与酿酒酵母相比在遗传信息表达过程中的特点是________________。
(2)配制LB肉汤培养基需添加一定量的NaCl,其目的是________________________,对LB肉汤培养基一般采用__________灭菌;驯化培养过程中,对活菌纯化并计数的方法是___________,测得的活菌数往往比实际值_________(1分),原因是_______________________。
(3)某同学为探究已纯化的菌株能否分解纤维素,他将此菌株接种在纤维素分解菌选择培养基上,一段时间后,培养基上出现了菌落,该同学认为此菌株能分解纤维素,但其他的同学并不认同他的观点,你认为他们的理由是____________________________________。
38.【生物-选修3:现代生物科技专题】(15分)
7岁的哈桑患有交界型大疱性表皮松解症(JEB),该病的病因是编码层黏连蛋白332的基因之一LAMB3发生了突变,导致表皮和真皮很容易脱离,进而产生水疱和糜烂,并伴有多种炎症威胁其生命。科学家实施了表皮干细胞基因疗法拯救了哈桑,治疗过程如下图:
(1)改造过的逆转录病毒作为载体,有利于提高基因治疗成功率,可能的原因有________(多选)。
a.感染率高 b.对宿主细胞没有毒性 c.一般只感染处在分裂状态的细胞
(2)逆转录病毒在宿主细胞中能够合成“整合酶”,它能切开DNA双链的特定区域,便于之后目的基因与宿主DNA的整合,由此可推测整合酶的作用类似于基因工程工具中的________。感染过的细胞的后代就有了正确的LAMB3基因,经过________________过程可以制造正常的层黏连蛋白332。
(3)图中过程③所涉及的技术属于生物工程中的________________。过程③所需考虑的环境条件除了无菌、无毒、营养及气体条件外,还需要保证细胞生活所需的________________,其中无菌环境的达成需要的操作包括_______________________________________________________。三种克隆都能培养成单层细胞,因为贴壁细胞分裂生长到________________时,细胞就会停止分裂增殖。
(4)干细胞移植和基因治疗最大的风险就在于导致癌症。原因是逆转录病毒会把基因随机插入基因组里,如果破坏了一些____________________,那么就有可能导致细胞癌变。
2021届河南省实验中学高三下模拟考试(5.5)
生物答案
1-6 BCDABD
29.(1)无水乙醇 纸层析法细胞质基质 丙酮酸
(2)甲植物 减少 6 mgCO2/(100cm2·h)
(3)总光合速率 蔗糖溶液浓度过低,部分叶绿体吸水涨破,导致光合速率偏小 BC
30. (除标注外,每空1分,共8分)
(1)非条件 该反射活动无大脑皮层的参与(或反射活动的神经中枢位于脊髓)完整的反射弧
(2)突触 单向
(3)答案1:去除脊蛙下腹部皮肤(1分),重复上述相同实验过程(1分),观察是否出现搔扒反射(1分)
答案2:取两组(只)生理状态相同(相似)的脊蛙,一组破坏或剥离腹部的皮肤,另一组不作处理,再对两组脊蛙做同等强度的相同刺激(用1%硫酸浸湿的滤纸片贴于脊蛙下腹部),观察是否出现搔扒反射(3分,实验材料、自变量设置、因变量检测各1分)
31.水平(1分) (1)陆生植物在淹水缺氧情况下,细胞进行无氧呼吸产生酒精(1分),酒精毒害细胞使其死亡(1分)
(2)①生态系统的组成成分减少(1分);食物链,食物网被破坏,营养结构变得简单(1分)(“生态系统的组成成分减少”或答“物种多样性降低”或持“丰富度降低”)
②能量流动受阻,物质循环受阻,信息传递受阻(2分,有“受阻”的类似表达也可,答出两点即可得全分)
(3)易地保护AC(2分,其它答案0分)
32.(1)灰身 常 R
(2) BBXrY 5/6
(3)1/6
(4)(4分)(符号1分,亲代基因型表现型1分,配子1分,子代基因型表现型及比例1分)
37.(1)该区域温度较高、遭受辐射较强 转录和翻译可在同一时间和空间中进行
(2)为微生物提供无机盐(为微生物提供无机盐,调节渗透压) 高压蒸汽灭菌 稀释涂布平板法 低 两个或多个细胞连在一起时,平板上只能观察到一个菌落 (3)实验缺少空白对照;操作不规范
38.(1)abc (2)限制酶(1分) 转录、翻译 (3)动物细胞培养技术 温度和pH 对培养液和培养用具进行无菌处理,培养液中添加一定量抗生素,定期更换培养液 表面相互接触 (4)抑癌基因或原癌基因
化学答案
7--13 A C D B C D D
26. (共15分,除特殊标注外,每空2分)
(1)三颈烧瓶(1分)B(1分)
(2)
氯化钙难以与葡萄糖酸直接反应生成葡萄糖酸钙沉淀
(3)烧杯、玻璃棒和漏斗
(4)降低葡萄糖酸钙溶解度,使其结晶析出
(5)D(1分) 若只用水,则会造成葡萄糖酸钙溶解而损失,若只用乙醇,不能将杂质全部洗去
(6)76.3%
27. (共14分,除特殊标注外,每空2分)
(1) 粉粹(1分)
(2)2Na3FeF6+ Be3Al2(SiO3)63Na2BeF4+ Fe2O3+Al2O3+6SiO2
(3)Be(OH)2+2OH—= Be(OH)
(4)4
(5)3Na++6F-+Fe3+= Na3FeF6↓
(6)阴极(1分)BeCl2 (熔融)Be+Cl2↑ 增强导电性
28. (共14分,每空2分)
(1) —123 —113
(2)利用K 的表达式推到出线性关系0.01<
35. (共15分,除特殊标注外,每空2分)
(1)3d54s1(1分)6(1分)
(2)N>O>Cr(1分)16
(3)1:2:3(1分)N(1分) 正四面体(1分)sp杂化(1分)
(4)6(,,)
36. (共15分,除特殊标注外,每空2分)
(1)羧基、氨基、氯原子 (3分)
(2)(或甲基) 还原反应
(3)
(4)17、
(5)占位,减少羧基间位上H原子的取代
物理答案
14.D 15.A 16.C 17.C 18. D 19.AC 20.AD 21.BD
22.23.D 600 29400
24.(1);(2)2R;
(1)滑块与轨道组成的系统在水平方向动量守恒,以向右为正方向,由动量守恒定律得
mv1-2mv2=0 解得
(2)滑块P离开轨道AB时的速度大小为vB,P与轨道AB组成的系统在水平方向动量守恒,以向右为正方向,由动量守恒定律得mvB-2mv=0由机械能守恒定律得
滑块在BC上滑行过程,由动能定理得解得h=2R
P离开AB后先向右匀速运动的时间
P减速运动的时间为t2,对滑块,由动量定理得-μmgt2=0-mvB运动时间
25.(1)(2)(3)2d,(9d,)
⑴粒子在第Ⅲ象限做类平抛运动:①②③
解得:场强④
(2)设粒子到达O点瞬间,速度大小为v,与x轴夹角为α:
⑤⑥,⑦
粒子在磁场中,洛伦兹力提供向心力:⑧
解得,粒子在匀强磁场中运动的半径⑨
在磁场时运动角度:⑩在磁场时运动时间(11)
(3)
33. (1)ACD
(2)①85cm;②
①玻璃管开口向上时,空气柱的压强cmHg,设玻璃管开口向下时,水银部分溢出,此时管内水银柱的长度为x(cm),玻璃管的横截面积为S,空气柱的压强
cmHg空气柱的长度cm
由玻意耳定律有,代入数据得x=15cm,cm
②玻璃管开口向下时,空气柱的长度cm,空气桂的压强cmHg,设压强为p1、长度为l1的空气柱在压强为p3时的长度为,由玻意耳定律有得解得
34. (1)ADE(2)①t=②
①光在玻璃砖中传播的最短距离:x=Rsin解得:x=
光在玻璃砖中传播速度:v=所以最短时间为:t==
②临界角为C,则 即C=故从AB边有光线射出区域的边界光线如图所示
由几何关系可知由正弦定理可得: 和
即: 故有光射出区域长度L=
2021焦作高三下学期4月第四次模拟考试理综试题PDF版含答案: 这是一份2021焦作高三下学期4月第四次模拟考试理综试题PDF版含答案,文件包含焦作市2020-2021学年高三第四次模拟考试理综试题pdf、生物-焦作高三四模详细答案pdf等2份试卷配套教学资源,其中试卷共16页, 欢迎下载使用。
2021河南省高三下学期5月仿真模拟考试理综试题扫描版含答案: 这是一份2021河南省高三下学期5月仿真模拟考试理综试题扫描版含答案,文件包含理综pdf、理综357C答案pdf等2份试卷配套教学资源,其中试卷共12页, 欢迎下载使用。
2021河南省高三下学期5月仿真模拟考试理综试题扫描版含答案: 这是一份2021河南省高三下学期5月仿真模拟考试理综试题扫描版含答案,文件包含理综pdf、理综357C答案pdf等2份试卷配套教学资源,其中试卷共12页, 欢迎下载使用。