2021西安中学高三下学期5月第一次仿真考试生物试题含答案
展开西安中学高2021届高三第一次仿真考试
理科综合试题
可能用到的相对原子质量: H:1 C:12 N:14 O:16 Na:23 Mg:24 Al:27 P:31 S:32 Cl:35.5 Fe:56 Co:59 Ni:59 Cu:64 Zn:65
第Ⅰ卷(选择题 共126分)
一、选择题:本题共13小题,每小题6分,共78分。每小题只有一项符合题目要求。
1.下列有关人体细胞内物质的叙述错误的是( )
A.蛋白质都是在细胞内合成,所需氨基酸都要从内环境中吸收
B.O2都在线粒体内消耗,CO2都在线粒体内产生
C.葡萄糖既可通过主动运输进入细胞,也能通过协助扩散进人细胞
D.大部分的DNA以及大部分的RNA都是在细胞核内合成的
2.心房颤动是危害严重的心律失常疾病,其致病机制是核孔复合体的运输障碍。核孔复合体位于核孔上,主要由核孔蛋白组成,是物质进出细胞核的通道。下列叙述错误的是( )
A.核孔数量随细胞种类以及细胞代谢状况不同而改变
B.tRNA主要在细胞核内合成,运出细胞核与核孔复合体有关
C.心房颤动时细胞供能减少,可能与葡萄糖进入线粒体的速度有关
D.核膜包含四层磷脂分子层,心房颤动的成因与核膜内外的信息交流异常有关
3.山茶花有红色花和白色花,花的颜色受到两对等位基因A、a与B、b控制,每一对基因中至少有一个显性基因(A_B_)时,表现为红色花,其他的基因组合均表现为白色花。下表是两组纯合植株杂交实验的统计结果,下列分析正确的是( )
亲本组合 | F1植株性状及比例 | F1自交得F2植株的性状及比例 | ||
红色花 | 白色花 | 红色花 | 白色花 | |
①白色花×白色花 | 89 | 0 | 273 | 212 |
②红色花×白色花 | 86 | 0 | 241 | 80 |
A.基因控制花瓣颜色性状的遗传遵循分离定律,不遵循自由组合定律
B.亲本组合①的F2红色花植株中杂合子所占比值为3/4
C.亲本组合②的F1中一株红色花植株进行测交,后代中白色花植株占1/4
D.若让亲本组合②中的F2红色花植株自交,则F3中红色花:白色花=5:1
4.关于生物实验,下列说法正确的是( )
A.若要设计实验验证酶的高效性,自变量是酶的有无
B.在低温诱导染色体加倍的实验中,酒精可用来洗去卡诺氏液
C.“观察DNA和RNA在细胞中的分布”实验中,盐酸的作用是使细胞相互分离开,以便于观察
D.调查人类遗传病的遗传方式应注意群体足够大并且随机调查
5.新疆是我国优质长绒棉主产区,种植面积超过200万公顷。广泛使用的植物化学调控技术提高了棉花产量和品质,现代农业机械的使用显著提高了生产效率。下列叙述错误的是( )
A.棉花生长早期喷洒低浓度萘乙酸抑制顶端优势、增加侧枝数量
B.棉花生长中期喷洒缩节胺(赤霉素合成抑制剂),防止植株过高
C.喷洒乙烯利促进棉桃同步成熟、吐絮,便于集中机械化采摘棉花
D.机械化采收前喷洒落叶剂促进叶片脱落,减少收获棉花中的杂质
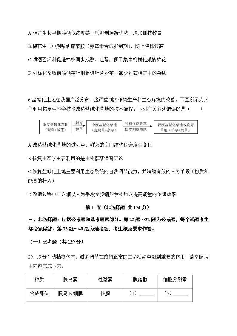
6.盐碱化土地在我国广泛分布,这严重制约作物生产和生态环境的改善。下图所示为人们利用恢复生态学技术改造盐碱化草地的技术流程。下列有关叙述错误的是( )
A.改造盐碱化草地的过程中,群落的空间结构也会发生变化
B.恢复生态学主要利用的是生物群落演替理论
C.修复盐碱化土地主要利用生态系统的自我调节能力,并辅助有效的人为手段(物质和能量的投入)
D.改造过程中可以辅以人为手段逐步缩短食物链以提高能量的传递效率
第II卷(非选择题 共174分)
三、非选择题:包括必考题和选考题两部分。第22题~32题为必考题,每个试题考生都必须做答。第33题~40题为选考题,考生根据要求作答。
(一)必考题(共129分)
29.(9分)动植物体内,激素调节在维持正常的生命活动中起到重要的作用,请参照表中内容完成下表。
种类 | 胰岛素 | 性激素 | 脱落酸 | 细胞分裂素 |
合成部位 | 胰岛B细胞 | 性腺 | (1)______ | (2)______ |
化学本质 | 蛋白质 | (3)______ |
|
|
作用特点 | 微量、高效 | |||
作用次数 | (4)_______(“多次”或“一次”) | |||
作用 | (5)______ | 促进人和动物生殖器官的发育和生殖细胞的形成 | (6)______ | 促进细胞分裂 |
30.(10分)研究人员以海水稻和盐敏感稻为材料,设置6个土壤含盐量(0、1、2、3、4、5,单位为g·kg-1),在防雨大棚下进行盆栽实验,孕穗期测定水稻叶片的叶绿素含量、可溶性糖含量、丙二醛含量,结果如图。据图回答下列问题:
(1)结合教材实验分析,欲提取水稻叶片中的光合色素,可以用________作为提取剂,若在此基础上探究不同盐浓度对四种光合色素含量的影响,可采用________法。
(2)叶绿素相对含量是体现叶片衰老程度的指标之一,由图1可得出盐胁迫对盐敏感稻叶片衰老的影响是________________________________。
(3)图2结果表明海水稻为抵抗盐胁迫在体内大量积累可溶性糖,水稻细胞中积累的可溶性糖在抗盐逆境下的作用可能是__________________________(答出两点)。
(4)据图3分析,两个水稻品种叶片中丙二醛含量变化的结果是_____________。植物在逆境下遭受伤害时,会发生膜脂过氧化作用,丙二醛是膜脂过氧化作用的最终分解产物,因此丙二醛含量越高,反映植物遭受逆境伤害的程度_______(填“越小”或“越大”)。欲在高盐地区引种水稻,应选择_________(填“盐敏感稻”或“海水稻”)。
31.(10分)染色体核型分析是指将待测细胞的染色体依照该生物固有的染色体形态结构特征,按照一定的规定,人为的对其进行配对、编号和分组,并进行形态分析的过程。下图表示对某人进行染色体核型分析的结果。已知此人的父、母亲染色体组成都正常,但父亲是红绿色盲患者,母亲不患此病。请回答相关问题:
(1)为了在显微镜下清楚的观察到染色体的数目和形态,以便进行染色体核型分析,最好选取________期的细胞进行观察。
(2)据图分析可知,此人的性别是_______。若此人具有生育能力,其产生生殖细胞的过程中可能形成______个四分体。
(3)据图还可以推断此人患有染色体异常遗传病,该病的名称为________。此人患病的原因可能是其亲本之一在减数分裂的过程中发生异常,那么发生异常分裂的可能性原因有_______种。
(4)综合此人的染色体核型分析结果和双亲的遗传性状_______(填“能”或“不能”)确定此人是红绿色盲患者,原因是:_____________________。
(5)我国约有20%-25%的人患有各种遗传病。通过_________和_________等手段对遗传病进行监测和预防,在一定程度上能够有效预防遗传病的产生和发展。
32.(10分)朱鹮曾广泛分布于东北亚地区,后来由于人类活动等原因导致其数量锐减,在中国一度被认为野外种群已灭绝。直到上世纪八十年代,我国科研人员才在陕西省洋县重新发现了一个7只的野生自然种群(被命名为“秦岭一号群体”)。通过及时采取措施,2020年时朱鹮数量在我国已恢复到大约4400只的规模。请回答下列问题:
(1)朱鹮主食鱼类,与朱鹮同生境中的黄鼬除了捕食鱼类以外,也会盗食朱鹮的卵和幼鸟,说明黄鼬与朱鹮之间存在___________关系。
(2)朱鹮的分布范围较小,个体较大,可以采取___________的方法调查其种群密度。建立朱鹮自然保护区是对生物多样性最有效的保护,该措施属于________。
(3)下表为建立自然保护区后,洋县境内野生朱鹮24年间的种群增长速率变化。
时间(年) | 3 | 6 | 9 | 12 | 15 | 18 | 21 | 24 |
增长速率(个/年) | 1.2 | 2.1 | 4.0 | 8.2 | 13.2 | 9.8 | 4.3 | 3.1 |
保护区内朱鹮种群数量的增长曲线呈_____型。第24年时的种群数量______(填“是”或“不是”)该保护区朱鹮种群的K值,理由是____________。
(4)科研人员发现日照时间的长短能影响朱鹮的繁殖,这属于______信息,说明信息传递具有__________________的作用。
(二)选考题(共45分。请考生从给出的2道物理题、2道化学题、2道生物题中每科任选一题做答,并用2B铅笔在答题卡上把所选题目的题号涂黑。注意所做题目的题号必须与所涂题目的题号一致,在答题卡选答区域指定位置答题。如果多做,则每学科按所做的第一题计分。)
37.[生物——选修1:生物技术实践](15分)
苹果树腐烂病是由黑腐皮壳菌引起的,是限制苹果产量的重要因素之一。生产上主要以化学药剂防治该病。为开发生物防治途径,科研人员拟从土壤中分离筛选出能抑制黑腐皮壳菌生长的枯草芽孢杆菌,实验流程图如下:
(1)①中木糖和硝酸钾的作用分别是_____________________。
(2)②→③中梯度稀释的目的是_________________________。
(3)常用的两种接种方法中,操作上的共同点是___________。从④到⑤的接种方法是_______________。培养过程中,主要根据_________特征鉴别出枯草芽孢杆菌。
(4)现有经纯化后获得的4个枯草芽孢杆菌品系,为探究哪个品系对黑腐皮壳菌的抑制效果更好,科研人员在下图平板中的A处接种黑腐皮壳菌,在距离A处等距离的B1-B4处分别接种等量的4个枯草芽孢杆菌品系,在适宜条件下培养3-5天,通过____________________________就能筛选出抑菌更好的枯草芽孢杆菌菌株。
(5)在利用稀释涂布平板法统计土样中活菌的数目时,为了保证结果准确,一般选择菌落数在_________的平板进行计数。该方法所得结果往往比实际细菌的数目要少,原因是_____________________________________。
38.[生物——选修3:现代生物科技专题](15分)
糖尿病是影响人类健康的重大疾病,利用基因工程结合细胞工程、胚胎工程生产人胰岛素为糖尿病患者带来了福音,请回答下列问题:
(1)首先对人胰岛素基因进行扩增,利用PCR进行扩增时,引物设计的依据是________________________。将人胰岛素基因与载体结合成重组人胰岛素基因表达载体,此过程需要的酶是_______________________。
(2)大肠杆菌是生产胰岛素常用的工程菌,但利用大肠杆菌得到的胰岛素需要进一步加工和修饰才能获得生物活性,原因是_______________________。
(3)转人胰岛素基因牛可通过分泌乳汁来生产人胰岛素。在转入牛受精卵的基因表达载体中,人胰岛素基因的前端必须含有________________。将培养到________时期的胚胎进行移植,移植前需要对受体进行____________处理,使胚胎能正常着床。若要对胚胎的性别进行鉴定,可在囊胚期取_______细胞进行性别鉴定。
(4)若在分子水平上判断获得的转基因牛中人胰岛素基因是否表达,可通过检测____________(填物质)进行确定。
西安中学高2021届高三第一次仿真考试
生物答案
仿真一生物试题答案
1.A 2.C 3.D 4.B 5.A 6.D
29.(9分,除特殊标注外每空1分)
(1)根冠、萎蔫的叶片等(2分) (2)主要是根尖
(3)脂质(或固醇) (4)一次
(5)促进组织细胞加速摄取、利用和储存葡萄糖,从而使血糖水平降低(2分)
(6)抑制细胞分裂,促进叶和果实的衰老和脱落(2分)
30.(10分,除特殊标注外每空1分)
(1)无水乙醇;纸层析
(2)盐胁迫促进盐敏感稻叶片衰老,且随着盐浓度的增加,衰老程度增大(2分)
(3)维持细胞的渗透压、作为能源物质(2分)
(4)随着盐浓度的增加,水稻叶片中丙二醛含量均逐渐升高;海水稻品种较盐敏感稻品种丙二醛积累量少(2分);越大;海水稻
31.(10分,除特殊标注外每空1分)
(1)有丝分裂中期(只写中期不给分) (2)女性;23
(3)二十一三体综合征(或先天性愚型);4
(4)不能;染色体核型分析无法判断基因的类型;由父亲患红绿色盲,母亲不患病判断,此人可能是携带者,也可能是红绿色盲患者,故无法确定(2分,答出染色体核型角度得1分,答出双亲的遗传性状角度得1分)。
(5)遗传咨询;产前诊断
32.(10分,除特殊标注外每空1分)
(1)竞争和捕食(2分) (2)逐个计数;就地保护
(3)S;不是;第24年时增长速率大于0
(4)物理;保证生物种群的繁衍(2分)
37.(15分,除特殊标注外每空2分)
(1)提供碳源、氮源和无机盐
(2)将聚集在一起的微生物分散成单个细胞,从而能在固体培养基表面形成单个菌落
(3)在酒精灯火焰旁接种;平板划线法;菌落(1分)
(4)观测黑腐皮壳菌菌落的形状(或黑腐皮壳菌菌落边缘与4个枯草芽孢杆菌菌落的距离)
(5)30-300;当两个或多个细菌连在一起时平板上观察到的只是一个菌落
38.(15分,除特殊标注外每空2分)
(1)已知一段人胰岛素基因的核苷酸序列;限制性核酸内切酶(限制酶)、DNA连接酶
(2)大肠杆菌是原核生物,无内质网、高尔基体,无法对合成的胰岛素进行加工(合理即可)
(3)乳腺蛋白基因的启动子;桑椹胚或囊胚;同期发情;滋养层(1分)
(4)人胰岛素
2020西安中学高三适应性考试(三)生物试题含答案: 这是一份2020西安中学高三适应性考试(三)生物试题含答案
2021浙江省浦江中学高三12月仿真模拟考试生物试题含答案: 这是一份2021浙江省浦江中学高三12月仿真模拟考试生物试题含答案
2021西安长安区高三下学期第一次模拟考试理综-生物试题含答案: 这是一份2021西安长安区高三下学期第一次模拟考试理综-生物试题含答案,共6页。试卷主要包含了茶一般以茶树的顶芽和幼叶制成等内容,欢迎下载使用。

