





2021四川省大数据精准联盟高三下学期5月第三次统一监测文综地理试题含答案
展开
这是一份2021四川省大数据精准联盟高三下学期5月第三次统一监测文综地理试题含答案,文件包含试题解析pdf、四川省大数据精准联盟2021届高三5月第三次统一监测文综地理试题word含答案docx、地理答案及评分标准pdf等3份试卷配套教学资源,其中试卷共12页, 欢迎下载使用。
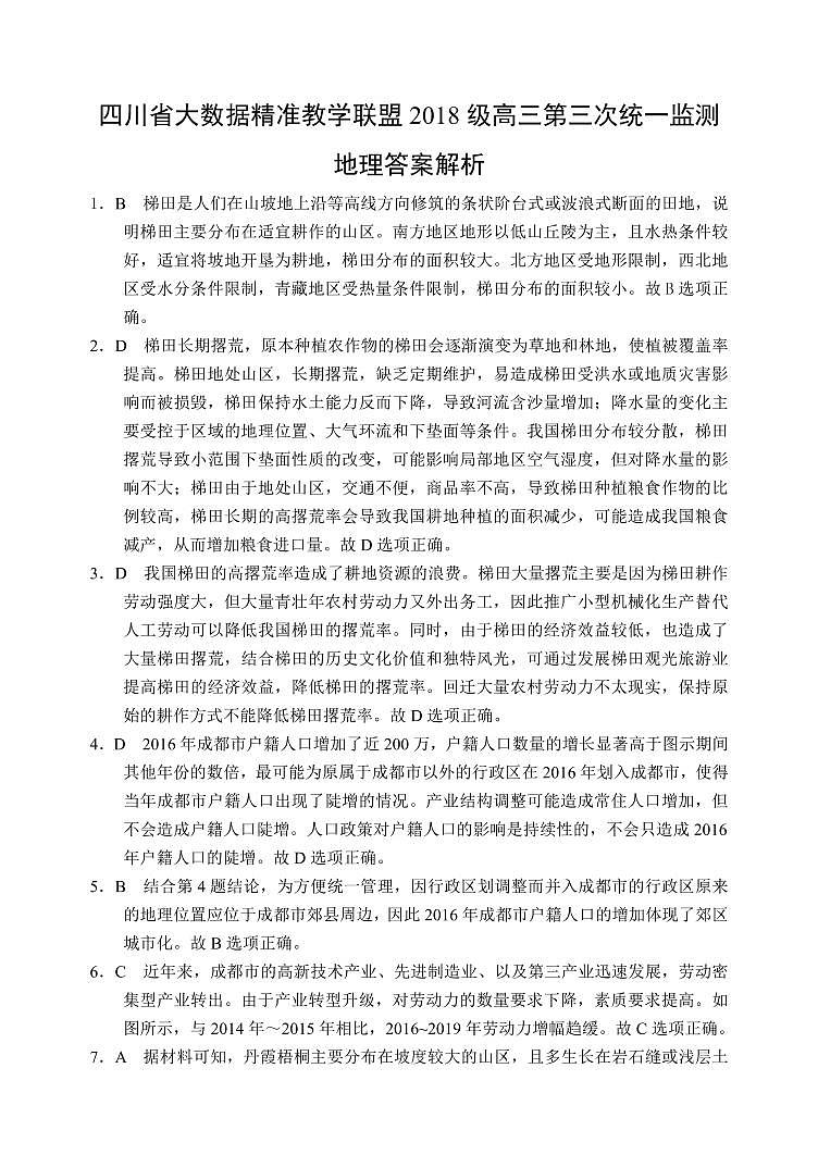
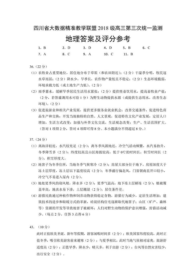
四川省大数据精准教学联盟2018级高三第三次统一监测文科综合能力测试 地理注意事项:1.答题前,考生务必在答题卡上将自己的姓名、班级、准考证号用0.5毫米黑色签字笔填写清楚,考生考试条码由监考老师粘贴在答题卡上的“条码粘贴处”。2.选择题使用2B铅笔填涂在答题卡上对应题目标号的位置上,如需改动,用橡皮擦擦干净后再填涂其它答案;非选择题用0.5毫米黑色签字笔在答题卡的对应区域内作答,超出答题区域答题的答案无效;在草稿纸上、试卷上答题无效。3.考试结束后由监考老师将答题卡收回。一、选择题:本题共35题,每小题4分,共140分。在每小题给出的四个选项中,只有一项是符合题目要求的。梯田是人们在山坡上沿等高线方向修筑的条状阶台式或波浪式断面的田地。梯田耕作在我国已有几千年的历史,是中华农耕文化的重要组成部分。近年来,我国梯田撂荒率明显升高。据此完成1~3题。1.梯田主要分布在我国的A. 北方地区B.南方地区C.西北地区D.青藏地区2.梯田长期的高撂荒率可能造成A.植被覆盖率降低B.河流含沙量减少C.大气降水量增加D.粮食进口量增加3.为降低我国梯田的撂荒率,可采取的措施有①回迁大量农村劳动力②发展梯田观光旅游业③保持原始的耕作方式④ 推广小型机械化生产A. ①③B.②③C.①④D.②④图1示意成都市2014~2019年期间的常住人口和户籍人口变化情况。常住人口指实际在某地区居住半年及其以上时间的人口;户籍人口是指公民依《中华人民共和国户口登记条例》在公安户籍管理机关登记了常住户口的人口。据此完成4~6题。4.2015~2016年成都市户籍人口的变化,最可能是因为A.外来人口增多B.人口政策变化C.产业结构调整D.行政区划改变5.2015~2016年户籍人口的变化反映成都市城市A.中心城市化B.郊区城市化C.逆城市化D.再城市化6.与2014~2019年成都常住人口增幅变化有关的因素可能是A.环境质量下降B.交通拥堵加重C.产业转型升级D.食品价格大增丹霞梧桐为落叶小乔木,根系发达,属极危珍稀保护植物,集中分布在我国广东丹霞山,多生长在岩壁石缝或浅土层中。某科研团队对丹霞山某区域内的丹霞梧桐的位置、高程、坡向和植株数量等进行了科学考察,结果表明,丹霞梧桐主要分布在海拔210±90米和坡度15°~60°的范围内,各坡向植株数量分布如图2所示。据此完成7~8题。7.符合丹霞梧桐生长特征的是A. 耐干旱B.喜湿热C.易倒伏D.耗肥多8.造成丹霞梧桐不同坡向分布差异的主导因素是A.土壤B.降水C.光照D.水源银川平原地下水位的变化主要受地表水补给、灌溉、开采等因素影响。图3b示意该地区地下水位年内变化三种类型,图3a为这三种变化类型分布区。据此完成9~11题。9.图3b中下水位年内变化的①②③类型对应的分布区依次是A. II、III、I B.I、II、III C.III、II、I D.II、I、III10.图中①类型分布区的水源主要来自①黄河水② 积雪融水③冰川融水④雨水A.①③B.①②C.②④D.③④11.推测III区内一年中地下水补给黄河水最多的时间是A.3月B.6月C.10月D.12月二、非选择题:共160分。第36~42题为必考题,每个试题考生都必须作答。第43~47题为选考题,考生根据要求作答。(一)必考题:共135分。36.阅读图文材料,完成下列要求。(22分)每年7月至10月,有上百万头角马、斑马等野生动物迁徙到马赛马拉国家保护区,吸引来自世界各地的游客。从纳罗克通往马赛马拉公园的公路由中国公司承建,是游客进入马赛马拉的主要通道。该区域经济较落后,以牧业、旅游业为主。马赛族是当地主要民族,居住分散。近年来,政府鼓励马赛人定居从事农业生产,已有部分人转为半农半牧。公路附近基础设施十分落后,中国公司在修建公路的同时,主动帮助当地居民修建了很多通往公路的便道和100多个大型水塘。图5a示意肯尼亚降水的地区分布,图5b示意内罗毕各月降水量。(1)简析当地马赛人居住地分散的地理原因。(8分)(2)简述中国公司修建水塘为当地带来的好处。(6分)(3)推测中国公司修建公路可能为当地居民生产和生活带来的变化。(8分)37.阅读图文材料,完成下列要求。(24分)海林市(位置见图6a)山区冬季积雪厚、植被覆盖率高,地下有深约1米左右的季节性冻土分布。地窨子(图6b)是游猎民族上山狩猎时的冬季临时居所。地窨子内冬暖夏凉,一般建在背风向阳的山坡上,在选好的坡地上开挖2~3米深的长方形凹地,房屋绝大半部分位于地下,门窗朝南且开口较小。 (1)分析海林市山区冬季积雪厚的原因。(6分)(2)说明地窖子大部分位于地下和门窗朝南且开口较小的主要作用。(6分)(3)地窨子夏季凉爽,但不宜居住。试解释地窨子夏季不宜居住的原因。(6分)(4)近现代以来,地窖子数量不断减少,试简述原因。(6分)(二)选考题:共25分。请考生从2道地理题、3道历史题中每科任选一题作答。如果多做,则每科按所做的第一题计分。43.[地理-选修3:旅游地理](10分)普吉岛位于泰国南部,地处8°N附近,属于热带季风气候。碧绿的海水、白色的沙滩、神秘的丛林、奇异的礁岩,使普吉岛美不胜收。岛上游客来自世界各地,其中欧美游客多选择12~2月到此观光旅游。分析欧美游客多选择12~2月到普吉岛观光旅游的原因。44.[地理-选修6:环境保护](10分)蒙古国经济以畜牧业和采矿业为主。到2017年底,蒙古国牲畜头数达到历史上最高的6620万头(只)。今年3月,蒙古国平均气温比常年偏高5℃~8℃.3月13日至14日,该国部分地区遭遇强沙尘暴天气,大风沙尘在14日晚进入我国(图7).分析蒙古这次强沙尘暴形成的地理原因。(10分)
相关试卷
这是一份2020四川省高三大数据精准教学第二次统一监测文科综合地理试题含答案
这是一份2021郑州、商丘名师联盟高三12月教学质量检测文综地理试题含答案
这是一份2021四川省大数据精准教学联盟高三下学期第二次统一监测文综地理试题含答案,文件包含地理试题解析1pdf、四川省大数据精准教学联盟2021届高三下学期第二次统一监测文综地理试题word含解析docx、地理答案及评分标准1pdf等3份试卷配套教学资源,其中试卷共11页, 欢迎下载使用。