


湖南省娄底市娄星区2021-2022学年五年级下学期期末考试语文试题(含答案)
展开(时量:90分钟 满分:100分 责任人:)
第一部分 积累与运用(48分)
1.卷面整洁,书写工整。(3分)
2.根据拼音和语境,在括号里填写正确的词语。(6分)
一幅墨梅图,是家国juàn liàn( )中描绘的童年烙印;一纸jūn lìngzhuàng( )是三国争霸中立下的经典誓言。一种思维,是赛马场上的chū móu huà cè( ),是hángxíng( )途中的急中生智;一种幽默,是化解nán kān( )的智慧闪现,是巧妙沟通的言语籍。万物于世虽miǎ xiǎ( ),但凭印记镌永恒。
3.选择正确的答案,把序号填在括号里。(12分)
(1)下列加点字读音完全正确的一项是( )。
A.曝(bà)晒 孪(luán) B.战靴(xuē) 裸(guǒ)露
C.苍穹(qióng) 小憩(qì)D.忸(liǔ)怩 凛冽(niè)
(2)下列词语中没有错别字的一项是( )。
A.吆喝 生畜 手忙脚乱B.耻笑 露陷 养尊处优
C.慰问 停泊 一声不吭D.引荐 飞弛 神机妙算
(3)填入横线上最恰当的一项是( )。
与人交际,说话很重要。谦逊有礼的语言,能使对方( );幽默活泼的语言,能使对方( );尖酸刻薄的语言,却会使对方( )。
A.眉欢眼笑 如沐春风 如刺在喉
B.如沐春风 眉欢眼笑 如刺在喉
C.眉欢眼笑 如刺在喉 如沐春风
D.如沐春风 如刺在喉 眉欢眼笑
(4)下列句中加点的词语运用不恰当的一项是( )。
A.文文刚满十四,正值豆蔻年华,浑身上下都散发着朝气。
B.二十岁的哥哥说:“我已经到了不惑之年,该珍惜时光,发愤图强了。”
C.歌德三十岁了,而立之年的他创作了不少作品。
D.我爷爷天天锻炼,虽然已年逾古稀,却仍是鹤发童颜。
(5)根据谐音,歇后语“小葱拌豆腐——”的后半句是( )。
A.有言在先B.凉拌 C.白费功夫D.一清二白
(6)下列课文内容说法表述正确的一项是( )。
A.《杨氏之子》写的是一个姓杨人家的儿子不讲礼貌的故事。
B.《刷子李》用大量的笔墨写了曹小三的所见所闻,所以曹小三是本文的主人公。
C.《田忌赛马》《跳水》告诉我们在生活中遇到任何问题,都应该先具体分析,再选择合适的方法去解决。
D.马克·吐温和朱自清笔下的“威尼斯”都表现出了景物的静态美和动态美,而乔治·桑笔下的“威尼斯”只采用了静态描写的方法来表达了对威尼斯的独特感受。
4.按要求完成句子练习。(12分)
(1)请用动态描写,展现雨后池塘的美丽画卷。(2分)
(2)运用学过的描写方法来描绘紧张地考试,用一两句话表现人物的内心。
(3分)
(3)几十年,几百年,几千年,时间一转眼就过去了。成千上万只绿翅膀的苍蝇和八只脚的蜘蛛来了又去了。(仿照例句,写一写自己觉得时间过得飞快的体验)(2分)
(4)黄瓜愿意开一朵花,就开一朵花,愿意结一个瓜,就结一个瓜。若都不愿意,就是一个瓜也不结,一朵花也不开,也没有人问它。
我们从这个句子中能够体会到园中植物___________的特点,体会到作者
的内心感受。(2分)
(5)仿照下面的句式,将你阅读过的书推荐给大家,写清推荐理由(不得与例句相同)。(3分)
读一读《草房子》吧!你会感受到水乡风光的优美与诗意,感受到儿童世界的纯真与美好。
读一读 《》 吧!你会感受,感受到。
我会根据本册语文书中所学的知识,完成下面这些题目。(15分)
(1)爱国是什么?爱国是王昌龄《从军行》“ ,
”的豪情壮志;爱国是陆游《秋夜将晓出篱门迎凉有感》中“ ; ”的殷切期盼:爱国也蕴含在戍边将士“青山处处埋忠骨,”的铮铮誓言中。(5分)
(2)在诗人的笔下,有“ ,夜静春山空”的幽美寂静;也有“绿遍山原白满川, ”的乡村气象;更有“牧童归去横牛背, ”的童真童趣。(3分)
(3)楚人有鬻盾与矛者,誉之曰:“吾盾之坚,______________。”又誉其矛曰:“吾矛之利,______________。”以上内容选自文言文《》,其中“誉”的意思是,这个故事告诫我们
。(5分)
(4)父母教育我们,学会做事前要先学会做人。要做一个善良的人,就要有同情之心,正如《孟子》中说的“恻隐之心,”。不要做坏事,否则就会像《左传》中说的那样“,必自毙”。(2分)
第二部分 阅读与理解(22分)
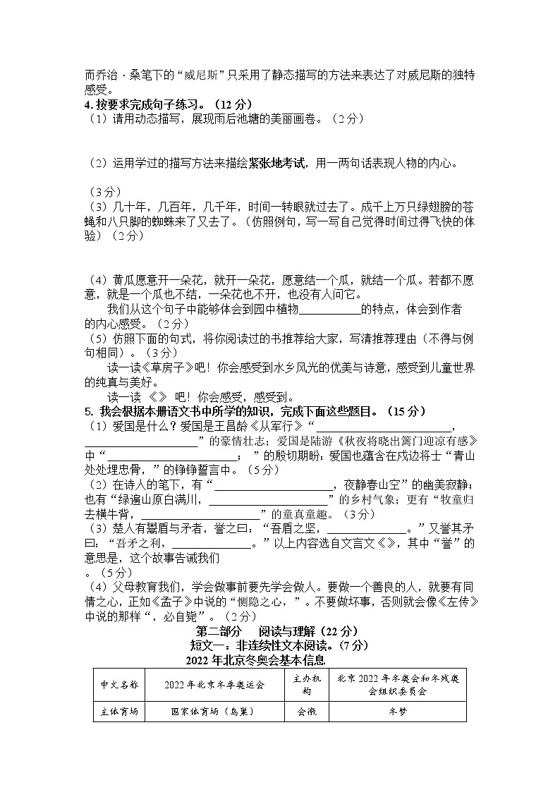
短文一:非连续性文本阅读。(7分)
2022年北京冬奥会基本信息
6.2022年北京冬奥会的举办会徽是,吉祥物是(2分)
7.判断题,对的画“√”,错的画“×”。(3分)
(1)2022年北京冬奥会的举办地点是中国北京和中国哈尔滨。( )
冬奥会每2年举办一届。( )
2022年北京冬奥会的主体育场在国家体育场(鸟巢)。( )
8.北京冬奥会口号是。如果请你给冬奥会设计一句宣传标语,你的设计是:。(2分)
短文二:洁白的木槿花(共15分)
①一到夏天,院子里的木槿就开花。母亲一见洁白的木槿花,就会眼含泪水,嘴唇哆嗦着说:“我那时好糊涂,好糊涂啊。”这里面有个故事。
②我五岁那年,右腿忽然青肿了一块,痛得我成天哭喊。母亲见我熬不过,就背着我去廖医生家。廖医生是个老中医,退休后在家里开了个小诊所。他医术好,心也善。
③廖医生看了我的腿,责怪我母亲:“再晚来两天,右腿就废了。这是骨髓炎,严重了,就得截肢!”母亲不敢出声,眼眶却红了。其实不能怪母亲,父亲去世后,母亲终日为一日三餐发愁,哪有闲钱给我治腿?母亲担心地问能否治好,得到廖医生的肯定回答后,脸色晴朗了许多,可片刻后,又一脸的阴云。
④廖医生给我敷了草药,又交给母亲两帖中药,说两天后再来换药。母亲颤声问要付多少钱,廖医生说五块钱,母亲的脸红了,局促不安地说:“我,我只有两块多钱,能不能下回补上?”廖医生爽快地说:“行,不急,啥时有钱啥时给。”
⑤母亲借不到钱,但我的腿不能不治。母亲只好揣着八个鸡蛋去廖医生家。那时鸡蛋很便宜,几分钱一个。廖医生不肯收,母亲鼻子一酸,眼泪就掉下来了。廖医生的眼睛也湿了,安慰母亲:“好,我收下。钱的事,不要说起。”看了几次腿,母亲已欠廖医生二十八块钱了,这在当时不是一个小数目。
⑥再去廖医生家,母亲带上了家里唯一的母鸡。廖医生死活不肯收,母亲哽咽着再三哀求。廖医生拗不过,说:“好,就算我买你的,十块钱,好吗?”说着,硬塞给母亲十块钱。那时一只鸡最多卖四五块钱。母亲说啥也不肯接钱。回到家里,母亲发现中药纸包里有十块钱,当晚就去了廖医生家,把钱从门缝里塞进去了。
⑦两天后,又该去换药,可母亲不敢去,只是默默地流泪。不料廖医生找上门来了。谈话间,廖医生惊喜地发现了院子里的木槿花,说:“木槿花是上好的中药,一两值两块钱呢!摘了卖给我,好吗?”母亲惊喜万分,连忙摘木槿花。廖医生拿秤一称,竟有一斤。他说:“这下好了,你再也不用欠我钱了。”此后,去廖医生家治腿,母亲就带点木槿花去。母亲不用欠廖医生钱,廖医生反而每次付给母亲一点钱。不久,我的腿治好了。
⑧第二年,廖医生竟去世了。母亲十分伤心,去廖医生家吊唁。母亲从他家属口里知道了一个天大的秘密:木槿花是普通的中药,并不值钱。母亲“哇”的一声嚎哭起来:“我的恩人呀……”
⑨几年后,母亲也去世了。临终拉着我的手说:“儿啊,我死后,在我的坟墓周围栽一圈木槿。”如今,每到夏天,母亲坟墓周围就开满木槿花——圣洁无比的木槿花。
这篇文章主要讲了一个怎样的故事,请简要概括。(3分)
10.赏析词句,完成练习。(5分)
(1)(母亲)脸色晴朗了许多,可片刻后,又一脸的阴云。母亲脸色“晴朗”是因为,“一脸的阴云”是因为
。
(2)“母亲一见洁白的木槿花,就会眼含泪水,嘴唇哆嗦着说:‘我那时好糊涂,好糊涂啊。’”这句话通过对母亲的、描写,突出了母亲的心情。
11.从第⑦自然段找出表现廖医生特点的语句,用波浪线画下并在批注处写出他的特点(3分)
12.如果母亲提早知道了廖医生的良苦用心,她会对廖医生说什么?(请试着用上一组关联词。)(2分)
__________________________________________________________________
13.文章结尾说,母亲坟墓周围开满了圣洁无比的木槿花。这圣洁无比的木槿花象征 (2分)
第三部分 习作与表达(30分)
14.你的家人有什么特点?你想用什么典型事例来表现他(她)呢?请你选择一位家人,以“我的______”为题写一篇习作。
要求:(1)把题目补充完整,选取典型的事例来写;(2)注意运用本学期学过的描写人物的方法,具体地表现人物的特点;(3)语句通顺,条理清晰,书写规范整洁。温馨提示:文中不要出现真实的校名,人名。
___________________________________
2022年上学期期末文化素质检测试卷
五年级语文参考答案
语文答案比较灵活,请尊重学生的理解。此意见仅供参考,如有不同意见,各单位教研组自行解决,使用评价意见前请先核对答案!
第一部分 积累与运用(48分)
1.认真书写,注意执笔姿势,把字写得规范、端正、漂亮,注意保持卷面整洁。(3分)“A”等3分,“B”等2分,“C”等1分,“D”不得分。
2.读句子,根据语境看拼音写词语。(每个词1分,共6分)
眷恋军令状出谋划策航行难堪 渺小
3.选择正确的答案,把序号填在括号里。(每小题2分,共12分)
(1)C (2)C (3)B(4)B(5)D(6)C
4.按要求改写句子。(一题两分,共12分)
(1)略 (2分) (2)略 (3分) (3)略 (2分)
(4)自由生长, 自由、快乐、富有诗意 (2分)
(5)略(3分)
5.我会根据本册语文书中的知识,完成下面这些题目。(15分)
(1) 黄沙百战穿金甲 不破楼兰终不还 遗民泪尽胡尘里 南望王师又一年 何须马革裹尸还 (5分)
(2)人闲桂花落 子规声里雨如烟 短笛无腔信口吹 (3分)
(3)物莫能陷也 于物无不陷也 自相矛盾
说话做事要前后相应,不要自相矛盾 (5分)
(4)恻隐之心,仁之端也 ; 多行不义,必自毙(2分)
第二部分:阅读与理解(共22分)
短文一:非连续性文本阅读(7分)
6. 冬梦 冰墩墩 (每空1分)
7. × ×√ (每小题1分)
8. 一起向未来 激情冰雪属于你,雪道飞驰更带劲。(每空1分)
短文二:洁白的木槿花(共15分)
9.文章讲述了一个感人至深的故事,小男孩儿生了病,妈妈带她去看医生,但却付不起医药费。一位好心的医生主动帮忙,为了维护母亲的自尊,他告诉母亲木槿花是药材,它可以收购来抵消欠下的医药费,就这样小男孩儿的病痊愈了,后来母亲才知道木槿花根本不是药材。(共3分)
10.(1)听说“我”的病能治好 想到无钱付药费 (2)神态 语言 感动 (每空1分,共5分)
11.通过动作及语言描写可知,廖医生体谅“我”家困难,真心实意不想收“我”家的钱,说明他是一个心地善良、医术高超、道德高尚、尊重他人的人。(划句子1分+写批注2分,合计3分)
12.谢谢您的好意,虽然我们家孩子非常需要救治,但是我还是不想麻烦您太多。(意思对即可给分)(2分)
13.象征人世间纯洁善良、扶弱济困的美好情感。(2分)
第三部分:习作与表达。(30分)
14.
(30-25分)人物特点鲜明,事例典型,内容具体,语句通顺,标点使用正确,错别字极少。
(25—20分)人物特点较鲜明,事例较典型,内容较具体,语句通顺,标点使用比较正确,错别字少。
(20—15分)人物特点欠鲜明,事例不够典型,语句基本通顺,标点使用大体正确,错别字多。
(15分以下)人物特点很不鲜明,事例不典型,语句不通顺,标点错误,错别字多。
项目
积累与运用
阅读与理解
习作与表达
总分
得分
中文名称
2022年北京冬季奥运会
主办机构
北京2022年冬奥会和冬残奥会组织委员会
主体育场
国家体育场(鸟巢)
会徽
冬梦
外文名
Beijing202201ympic WinterGames
口号
一起向未来
比赛项目
7大项15个分项109个小项
吉祥物
冰墩墩
举办时间
2022年2月4日至2022年2月20日
赛区
北京赛区张家口赛区延庆赛区
冬奥特许商品
冬奥五环珐琅尊等
上一届
2018年平昌冬季奥运会
举办地点
中国北京、中国河北省张家口市
下一届
2026年米兰-科尔蒂纳丹佩佐冬季奥运会
300
400
500
湖南省娄底市娄星区2023-2024学年小升初语文综合练习卷含答案: 这是一份湖南省娄底市娄星区2023-2024学年小升初语文综合练习卷含答案,共6页。试卷主要包含了选择题,按要求完成句子,______,阅读理解,作文等内容,欢迎下载使用。
湖南省娄底市娄星区2023-2024学年五年级上学期期末语文试卷: 这是一份湖南省娄底市娄星区2023-2024学年五年级上学期期末语文试卷,共6页。
湖南省娄底市娄星区2023-2024学年五年级上学期期末语文试卷(1): 这是一份湖南省娄底市娄星区2023-2024学年五年级上学期期末语文试卷(1),共2页。
