











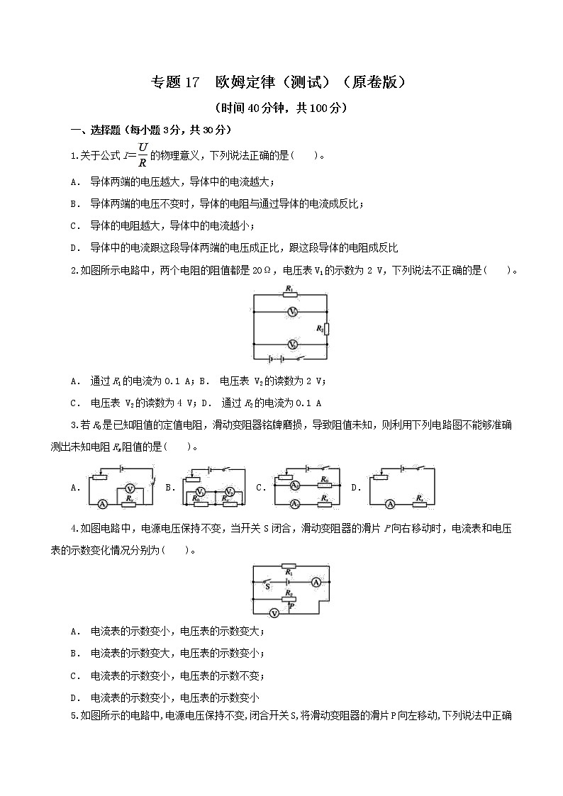
2023年中招物理复习专题 欧姆定律(测试+讲练)(原卷版+解析版)
展开专题17 欧姆定律(讲练)(解析版)
1.会:解答电路中电流与电压、电阻关系实验探究问题;利用欧姆定律变形公式解答问题;解答伏安法测电阻的相关问题;利用欧姆定律解决串并联电路的问题。
2.理解:电路中电流与电压和电阻的关系;伏安法测电阻的原理;串并联电路中电流、电压和电阻规律;
3.掌握:欧姆定律内容;应用欧姆定律解题。
一、思维导图
二、知识梳理
知识点一:电路电流与电压和电阻的关系
1.由于电压是形成电流的原因,说明电流的大小与导体两端的电压有关;由于导体的电阻对电流有阻碍作用,所以,电流的大小与导体 电阻有关。
2.为了研究通过导体的电流跟电压的关系,我们应控制电阻一定,通过在电路中串联一个变阻器来调节导体两端的电压,通过实验可以得出结论:电阻一定时,通过导体中的电流跟导体两端的电压成 正比。
3.为了研究通过导体的电流跟电阻的关系,我们应控制电阻两端的电压一定,通过换用不同的电阻来改变电阻,通过实验可以得出结论:电压一定时,通过导体的电流跟导体的电阻成反比。
要点诠释:
①提出问题:电流与电压电阻有什么定量关系?
②制定计划,设计实验:要研究电流与电压、电阻的关系,采用的研究方法是:控制变量法。即:保持电阻不变,改变电压研究电流随电压的变化关系;保持电压不变,改变电阻研究电流随电阻的变化关系。
③进行实验,收集数据信息:(会进行表格设计)
④分析论证:(分析实验数据寻找数据间的关系,从中找出物理量间的关系,这是探究物理规律的常用方法。)
⑤得出结论:在电阻一定的情况下,导体中的电流与加在导体两端的电压成正比;在电压不变的情况下,导体中的电流与导体的电阻成反比。
知识点二:欧姆定律
1.欧姆定律:导体中的电流与导体两端的电压成正比,与导体的电阻成反比。
2.公式:,其中:U为电源电压,单位为伏(V);I为通过导体的电流,单位为安(A);R为导体的电阻,单位为欧(Ω)。
注意:应用欧姆定律的公式进行计算时,一定要统一到国际制单位后再进行计算。欧姆定律公式中的各个物理量具有同一性,即I,U,R是对同一段导体、同一时刻而言的。
3.公式变形:,。
4.运用欧姆定律公式解题技巧:解题时,为了便于分析问题,应先根据题意,画出电路图,并在图中标明已知物理量的符号、数值及未知物理量的符号,公式中的三个物理量的单位均使用国际(制)单位。
要点诠释:
应用欧姆定律公式以及两个变形式进行解题时,只要知道I、U、R三个量中的两个,就可以求出第三个未知物理量。在计算和理解问题的过程中千万注意,物理量的计算不同于数学上的计算,必须用对应的物理量单位才有意义,避免将物理问题数学化,应理解每个量的物理意义。
(1)欧姆定律公式,表示加在导体两端的电压增大几倍,导体中的电流就随着增大几倍。当导体两端的电压保持不变时,导体的电阻增大几倍,导体中的电流就减为原来的几分之一。
(2)导出式U=IR表示导体两端的电压等于通过它的电流与其电阻的乘积。
(3)导出式表示导体的电阻在数值上等于加在导体两端的电压与其通过的电流的比值;由于同一导体的电阻一定(导体本身的性质),因此不能说成“导体的电阻与它两端的电压成正比,与通过它的电流成反比”。
知识点三:电阻测量
1.伏安法测导体电阻
(1)实验原理:根据欧姆定律的变形公式,用电压表、电流表分别测出待测电阻两端的电压和通过它的电流,就可以求得这段导体的电阻;此法叫“伏安法”。
(2)实验器材:电源、开关、电压表、电流表、滑动变阻器、待测电阻、导线若干。
(3)实验电路:如图所示。
(4)实验步骤:①按实验原理图正确连接实验电路;
②电路经检查无误后,闭合开关,调节滑动变阻器的滑片P的位置,使电阻两端的电压分别为U1、U2、U3,观察电流表的示数,每次对应的数值为I1、I2、I3,分别填入设计的表格中;
③根据每次记录的电压值和电流值求出每次对应的电阻值R1、R2、R3,求出它们的平均值R=(R1+R2+R3)/3。
(5)滑动变阻器的作用:①保护电路;②改变导体两端的电压,使其成倍数地增加;③多次测量求平均值。
2.伏安法测小灯泡电阻(此是考试重点)
(1)实验原理:根据欧姆定律的变形公式,用电压表、电流表分别测出待测小灯泡两端的电压和通过它的电流,就可以求得小灯泡的电阻。
(2)实验器材:电源、开关、电压表、电流表、滑动变阻器、待测小灯泡、导线若干。
(3)实验电路:如图所示。
(4)实验步骤:①按实验原理图正确连接实验电路;②电路经检查无误后,闭合开关,调节滑动变阻器的滑片P的位置,使小灯泡两端的电压分别为U1、U2、U3,观察电流表的示数,每次对应的数值为I1、I2、I3,分别填入设计的表格中。③根据每次记录的电压值和电流值求出每次对应的电阻值R1、R2、R3,求出它们的平均值R=(R1+R2+R3)/3。
(5)记录表格
实验序号
U/V
I/A
R/Ω
1
2
3
待测小灯泡电阻
R=(R1+R2+R3)/3=
(6) 注意事项:①器材的选取:电流表所选用量程满偏值要大于电路中的最大电流;滑动变阻器的最大阻值应略大于或接近小灯泡的电阻(效果更明显);②连接电路时:按照电压表、电流表、滑动变阻器的使用规则,将它们正确地连入电路,在连接的过程中,开关要断开;③进行实验时:闭合开关前,要把滑动变阻器的滑片调到最大阻值处,是电路中的电流最小,以保证电路中灯泡、滑动变阻器、电压表、电流表等仪器的安全;④将每次测量的结果和小灯泡的发光情况记录下来,以便最后分析和总结;⑤分析处理数据,对于测得的各组电流和电压值,计算出相应的电阻,然后比较,找出规律。
要点诠释:
实验过程中应注意事项:
A.连接电路时开关应断开;
B.电路连好,开关闭合前,应使滑片位于变阻器的最大值处,使它处于使电路中电流最小的位置;
C.本实验要测量多次,达到减小实验误差的目的;
D.实验完毕后,不要忘记整理器材。E.要注意电表量程的选择。
知识点四:欧姆定律在串、并联电路中的应用
1.电阻的串联
(1)串联电阻的总电阻的阻值比任何一个分电阻的阻值都大。
(2)串联电阻的总电阻的阻值等于各分电阻之和:R串=R1+R2+……Rn。
(3)n个相同电阻R串联时的总电阻为:R串=nR。
要点诠释:导体串联相当于增加了导体的长度,由影响导体的电阻的因素可知,串联电路的总电阻大于任何一个分电阻。
2.电阻的并联
(1)并联电阻的总电阻的阻值比任何一个分电阻的阻值都小。
(2)并联电阻的总电阻倒数等于各分电阻的阻值倒数之和,即:。
(3)n个相同电阻R0串联时的总电阻为:。
(4)两个电阻R1和R2并联时的表达式为:R总=。
要点诠释:
(1)电阻的并联实质上是增大了导体的横截面积,所以并联电路的总电阻小于任何一个分电阻;
(2)若并联电路的某一支路电阻变大,则R总会随之增大。
3.串并联电阻的比较
分类
串联电路
并联电路
电路图
电流
特点
串联电路中各处电流相等
并联电路的干路总电流等于各支路电流之和
电压
特点
串联电路两端的总电压等于各电阻两端电压之和
并联电路中,各支路两端的电压相等,且都等于电源电压
电阻
特点
串联电路的总电阻,等于各串联电阻之和;
若有n个相同的电阻R0串联,则总电阻为;
把几个导体串联起来相当于增大了导体的长度,所以总电阻比任何一个串联分电阻都大。
并联电阻中总电阻的倒数,等于各并联电路的倒数之和;
若只有两个电阻R1和R2并联,则总电阻R总=;
若有n个相同的电阻R0并联,则总电阻为;
把几个电阻并联起来相当于增加了导体的横截面积,所以并联总电阻比每一个并联分电阻都小。
分配
特点
串联电路中,电压的分配与电阻成正比
并联电路中,电流的分配与电阻成反比
电路
作用
分压(…)
分流(…)
4.欧姆定律在串并联电路中的应用
(1)串联电路:当串联电路中一个电阻改变时,电路中电流及另一个电阻电压也随之变化。
(2)当并联电路一个支路的电阻改变时,这个支路电流也会改变干路电流也会变化;但另一个支路电流和电压都不变。
(3)家庭电路中,各用电器采用并联方式接入电路。
考点一:探究电路电流与电压和电阻关系
【备考方略】
1.实验内容
【实验目的】探究电路电流与电压和电阻关系。
【实验器材】定值电阻、电流表、电压表、电源、开关、导线、滑动变阻器。
【实验原理】(1)在探究“电流跟电压、电阻的关系”时,采用的研究方法是控制变量法。
(2)在探究“电流与电压的关系”时,应保持电阻不变;
(3)在探究“电流与电阻的关系”时,将5Ω的电阻换成10Ω后,下一步操作是调节滑动变阻器,使前后电压保持不变。
【实验步骤】
一、按电路图连接实物电路
二、探究电流与电压关系
(1)闭合开关,移动变阻器划片,使电阻R两端电压成整数倍增加,依次读出电流表读数,数据计入表格;
(2)电流与电压关系测量表格(电阻R= ῼ)
次数
1
2
3
4
5
电压/V
电流/A
(3)数据分析:电阻一定时,通过导体的电流与其两端电压成正比。
三、探究电流与电阻关系(控制电压不变,如U=2V)
(1)选择某一电阻,如:R=5ῼ,闭合开关,调节变阻器划片,使R两端电压为2V,读出电流表示数,并计入表格;
(2)更换电阻,如:R=10ῼ,闭合开关,调节变阻器划片,使R两端电压为2V,读出电流表示数,并计入表格;
(3)重复上述试验过程,电阻分别选15ῼ、20ῼ、25ῼ。
(4)电流与电阻关系测量表格(电阻V= )
次数
1
2
3
4
5
电阻/ῼ
5
10
15
20
25
电流/A
(3)数据分析:电压一定时,通过导体的电流与电阻成正比。
(4)整理器材。
【实验结论】通过导体电流跟其两端电压成正比,与导体电阻成反比。
2.考查内容
考查方向
解答思路
探究方法
控制变量法
探究电流与电压关系时
控制电阻不变
探究电流与电阻关系时
控制电压不变
连接电路前应注意哪些问题
断开开关、变阻器处于最大位置、电流表和电压表选择合适量程、注意正负接线柱不能接反
探究电流与电压关系时,变阻器的作用
改变导体两端电压
探究电流与电阻关系时,变阻器的作用
控制导体两端电压不变
完善表格,填入正确值
根据实验规律和给出数据,填入正确值
多次测量目的
寻找规律
补充实验电路
按元件顺序观察缺少部分,然后进行连接,注意不能交叉
电路连接改错
电流要从电流表、电压表正极入、负极出,量程选择要预估,元件连接要符合要求,电流表要串联在电路中,电压表要与被测元件并联,变阻器要一上一下接入电路
【经典例题】(2021·吉林中考真题)在探究电流与电阻关系的实验中,所用实验器材均完好,如图所示,电源电压为不变,定值电阻分别为、、、,滑动变阻器规格为“”。
(1)实验前,发现电流表的指针位置如图甲所示,原因是电流表___________。
(2)如图乙所示,导线应与滑动变阻器的___________接线柱相连。
(3)电路连接完成后,分别用、、的电阻进行实验,正确操作,记录的数据如下表所示,则实验中控制电压表的示数为___________不变。当使用的电阻做实验时,无论怎样调节滑动变阻器的滑片都无法使电压表的示数与前三次相同,为了继续完成第四次实验,如果只能更换电源,则电源电压应不高于___________。
实验次数
1
2
3
4
10
15
20
30
0.3
0.2
0.15
(4)分析实验数据得出结论:在电压一定时,导体中的电流与导体的电阻成___________。
【答案】没调零;C或D;3;5;反比。
【解析】(1)[1]实验前,电流表有示数,即指针没有在零刻度,原因是电流表指针没调零。
(2)[2]变阻器应一上一下接,所以a接C或D。
(3)[3]取第1组数据,电压为U1=I1R1=0.3A×10Ω=3V
则实验中控制电压表的示数为3V。
[4]30Ω电阻分压为3V,所以电流为
变阻器取最大20Ω,变阻器分压U3=IRP=0.1A×20Ω=2V
电源电压最大为U4=3V+2V=5V
(4)[5]由表格,在电压一定时,电流和电阻乘积为定值,故可得在电压一定时,导体中的电流与导体的电阻成反比。
【举一反三】
1.(2021·江苏扬州市)在“探究电流和电阻的关系”实验中,器材有:电源(6V),电阻箱(0-9999Ω),滑动变阻器(2001A),电压表、电流表,开关和导线若干;
(1)请用笔画线代替导线,将实物电路连接完整,使滑片向左移动时电阻减小______;
(2)第一组数据的测量过程中,有下列步骤,正确的顺序是______;
①保持开关断开,连接实物电路
②检查电路无误后闭合开关
③读出电流表的示数,断开开关
④将滑动变阻器的金属滑片置于阻值最大处
⑤转动电阻箱的旋钮使它的阻值为20,调节滑动变阻器的滑片使电压表的示数为4V
(3)将电阻箱调到15Ω,闭合开关,发现电流表示数如图所示,示数为______A,该电流值与15Ω电阻值______(填“能”或“不能”)作为第二组数据记在表格中,此时电压表示数为0V可能发生的故障是______。
【答案】如图;①④②⑤③;0.24;不能;电阻箱被短路。
【解析】(1)[1]滑片向左移动时电阻减小,连接变阻器左下方的接线柱,如图所示:
(2)[2]实验步骤:
①保持开关断开,连接实物电路;
④将滑动变阻器的金属滑片置于阻值最大处;
②检查电路无误后闭合开关;
⑤转动电阻箱的旋钮使它的阻值为20,调节滑动变阻器的滑片使电压表的示数为4V;
③读出电流表的示数,断开开关。
(3)[3]由图可知,电流表的量程是0~0.6A,分度值是0.02A,电流表的示数是0.24A。
[4]电阻箱调到15Ω,此时的电压表的示数为U=IR=0.24A×15Ω=3.6V
电压表的示数没有达到4V,该电流值与15Ω电阻值不能作为第二组数据记在表格中。
[5]此时电流表有示数,说明电路是通路,电压表示数为0V,可能电阻箱被短路。
2.(2021·内蒙古中考真题)在“探究电流与电压关系”实验中,小峰所用电路如图甲所示。
(1)电路连接完整后,闭合开关前应将滑动变阻器的滑片P滑到_______(填“a”或“b”)端;
(2)闭合开关,移动滑片,依次进行实验,小峰记录的数据如下表所示,其中第二次实验时,电流表指针如图乙所示,则电流表的示数为_______A;
实验序号
①
②
③
④
电压U/V
0.8
1.6
2.4
3.0
电流I/A
0.16
0.48
0.58
(3)分析表中数据,得到的结论是_______;
(4)实验结束,小峰整理器材时发现定值电阻很热,他联想到处理数据时,第四组数据之间的关系与前三组数据之间的关系存在差异,他和同组的小华就此展开讨论,认为数据差异可能是________造成的。由此反思实验过程:实验时每次读取数据后要________(写具体操作),再记录数据,减小此因素对测量结果的影响。
【答案】a;0.32;电阻一定时,通过导体的电流与它两端的电压成正比;温度;断开开关。
【解析】(1)[1]电路连接完整后,闭合开关前应将滑动变阻器的滑片P滑到最大值,即a端。
(2)[2]由图甲可知,电流表使用小量程,分度值为0.02A,由图乙可知,电流表的示数为0.32A。
(3)[3]分析表中数据,考虑到误差因素,电压增大为原来的几倍,电流也增大为原来的几倍,可得的结论是:通过导体的电流与它两端的电压成正比。
(4)[4]由欧姆定律可得,第四组数据测量出电阻的阻值为R4===5.17Ω
同理,第三组数据测量出电阻的阻值为5Ω,由于长时间通电导致电阻温度过高,电阻受温度的影响,随温度升高而增大,所以数据差异可能是由于温度变化导致R变大造成的。
[5]为避免长时间通电导致电阻温度过高,对实验结果造成影响,每次读取数据后,要及时断开开关。
3.(2021·黑龙江绥化市)在“探究电流与电压、电阻的关系”的实验中,电源电压3V且恒定,定值电阻R的阻值分别为5Ω、10Ω、15Ω、20Ω、25Ω,滑动变阻器规格为“25Ω 2A”。
实验次数
1
2
3
电压U/V
1.0
1.4
2.0
电流I/A
0.1
0.14
0.2
(1)请根据图甲的电路图将图乙所示的实物连接完整______;(导线不允许交叉)
(2)连接好电路,把滑动变阻器的滑片P移动到阻值最大处。闭合开关后,无论怎样移动滑片P都发现:电压表有示数并保持不变,电流表始终无示数。其原因可能是电阻R______;
(3)在探究电流与电压关系时,得到如表所示的电流I随电压U变化的数据,据此得出结论:电阻一定时,______;
(4)在探究电流与电阻关系时,为了保证所给电阻均能完成实验,应控制定值电阻两端电压至少为______V。现将10Ω电阻换成15Ω电阻,为保持定值电阻两端电压不变,需要将滑动变阻器滑片P向______(选填“左”或“右”)侧移动。
【答案】如图;断路;电流与电压成正比(通过导体的电流与导体两端电压成正比或导体中的电流与导体两端电压成正比均给分);1.5;左。
【解析】(1)[1]电压表和R并联。
(2)[2]电流表始终无示数,可能断路,电压表有示数并保持不变,电压表和电源串联,所以可能是R断路。
(3)[3]由表格可知,电压和电流的比值一定,所以电阻一定时,电流与电压成正比。
(4)[4]变阻器与定值电阻串联,设电压表示数为UV,
根据串联电路电压的规律和分压原理有
左边为一定值,故右边也为一定值,当定值电阻取最大时,变阻器连入电路中的电阻最大,
即
解得UV=1.5V。
[5]将10Ω电阻换成15Ω电阻,为保持定值电阻两端电压不变,要增大变阻器分压,即增大变阻器电阻,所以滑片左移。
考点二:伏安法测电阻
【备考方略】
1.实验内容
【实验目的】测量未知电阻
【实验器材】电池组、电压表、电流表、滑动变阻器、待测电阻、开关各一个,导线若干。
【实验原理】根据欧姆定律:,可知:,只要能测出电阻R两端电压和通过R的电流,根据公式即可计算出待测电阻R。
【实验步骤】一、根据给出的电路图,连接实物电路。
二、闭合开关,变阻器在较大位置时测量电流和电压,数据计入表格。
三、继续调节滑动变阻器,重复上述试验三次,数据计入表格。
四、根据公式,求出每次试验电阻值,并计入表格。
五、计算待求电阻平均值。
六、试验表格
试验次数
电压/V
电流/A
待求电阻Rx/ῼ
平均值Rx/ῼ
1
2
3
七、整理器材。
2.考查内容
考查方向
解答思路
补充电路
以某一电器为起点,观察一周,先连主电器,后连测量电器,注意连线不能交叉
测量前变阻器的位置、目的
处于最大位置、为了保护电路
变阻器连接
一上一下
开关状态
断开状态
补充测量数据
根据实验原理和测量数据规律补齐表格中空格
小灯泡电阻测量结果相差较大原因
小灯泡的电阻随温度的升高而变大
电路故障
电流表无示数,某处断路;电压表无示数,被测电器短路或电压表连线未接好
电流表、电压表反偏
正负极反接
分析测量数据求电阻
根据欧姆定律进行计算
测量结果误差较大原因
电流表或电压表有内阻
电流表对测量误差的影响
内接时测量结果偏大、外接时测量结果偏小
【经典例题】(2021·内蒙古包头市)物理兴趣小组利用“伏安法”测量一个阻值较小的定值电阻Rx的阻值,电路如图甲所示。已知电源电压为12V,R0=20Ω,滑动变阻器规格为“100Ω 0.6A”。
(1)请用笔画线代替导线,将图甲中的电路连接完整,要求滑片向左移动连入电路中的阻值变小,导线不要交叉______;
(2)连接电路后,闭合开关,发现电流表无示数。电压表示数接近电源电压。若导线和器材均完好,则故障可能是______;
(3)排除故障后,闭合开关调节滑片,测出多组数据,作出I-U图像,如图乙所示。则Rx阻值为______Ω;
(4)该电路中串联R0的作用是______。(填正确答案标号)
A.增大串联电阻,增大分压,电压表易于读数
B.增大串联电阻,增大分流,电流表易于读数
【答案】如图;A处断路或B处断路或D处两条导线连接完好但R0断路或C处两条导线连接完好但Rx断路(写出上述任意一个答案均可);4;A。
【解析】(1)[1]滑动变阻器的接线柱要一上一下串联接入电路,因为要求滑片向左移动连入电路中的阻值变小,连接电路如图所示:
(2)[2]连接电路后,闭合开关,发现电流表无示数,电路发生了断路,电压表示数接近电源电压,说明并联在电压表两端的电路出现了断路,若导线和器材均完好,则故障可能是A处断路或B处断路或D处两条导线连接完好但与R0断路或C处两条导线连。
(3)[3]排除故障后,闭合开关调节滑片,测出多组数据,作出I-U图像,如图乙所示。则电路中的总阻值为
Rx阻值为Rx=R总-R0=24Ω-20Ω=4Ω
(4)[4] 为了增大串联电阻,增大分压,使电压表易于读数,在该电路中串联R0,故B不符合题意,A符合题意。故选A。
【举一反三】
1.(2021·宁夏中考真题)在测量标有小灯泡电阻的实验中,下图是甲同学连接好的电路。
(1)乙同学发现电路连接错误,只需更改一根导线即可。请你把接错的那一根导线找出来,并画上“×”,再用笔画线把它改接到正确的位置上_________。。
(2)闭合开关前,应将滑片P移到滑动变阻器的最__________(选填“左”或“右”)端。
(3)闭合开关,发现小灯泡不发光,电流表无示数,电压表示数较大,则电路故障可能是________。(写出一种可能即可)
(4)排除故障后,甲同学先闭合开关,调节滑动变阻器,使小灯泡正常发光,再调节滑动变阻器使小灯泡两端的电压逐次降低,实验中观察到的现象和测量的数据记录如下表:
序号
1
2
3
4
5
发光情况
明亮
较亮
较暗
暗
不发光
电压
2.5
2.0
1.5
1.0
0.5
电流
0.22
0.20
0.14
0.12
电阻
11.4
10.0
7.0
4.7
当电压表的示数为时,电流表的示数如图所示为__________A,则此时小灯泡的电阻约为__________。
(5)最后甲同学用表格中的电阻取平均值做小灯泡的电阻,乙同学认为这样处理不正确。请你说明理由:______________。
【答案】如图;左;灯泡灯丝断了;0.18;8.3;小灯泡的电阻随温度的变化而变化。
【解析】(1)[1]用伏安法测小灯泡的电阻,需要用电压表与小灯泡并联测其两端电压,用电流表与之串联测其电流,所以原图需要改正,如图所示:
(2)[2]闭合开关前,应将滑片P移到滑动变阻器的最大阻值处,图中滑动变阻器连接的是右下接线柱,则需将滑片置于最左端。
(3)[3]闭合开关,发现小灯泡不发光,电流表无示数,电压表示数较大,说明与电压表并联的小灯泡断路导致电压表与电流表串联接入电路,所以故障原因可能是灯泡灯丝断了。
(4)[4]由图可知,电流表选用的是0~0.6A量程,分度值为0.02A,读出其示数为0.18A。
[5]此时小灯泡电阻
(5)[6]由表中数据可知,小灯泡的电阻随温度的变化而变化,所以取平均值做小灯泡的电阻时毫无意义的。
2.(2021·湖北荆州市)用如图甲所示的电路测量定值电阻Rx的阻值。
(1)请用笔画线代替导线将图甲中的实物连接完整_______(要求滑片P向左移动的过程中电流表示数变小)
(2)正确连接电路后,闭合开关之前,应将滑动变阻器的滑片P置于_______(选填“A”或“B”)端:
(3)实验时,闭合开关,发现电流表和电压表示数都为0。用一根导线在图甲中先后连接接线柱G与F、F与E时,电压表和电流表示数仍为0,连接接线柱E与D时。电压表和电流表指针明显偏转,则电路的故障是_______。
(4)排除故障后继续实验,当电压表示数为2V时,电流表示数如图乙所示,则定值电阻Rx=_______。
(5)如果没有电压表,电源电压未知,可以用最大阻值为R的滑动变阻器,和如图丙所示电路,来测量电阻Rx的阻值。闭合开关后,滑动变阻器滑片在最左端时。电流表示数为I1:滑动变阻器滑片在最右端时,电流表示数为I2,则电阻Rx=_______。(用题中所给物理量的符号表示)
【答案】如图;A;滑动变阻器断路;10;。
【解析】(1)[1] 滑片P向左移动的过程中电流表示数变小,即向左滑动时,滑动变阻器接入的阻值变大,故接B端,故用一根导线将滑动变阻器的下端B和待测电阻的右端相连,故如下图所示:
。
(2)[2]为保护电路,滑片需要位于阻值最大处,故位于A端。
(3)[3]连接接线柱E与D时,电压表和电流表指针明显偏转,说明ED之间存在断路,故是滑动变阻器的断路。
(4)[4]小量程,故电流表的示数为0.2A,则电阻的阻值为
故待测电阻的阻值为10Ω。
(5)[5] 闭合开关后,滑动变阻器滑片在最左端时,滑动变阻器全部接入,电流表示数为I2,此时可以列等式
当滑片在最右端时,滑动变阻器的阻值为零,故可以列等式
联立两式,则电阻的大小为
故待测电阻的阻值为。
3.(2021·青海中考真题)某兴趣小组在探究额定电压为2.5V的小灯泡的电阻随温度变化规律时,他们先进行了如下猜想:
猜想一:小灯泡的电阻可能随温度的升高而增大;
猜想二:小灯泡的电阻可能随温度的升高而减小;
猜想三:小灯泡的电阻不随温度的变化而变化。接下来他们设计了如图所示的实验电路进行探究,他们具体的探究过程为:
(1)完成电路连接,闭合开关前,滑动变阻器的滑片应移到最______(填“左”或“右”)端;
(2)闭合开关后,发现小灯泡不亮,电压表无示数,电流表有示数,移动滑动变阻器的滑片时,电流表的示数发生变化,则故障原因可能是小灯泡______(填“断路”或“短路”);
(3)故障排除后,进行实验并记录了前4组数据如下表所示,第5次实验的电流值如图所示,则电流大小为______A;
次数
1
2
3
4
5
电压(U/V)
0.5
1.0
1.5
2.0
2.5
电流(I/A)
0.18
0.30
0.38
0.44
(4)根据上表记录的实验数据,在如图所示的坐标中绘出小灯泡的电流随电压变化的大致图像______。通过图像分析可知,小灯泡的电阻随温度的升高而______(填“增大”“不变”或“减小”)。
【答案】左;短路;0.48;如图;增大。
【解析】(1)[1]完成电路连接,闭合开关前,为了电路中各个元件的安全,滑动变阻器应滑到最大值,即滑动变阻器的滑片应移到最左端。
(2)因为电流表有示数,说明电路是通路,但电压表无示数,说明电压表被短路,则故障原因可能是,小灯泡短路。
[3]电流表选小量程,分度值为0.02A,则电流大小为0.48A。
(4)[5]根据上表记录的实验数据,在如图所示的坐标中绘出图表中的每个点,然后把每个点连成平滑的线即可,如图
[6] 通过图像分析可知,随灯泡电压U变大,灯丝电阻变大,可得到的结论是:灯丝的电阻随温度升高而变大。
考点三:动态电路分析
【备考方略】
一、分析电路中各元件之间的关系
具体来说,就是要弄清电阻之间是串联还是并联或两者皆有;所给的电流表测量的是干路的电流还是支路电流,电压表测量的是电源电压还是某电阻的电压等。
二、掌握电表的特点
1.电流表的电阻非常小,在电路中相当于导线,可看作短路。
2.电压表的电阻非常大,在电路中相当于断路(开路),即在分析此类问题时可先将电压表放在一边,暂不考虑。
3.基本思想
明确电路中的变量和不变量,首先确定不变的物理量(如电源的电压、各定值电阻,小灯泡的电阻以及小灯泡的额定电压和额定功率),然后根据相关的规律去分析其它量的变化。
4.解题思路
总体遵循“先局部-再整体-再局部”的思路,具体说来:①由某个电阻或开关的变化分析总电阻的变化(局部);②根据欧姆定律,由总电阻的变化分析总电流的变化(整体);③由总电流的变化,根据欧姆定律和电路和串、并联规律分析各支路的电压、电流的变化(局部)。
对物理量变化引起的动态电路分析,首先必须搞清物理量变化引起的哪个电学量变化,如何变化;这种变化直接反映的是电流或电压的增加还是减小,然后再根据欧姆定律分析所求量的变化。如:电路中的压敏电阻随压力的增大而减小,当压力增大时,接入电路电阻值减小,电路电流会增加,进一步引起其他量的变化。
对开关通断引起的动态电路变化,首要任务是分析开关变化后电路连接方式。开关通断组合不同,电路连接方式会不同。特殊情况下也可以画出相应的等效电路,然后再进行分析。
【经典例题】(2021·宁夏中考真题)如图所示,电源电压保持不变。关于电路的工作情况,下列说法中正确的是( )。
A.同时闭合两个开关,通过两只灯泡的电流一定相同;
B.若先闭合,再闭合,电压表示数不变,电流表的示数变大;
C.若先闭合,再闭合,电压表示数变大,电流表的示数变大;
D.若灯被短路,闭合、后,灯不亮,灯亮,电流表损坏
【答案】B。
【解析】A.同时闭合两个开关,灯L1、L2并联,只有当两个灯泡的规格相同时,通过这两只灯泡的电流才相同,故A错误;
BC.先闭合S1,电路中只有L1接入电路,电压表测电源电压,电流表测流过L1的电流;再闭合S2,灯L1、L2并联,电压表还是测电源电压,所以电压表示数不变,此时电流表测干路电流,所以电流表示数变大。故B正确;C错误;
D.若灯L1短路,闭合S1、S2,发生电源短路,两灯都不亮,有较大电流流经该电路,损坏电流表和电源,故D错误。故选B。
【举一反三】
1.(2021·海南中考真题)如图所示的电路,电源电压和灯泡L的电阻不变,闭合开关S,将滑片P向右移动时( )。
A.电压表示数变小,电流表示数变小;B.电压表示数变小,电流表示数变大;
C.电压表示数变大,电流表示数变大;D.电压表示数变大,电流表示数变小
【答案】D。
【解析】灯泡和变阻器串联,电流表测电流,电压表测变阻器电压,将滑片P向右移动时,变阻器阻值增大,根据串联分压规律可知,变阻器分压变大,电压表示数变大,根据,灯泡电阻不变,总电阻变大,电流减小,故电流表示数变小,故ABC不符合题意,D符合题意。故选D。
2.(2021·青海中考真题)如图所示,已知电源电压恒定不变,闭合开关S,将滑片P由图示位置向下滑动的过程中,下列说法正确的是( )。
A.电流表A1的示数变小 B.电流表A2的示数变大
C.电压表的示数变大 D.灯泡L的亮度不变
【答案】D。
【解析】如图所示,闭合开关S,滑动变阻器和灯泡并联,电流表A1测干路电流,电流表A2测灯泡电流,电压表测电源电压,滑片向下滑动的过程,滑动变阻器接入电路阻值变小;
A.滑动变阻器接入电路阻值变小,干路电流增大,,故A错误;
B.电流表A2测灯泡电流,调节滑片P位置不影响灯泡电流,故B错误;
C.电压表测电源电压,保持不变,故C错误;
D.滑动变阻器和灯泡并联,互不影响,故D正确。故选D。
3.(2021·湖南怀化市)在新型冠状病毒疫情防治期间,经常使用图甲所示的非接触式红外线测温枪。图乙是它的工作原理图,是定值电阻,R是红外线热敏电阻,其阻值随人体温度变化的图象如图丙所示。闭合开关S后,对该电路分析正确的是( )。
A.体温越高,R的阻值越大 B.体温越高,电压表的示数越大
C.体温越低,R两端的电压越小 D.体温越低,通过的电流越大
【答案】B。
【解析】A.体温越高,R的阻值越小,故A错误;
B.体温越高,R的阻值越小,根据串联分压,电阻阻值变小,电阻R的电压变小,而电压表测量的是定值电阻的电压故电压表的示数越大,故B正确;
C.体温越低,R的阻值越大,根据串联分压,电阻阻值变大,R两端的电压越大,故C错误;
D.体温越低,R的阻值越大,总电阻变大,电流变小,通过的电流越小,故D错误。故选B。
考点四:欧姆定律的简单计算
【备考方略】
1.欧姆定律的简单计算是在对电路进行分析基础上,找出每个用电器(导体)上所对应的电流、电压和电阻关系,然后利用欧姆定律进行计算的考题。此类考题一般属于中等偏难的题型,本部分计算题分为简单计算题和大型计算题。
2.简单计算题一般存在于选择题和填空题中,主要考查学生对欧姆定律的理解与应用能力,题目属于简单或中等程度。一般情况下,只要学生能理解和熟练应用欧姆定律解决问题,此类计算题都可以解答。
3.欧姆定律在串并联电路中应用属于欧姆定律的深化,是欧姆定律应用的典型内容,同时也是欧姆定律应用的常见问题。在中考试卷中,几乎所有电学考题都会涉及到串并联电路问题,欧姆定律在其中的应用也就显得尤为重要。
4.应用欧姆定律公式以及两个变形式进行解题时,只要知道I、U、R三个量中的两个,就可以求出第三个未知物理量。在计算和理解问题的过程中千万注意,物理量的计算不同于数学上的计算,必须用对应的物理量单位才有意义,避免将物理问题数学化,应理解每个量的物理意义。
【经典例题】(2021·贵州中考真题)如图所示,电源电压为18V,定值电阻R1=10Ω,滑动变阻器标有“50Ω 2A”,电流表量程为“0-3A”。在确保电路安全的情况下,下列说法正确的是( )。
A.滑片P向右移动过程中,电流表的示数变小;
B.滑动变阻器允许接入电路中的阻值范围为0~50Ω;
C.若电源电压可调,电源电压可调节的最大值为25V;
D.若电源电压可调,为使电流表示数达到最大,电源电压可调节的最小值为18V
【答案】A。
【解析】从图中可以看出,滑动变阻器与定值电阻并联,电流表测量干路电流。
A.滑片P向右移动过程中,滑动变阻器接入的电阻变大,电路总电阻变大,由欧姆定律得,电流表的示数变小,故A正确;
B.当电流表示数最大为3A时,滑动变阻器允许接入电路中的阻值最小。由并联电路特点可知
通过R1的电流
通过R2的电流
滑动变阻器允许接入电路中的最小阻值
范围为15Ω~50Ω,故B错误;
C.若电源电压可调,当电流表示数达到最大为3A时,滑动变阻器接入的电阻也最大为50Ω时,电源电压最大。此时电路的总电阻
电源电压;故C错误;
D.若电源电压可调,为使电流表示数达到最大,滑动变阻器接入的电流也最大为2A时,电源电压最小值。
电源电压
故D错误。故选A。
【举一反三】
1.(2021·内蒙古中考真题)教室里常用过氧乙酸溶液熏蒸消毒,小明设计的“过氧乙酸气体浓度测试仪”可以监测教室里过氧乙酸气体浓度是否达到要求的标准。如图所示是其简化的工作电路图,电源电压恒为6V,定值电阻R2=10Ω。传感器R1的阻值随过氧乙酸气体浓度增大而减小,下列判断正确的是( )。
A.当过氧乙酸气体浓度增大时,,电路中电流表示数变小;
B.当过氧乙酸气体浓度增大时,电路中电压表示数变小;
C.当电路中电压表示数为4.5V时,过氧乙酸气体浓度达到消毒要求的最低标准,此时可计算得出电流表示数为0.45A;
D.当电路中电压表示数为4.5V时,过氧乙酸气体浓度达到消毒要求的最低标准,可计算得出传感器R1的阻值为40Ω
【答案】B。
【解析】A.当过氧乙酸气体浓度增大时,传感器R1的阻值随过氧乙酸气体浓度增大而减小,电路中的电阻变晓,电流增大,电流表示数变大,故A错误;
B.当过氧乙酸气体浓度增大时电路中的电阻变晓,电流增大,电流表示数变大,R1两端的电压变大,电路中电压表示数变小,故B正确;
C.当电路中电压表示数为4.5V时,过氧乙酸气体浓度达到消毒要求的最低标准,此时可计算得出电流表示数为
故C错误;
D.当电路中电压表示数为4.5V时,过氧乙酸气体浓度达到消毒要求的最低标准,可计算得出传感器R1的阻值为
故D错误。故选B。
2.(2021·甘肃中考真题)将阻值不同的电阻R1、R2按甲图所示电路连接,闭合开关S后,电流表示数为0.6A;保持电源电压不变,再将电阻R1、R2按乙图所示电路进行改接,闭合开关S后,关于电流表的示数,下列说法中正确的是( )。
A.一定小于0.6A B.一定大于2.4A
C.一定大于0.6A,但小于1.2A D.一定大于1.2A,但小于2.4A
【答案】B。
【解析】本题采用赋值法,设电源电压U=6V,甲图中, R1、R2串联,据欧姆定律可得R1+R2===10Ω
再设R1=4Ω,R2=6Ω,乙图中,R1、R2并联,干路电流I′=+=+=2.5A
故ACD错误,B正确。故选B。
3.(2021·四川广安市)如图所示电路中,,,闭合开关S,电压表与的示数之比是( )。
A. B. C. D.
【答案】B。
【解析】两电阻串联,V1测R1电压,V2测电源电压,根据串联分压规律可得电压表示数比为;
故ACD不符合题意,B符合题意。故选B。
考点五:欧姆定律的综合计算
【备考方略】
1.欧姆定律的综合应用包括应用欧姆定律对电路进行分析、应用欧姆定律进行计算、应用欧姆定律进行极值计算和应用欧姆定律进行大型计算(一般会和电功率和其他知识点结合)。解答此类问题,首先要深刻理解欧姆定律定律内容,对电路进行分析,找准已知量,认清待求量,把欧姆定律应用到计算中去。
2.大型计算题中,欧姆定律的应用与电路计算应该肯定会出现。在本内容的大型计算题中,主要考查学生应用欧姆定律分析问题、解决问题的能力,题目涉及知识点多、知识面广,这就要求学生具有综合分析和计算能力。在解答此类计算题中,还应注意和电热计算相结合,有的还和其,他单元相结合。所以,做好此类考题的备考除了对计算题进行归类、分析外,更重要的是加强练习,做到熟能生巧。
【经典例题】(2021·贵州中考真题)某同学利用恒压电源、定值电阻R1和滑动变阻器R2,先后连接了如图甲、乙所示电路。在图甲电路中,该同学将滑片P置于最右端后闭合开关,此时电流表、电压表的示数分别为0.30A,15.0V;再将滑片P移至某一位置时,电流表,电压表的示数分别为0.50A、9.0V。在图乙电路中,该同学接入两只电流表(图中未画出),在保证电路安全的前提下,将滑片P从某位置开始逐次向左移动改变相同的阻值,测得两电流表的示数并记录在下表中。
滑片P移动的次序
1
2
3
4
5
电流表A1的示数/A
0.80
0.80
0.80
0.80
0.80
电流表A2的示数/A
1.30
1.40
1.55
1.80
2.30
(1)求R2的最大阻值
(2)求R1的阻值和电源电压:
(3)请分析图乙电路中电流表A1、A2的接入位置并计算R2每次改变的阻值。
【答案】(1)50Ω;(2)30Ω,24V;(3)电流表A1是串联在 R1支路上,电流表A2是串联在干路中,R2每次改变的阻值为8Ω。
【解析】(1)图甲中,R1与R2串联,电压表R2两端电压,电流表测电路中的电流。当滑片P置于最右端时,R2接入电路与的阻值最大,此时电流表、电压表的示数分别为0.30A,15.0V,则R2的最大阻值为R2max=
(2)设电源电压为U,当滑片P置于最右端时,电流表、电压表的示数分别为0.30A,15.0V,过呢据串联电路电压规律,则有U=0.3A×R1+15V……①
滑片P移至某一位置时,电流表,电压表的示数分别为0.50A、9.0V,则有U=0.5A×R1+9V……②
联列①②解得R1=30Ω,U=24V。
(3)图乙中,R1与R2并联,因并联电路中各支路互不影响,所以,移动滑片P改变R2的阻值,不影响R1支路的电流大小。表中电流表A1的示数始终不变,说明A1是测R1支路的电流,即A1串联在 R1支路上。若A2串联在干路中测干路电流,则次序1时通过R2的电流为I1=1.3A-0.8A=0.5A
此时R2的阻值为R2=48Ω
次序2时通过R2的电流为I2=1.4A-0.8A=0.6A
此时R2的阻值为R2'=40Ω
R2改变的阻值为ΔR2=R2-R2'=48Ω-40Ω=8Ω
次序3时通过R2的电流为I3=1.55A-0.8A=0.75A
此时R2的阻值为R2''=32Ω
R2改变的阻值为ΔR2=R2'-R2''=40Ω-32Ω=8Ω
两次R2改变的阻值都是8Ω,符合题意。故电流表A2可能是串联在干路中测干路电流。
若A2串联在R2支路中测R2的电流,则次序1时R2的阻值为
次序2时R2的阻值为
次序3时R2的阻值为
两次R2改变阻值分别为1.32Ω和1.66Ω,R2改变的阻值不相等,故A2不是串联在R2支路中测R2的电流。
综上分析可知,电流表A1是串联在 R1支路上测R1的电流,电流表A2是串联在干路中测干路电流,R2每次改变的阻值为8Ω。
答:(1)R2的最大阻值为50Ω;(2)R1的阻值为30Ω,电源电压为24V;(3)电流表A1是串联在 R1支路上测R1的电流,电流表A2是串联在干路中测干路电流,R2每次改变的阻值为8Ω。
【举一反三】
1.(2021·四川攀枝花市)如图所示电路中,R1为定值电阻,R为滑动变阻器,灯泡L标有“4V 2W”字样。滑动变阻器的滑片P滑到某一位置,把滑动变阻器分为左右两部分,且右边电阻比左边电阻小3Ω。只闭合开关S1,电压表V1的示数为U1;只闭合开关S2,电压表V2的示数为U2,两次灯泡均正常发光,且U1:U2=4:3,求:
(1)灯泡正常发光时的电流;
(2)滑动变阻器的总电阻。
【答案】(1);(2)5Ω。
【解析】(1)灯泡正常发光时的电流
(2)只闭合开关S1,R的左侧、灯泡L串联,电压表V1测R左侧两端的电压,示数为U1;只闭合开关S2,R1、R的右侧、灯泡L串联,电压表V2测R1的电压,示数为U2;两次灯泡均正常发光,故两次电路中的电流相同,则有;
解得:
由U1:U2=4:3得
解得
滑动变阻器的总电阻
答:(1)灯泡正常发光时的电流为;(2)滑动变阻器的总电阻为。
2.(2021·重庆中考真题)如图甲所示,小勇同学设计了一个汽车落水安全装置并进行了试验,在汽车的四个门板外侧分别安装一个气囊,气囊的触发由图乙所示电路中a、b间的电压来控制,压敏电阻R1水平安装在汽车底部A处,R1的阻值随其表面水的压力的变化如图丙所示。某次试验时:汽车入水前把R2的滑片调到合适位置不动,闭合开关S,电压表的示数为3V,再把汽车吊入足够高的长方体水池中缓慢下沉,直到a、b间的电压等于或大于3V时,气囊就充气打开,使汽车漂浮在水中,试验装置相关参数如表二所示。
表二:试验装置参数
电源电压
4.5V
R接触水的面积
15cm2
长方体水池底面积
20m2
(1)求汽车入水前电路中的电流;
(2)当汽车漂浮时,测得水池的水位比汽车入水前上升了8cm(水未进入车内),求汽车受到的重力;
(3)求气囊充气打开时汽车A处浸入水中的深度。
【答案】(1)0.075A;(2);(3)1m。
【解析】(1)汽车入水前,R1的阻值为,它两端的电压为
电路中的电流;
(2)汽车排开水的体积为
汽车受到的浮力
因为汽车漂浮于水面,所以汽车受到的重力为
(3)气囊充气打开时,R1两端电压为3V,此时R2两端电压为
由(1)可知R2接入电路的阻值为
电路中电流为
此时,R1的阻值为
由图可知,R1受到的压力为15N,它受到的压强为
气囊充气打开时汽车A处浸入水中的深度。
答:(1)汽车入水前电路中的电流为0.075A;(2)汽车受到的重力为;(3)求气囊充气打开时汽车A处浸入水中的深度为1m。
3.(2021·安徽中考真题)如图所示的电路中,电源电压U不变,r、R1和R2均为定值电阻,其中r=1Ω,R1=14Ω,S1为单刀单掷开关,S2为单刀双掷开关。闭合S1,将S2掷于1端,电压表V的示数U1=2.8V;将S2切换到2端,电压表V的示数U2=2.7V。求:
(1)电源电压U的大小;
(2)电阻R2的阻值。
【答案】(1)3.0V;(2)9Ω.
【解析】(1)闭合S1,将S2掷于1端,电阻R1和r串联,电压表测量R1两端的电压,通过电路的电流
r两端的电压Ur=Ir=0.2A×1Ω=0.2V
电源电压U=U1+Ur=2.8V+0.2V=3.0V
(2)将S2切换到2端,电阻R2和r串联,电压表测量R2两端的电压,r两端的电压
电路中的电流
电阻R2的阻值
答:(1)电源电压U的大小是3.0V;(2)电阻R2的阻值是9Ω。
中考物理一轮复习讲练测专题17 欧姆定律(测试)(2份打包,解析版+原卷版): 这是一份中考物理一轮复习讲练测专题17 欧姆定律(测试)(2份打包,解析版+原卷版),文件包含中考物理一轮复习讲练测专题17欧姆定律测试解析版doc、中考物理一轮复习讲练测专题17欧姆定律测试原卷版doc等2份试卷配套教学资源,其中试卷共22页, 欢迎下载使用。
2023年中招物理复习专题 透镜成像及应用(测试+讲练)(原卷版+解析版): 这是一份2023年中招物理复习专题 透镜成像及应用(测试+讲练)(原卷版+解析版),文件包含2023年中招物理复习专题06透镜及其应用讲练解析版docx、2023年中招物理复习专题06透镜及其应用讲练原卷版docx、2023年中招物理复习专题06透镜成像及应用测试解析版docx、2023年中招物理复习专题06透镜成像及应用测试原卷版docx等4份试卷配套教学资源,其中试卷共84页, 欢迎下载使用。
2023年中招物理复习专题 电流和电路(测试+讲练)(原卷版+解析版): 这是一份2023年中招物理复习专题 电流和电路(测试+讲练)(原卷版+解析版),文件包含2023年中招物理复习专题15电流和电路讲练解析版docx、2023年中招物理复习专题15电流和电路讲练原卷版docx、2023年中招物理复习专题15电流和电路测试解析版docx、2023年中招物理复习专题15电流和电路测试原卷版docx等4份试卷配套教学资源,其中试卷共71页, 欢迎下载使用。