广西贵港市覃塘区2021-2022学年七年级下学期期末考生物试题(word版含答案)
展开2022年春季期七年级期末教学质量监测试卷
生 物
(本试卷分第I卷和第II卷,考试时间60分钟,赋分100分)
注意:答案一律填写在答题卡上,在试题卷上作答无效。考试结束将本试卷和答题卡一并交回。
第I卷(选择题,共40分)
一、选择题(本题共20小题,每小题2分,共40分。每小题只有一个选项最符合题意,
请把选项代号按要求用2B铅笔涂在答题卡上。多涂、错涂或不涂,该小题得0分)
1.构成人体细胞的基本物质主要是
A.脂肪 B.糖类 C.维生素 D.蛋白质
2.下列关于人体呼吸道结构和功能的叙述,不正确的是
A.痰是在鼻腔和咽部形成的
B.呼吸道都有骨或软骨做支架,能保证气体顺畅通过
C.吞咽食物时,会厌软骨会盖住喉口,以免食物进入气管
D.鼻腔和气管内均有黏膜分布,可以分泌黏液粘住灰尘
3.下列关于食物的营养成分和消化的说法中,不正确的是
A.糖类、脂肪、蛋白质是细胞的构成物质,而且都能为生命活动提供能量
B.胆汁不含消化酶,对食物的消化不起作用
C.胃液和肠液都能参与牛奶的消化
D.细细咀嚼米饭会觉得有甜味,是因为唾液淀粉酶将淀粉分解成了麦芽糖4.医生常选择患者手背上的“青筋”作为输液针刺部位,这些“青筋”是
A.动脉 B.静脉 C.毛细血管 D.小淋巴管
5.人的眼球结构中,有感光细胞的部位是
A.角膜 B.巩膜 C.视网膜 D.脉络膜
6.马戏团演员让小狗成功表演节目之后,总是随后给它喂食,这种做法就是用
A.条件刺激强化条件反射 B.非条件刺激强化条件反射
C.条件刺激强化非条件反射 D.非条件刺激强化非条件反射
7.下面有关动脉、动脉血、静脉、静脉血的叙述,正确的是
A.静脉就是把血液从心脏输送到身体各部分的血管
B.动脉血就是含氧少、颜色暗红的血
C.动脉就是把血液从心脏输送到身体各部分的血管
D.静脉血就是含氧多、颜色鲜红的血
8.流程图可以表示连续发生的一系列生理活动,以下流程图正确的是
A.声波-鼓膜-耳蜗一听小骨一听神经一听觉中枢
B.空气-鼻腔-咽一喉一气管-支气管一肺
C.血液-肾小球-肾小管-肾小囊一尿液
D.光线-瞳孔-角膜一晶状体-视网膜一视神经-视觉中枢
9.一些大面积烧伤的病人需要输血。根据病情需要应输入的血液成分是
A.红细胞 B.血浆 C.白细胞 D.全血
10.下列各组血液成分中,具有运输功能的是
①血浆 ②白细胞 ③红细胞 ④血小板
A.①③ B.①② C.③④ D.②③
11.下列关于人体生理活动或现象的说法,不正确的是
A.患者输血时应以输同型血为原则 B.膝跳反射是非条件反射
C.遇巨大声响时迅速张口能保护鼓膜 D.尿液形成应经过肾小管的过滤
12.人体肝脏能将胡萝卜素转化成维生索A,因此肝炎患者同时易患
A.脚气病 B.夜盲症 C.坏血病 D.骨质疏松症
13.肺泡是进行气体交换的主要结构,它位于
A.气管周围 B.支气管的分支末端
C.肺的底部 D.毛细血管的末端
14.呼吸时,呼出的气体能使澄清的石灰水变浑浊,说明呼出的这种气体是
A.二氧化氮 B.氧气 C.二氧化碳 D.前三项
15.春季是呼吸道传染病的多发季节。下列属于呼吸道传染病的是
A.沙眼 B.细菌性痢疾 C.狂犬病 D.流行性感冒
16.人在平静状态下完成呼气过程,胸廓容积和肺内气压的变化是
A.容积缩小、气压升高 B.容积缩小、气压下降
C.容积增大、气压升高 D.容积增大、气压下降
17.人喝醉酒时,表现出呼吸急促、走路不稳、语无伦次的现象,调节这些反应的中枢分别位于
A.小脑、脑干、大脑 B.小脑、大脑、脑干
C.脑干、小脑、大脑 D.大脑、小脑、脑干
18.流经肾脏的血管中所流血液为静脉血的是
A.肾动脉 B.肾静脉 C.入球小动脉 D.出球小动脉
19.某人到医院进行尿液检查,发现尿液中含有蛋白质,推测此人肾脏的哪部位结构可能发生了病变
A.肾小管 B.肾小球 C.输尿管 D.膀胱
20.下列有关抗原和抗体的说法中,不正确的是
A.人体内抗原刺激下产生抗体,抗体是一种特殊蛋白质
B.一种抗体只能结合一定的抗原物质
C.抗体是在有抗原物质的刺激下才产生的
D.抗原消失后,抗体便不再存在
第II卷(非选择题,共60分)
二、非选择题(本题共6小题,每空2分,共60分。请将答案填写在答题卡相应位置上)(注:答题时“______”上填文字;[ ]内填标号)
21.(8分)以前中小学生营养状况令人担忧:无机盐摄入量不足,贫血现象普遍存在;多糖分、高脂肪的饮食习惯使肥胖儿童逐年增多;校园周边聚集流动摊点等.为改善青少年营养健康问题,国务院批准实施“学生饮用奶计划”.请根据材料分析回答下列问题:
(1)无机盐摄入量不足导致贫血,是因为无机盐中的______是构成血红蛋白的主要成分,血红蛋白的特性是:在含氧量最高的地方容易与氧______,在含氧量低的地方又很容易与氧______。
(2)“学生饮用奶”中富含维生素______,能促进人体对钙的吸收。
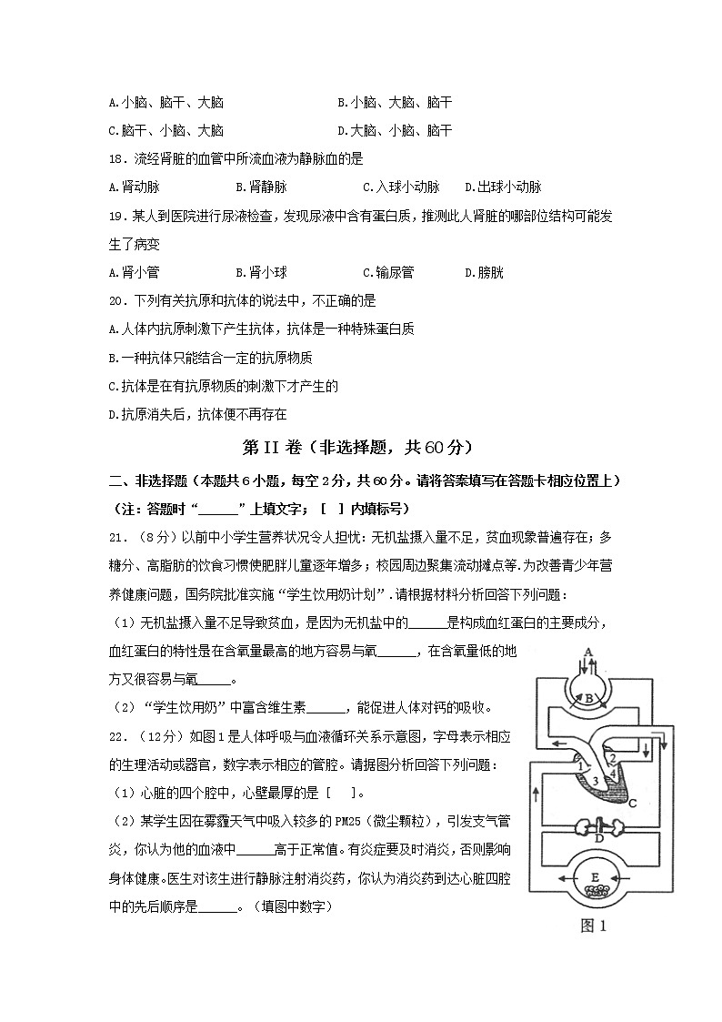
22.(12分)如图1是人体呼吸与血液循环关系示意图,字母表示相应的生理活动或器官,数字表示相应的管腔。请据图分析回答下列问题:
(1)心脏的四个腔中,心壁最厚的是[ ]。
(2)某学生因在雾霾天气中吸入较多的PM25(微尘颗粒),引发支气管炎,你认为他的血液中______高于正常值。有炎症要及时消炎,否则影响身体健康。医生对该生进行静脉注射消炎药,你认为消炎药到达心脏四腔中的先后顺序是______。(填图中数字)
(3)人体内的气体交换包括:___________________两个过程,它们是通过_________作用而实现的。
(4)经历过E过程后,血液的变化是:________________。
23.(10分)如图2演示隔运动引起胸廓容积改变的模型,请据图分析回答下列问题:
(1)图中③表示的是________⑤表示的是________。
(2)图 ________表示吸气,此时膈肌处于________ 状态,胸廓的容积________。
24.(12分)如图3是眼球的结构示意图,请据图分析回答下列问题:
(1)眼球的中膜后半部分[ ]含有血管和黑色素,使眼球内成为暗室。
(2)“黑眼珠”是指[ ],它的中央有瞳孔。
(3)你能看到远处的一棵树,是因为它反射来的光线经过[ ]等的折射作用,在[ ]上形成物像,刺激其上的感光细胞,产生神经冲动,并通过视神经传导到________,形成视觉。
(4)如果经常长时间过度用眼,容易造成假性近视,不能看清远处物体,可配戴________矫正。
25.(10分)阅读材料:2020年,“新冠肺炎”疫情在全球蔓延。该病是由新型冠状病毒感染引起的呼吸道传染病。目前我国的新冠肺炎疫情已经得到有效控制,我国研制的新冠病毒疫苗,已经推行全民接种,并已支援多个国家。请你分析回答下列问题:
(1)从传染病的角度看,新冠病毒属于新冠肺炎的________。
(2)目前我国的主要新增病例为境外输入病例,对于境外回国人员,一旦确诊,立即隔离治疗,这在传染病预防措施上属于________。
(3)2020年3月19日,我国重组新型冠状病毒疫苗临床试验开始,第一批志愿者接受了新冠病毒疫苗的注射。从人体免疫角度分析,注射的疫苗属于________。
(4)目前世界各国都在积极进行疫苗接种,以便更快、更高效地实现全民免疫。接种疫苗后,人体内会产生抵抗这种病原体的特殊蛋白质即________;这种免疫功能是后天获得的,只针对某一特定的病原体起作用,因而叫做________。
26.(8分)如图4是人体部分内分泌腺图,请据图分析回答下列问题:
(1)正常人用餐后血糖浓度会升高,而后随着[ ]分泌的________增加,使血糖的浓度恢复正常。
(2)幼年时[ ]分泌的激素过少会患呆小症。
(3)幼年时[ ]分泌的激素过少会患侏儒症。
2022年春季期七年级期末教学质量监测试卷
七年级生物参考答案
一、选择题: (每小题2分,共40分)
题 号 | 1 | 2 | 3 | 4 | 5 | 6 | 7 | 8 | 9 | 10 |
答 案 | D | A | B | B | C | B | C | B | B | A |
题 号 | 11 | 12 | 13 | 14 | 15 | 16 | 17 | 18 | 19 | 20 |
答 案 | D | B | B | C | D | A | C | B | B | D |
二、非选择题:(本题共6小题,每空2分,共60分)
注:每空全对才给分
21.(8分)
(1)铁 结合 分离
(2)D
22.(12分)
(1)4
(2)白细胞 1324或1→3→2→4
(3)肺换气(肺与血液之间气体交换)、组织换气(血液与细胞之间气体交换) 气体扩散
(4)动脉血变成静脉血
23.(10分)
(1)肺 膈或膈膜
(2)B 收缩 扩大(扩张、增大、变大)
24.(12分)
(1)5 (2)2
(3)4 6 大脑一定区域或视觉中枢 (4)凹透镜
25.(10分)
(1)病原体
(2)控制传染源
(3)抗原
(4)抗体 特异性免疫
26.(8分)
(1)③ 胰岛素
(2)②
(3)①
广西贵港市覃塘区2021-2022学年七年级下学期期中生物试题(含答案): 这是一份广西贵港市覃塘区2021-2022学年七年级下学期期中生物试题(含答案),共8页。试卷主要包含了单选题,综合题,实验探究题等内容,欢迎下载使用。
广西贵港市覃塘区2021-2022学年七年级下学期期末考生物试题(含答案): 这是一份广西贵港市覃塘区2021-2022学年七年级下学期期末考生物试题(含答案),共5页。试卷主要包含了非选择题等内容,欢迎下载使用。
广西贵港市覃塘区2021-2022学年七年级下学期期中生物试题(含答案): 这是一份广西贵港市覃塘区2021-2022学年七年级下学期期中生物试题(含答案),共6页。试卷主要包含了心脏四腔中心壁最厚的是等内容,欢迎下载使用。

