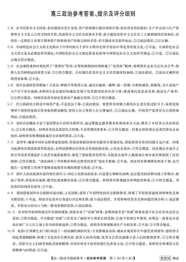
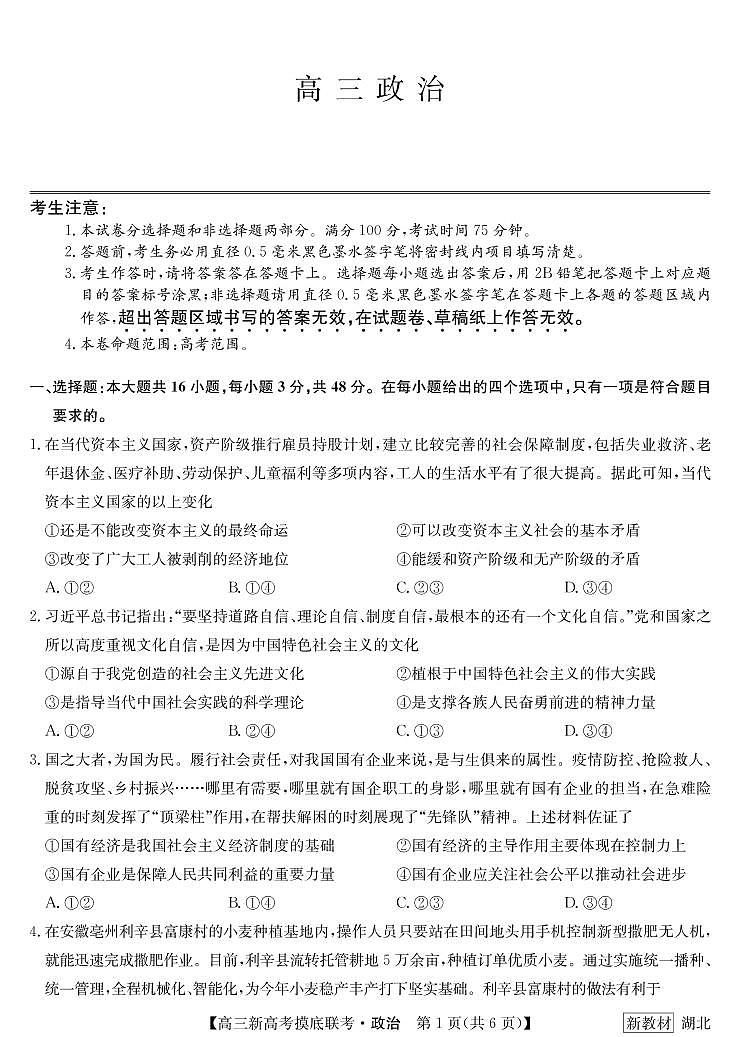
湖北省2023届九师联盟高三摸底联考(新高考)政治 PDF版 含答案、答题卡
展开2024湖北省九师联盟高三上学期10月质量检测政治PDF版含答案、答题卡: 这是一份2024湖北省九师联盟高三上学期10月质量检测政治PDF版含答案、答题卡,文件包含Unit13WeretryingtosavetheearthSectionB1a-1epptx、核心素养目标人教版初中英语九年级全册Unit13WeretryingtosavetheearthSectionB1a-1e教案docx、核心素养目标人教版初中英语九年级全册Unit13WeretryingtosavetheearthSectionB1a-1e同步练习docx、SectionB1cmp3、SectionB1dmp3、b42709f484b4b75687a5253b23a40007mp4等6份课件配套教学资源,其中PPT共15页, 欢迎下载使用。
2023湖北省腾云联盟高三12月联考政治试题PDF版含答案: 这是一份2023湖北省腾云联盟高三12月联考政治试题PDF版含答案,文件包含湖北省腾云联盟2022-2023学年高三上学期12月联考政治试题pdf、湖北省腾云联盟2022-2023学年高三上学期12月联考政治试题答案docx等2份试卷配套教学资源,其中试卷共13页, 欢迎下载使用。
2023湖北省九师联盟高三十月联考政治试题PDF版含答案: 这是一份2023湖北省九师联盟高三十月联考政治试题PDF版含答案,文件包含10月质量检测联考卷湖北-政治pdf、政治答案-10月质量检测联考卷湖北pdf等2份试卷配套教学资源,其中试卷共8页, 欢迎下载使用。

