





所属成套资源:【推荐机构老师】2023年高考数学一轮复习精讲精练宝典(新高考专用)【学生版+解析版】
专题04 函数及其性质(讲义)-2023年高考数学一轮复习精讲精练宝典(新高考专用)
展开
这是一份专题04 函数及其性质(讲义)-2023年高考数学一轮复习精讲精练宝典(新高考专用),文件包含第4讲函数及其性质解析-2023年高考一轮复习精讲精练必备docx、第4讲函数及其性质讲义-2023年高考一轮复习精讲精练必备docx等2份试卷配套教学资源,其中试卷共21页, 欢迎下载使用。
一、知识梳理
基本概念
1.函数的概念
2.同一个函数
(1)前提条件:①定义域相同;②对应关系相同.
(2)结论:这两个函数为同一个函数.
3.函数的表示法
表示函数的常用方法有解析法、图像法和列表法.
4.分段函数
(1)若函数在其定义域的不同子集上,因对应关系不同而分别用几个不同的式子来表示,这种函数称为分段函数.分段函数表示的是一个函数.
(2)分段函数的定义域等于各段函数的定义域的并集,其值域等于各段函数的值域的并集.
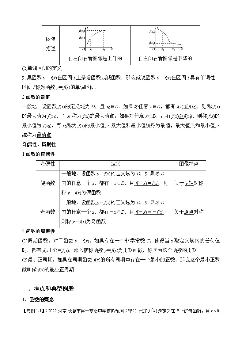
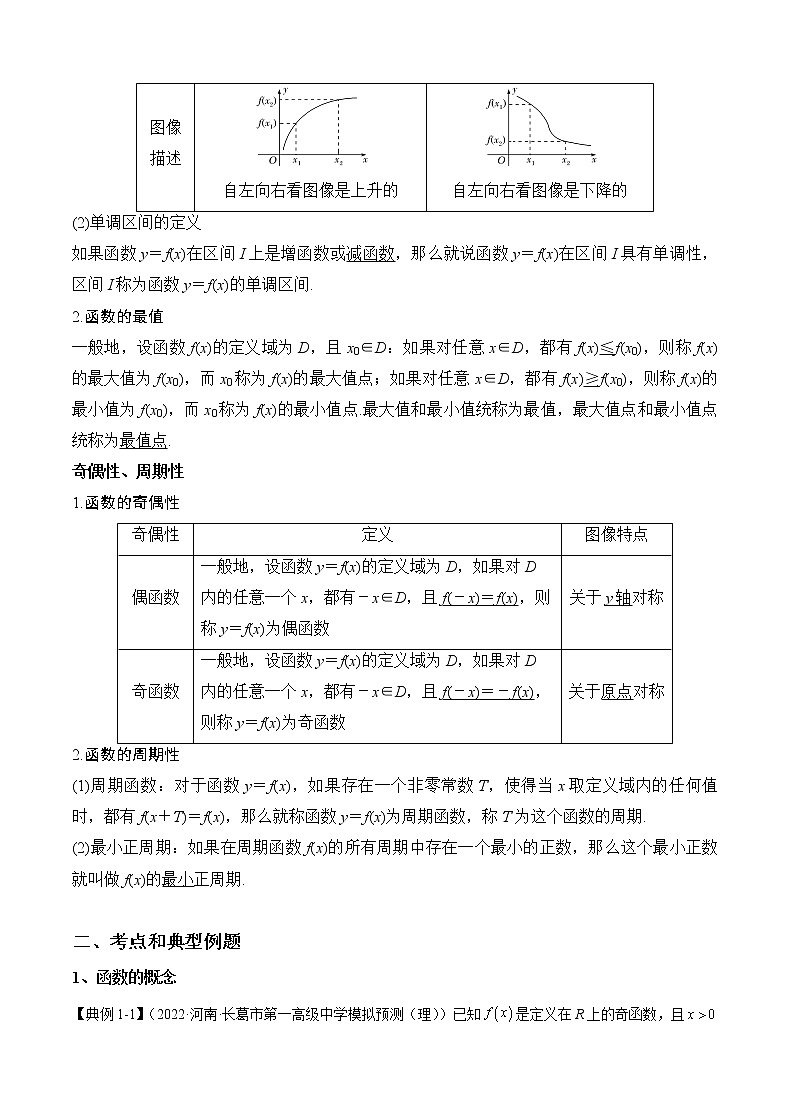
单调性与最值
1.函数的单调性
(1)单调函数的定义
(2)单调区间的定义
如果函数y=f(x)在区间I上是增函数或减函数,那么就说函数y=f(x)在区间I具有单调性,区间I称为函数y=f(x)的单调区间.
2.函数的最值
一般地,设函数f(x)的定义域为D,且x0∈D:如果对任意x∈D,都有f(x)≤f(x0),则称f(x)的最大值为f(x0),而x0称为f(x)的最大值点;如果对任意x∈D,都有f(x)≥f(x0),则称f(x)的最小值为f(x0),而x0称为f(x)的最小值点.最大值和最小值统称为最值,最大值点和最小值点统称为最值点.
奇偶性、周期性
1.函数的奇偶性
2.函数的周期性
(1)周期函数:对于函数y=f(x),如果存在一个非零常数T,使得当x取定义域内的任何值时,都有f(x+T)=f(x),那么就称函数y=f(x)为周期函数,称T为这个函数的周期.
(2)最小正周期:如果在周期函数f(x)的所有周期中存在一个最小的正数,那么这个最小正数就叫做f(x)的最小正周期.
考点和典型例题
1、函数的概念
【典例1-1】(2022·河南·长葛市第一高级中学模拟预测(理))已知是定义在R上的奇函数,且时,,则( )
A.27B.-27C.54D.-54
【典例1-2】(2022·河南·长葛市第一高级中学模拟预测(文))若函数则( )
A.10B.9C.12D.11.
【典例1-3】(2022·北京·模拟预测)函数的定义域是_______.
【典例1-4】(2022·浙江·模拟预测)已知,则___________.
【典例1-5】(2022·浙江温州·三模)已知函数 若,则实数a的值等于___________.
2、单调性及其应用
【典例2-1】(2022·北京·二模)下列函数中,与函数的奇偶性相同,且在上有相同单调性的是( )
A.B.
C.D.
【典例2-2】(2022·贵州遵义·三模(文))若奇函数在单调递增,且,则满足的x的取值范围是( )
A.B.
C.D.
【典例2-3】(2022·河北唐山·二模)已知函数,若,则x的取值范围是( )
A.B.C.D.
【典例2-4】(2022·山西太原·二模(文))已知函数,则( )
A.在上单调递增B.在上单调递减
C.的图象关于直线x=1对称D.的图象关于点对称
【典例2-5】(2022·贵州遵义·三模(文))已知函数满足:①;②;③在上单调递减,写出一个同时满足条件①②③的函数_________.
【典例2-6】(2022·全国·三模(文))函数的单调递减区间为__________.
3、奇偶性及其应用
【典例3-1】(2022·内蒙古呼和浩特·二模(文))函数满足,,函数的图象关于点对称,则( )
A.-8B.0C.-4D.-2
【典例3-2】(2022·内蒙古呼和浩特·二模(文))已知函数,则图象为下图的函数可能是( )
A.B.
C.D.
【典例3-3】(2022·上海市市西中学高三阶段练习)已知函数是定义在R上的单调增函数且为奇函数,数列是等差数列,若前2022项和小于零,则的值( )
A.恒为正数B.恒为负数C.恒为0D.可正可负
【典例3-4】(2022·河南开封·三模(理))函数的部分图象大致为( )
A.B.
C.D.
【典例3-5】(2022·安徽省芜湖市教育局模拟预测(文))下列函数中是奇函数的是( )
A.B.C.D.
4、函数性质的综合应用
【典例4-1】(2022·福建福州·三模)已知函数,以下结论中错误的是( )
A.是偶函数B.有无数个零点
C.的最小值为D.的最大值为
【典例4-2】(2022·吉林白山·三模(理))已知函数,若对任意,,恒成立,则m的最大值为( )
A.-1B.0C.1D.e
【典例4-3】(2022·江苏南京·三模)已知,若∀x≥1,f(x+2m)+mf(x)>0,则实数m的取值范围是( )
A.(-1,+∞)B.
C.(0,+∞)D.
【典例4-4】(2022·全国·高三专题练习)(多选题)已知函数,下列说法正确的是( )
A.若是偶函数,则B.若,则函数是奇函数
C.若,则函数存在最小值D.若函数存在极值,则实数a的取值范围是
【典例4-5】(2022·河南·模拟预测(理))已知的定义域为R,若函数满足,则称为的一个不动点,有下列结论:①的不动点是3;②存在不动点;③若函数为奇函数,则其存在奇数个不动点;若为偶函数,则其存在偶数个不动点;④若为周期函数,则其存在无数个不动点;⑤若存在不动点,则也存在不动点,以上结论正确的序号是____________.
【典例4-6】(2022·上海市市西中学高三阶段练习)已知函数是偶函数,且,当时,,则方程在区间上的解的个数是________
概念
一般地,给定两个非空实数集A与B,以及对应关系f,如果对于集合A中的每一个实数x,在集合B中都有唯一确定的实数y与x对应,则称f为定义在集合A上的一个函数,记作y=f(x),x∈A
三要素对应关系
y=f(x),x∈A
定义域
自变量取值的范围
值域
所有函数值组成的集合{y∈B|y=f(x),x∈A}
增函数
减函数
定义
一般地,设函数y=f(x)的定义域为D,且I⊆D
如果对任意x1,x2∈I,当x1
相关试卷
这是一份专题04 函数及其性质(针对训练)-2023年高考数学一轮复习精讲精练宝典(新高考专用),文件包含第4练函数及其性质解析版-2023年高考一轮复习精讲精练必备docx、第4练函数及其性质原卷版-2023年高考一轮复习精讲精练必备docx等2份试卷配套教学资源,其中试卷共15页, 欢迎下载使用。
这是一份专题05 指对幂函数及其应用(讲义)-2023年高考数学一轮复习精讲精练宝典(新高考专用),文件包含第5讲指对幂函数及其应用解析-2023年高考一轮复习精讲精练必备docx、第5讲指对幂函数及其应用讲义-2023年高考一轮复习精讲精练必备docx等2份试卷配套教学资源,其中试卷共25页, 欢迎下载使用。
这是一份专题06 函数的图像(讲义)-2023年高考数学一轮复习精讲精练宝典(新高考专用),文件包含第6讲函数的图像解析-2023年高考一轮复习精讲精练必备docx、第6讲函数的图像讲义-2023年高考一轮复习精讲精练必备docx等2份试卷配套教学资源,其中试卷共21页, 欢迎下载使用。