所属成套资源:(2023届推荐)2022年高考真题和模拟题化学分项汇编【解析版+原卷版】
专题09 化学反应速率与化学平衡-2022年高考真题和模拟题化学分项汇编
展开
这是一份专题09 化学反应速率与化学平衡-2022年高考真题和模拟题化学分项汇编,文件包含专题09化学反应速率与化学平衡-2022年高考真题和模拟题化学分项汇编解析版docx、专题09化学反应速率与化学平衡-2022年高考真题和模拟题化学分项汇编原卷版docx等2份试卷配套教学资源,其中试卷共28页, 欢迎下载使用。
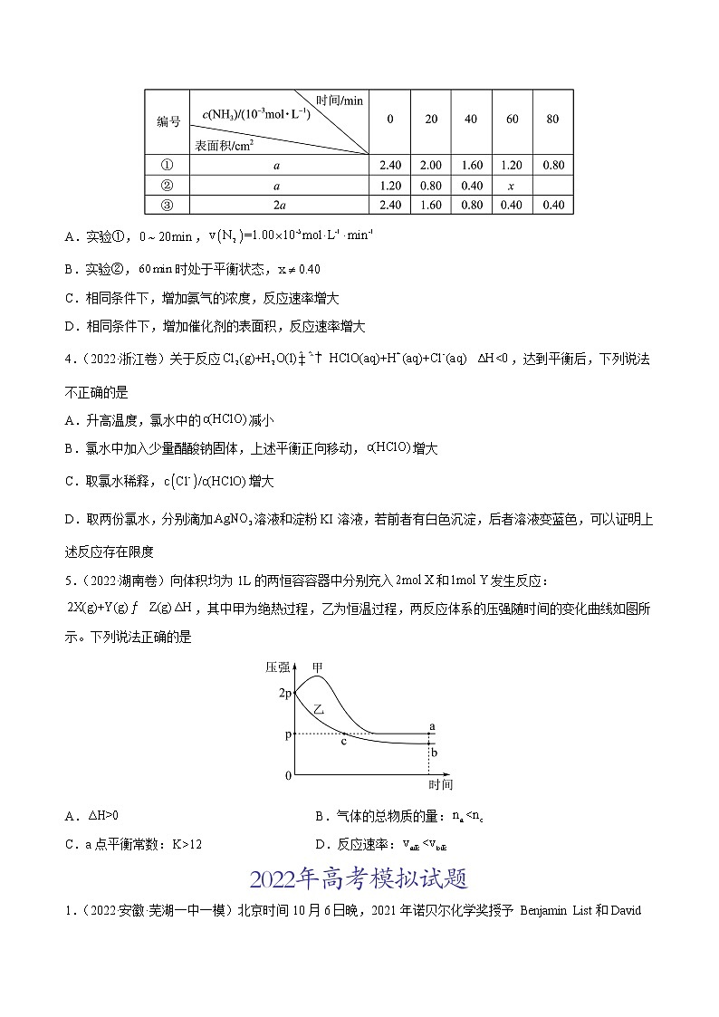
专题09 化学反应速率与化学平衡 1.(2022·广东卷)恒容密闭容器中,在不同温度下达平衡时,各组分的物质的量(n)如图所示。下列说法正确的是A.该反应的B.a为随温度的变化曲线C.向平衡体系中充入惰性气体,平衡不移动D.向平衡体系中加入,H2的平衡转化率增大2.(2022·广东卷)在相同条件下研究催化剂I、Ⅱ对反应的影响,各物质浓度c随反应时间t的部分变化曲线如图,则A.无催化剂时,反应不能进行B.与催化剂Ⅰ相比,Ⅱ使反应活化能更低C.a曲线表示使用催化剂Ⅱ时X的浓度随t的变化D.使用催化剂Ⅰ时,内,3.(2022·浙江卷)恒温恒容的密闭容器中,在某催化剂表面上发生氨的分解反应:,测得不同起始浓度和催化剂表面积下氨浓度随时间的变化,如下表所示,下列说法不正确的是A.实验①,,B.实验②,时处于平衡状态,C.相同条件下,增加氨气的浓度,反应速率增大D.相同条件下,增加催化剂的表面积,反应速率增大4.(2022·浙江卷)关于反应,达到平衡后,下列说法不正确的是A.升高温度,氯水中的减小B.氯水中加入少量醋酸钠固体,上述平衡正向移动,增大C.取氯水稀释,增大D.取两份氯水,分别滴加溶液和淀粉KI溶液,若前者有白色沉淀,后者溶液变蓝色,可以证明上述反应存在限度5.(2022·湖南卷)向体积均为1L的两恒容容器中分别充入和发生反应:,其中甲为绝热过程,乙为恒温过程,两反应体系的压强随时间的变化曲线如图所示。下列说法正确的是A. B.气体的总物质的量:C.a点平衡常数: D.反应速率:1.(2022·安徽·芜湖一中一模)北京时间10月6日晚,2021年诺贝尔化学奖授予 Benjamin List和David W.C.MacMillan,以奖励他们“对于有机小分子不对称催化的重要贡献”。不对称催化剂具有选择性。下列说法错误的是A.催化剂不仅可以是金属催化剂和酶,也可以是有机小分子B.不对称催化剂可以提高目标产物在最终产物中的比率C.催化剂在反应前后的质量和性质不变D.“不对称有机催化”对医药研究和绿色化学有极为重要的意义2.(2022·安徽·淮北市教育科学研究所一模)向30mL1.0mol•L-1的H2SO4和3mL30%的H2O2的混合溶液中加入经处理过的铁丝,铁丝表面产生气泡,随后消失,再产生气泡,再消失,周而往复,振荡周期为20s左右,可维持数小时。一种可能的反应机理为:(a)Fe+2H+=Fe2++H2↑(b)2Fe2++H2O2+H2O=Fe2O3+4H+(c)Fe2O3+6H+=2Fe3++3H2O(d)2Fe3++H2=2Fe2++2H+下列说法错误的是A.该振荡反应与H+浓度的变化有关 B.Fe2O3、Fe3+为中间产物C.冰水浴比室温条件下的振荡周期要短 D.由该机理可知:产生的气体是H23.(2022·内蒙古·包钢一中一模)一定温度下,在三个体积均为1L的恒容密闭容器中发生反应:2CH3OH(g)CH3OCH3(g)+H2O(g)容器编号温度(℃)起始物质的量(mol)平衡物质的量(mol)CH3OH(g)CH3OCH3(g)H2O(g)①3870.200.0800.080②3870.40 ③2070.200.0900.090下列说法正确的是A.该反应的正反应为吸热反应B.达到平衡时,容器①中的CH3OH体积分数比容器②中的小C.若容器①中反应达到平衡时增大压强,则各物质浓度保持增大D.若起始向容器①中充入CH3OH 0.10mol、CH3OCH30.10mol、H2O 0.10mol,则反应将向逆反应方向进行4.(2021·河南信阳·模拟预测)常压下羰基化法精炼镍的原理为。时,该反应的平衡常数。已知:的沸点为,固体杂质不参与反应。第一阶段:将粗镍与反应转化成气态;第二阶段:将第一阶段反应后的气体分离出来,加热至制得高纯镍。下列判断正确的是A.是离子化合物B.第一阶段,反应体系的温度应控制在以上,以达到气化分离的目的C.反应达到平衡状态以后,保持体积不变通入,平衡正向移动,反应的平衡常数增大D.第二阶段,可以通过增大压强来提高分解率5.(2022·新疆乌鲁木齐·一模)已知:,向一恒温恒容的密闭容器中充入和发生反应,时达到平衡状态I。在时改变某一条件,时重新达到平衡状态II,正反应速率随时间的变化如图所示。下列说法正确的是A.时改变的条件可能是升温B.平衡常数C.时反应向正反应方向移动D.平衡时A的体积分数6.(2022·江苏苏州·模拟预测)SO2、NOx是重要化工原料,可用于硫酸、硝酸的生产。工业制硫酸时,接触室中主要反应为:2SO2(g)+O2(g) =2SO3(g) ΔH=-196.6 kJ·mol-1,SO2、NOx也是大气主要污染物,NOx可与NH3混合,通过选择性催化剂高温脱除,SO2可通过碱液吸收去除。对于反应 2SO2(g)+O2(g) 2SO3(g),下列说法正确的是A.该反应ΔH<0 ΔS>0B.2 mol SO2(g)和1 mol O2(g)所含键能总和比2 mol SO3(g)所含键能小C.反应在高温、催化剂条件下进行可提高SO2的平衡转化率D.该反应中每生成22.4 L SO3转移电子的数目约等于2×6.02×10237.(2022·北京·北大附中三模)某同学设计实验方案,利用沉淀滴定法测定“Ag++Fe2+Fe3++Ag↓”的平衡常数K。一定温度下,先将0.0100mol·L-1Ag2SO4溶液与0.0400mol·L-1FeSO4溶液(pH=1)等体积混合,待反应达到平衡时,过滤,取vmL滤液用c1mol·L-1KSCN标准溶液滴定Ag+,至出现稳定的浅红色时消耗KSCN标准溶液v1mL。已知:Ag++SCN-AgSCN↓(白色) K1Fe3++SCN- FeSCN2+(红色) K2下列说法正确的是A.Ag2SO4溶液和FeSO4溶液(pH=1)可替换为AgNO3溶液和Fe(NO3)2溶液(pH=1)B.K1>>K2,Fe3+是滴定终点的指示剂C.若不过滤,直接用浊液做滴定实验测定c(Ag+),则所测K值偏大D.若改为测定滤液中c(Fe3+),选择合适的滴定方法直接滴定滤液,也能达到目的8.(2022·河南信阳·二模)在恒温恒压下,某一体积可变的密闭容器中发生反应A(g)+B(g)2C(g) ΔH<0,t1时达到平衡后,在t2时改变某一条件,其反应过程如图所示。下列说法正确的是A.I、II两过程达到平衡时,A的体积分数:I>IIB.t2时改变的条件是向密闭容器中加入物质CC.0~t2时,v正>v逆D.I、II两过程达到平衡时,平衡常数:K(I)<K(II)9.(2022·陕西渭南·一模)羰基硫(COS)是以煤、石油、天然气为原料生产的化工原料气中有机硫的主要形式。COS催化水解的反应为:COS(g)+H2O(g)CO2(g)+H2S(g) △H<0,在相同投料比、相同气流速度、相同时间内,测得不同温度及不同催化剂下COS水解反应的转化率如下图所示:下列说法正确的是A.N点为该反应达到平衡状态的点B.正反应的平均反应速率:P>N>MC.任何温度下,γ-Al2O3的催化效果都比TiO2好D.150℃时,用γ-Al2O3做催化剂,达到平衡时CO2的体积分数最大10.(2022·重庆八中模拟预测)氢能是清洁的绿色能源。现有一种太阳能两步法甲烷、水蒸气催化重整制氢工艺,第I、II步反应原理及反应的lgKp-T关系如图所示。下列有关说法正确的是A.CH4(g)+H2O(g)⇌CO(g)+3H2(g) △H<0B.NiFe2O4改变反应历程,降低了反应活化能,提升了反应物的平衡转化率C.1000℃时,反应CH4(g)+H2O(g)⇌CO(g)+3H2(g)平衡常数Kp=4D.某温度下,向反应体系中通入等体积的CH4(g)和H2O(g),达到平衡时CH4的转化率为60%、则此时混合气体中H2的体积分数为56.25%11.(2022·北京·北师大实验中学三模)在一定条件下,利用CO2合成CH3OH的反应如下:CO2(g) + 3H2(g)CH3OH(g) + H2O(g) △H1,研究发现,反应过程中会有副反应:CO2(g) + H2(g) CO(g)+ H2O(g) △H2,温度对CH3OH、CO的平衡产率影响如图所示。下列说法中,不正确的是A.△H1<0,△H2>0B.增大压强有利于加快合成反应的速率C.实际生产过程中,升高温度一定降低CH3OH的产率D.实际生产过程中,可以通过使用合适的催化剂提高CH3OH的选择性12.(2022·重庆一中模拟预测)已知:的反应历程分两步:第1步:(快) 第2步:(慢) 在固定容积的容器中充入一定量NO和发生上述反应,测得体系中部分物质的物质的量(n)随温度(T)的变化如图所示。下列说法错误的是A.第1步、第2步正反应活化能分别为、,则B.a点后,迅速减小的原因是第1步平衡逆向移动,第2步速率加快C.b点后,增加的原因是第2步平衡逆向移动的程度比第1步的大D.若其他条件不变,仅将容器变为恒压状态,则体系建立平衡的时间不变13.(2022·江苏苏州·模拟预测)CO2催化加氢合成二甲醚是一种CO2转化方法,其过程中主要发生下列反应:反应I:CO2(g)+H2(g) =CO(g)+H2O(g) ΔH=+41.2 kJ·mol−1反应II:2CO2(g)+6H2(g) =CH3OCH3(g)+3H2O(g) ΔH=—122.5 kJ·mol−1在恒压、CO2和H2的起始量一定的条件下,CO2平衡转化率和平衡时CH3OCH3的选择性随温度的变化如图所示。 (CH3OCH3的选择性=×100%)下列说法不正确的是A.CO的选择性随温度的升高逐渐增大B.反应2CO(g)+4H2(g)=CH3OCH3(g)+H2O(g) ΔH=—204.9 kJ·mol−1C.在240~320℃范围内,温度升高,平衡时CH3OCH3的物质的量先增大后减小D.反应一段时间后,测得CH3OCH3的选择性为48%(图中A点),增大压强可能将CH3OCH3的选择性提升到B点14.(2022·江苏·扬州中学三模)液氨是一种很好的溶剂,液氨可以微弱的电离产生NH和NH。NH3中的一个H原子若被-NH2取代可形成N2H4(联氨),若被-OH取代可形成NH2OH(羟胺)。在有NH存在时,Cu(OH)2能溶于氨水形成[Cu(NH3)4]2+。NH3经过一定的转化可以形成N2、NO、NO2、N2O4(无色)、HNO3等。对于反应2NO2(g) N2O4(g),下列说法正确的是A.该反应的H > 0B.该反应的平衡常数表达式为K=C.升高温度,该反应的正反应速率减小,逆反应速率增大D.将反应器容积压缩为原来的一半,气体颜色比压缩前深15.(2022·重庆市育才中学模拟预测)25℃时,恒容密闭容器中只含有X,发生反应:,X的起始压强为,X分解的速率方程为:,其中k定温下为常数。生成的Y可快速建立平衡:,平衡常数。下列说法正确的是A.当X分解的速率时,W的压强为B.若升高温度,Z和W的物质的量之比为,则C.相同时间内,X的平均速率是Y的平均速率的2倍D.若缩小体积,则单位时间内X的转化率减小16.(2022·上海上海·二模)有研究认为,强碱性环境下反应:I-+ClO-IO-+Cl-可能分如下三步进行:第一步:ClO-+H2OHClO+OH- K1=3.3×10-10第二步:…… K2=……第三步:HIO+OH-IO-+H2O K3=2.3×103下列说法正确的是A.第二步反应的平衡常数表达式为K2=B.由K值大小可以判断第三步反应比第一步快C.升高温度会使K1变小、K3变大D.OH-是该反应的催化剂17.(2022·湖南·长郡中学模拟预测)在体积为2L的恒温密闭容器中充入和,发生下述反应:,10min后达到平衡,为0.4mol。下列说法正确的是A.0~10min内,用表示的平均反应速率为B.当混合气体的密度不再改变时,可以表示反应达到平衡状态C.若升高温度,反应的平衡常数减小,则平衡时的物质的量变化D.平衡后,如果此时移走和,在相同温度下达到平衡时的物质的量小于0.2mol
相关试卷
这是一份2023年高考真题和模拟题化学分项汇编(全国通用)专题08+化学反应速率与化学平衡,文件包含专题08化学反应速率与化学平衡解析版docx、专题08化学反应速率与化学平衡原卷版docx等2份试卷配套教学资源,其中试卷共24页, 欢迎下载使用。
这是一份专题11 化学实验基础-2022年高考真题和模拟题化学分项汇编,文件包含专题11化学实验基础-2022年高考真题和模拟题化学分项汇编解析版docx、专题11化学实验基础-2022年高考真题和模拟题化学分项汇编原卷版docx等2份试卷配套教学资源,其中试卷共33页, 欢迎下载使用。
这是一份2021年高考真题和模拟题化学分项汇编-专题03 离子反应,文件包含专题03离子反应-2021年高考真题和模拟题化学分项汇编原卷版doc、专题03离子反应-2021年高考真题和模拟题化学分项汇编解析版doc等2份试卷配套教学资源,其中试卷共42页, 欢迎下载使用。

