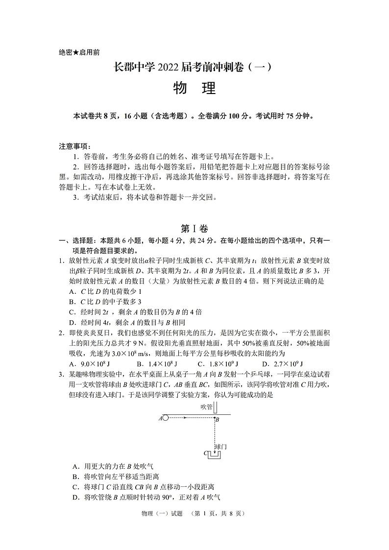
2022届湖南省长沙市长郡中学高三考前冲刺(一)物理试卷 PDF版
展开2023届湖南省长沙市长郡中学高三考前保温卷物理试题(一)含答案: 这是一份2023届湖南省长沙市长郡中学高三考前保温卷物理试题(一)含答案,共11页。试卷主要包含了单选题,多选题,实验题,计算题等内容,欢迎下载使用。
2023届湖南省长沙市长郡中学高三考前保温卷物理试题(一)(Word版): 这是一份2023届湖南省长沙市长郡中学高三考前保温卷物理试题(一)(Word版),共9页。试卷主要包含了单选题,多选题,实验题,计算题等内容,欢迎下载使用。
2023届湖南省长沙市长郡中学高三考前保温卷物理试题(一): 这是一份2023届湖南省长沙市长郡中学高三考前保温卷物理试题(一),共10页。

