


浙江省绍兴市柯桥区2021-2022学年高一下学期期末(学考模拟)化学试题
展开绍兴市柯桥区2021-2022学年高一下学期期末(学考模拟)
化学试题
本试题卷分选择题和非选择题两部分,共6页,满分100分,考试时间60分钟。
考生须知:
1.答题前,请将自己的姓名、准考证号用黑色字迹的签字笔或钢笔填写在答题纸规定的位置上。
2.答题时,请在答题纸相应的位置上规范作答,在本试题卷上的作答一律无效。
3.可能用到的相对原子质量:H—1 C—12 N—14 O—16 Na—23 Mg—24 S—32
Cl—35.5 Fe—56 Cu—64 Ba—137 Al—27 Si—28 Ca—40
选择题部分
一、选择题(本大题共15小题,每小题2分,共30分。每个小题列出的四个备选项中只有一个是符合题目要求的,不选、多选、错选均不得分)
1. 乙烷的分子式是
A. CH4 B. C2H4 C. C2H6 D. C2H2
2. 按物质的组成进行分类,二氧化硫(SO2)属于
A. 盐 B. 酸性氧化物 C. 碱性氧化物 D. 碱
3. 侯氏制碱法过程中得到的NaHCO3在“300℃加热”制得Na2CO3所选用的仪器是
A. B. C. D.
4. 咖喱是一种烹任辅料,若白衬衣被咖喱汁玷污后,用普通肥皂洗涤该污渍时会发现,黄色污渍变为红色,经水漂洗后红色又变为黄色。据此现象,你认为咖喱汁与下列何种试剂可能有相似的化学作用
A. 石蕊溶液 B. 品红溶液 C. KSCN溶液 D. KI一淀粉溶液
5. 下列属于强电解质的是
A. H2SO3 B. HClO C. MgCl2 D. NH3·H2O
6. 反应3NO2+H2O=2HNO3+NO中,氧化产物是
A. NO2 B. H2O C. HNO3 D. NO
7. 在100mL小烧杯中加入40mL蒸馏水,然后加热至沸腾,再向沸水中滴加5~6滴FeCl3
饱和溶液,继续煮沸至液体呈红褐色。这时得到的分散系是
A. 溶液 B. 悬浊液 C.乳浊液 D. 胶体
- 下列表示不正确的是
A.S2—的结构示意图: B. 正丁烷的球棍模型:
C.葡萄糖的最简式:CH2O D. NaOH的电子式:Na+[H ]—
9. 下列说法不正确的是
A. 乙烯和聚乙烯互为同系物 B. Cl和Cl互为同位素
C. 红磷(P)和白磷(P4)互为同素异形体
D. 氰酸铵(NH4OCN)与尿素[CO(NH2)2]互为同分异构体
10. 下列说法不正确的是
A. 石墨烯晶圆和硅基晶圆均可以用于制造芯片
B. 制造玻璃的主要原料是石灰石、纯碱、石英
C. 氯碱工业中可以用氨气检查氯气管道是否泄漏
D. 工业上电解熔融的氧化铝制单质铝时需要加入冰晶石,其目的是增加导电性
X |
|
|
|
|
| Y | Z |
| Q |
|
|
11.元素X、Y、Z和Q在周期表中的位置如图所示,其中元素Q位于第四周期,X、Y、Z原子的最外层电子数之和为17,下列说法不正确的是
A. 原子半径(r):r(Q)>r(Y)>r(Z)
B. 元素X有 -4,+2、+4等多种价态
C. Y、Z的氧化物对应的水化物均为强酸
第11题图
D. 可以推测H3QO4是Q的最高价氧化物的水化物
12. 下列方程式书写不正确的是
A. 过氧化钠与水反应的方程式:2Na2O2+2H2O=4NaOH+O2↑
B. FeCl3溶液腐蚀铜板的离子反应方程式:2Fe3++Cu2Fe2++Cu2+
C. Cl2溶于水的离子方程式:Cl2+H2O=Cl—+ClO—+2H+
D. 向明矾溶液中加入 Ba(OH) 2 溶液至 Al3+ 刚好沉淀完全:
2Al 3+ + 3SO4 2— + 3Ba 2+ + 6OH— = 2Al(OH)3 ↓ + 3BaSO4 ↓
- 下列说法不正确的是
A. 容量瓶洗净后须用酒精灯加热干燥
B. 金属钠着火时,可用细沙覆盖灭火
C. 用过滤的方法可以除去食盐水中的泥沙
D. 可用含氢氧化钠的氢氧化铜悬浊液鉴别乙醇、乙醛和乙酸
14. 下列说法不正确的是
A. 聚异戊二烯是天然橡胶的主要成分
B. 苯分子中6个碳原子之间的键完全相同
C. 棉花、羊毛、聚丙烯纤维均属于天然纤维
D. 橡胶硫化过程中发生了化学反应
15. 下列说法正确的是
A. 蛋白质遇浓硫酸会显黄色
B. 某些油脂兼有酯和烯烃的一些化学性质
C. 食物中的纤维素比淀粉更容易在人体中吸收和利用
D. 糖尿病患者应少吃含糖的食品,某品牌的八宝粥未加糖,可以放心食用
二、选择题(本大题共10小题,每小题3分,共30分。每个小题列出的四个备选项中只有一个是符合题目要求的,不选、多选、错选均不得分)
16. 下列反应中有C—H断裂的是
A. 光照下三氯甲烷与氯气反应 B. 乙烯与溴的四氯化碳溶液反应
C. 乙醇与钠反应 D.乙酸与碳酸氢钠反应
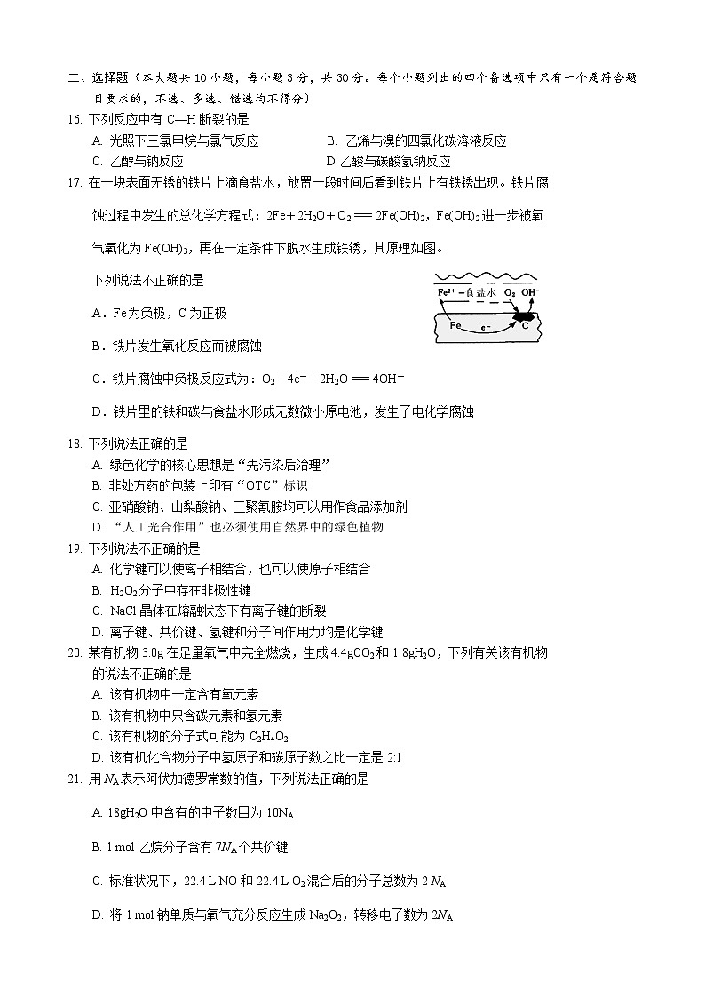
17. 在一块表面无锈的铁片上滴食盐水,放置一段时间后看到铁片上有铁锈出现。铁片腐
蚀过程中发生的总化学方程式:2Fe+2H2O+O2=2Fe(OH)2,Fe(OH)2进一步被氧
气氧化为Fe(OH)3,再在一定条件下脱水生成铁锈,其原理如图。
下列说法不正确的是
A.Fe为负极,C为正极
B.铁片发生氧化反应而被腐蚀
C.铁片腐蚀中负极反应式为:O2+4e-+2H2O=4OH-
D.铁片里的铁和碳与食盐水形成无数微小原电池,发生了电化学腐蚀
18. 下列说法正确的是
A. 绿色化学的核心思想是“先污染后治理”
B. 非处方药的包装上印有“OTC”标识
C. 亚硝酸钠、山梨酸钠、三聚氰胺均可以用作食品添加剂
D. “人工光合作用”也必须使用自然界中的绿色植物
19. 下列说法不正确的是
A. 化学键可以使离子相结合,也可以使原子相结合
B. H2O2分子中存在非极性键
C. NaCl晶体在熔融状态下有离子键的断裂
D. 离子键、共价键、氢键和分子间作用力均是化学键
- 某有机物3.0g在足量氧气中完全燃烧,生成4.4gCO2和1.8gH2O,下列有关该有机物
的说法不正确的是
A. 该有机物中一定含有氧元素
B. 该有机物中只含碳元素和氢元素
C. 该有机物的分子式可能为C2H4O2
D. 该有机化合物分子中氢原子和碳原子数之比一定是2:1
21. 用NA表示阿伏加德罗常数的值,下列说法正确的是
A. 18gH2O中含有的中子数目为10NA
B. 1 mol乙烷分子含有7NA个共价键
C. 标准状况下,22.4 L NO和22.4 L O2混合后的分子总数为2 NA
D. 将1 mol钠单质与氧气充分反应生成Na2O2,转移电子数为2NA
22. 右图是一种航天器能量储存系统原理示意图。下列说法正确的是
A.该系统中只存在2种形式的能量转化
B.装置X是一种将化学能直接转化为电能的燃料电池
C.太阳能电池可以直接将太阳能转化为电能
D.装置X、Y形成的子系统能实现物质的零排放,并
能实现化学能与电能间的完全转化
- 下列反应符合右图图示的是
A.金属镁与盐酸的反应
B.Ba(OH)2·8H2O与NH4Cl晶体的反应
C.酸碱中和反应
D.甲烷在氧气中的燃烧反应
24. 已知反应:A(g)+2B(g)2C(g),Q>0 ,开始时充入一定量的A和B,物质B的反应速率随时间变化如右图所示。下列说法正确是
A. 对化学反应条件控制只影响化学反应速率
B. 5s后,反应停止,各物质浓度保持不变
C. 增大压强,正反应速率增大,逆反应速率减小
D. 阴影部分面积可以表示B的物质的量浓度减少量
25.根据实验操作和现象得出的结论正确的是
选项 | 实验操作和现象 | 结论 |
A | 向某溶液中滴加Ba(NO3)2溶液,再滴加足量的稀硝酸,有白色沉淀产生 | 该溶液中一定含有SO42- |
B | 在某待检盐溶液中,滴加NaOH溶液,加热,用湿润的红色石蕊试纸检验产生的气体,试纸变蓝色 | 某待检盐中含有NH4+ |
C | 将乙烯分别通入酸性KMnO4溶液和Br2的四氯化碳溶液中,两种溶液均褪色 | 均发生了氧化反应 |
D | 将气体X通入品红溶液中,品红褪色 | 气体X一定是SO2 |
非选择题部分
三、非选择题(本大题共5小题,共40分)
26. (8分)
(1)①次氯酸钙的化学式为 ▲ ②甘氨酸的结构简式为 ▲
(2)FeCl3溶液中滴加氨水的离子反应方程式 ▲
(3)向酸性高锰酸钾溶液中通入足量的SO2,观察到的现象是 ▲
27.(8分)下图是利用一些简单的有机物在一定条件下合成高分子涂料的基本过程。
请回答:
(1)CH2=CH2的电子式为 ▲
(2)高分子涂料M的结构简式为 ▲
(3)反应⑤的化学方程式为 ▲
(4)下列说法不正确的是 ▲
A. 反应①②③的原子利用率均为100% B. 反应⑥和⑦发生的均为加成反应
C. 化合物G含有的官能团名称是碳碳双键和羧基
D. CH2=CHCOOH既可以与溴水反应,也可以与NaHCO3溶液反应
28.(8分)化合物甲和化合物乙的混合粉末是汽车安全气囊中存放的化学物质,经组成分析,确定该混合粉末仅含Na、Fe、N、O四种元素。为研究安全气囊工作的化学原理,进行以下实验操作:
已知:化合物乙常用作油漆、涂料、油墨和橡胶的红色颜料。
请回答:
(1)单质1的保存方法是 ▲
(2)写出步骤②的反应方程式 ▲
(3)经过步骤③得到的可溶性盐X的成分有 ▲
(4)化合物甲的化学式为 ▲
29.(10分)某学习小组利用下图提供的仪器制备氯气并研究氯气的有关性质。
请回答:
(1)写出上述实验室制备氯气的离子方程式 ▲ 。
(2)组装氯气发生器时,应选用的仪器及玻璃导管是 ▲ (填写图中编号)
(3)下列说法正确的是 ▲
A.氯气通常可用排饱和食盐水来收集
B.可用广范pH试纸测定氯水的pH值
C.实验室制备氯气时,尾气可以用水来吸收
D.可以用KMnO4和稀盐酸反应制备Cl2
(4)将氯气用导管通入较浓的NaOH和H2O2的混和液中(装置①),在导管口与混和液的接触处有闪烁的红光出现。主要是产生能量较高的氧分子,它立即转变为普通氧分子,将多余的能量以红光放出。写出发生反应的总的离子反应方程式 ▲
(5)若将装置①中的混合液改为FeCl2+KSCN,通入氯气后混合液显血红色,该血红色物质的化学式为 ▲ 。
30. (6分)市场上某种补铁药品标签上注明:每100 mL中含FeSO4 质量为450~460 mg。某研究小组为测定这种补铁药品的含铁量,进行了以下实验:取 20.00 mL 该药品,用0.010 00 mol·L-1 KMnO4 溶液滴定四次,消耗的高锰酸钾溶液的体积如下:
滴定次数 | 消耗的高锰酸钾溶液的体积/mL |
第一次 | 12.00 |
第二次 | 12.02 |
第三次 | 11.98 |
第四次 | 11.50 |
已知:MnO4-+ 5 Fe2+ + 8 H+ = Mn2+ + 5 Fe3+ + 4 H2O
请计算:
(1)通过分析上述表中的有效数值,滴定时消耗高锰酸钾溶液的平均体积为 ▲ mL
(2)20.00 mL补铁药品中含Fe2+ 的物质的量是 ▲ mol
(3)测得的结果是否符合药品标签上的注明范围?(写出必要的计算过程)
化学参考答案及评分标准
一、选择题(每小题2分,共30分)
题号 | 1 | 2 | 3 | 4 | 5 | 6 | 7 | 8 | 9 | 10 | 11 | 12 | 13 | 14 | 15 |
答案 | C | B | D | A | C | C | D | B | A | D | C | C | A | C | B |
二、选择题(每小题3分,共30分)
题号 | 16 | 17 | 18 | 19 | 20 | 21 | 22 | 23 | 24 | 25 |
答案 | A | C | B | D | B | B | C | B | D | B |
三、非选择题(40分)
- (8分)
(1)①Ca(ClO)2 (2分) ②H2NCH2COOH (2分)
(2)Fe3++3NH3·H2O=Fe(OH)3↓+3NH4+ (2分)
(3)高锰酸钾溶液褪色或紫红色变成无色(2分)
27.(8分)
(1) (2分) (2) (2分)
(3)CH3CH2COOH+CH3OH CH3CH2COOCH3+H2O (2分)
(4)BC (2分)
28.(8分)
(1)少量金属钠保存在煤油中 (2分)
(2)6Na+Fe2O3 3Na2O+2Fe (2分)
(3)Na2CO3和NaHCO3 (2分)
(4)NaN3 (2分)
29.(10分)
(1)MnO2+4H++2ClˉMn2++Cl2↑+2H2O (2分)
(2)②③⑤ (2分)
(3)AD (2分,漏选给1分,选错不给分)
(4)Cl2+2OH—+H2O2=2Cl—+O2+2H2O (2分)
(5)Fe(SCN)3 (2分)
30.(6分)
(1)12.00 (2分)
(2)6.000×10-4 mol(2分)
(3)456 mg符合(2分)
浙江省绍兴市柯桥区2022-2023学年高一化学下学期期末质量检测(实验班)试题(Word版附解析): 这是一份浙江省绍兴市柯桥区2022-2023学年高一化学下学期期末质量检测(实验班)试题(Word版附解析),共20页。试卷主要包含了请将所有答案填写到答题卷中,可能用到的相对原子质量,2或0, 一定条件下, 下列表示不正确的是, 下列说法不正确的是等内容,欢迎下载使用。
浙江省绍兴市柯桥区2021-2022学年高一下学期期末(实验班)化学试题Word版含解析: 这是一份浙江省绍兴市柯桥区2021-2022学年高一下学期期末(实验班)化学试题Word版含解析,共32页。试卷主要包含了1或0, 下列实验操作不正确的是, 下列物质的名称正确的是, 下列说法不正确的是, 下列说法正确的是等内容,欢迎下载使用。
浙江省绍兴市柯桥区2021-2022学年高一下学期期末考试化学试题: 这是一份浙江省绍兴市柯桥区2021-2022学年高一下学期期末考试化学试题,共16页。试卷主要包含了下列物质的名称正确的是,下列说法不正确的是,下列说法正确的是,对于的转化利用有着重要的意义等内容,欢迎下载使用。