所属成套资源:《2023年高考化学二轮复习讲练测》
- 专题五 物质结构 元素周期律 课件 0 次下载
- 专题五 物质结构 元素周期律 专题强化提升训练5 试卷 0 次下载
- 专题五 物质结构 元素周期律 (解析版) 学案 0 次下载
- 专题六 化学反应与能量 课件 0 次下载
- 专题六 化学反应与能量 专题强化提升训练6 试卷 0 次下载
专题五 物质结构 元素周期律 (原卷版)
展开
这是一份专题五 物质结构 元素周期律 (原卷版),共15页。
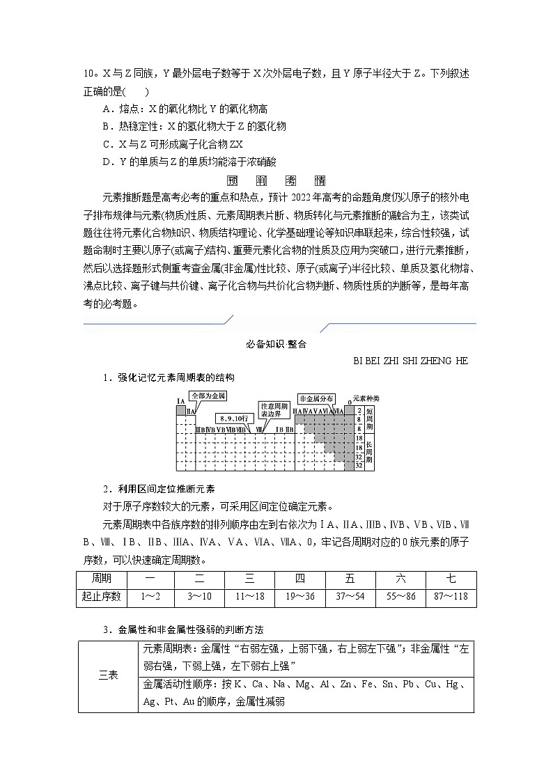
专题五 物质结构 元素周期律明课程标准备关键能力1.能画出1~20号元素的原子结构示意图,能用原子结构解释元素性质及其递变规律,并能结合实验及事实进行说明。2.能利用元素在元素周期表中的位置和原子结构,分析、预测、比较元素及其化合物的性质。3.能判断简单离子化合物和共价化合物中的化学键类型,能基于化学键解释某些化学反应的热效应。1.理解与辨析:能理解原子的结构与元素性质、元素在元素周期中的位置之间的关系,辨析同周期、同主族元素性质递变规律与原子结构的关系。2.分析与推测:能由原子结构、周期表判断元素金属性、非金属性强弱、微粒半径大小、化学键类型以及形成化合物的性质及应用等。 高考真题·导航GAO KAO ZHEN TI DAO HANG 1.(2021·全国乙卷T5)我国嫦娥五号探测器带回1.731 kg的月球土壤,经分析发现其构成与地球土壤类似,土壤中含有的短周期元素W、X、Y、Z,原子序数依次增大,最外层电子数之和为15。X、Y、Z为同周期相邻元素,且均不与W同族,下列结论正确的是( )A.原子半径大小顺序为W>X>Y>ZB.化合物XW中的化学键为离子键C.Y单质的导电性能弱于Z单质的D.Z的氧化物的水化物的酸性强于碳酸2.(2021·全国甲卷)W、X、Y、Z为原子序数依次增大的短周期主族元素,Z的最外层电子数是W和X的最外层电子数之和,也是Y的最外层电子数的2倍。W和X的单质常温下均为气体。下列叙述正确的是( )A.原子半径:Z>Y>X>WB.W与X只能形成一种化合物C.Y的氧化物为碱性氧化物,不与强碱反应D.W、X和Z可形成既含有离子键又含有共价键的化合物3.(2020·全国卷Ⅰ·11)1934年约里奥·居里夫妇在核反应中用α粒子(即氦核He)轰击金属原子X,得到核素Y,开创了人造放射性核素的先河:X+He→Y+n。其中元素X、Y的最外层电子数之和为8。下列叙述正确的是( )A.X的相对原子质量为26B.X、Y均可形成三氯化物C.X的原子半径小于Y的D.Y仅有一种含氧酸4.(2020·全国卷Ⅱ·13)一种由短周期主族元素组成的化合物(如图所示),具有良好的储氢性能,其中元素W、X、Y、Z的原子序数依次增大、且总和为24。下列有关叙述错误的是( )A.该化合物中,W、X、Y之间均为共价键B.Z的单质既能与水反应,也可与甲醇反应C.Y的最高化合价氧化物的水化物为强酸D.X的氟化物XF3中原子均为8电子稳定结构5.(2020·全国卷Ⅲ·13)W、X、Y、Z为原子序数依次增大的短周期元素,四种元素的核外电子总数满足X+Y=W+Z;化合物XW3与WZ相遇会产生白烟。下列叙述正确的是( )A.非金属性:W>X>Y>Z B.原子半径:Z>Y>X>WC.元素X的含氧酸均为强酸 D.Y的氧化物水化物为强碱6.(2019·全国卷Ⅰ·13)科学家合成出了一种新化合物(如图所示),其中W、X、Y、Z为同一短周期元素,Z核外最外层电子数是X核外电子数的一半。下列叙述正确的是( )A.WZ的水溶液呈碱性B.元素非金属性的顺序为X>Y>ZC.Y的最高价氧化物的水化物是中强酸D.该新化合物中Y不满足8电子稳定结构7.(2019·全国卷Ⅱ·9)今年是门捷列夫发现元素周期律150周年。下表是元素周期表的一部分,W、X、Y、Z为短周期主族元素,W与X的最高化合价之和为8。下列说法错误的是( ) W XYZA.原子半径:W<XB.常温常压下,Y单质为固态C.气态氢化物热稳定性:Z<WD.X的最高价氧化物的水化物是强碱 8.(2019·全国卷Ⅲ·9)X、Y、Z均为短周期主族元素,它们原子的最外层电子数之和为10。X与Z同族,Y最外层电子数等于X次外层电子数,且Y原子半径大于Z。下列叙述正确的是( )A.熔点:X的氧化物比Y的氧化物高B.热稳定性:X的氢化物大于Z的氢化物C.X与Z可形成离子化合物ZXD.Y的单质与Z的单质均能溶于浓硝酸 元素推断题是高考必考的重点和热点,预计2022年高考的命题角度仍以原子的核外电子排布规律与元素(物质)性质、元素周期表片断、物质转化与元素推断的融合为主,该类试题往往将元素化合物知识、物质结构理论、化学基础理论等知识串联起来,综合性较强,试题命制时主要以原子(或离子)结构、重要元素化合物的性质及应用为突破口,进行元素推断,然后以选择题形式侧重考查金属(非金属)性比较、原子(或离子)半径比较、单质及氢化物熔、沸点比较、离子键与共价键、离子化合物与共价化合物判断、物质性质的判断等,是每年高考的必考题。必备知识·整合BI BEI ZHI SHI ZHENG HE1.强化记忆元素周期表的结构2.利用区间定位推断元素对于原子序数较大的元素,可采用区间定位确定元素。元素周期表中各族序数的排列顺序由左到右依次为ⅠA、ⅡA、ⅢB、ⅣB、ⅤB、ⅥB、ⅦB、Ⅷ、ⅠB、ⅡB、ⅢA、ⅣA、ⅤA、ⅥA、ⅦA、0,牢记各周期对应的0族元素的原子序数,可以快速确定周期数。周期一二三四五六七起止序数1~23~1011~1819~3637~5455~8687~118 3.金属性和非金属性强弱的判断方法三表元素周期表:金属性“右弱左强,上弱下强,右上弱左下强”;非金属性“左弱右强,下弱上强,左下弱右上强”金属活动性顺序:按K、Ca、Na、Mg、Al、Zn、Fe、Sn、Pb、Cu、Hg、Ag、Pt、Au的顺序,金属性减弱非金属活动性顺序:按F、O、Cl、Br、I、S的顺序,非金属性减弱三反应置换反应:强的置换弱的,适合金属也适合非金属与水或非氧化性酸反应越剧烈,或最高价氧化物对应水化物的碱性越强,则金属性越强与氢气反应越容易,生成的气态氢化物的稳定性越强,或最高价氧化物对应水化物的酸性越强,则非金属性越强氧化性金属离子的氧化性越弱,对应金属性越强还原性非金属氢化物或非金属阴离子的还原性越弱,对应非金属性越强 4.微粒半径比较的方法(1)①同周期原子半径或同性离子半径从左到右均减小如:r(S)>r(Cl)、r(S2-)>r(Cl-)。②同主族原子半径或离子半径从上到下均增大如:r(Na)<r(K)、r(Na+)<r(K+)。(2)同元素粒子:核外电子越多,半径越大,如r(Fe)>r(Fe2+)>r(Fe3+)、r(Cl)<r(Cl-)。(3)同电子数粒子:核电荷数越大,半径越小,如r(Na+)>r(Mg2+)>r(Al3+)。(4)核电荷数、电子层数、电子数均不同的粒子:可用参照法。如r(K+)与r(Mg2+)比较时可参照r(K+)>r(Na+)>r(Mg2+)来确定r(K+)>r(Mg2+)。5.注意化学键与物质类别判断中的“特例”(1)在离子化合物中一般既含有金属元素又含有非金属元素(铵盐除外);共价化合物一般只含有非金属元素,但个别含有金属元素,如AlCl3是共价化合物;只含有非金属元素的化合物不一定是共价化合物,如铵盐。(2)非金属单质只含共价键(稀有气体除外)。(3)气态氢化物是共价化合物,只含共价键,而金属氢化物(如NaH)是离子化合物,含离子键。(4)离子化合物熔化时破坏离子键;部分共价化合物熔化时破坏共价键,如SiO2等,而部分共价化合物熔化时破坏分子间作用力,如固体硫熔化。(5)分子的稳定性与分子间作用力无关,而与分子内部化学键的强弱有关。6.牢记单质或化合物具有“特性”的元素(1)形成化合物种类最多的元素或对应单质是自然界中硬度最大的物质的元素:C。(2)空气中含量最多的元素或气态氢化物的水溶液呈碱性的元素:N。(3)地壳中含量最多的元素或简单氢化物在通常情况下呈液态的元素:O。(4)地壳中含量最多的金属元素或最高价氧化物及其水化物既能与强酸反应、又能与强碱反应的元素:Al。(5)最活泼的非金属元素或无正化合价的元素或无含氧酸的非金属元素或无氧酸可腐蚀玻璃的元素或气态氢化物最稳定的元素或阴离子的还原性最弱的元素:F。(6)(除放射性元素外)最活泼的金属元素或最高价氧化物对应水化物的碱性最强的元素或阳离子的氧化性最弱的元素:Cs。(7)焰色反应呈黄色的元素:Na;焰色反应呈紫色(透过蓝色钴玻璃观察)的元素:K。(8)单质密度最小的元素:H;单质密度最小的金属元素:Li。(9)常温下单质呈液态的非金属元素:Br;常温下单质呈液态的金属元素:Hg。(10)元素的气态氢化物和它的最高价氧化物对应的水化物能发生化合反应的元素:N;元素的气态氢化物和它的最高价氧化物对应的水化物能发生氧化还原反应的元素:S。(11)单质为常见的半导体材料:Si、Ge。(12)元素的气态氢化物能和它的氧化物在常温下反应生成该元素的单质的元素:S。(13)元素的单质在常温下能与水反应放出气体的短周期元素:Li、Na、F。(14)若X是由短周期主族元素组成的二元化合物,0.01 mol·L-1 X溶液的pH=2,则X是HCl;若X是由短周期主族元素组成的三元化合物,0.01 mol·L-1 X溶液的pH=2,则X是HNO3或HClO4;若X是由短周期主族元素组成的三元化合物,0.005 mol·L-1 X溶液的pH=2,则X是H2SO4。关键能力·突破GUAN JIAN NENG LI TU PO 考点一 原子结构与化学键角度 原子结构及微粒的表示方法典例1(2021·河北高考)用中子轰击X原子产生α粒子(即氦核He)的核反应为:X+n→Y+He。已知元素Y在化合物中呈+1价。下列说法正确的是( )A.H3XO3可用于中和溅在皮肤上的NaOH溶液B.Y单质在空气中燃烧的产物是Y2O2C.X和氢元素形成离子化合物D.6Y和7Y互为同素异形体易错点拨1. 微粒间“四个”数量关系2. 元素、核素、同位素、同素异形体之间的联系角度 化学键与物质类别典例2(2021·梅州模拟)已知W、X、Y、Z均为短周期元素,常温下,它们的最高价氧化物对应的水化物溶液(浓度均为0.01 mol·L-1)的pH和原子半径、原子序数的关系如图所示。下列说法正确的是( )A.化合物X2Y2中含有极性共价键和非极性共价键B.简单气态氢化物的热稳定性:Y>ZC.简单离子半径:Z>Y>W>XD.这四种元素中,元素X的金属性最强规律方法化学键与物质的类别之间的关系(1)只含有极性共价键的物质一般是不同种非金属元素形成的共价化合物,如SiO2、HCl、CH4等。(2)只含有非极性共价键的物质是同种非金属元素形成的单质,如Cl2、P4、金刚石等。(3)既有极性键又有非极性键的共价化合物一般由多个原子组成,如H2O2、C2H4等。(4)只含离子键的物质主要是由活泼非金属元素与活泼金属元素形成的化合物,如Na2S、CaCl2、NaCl等。(5)既有离子键又有极性共价键的物质,如NaOH、K2SO4等;既有离子键又有非极性共价键的物质,如Na2O2等。(6)仅由非金属元素形成的离子化合物,如NH4Cl、NH4NO3等。(7)金属元素和非金属元素间可能存在共价键,如AICl3等。〔类题通关〕1.(2021·济宁模拟)少量氯气通入自来水中杀菌消毒的原理为Cl2+H2OHCl+HClO。下列有关说法正确的是( )A.中子数为10的氧原子OB.HCl为分子晶体C.HClO的电子式为∶D.Cl-的结构示意图为2.(2021·昌都模拟)有X、Y、Z、W、M五种短周期元素,其中X、Y、Z、W同周期,Z、M同主族;X+与M2-具有相同的电子层结构;离子半径:Z2->W-;Y的单质晶体熔点高、硬度大,是一种重要的半导体材料。下列说法中正确的是( )A.简单氢化物的稳定性Y>WB.X、W、M三种元素形成的一种常见消毒剂,其结构中只有离子键C.元素Y与W可以形成离子化合物D.元素W和M的某些单质可作为水处理中的消毒剂考点二 元素周期表和元素周期律角度 利用物质性质及微粒结构特点推断元素典例3(2021·西安模拟)短周期主族元素A、B、C、D原子序数依次增大,A、B的简单离子具有相同的电子层结构,B的原子半径是短周期主族元素原子中最大的,C的原子序数是A的2倍,D与B形成的离子化合物的水溶液呈中性。下列说法一定正确的是( )A.A与C在周期表中位于同一主族B.氢元素与A能形成的化合物不止一种C.B的简单离子的半径比A的大D.C最高价氧化物对应水化物一定是一种强酸 思维建模由题给特征信息推断元素的基本思路角度 利用物质的转化关系推断元素典例2短周期主族元素W、X、Y、Z的原子序数依次增大,m、n、p、q、r是由这些元素组成的常见化合物,m、p、q的元素组成中有2种元素均相同,向q的水溶液中通入足量的二氧化碳,生成白色沉淀。m、n、p、q、r五种物质的转化关系如图所示。下列叙述正确的是( )A.Z的最高价氧化物对应的水化物为弱碱B.X和Y能形成含非极性键的离子化合物C.W、Y可形成电子式为Y+[∶∶]-的化合物D.工业上常用电解法冶炼Z的单质角度 利用元素周期表片断及微粒结构推断元素典例3(2021·玉溪模拟)X、Y、Z、W四种短周期元素在元素周期表中的相对位置如图所示,其中X、W的质子数之和为21,下列说法一定正确的是( ) X YZ W A.简单离子半径:W>Z>YB.X的氢化物的沸点一定低于Y的氢化物的沸点C.W的非金属性比Y的非金属性弱D.Z的最高价氧化物对应的水化物是一种强碱思维建模答题必用的“位、构、性”思维模型角度 利用陌生物质结构推断元素典例4(2021·广东高考)一种麻醉剂的分子结构式如图所示。其中,X的原子核只有1个质子;元素Y、Z、W原子序数依次增大,且均位于X的下一周期;元素E的原子比W原子多8个电子。下列说法不正确的是( )A.XEZ4是一种强酸B.非金属性:W>Z>YC.原子半径:Y>W>ED.ZW2中,Z的化合价为+2价〔类题通关〕1.(2021·石家庄模拟)我国自主研制的核电技术“华龙一号”所用的核燃料为238Pu和239Pu。下列关于两种核素的说法正确的是( )A.电子数相同 B.质量数相同C.互称为同素异形体 D.相互转化时质子数随之变化2.(2021·淮安模拟)短周期主族元素X、Y、Z、W的原子序数依次增大,X是地壳中含量最多的元素,Y原子的最外层有3个电子,Z的单质晶体是应用最广泛的半导体材料,W与X位于同一主族。下列说法正确的是( )A.原子半径:r(W)>r(Z)>r(Y)>r(X)B.Y的最高价氧化物对应的水化物可以与氢氧化钠溶液反应C.Z的最高价氧化物对应水化物的酸性比W的强D.W的简单气态氢化物的热稳定性比X的强3.(2021·泉州模拟)W、X、Y、Z为短周期主族元素,在元素周期表中的相对位置如图所示,W的最高正价与最低负价代数和为2。下列说法错误的是( ) W XYZ A.W元素的单质在放电条件下可与O2化合B.X元素的单质既能与盐酸反应又能与氢氧化钠溶液反应C.Y元素的单质是一种重要的半导体材料D.Z元素的最高价氧化物对应水化物的酸性强于W4.(2021·长沙模拟)一种由短周期主族元素组成的化合物(如图所示),应用于照相材料方面,可作为显影剂,其中W、X、Y、Z原子序数依次增大,且原子序数总和为30。下列有关叙述错误的是( )A.最高价氧化物的水化物的酸性:X<YB.W和Y形成的化合物可使红色石蕊试纸变蓝C.化合物中X、Y、Z均满足8电子稳定结构D.W、X、Y、Z均可与Z的短周期同族元素形成至少两种二元化合物预测精练·提能YU CE JING LIAN TI NENG 1.(2021·潍坊模拟)2020年12月17日凌晨、嫦娥五号携带月壤等样本成功返回地球,完成中国探月工程的收官之战。下列说法不正确的是( )A.发射时使用液氢和液氧作推进剂,是利用了燃烧反应提供能量B.制造探测器中的瞄准镜时使用光导纤维,其主要成分是SiC.月壤中含有珍贵的3He,3He与4He互为同位素D.留在月球的国旗长时间不褪色、不分解,是利用了材料的稳定性2.(2021·淮北模拟)W、X、Y、Z为原子序数依次增大的短周期主族元素,X、Z分别与W形成的两种气体相遇会产生白烟;常温下,金属Y在X的最高价氧化物对应的水化物的浓溶液中无明显现象。下列叙述正确的是( )A.W、X、Y、Z四种元素在自然界中都存在游离态B.原子半径:Y>Z>X>WC.最高正价:X>Z>Y>WD.Z的氧化物对应的水化物均为强电解质3.(2021·广安模拟)短周期主族元素A、B、C、D、E常见稳定结构、相关信息、性质如表:A+B2-CD的简单氢化物E的氢化物的水溶液电子数为0离子半径140 pm常见化合价-2、+4、+6正四面体强酸溶液 下列说法一定正确的是( )A.简单阴离子还原性:E>CB.D与A形成的化合物的沸点低于B与A形成的化合物的沸点C.B和E形成的其中一种化合物具有强氧化性D.C的简单离子半径小于140 pm4.(2021·宝鸡模拟)某种化合物(如图)由W、X、Y、Z四种短周期元素组成,其中W、Y、Z分别位于三个不同周期,Y核外最外层电子数是W核外最外层电子数的二倍;W的最高价氧化物对应的水化物具有两性,W、X、Y三种简单离子的核外电子排布相同。下列说法正确的是( )A.X与Y、Y与Z均可形成X2Y、Z2Y2型化合物B.离子半径:X>W>Y>ZC.X、Y、Z组成的化合物中只含有离子键D.常温常压下熔点:X2Y<Z2Y5.短周期主族元素W、X、Y、Z的原子序数依次增大,Y和Z位于同一主族。m、n、p均为由这些元素组成的二元化合物,甲、乙、丙为其中三种元素对应的单质,丙为淡黄色固体,易溶于XZ2,n是一种二元弱酸。上述物质的转化关系如图所示(反应条件省略)。下列说法正确的是( )A.原子半径:W>Y>XB.W与X组成的化合物中只含有极性键C.简单氢化物的沸点:Y<ZD.非金属性:Y>Z>X6.(2021·揭阳模拟)短周期主族元素甲~戊在元素周期表中的相对位置如下表所示,下列判断不正确的是( )甲乙 丙丁戊 A.最外层电子数:甲<丁 B.原子半径:丙<丁C.金属性:甲>乙 D.最高价含氧酸的酸性:戊>丁专题强化提升训练(五)1.(2021·湖南师大附中模拟)下列化学用语正确的是( )A.乙酸分子的比例模型:B.二氧化碳、二氧化硅的分子式分别为:CO2、SiO2C.质子数为86、中子数为136的氡原子:RnD.Mg和Cl形成离子键的过程:2.(2021·广州模拟)中国化学会遴选了118名青年化学家作为“元素代言人”组成“中国青年化学家元素周期表”。元素Po(钋)与S同主族,由暨南大学陈填烽代言,其原子序数为84,下列说法正确的是( )A.210Po是一种核素B.原子半径:Po<SC.Po位于元素周期表的第4周期D.PoO2只有还原性3.(2021·广州模拟)“嫦娥五号”成功着陆月球,实现了中国首次月球无人采样返回。月壤中的3He可用于核聚变,下列说法正确的是( )A.3He和4He核外电子数相等 B.3He和4He是同种核素C.3He和4He中子数相等 D.由3He组成的单质为3He24.(2021·中山模拟)W、X、Y、Z、M为原子序数依次增大的短周期主族元素,其原子半径和最外层电子数的关系如图所示。下列说法正确的是( )A.简单氢化物的沸点:X>MB.W2X2与Y2X2的化学键类型完全相同C.X、Y、Z的简单离子半径:X<Y<ZD.最高价氧化物对应水化物碱性:Y<Z5.(2021·山东高考)X、Y为第三周期元素、Y最高正价与最低负价的代数和为6,二者形成的一种化合物能以[XY4]+[XY6]-的形式存在。下列说法错误的是( )A.原子半径:X>YB.简单氢化物的还原性:X>YC.同周期元素形成的单质中Y氧化性最强D.同周期中第一电离能小于X的元素有4种6.(2021·广州模拟)高效消毒液(TCCA)结构如图所示,其中W、X、Y、Z为原子序数依次增大的短周期元素。已知Y和Z位于不同周期,下列叙述不正确的是( )A.原子半径:W>X>YB.X的气态氢化物能使湿润的红色石蕊试纸变蓝C.14W与14X属于不同元素,但属于同一核素D.该化合物中所有原子均满足8电子稳定结构7.(2021·荆州模拟)X、Y、Z、M、Q、R皆为前20号元素,其原子半径与主要化合价的关系如图所示。下列说法错误的是( )A.Q位于第三周期ⅠA族B.X、Y、Z三种元素组成的化合物可能是盐或碱C.Z与M的最高价氧化物对应水化物均为强酸D.简单离子半径:M->Q+>R2+8.根据下表中有关短周期元素性质的数据,下列说法不正确的是( ) ①②③④⑤⑥⑦⑧原子半径(10-10 m)0.741.601.521.100.991.860.751.43主要化合价最高价 +2+1+5+7+1+5+3最低价-2 -3-1 -3 A.元素④处于第三周期第ⅤA族B.元素③和⑥、元素④和⑦分别处于同一主族C.元素①与元素⑥形成的化合物中不可能存在共价键D.元素⑧对应的氢氧化物可能具有两性9.W、X、Y、Z四种短周期元素在元素周期表中的相对位置如图所示,且四种元素的原子最外层电子数之和为24。下列叙述不正确的是( )A.简单阴离子的还原性Y强于XB.W的气态氢化物与其最高价含氧酸反应生成离子化合物C.X、Y、Z最简单氢化物中稳定性最弱的是YD.在元素周期表中118号元素与Z位于同一主族10.(2021·湖南高考)W、X、Y、Z为原子序数依次增大的短周期主族元素,Y的原子序数等于W与X的原子序数之和,Z的最外层电子数为K层的一半,W与X可形成原子个数比为2∶1的18e-分子。下列说法正确的是( )A.简单离子半径:Z>X>YB.W与Y能形成含有非极性键的化合物C.X和Y的最简单氢化物的沸点:X>YD.由W、X、Y三种元素所组成化合物的水溶液均显酸性11.X、Y、Z、W为原子序数依次增大的短周期主族元素。X分别与Y、Z、W结合形成质子数相同的甲、乙、丙三种分子。丁为无色气体,遇空气变红棕色;丙的水溶液可刻蚀玻璃。上述物质有如图转化关系:下列说法错误的是( )A.四种元素形成的单质中W的氧化性最强B.甲、乙、丙中沸点最高的是丙C.甲常用作制冷剂D.甲、乙分子均只含极性共价键12.X、Y、Z、Q、R均为短周期元素,且Y、Z、Q、R在周期表中的位置关系如下图所示。已知X与Y同主族,X与Q能形成最简单的有机物。则下列有关说法正确的是( ) QRYZ A.原子半径:r(Z)>r(Y)>r(R)>r(Q)B.气态化合物的稳定性:QX4>RX3C.X与Y形成的化合物中含有离子键D.最高价含氧酸的酸性:X2QO3>XRO313.(2021·绵阳模拟)X、Y、Z、W是原子序数依次增大的短周期元素。W与X位于同一主族;X、Y、Z三种元素形成的化合物具有强氧化性,能灭活新冠病毒,其结构如图所示。下列叙述不正确的是( )A.该化合物含极性键和非极性键B.该化合物中各元素原子均达稳定结构C.Z、W形成的简单离子半径,Z大于WD.由X、Y、Z、W四种元素形成的化合物一定能与X、Z、W形成的化合物反应14.(2021·成都外国语学校模拟)X、Y、Z、W、Q是原子序数依次增大的5种短周期主族元素,X和W同主族,Z与W相邻,X的最外层电子数是内层的两倍,Y和Q的最高价氧化物对应的水化物都是一元酸。下列说法错误的是( )A.Y、Q的简单氢化物能发生反应B.简单离子的半径大小:Q>ZC.含氧酸的酸性:Q>W>XD.Z和W的单质都能与NaOH溶液发生反应15.(2021·岳阳模拟)短周期主族元素W、X、Y、Q的原子序数依次增大,Y是地壳中含量最多的元素,其原子的最外层电子数等于W、X原子的最外层电子数之和,Q的原子序数等于X原子序数的2倍;查德威克实现了核反应:W+He→X+n。下列说法正确的是( )A.原子半径:W>X>Y>QB.W和Q在元素周期表中处于对角线位置C.X的最高价氧化物对应的水化物属于强酸D.Y与Q形成的化合物可用作耐火材料16.(2021·衡阳模拟)短周期元素x、y、d、f的最高正价或最低负价、原子半径的相对大小随原子序数的变化如图甲所示;短周期元素z、e、g、h的最高价氧化物对应水化物的溶液(浓度均为0.01 mol/L)的pH与原子序数的关系如图乙所示:下列有关说法不正确的是( )A.简单离子半径大小顺序:g>h>e>fB.由x、z、d三种元素形成的化合物中一定不含有离子键C.y、d、g的简单气态氢化物中最稳定的是d的氢化物D.以上八种元素中的一种或两种组成的某有色物质与水发生氧化还原反应时,水既不作氧化剂也不作还原剂
相关学案
这是一份2023届高考化学二轮复习专题五物质结构元素周期律学案,共19页。学案主要包含了对点析图等内容,欢迎下载使用。
这是一份化学必修 第一册第二节 元素周期律导学案,共9页。学案主要包含了学习目标,基础知识,考点剖析等内容,欢迎下载使用。
这是一份专题五 物质结构 元素周期律 (解析版),共24页。学案主要包含了对点析图等内容,欢迎下载使用。

