所属成套资源:2023年新高考数学一轮复习课时 达标练习(答案版+教师版)
2023年新高考数学一轮复习课时3.9《函数模型的应用》达标练习(2份打包,答案版+教师版)
展开
这是一份2023年新高考数学一轮复习课时3.9《函数模型的应用》达标练习(2份打包,答案版+教师版),文件包含2023年新高考数学一轮复习课时39《函数模型的应用》达标练习含详解doc、2023年新高考数学一轮复习课时39《函数模型的应用》达标练习教师版doc等2份试卷配套教学资源,其中试卷共9页, 欢迎下载使用。
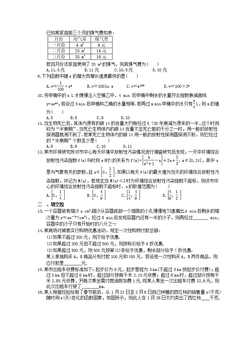
2023年新高考数学一轮复习课时3.9《函数模型的应用》达标练习一 、选择题1.当生物死亡后,其体内原有的碳14的含量大约每经过5 730年衰减为原来的一半,这个时间称为“半衰期”.当死亡生物体内的碳14含量不足死亡前的千分之一时,用一般的放射性探测器就测不到了.若某死亡生物体内的碳14用该放射性探测器探测不到,则它经过的“半衰期”个数至少是 ( )A.8 B.9 C.10 D.11【答案解析】答案为:C.解析:设该死亡生物体内原有的碳14的含量为1,则经过n个“半衰期”后的含量为()n,由()n<,得n≥10,所以,若某死亡生物体内的碳14用该放射性探测器探测不到,则它至少需要经过10个“半衰期”.故选C.]2.汽车的“燃油效率”是指汽车每消耗1升汽油行驶的里程,下图描述了甲、乙、丙三辆汽车在不同速度下的燃油效率情况.下列叙述中正确的是( )A.消耗1升汽油,乙车最多可行驶5千米B.以相同速度行驶相同路程,三辆车中,甲车消耗汽油最多C.甲车以80千米/小时的速度行驶1小时,消耗10升汽油D.某城市机动车最高限速80千米/小时.相同条件下, 在该市用丙车比用乙车更省油【答案解析】答案为:D解析:对于A选项,从图中可以看出当乙车的行驶速度大于40 km/h时的燃油效率大于5 km/L,故乙车消耗1升汽油的行驶路程可大于5千米,所以A错误;对于B选项,由图可知甲车消耗汽油最少;对于C选项,甲车以80 km/h的速度行驶时的燃油效率为10 km/L,故行驶1小时的路程为80千米,消耗8 L汽油,所以C错误;对于D选项,当最高限速为80 km/h且速度相同时丙车的燃油效率大于乙车的燃油效率,故用丙车比用乙车更省油,所以D正确.故选D.3.在一次数学实验中,运用计算器采集到如下一组数据:x-2.0-1.001.02.03.0y0.240.5112.023.988.02则y关于x的函数关系与下列函数最接近的(其中a,b为待定系数)是( )A.y=a+bx B.y=a+bx C.y=ax2+b D.y=a+【答案解析】答案为:B解析:由x=0时,y=1,排除D;由f(-1.0)≠f(1.0),排除C;由函数值增长速度不同,排除A.故选B.4.某种动物繁殖量y只与时间x年的关系为y=alog3(x+1),设这种动物第2年有100只,到第8年它们将发展到( )A.200只 B.300只 C.400只 D.500只【答案解析】答案为:A解析:∵繁殖数量y只与时间x年的关系为y=alog3(x+1),这种动物第2年有100只,∴100=alog3(2+1),∴a=100,∴y=100log3(x+1),∴当x=8时,y=100log3(8+1)=100×2=200.故选A.5.将甲桶中的a升水缓慢注入空桶乙中,t分钟后甲桶中剩余的水符合指数衰减曲线y=aen t.假设过5分钟后甲桶和乙桶的水量相等,若再过m分钟甲桶中的水只有,则m的值为( )A.7 B.8 C.9 D.10【答案解析】答案为:D解析:根据题意知=e5n,令a=aen t,即=en t,因为=e5n,故=e15n,比较知t=15,m=15-5=10.故选D.6.将甲桶中的a L水缓慢注入空桶乙中,t min后甲桶中剩余的水量符合指数衰减曲线y=aent.假设过5 min后甲桶和乙桶的水量相等,若再过m min甲桶中的水只有 L,则m的值为( )A.5 B.8 C.9 D.10【答案解析】答案为:A.解析:∵5 min后甲桶和乙桶的水量相等,∴函数y=f(t)=aent满足f(5)=ae5n=a,可得n=ln,∴f(t)=a·()0.2t,因此,当k min后甲桶中的水只有 L时,f(k)=a·()0.2t=a,即()0.2t=,∴k=10,由题可知m=k-5=5,故选A.]7.某市生产总值连续两年持续增加.第一年的增长率为p,第二年的增长率为q,则该市这两年生产总值的年平均增长率为( )A. B. C. D.【答案解析】答案为:D.解析:设第一年年初生产总值为1,则这两年的生产总值为(p+1)(q+1).设这两年生产总值的年平均增长率为x,则(1+x)2=(p+1)(q+1),解得x=-1.故选D.8.某市家庭煤气的使用量x(m3)和煤气费f(x)(元)满足关系f(x)=.已知某家庭前三个月的煤气费如表:若四月份该家庭使用了20 m3的煤气,则其煤气费为( )A.11.5元 B.11元 C.10.5元 D.10元【答案解析】答案为:A;解析:根据题意可知f(4)=C=4,f(25)=C+B(25-A)=14,f(35)=C+B(35-A)=19,解得A=5,B=,C=4,所以f(x)=所以f(20)=4+(20-5)=11.5.9.下列函数中随x的增大而增长速度最快的是( )A.v=·ex B.v=100ln x C.v=x100 D.v=100×2x【答案解析】答案为:A10.将甲桶中的a L水缓慢注入空桶乙中,t min 后甲桶中剩余的水量符合指数衰减曲线y=aent,假设过5 min后甲桶和乙桶的水量相等.若再过m min甲桶中的水只有 L,则m的值为( )A.5 B.8 C.9 D.10【答案解析】答案为:A解析:∵5 min后甲桶和乙桶的水量相等,∴函数y=f(t)=aent满足f(5)=ae5n=a,可得n=ln ,∴f(t)=a·()0.2t,因此,当k min后甲桶中的水只有 L时, f(k)=a·()0.2k=a,即()0.2k=,∴k=10,则m=k-5=5. 11.当生物死亡后,其体内原有的碳14的含量大约每经过5 730年衰减为原来的一半,这个时间称为“半衰期”.当死亡生物体内的碳14含量不足死亡前的千分之一时,用一般的放射性探测器就测不到了.若某死亡生物体内的碳14用一般的放射性探测器探测不到,则它经过的“半衰期”个数至少是( )A.8 B.9 C.10 D.11【答案解析】答案为:C;解析:设死亡生物体内原有的碳14含量为1,则经过n(n∈N*)个“半衰期”后的含量为(0.5)n,由(0.5)n<得n≥10.所以,若探测不到碳14含量,则至少经过了10个“半衰期”.故选C.12.某市环保研究所对市中心每天环境中放射性污染情况进行调查研究后发现,一天中环境综合放射性污染指数f(x)与时刻x(时)的关系为f(x)=+2a+,x∈[0,24],其中a是与气象有关的参数,且a∈.如果以每天f(x)的最大值为当天的环境综合放射性污染指数,并记为M(a),若规定当M(a)≤2时为环境综合放射性污染指数不超标,则该市中心的环境综合放射性污染指数不超标时,a的取值范围为( )A. B. C. D.【答案解析】答案为:B;解析:设t=,当x≠0时,可得t=∈,当x=0时,t=0,因而f(x)=g(t)=|t-a|+2a+=从而有g(0)=3a+,g=a+,g(0)-g=2,因而M(a)=即M(a)=当0≤a≤时,M(a)<2,当<a≤时,M(a)≤2,当<a≤时,M(a)>2,所以该市中心的环境综合放射性污染指数不超标时,a的取值范围为.二 、填空题13.一个容器装有细沙a cm3,细沙从容器底部一个细微的小孔慢慢地匀速漏出,t min后剩余的细沙量为y=ae-bt(cm3),经过8 min后发现容器内还有一半的沙子,则再经过_______ min,容器中的沙子只有开始时的八分之一.【答案解析】答案为:16解析:依题意有a·e-b×8=a,所以b=,所以y=a·e-t.若容器中的沙子只有开始时的八分之一,则有a·e-t=a,解得t=24,所以再经过的时间为24-8=16 min.14.某商场对顾客实行购物优惠活动,规定一次性购物付款总额:(1)如果不超过200元,则不给予优惠.(2)如果超过200元但不超过500元,则按标价给予9折优惠.(3)如果超过500元,则500元按第(2)条给予优惠,剩余部分给予7折优惠.某人单独购买A,B商品分别付款100元和450元,假设他一次性购买A,B两件商品,则应付款是________元.【答案解析】答案为:520解析:设商品总额为x元,应付金额为y元,则y=令0.9x=450,得x=500,则0.7×(500+100)+100=520(元).15.某市出租车收费标准如下:起步价为8元,起步里程为3 km(不超过3 km按起步价付费);超过3 km但不超过8 km时,超过部分按每千米2.15元收费;超过8 km时,超过部分按每千米2.85元收费,另每次乘坐需付燃油附加费1元.现某人乘坐一次出租车付费22.6元,则此次出租车行驶了________km.【答案解析】答案为:9解析:由已知可得y==由y=22.6解得x=9.16.某人根据经验绘制了春节前后,从1月21日至2月8日自己种植的西红柿的销售量y(千克)随时间x(天)变化的函数图象,如图所示,则此人在1月26日大约卖出了西红柿 千克.【答案解析】答案为:.解析:前10天满足一次函数关系,设为y=kx+b,将点(1,10)和点(10,30)代入函数解析式得解得k=,b=,所以y=x+,则当x=6时,y=.
相关试卷
这是一份(新高考)高考数学一轮复习学案+巩固提升练习2.10《函数模型的应用》(2份打包,原卷版+教师版),文件包含新高考高考数学一轮复习讲义+巩固练习210《函数模型的应用》原卷版doc、新高考高考数学一轮复习讲义+巩固练习210《函数模型的应用》原卷版pdf、新高考高考数学一轮复习讲义+巩固练习210《函数模型的应用》教师版doc、新高考高考数学一轮复习讲义+巩固练习210《函数模型的应用》教师版pdf等4份试卷配套教学资源,其中试卷共54页, 欢迎下载使用。
这是一份(小白高考)新高考数学(适合艺考生)一轮复习11《函数模型及其应用》巩固练习(2份打包,答案版+教师版),文件包含小白高考新高考数学适合艺考生一轮复习11《函数模型及其应用》巩固练习教师版doc、小白高考新高考数学适合艺考生一轮复习11《函数模型及其应用》巩固练习含答案doc等2份试卷配套教学资源,其中试卷共15页, 欢迎下载使用。
这是一份新高考数学一轮复习《函数模型的应用》课时练习(2份打包,教师版+原卷版),文件包含新高考数学一轮复习《函数模型的应用》课时练习教师版doc、新高考数学一轮复习《函数模型的应用》课时练习原卷版doc等2份试卷配套教学资源,其中试卷共13页, 欢迎下载使用。

