


所属成套资源:2023版化学一轮练习系列——知识训练(含答案解析)
【23版一轮练习系列】(十四) 氮及其重要化合物
展开
这是一份【23版一轮练习系列】(十四) 氮及其重要化合物,共7页。试卷主要包含了选择题,非选择题等内容,欢迎下载使用。
一、选择题(本题包括9个小题,每小题只有一个选项符合题意)
1.下列关于氮及其化合物的说法错误的是( )
A.所有的铵盐都能与烧碱共热生成NH3
B.浓硝酸不论与铜反应还是与木炭反应,均体现其酸性和强氧化性
C.NO结合血红蛋白的能力比CO还强,更容易造成人体缺氧
D.把带火星的木条伸入充满NO2和O2混合气体(NO2和O2的物质的量之比为4∶1)的集气瓶中,木条复燃,说明NO2支持燃烧
【详解】B 浓硝酸与木炭的反应中,浓硝酸只体现强氧化性,B错误。
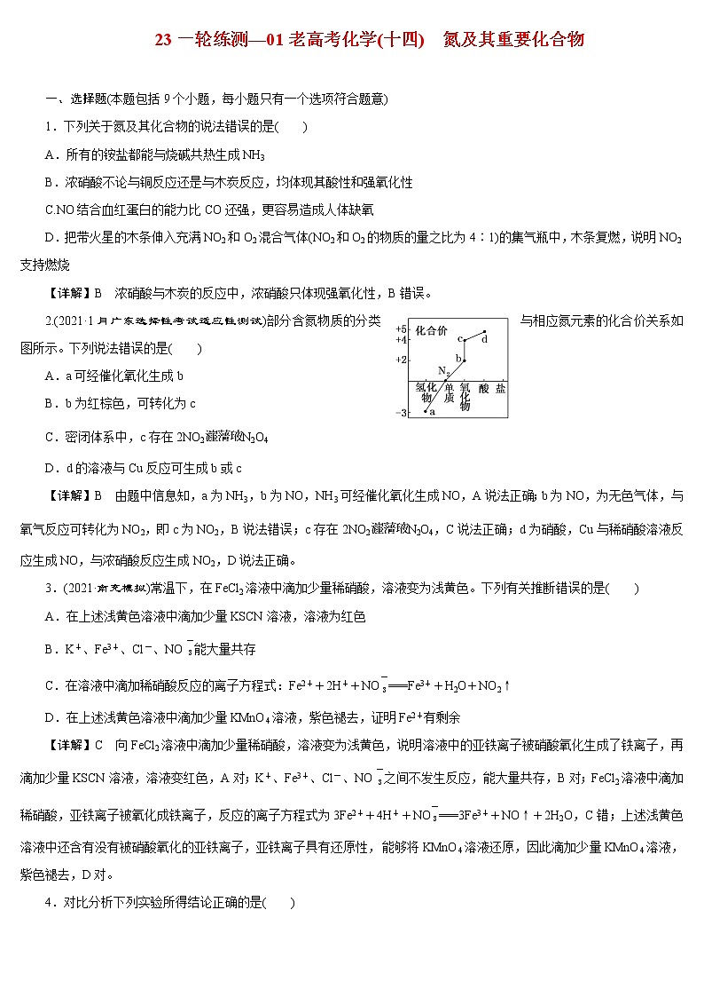
2.(2021·1月广东选择性考试适应性测试)部分含氮物质的分类与相应氮元素的化合价关系如图所示。下列说法错误的是( )
A.a可经催化氧化生成b
B.b为红棕色,可转化为c
C.密闭体系中,c存在2NO2N2O4
D.d的溶液与Cu反应可生成b或c
【详解】B 由题中信息知,a为NH3,b为NO,NH3可经催化氧化生成NO,A说法正确;b为NO,为无色气体,与氧气反应可转化为NO2,即c为NO2,B说法错误;c存在2NO2N2O4,C说法正确;d为硝酸,Cu与稀硝酸溶液反应生成NO,与浓硝酸反应生成NO2,D说法正确。
3.(2021·南充模拟)常温下,在FeCl2溶液中滴加少量稀硝酸,溶液变为浅黄色。下列有关推断错误的是( )
A.在上述浅黄色溶液中滴加少量KSCN溶液,溶液为红色
B.K+、Fe3+、Cl-、NO eq \\al(\s\up1(-),\s\d1(3)) 能大量共存
C.在溶液中滴加稀硝酸反应的离子方程式:Fe2++2H++NO eq \\al(\s\up1(-),\s\d1(3)) ===Fe3++H2O+NO2↑
D.在上述浅黄色溶液中滴加少量KMnO4溶液,紫色褪去,证明Fe2+有剩余
【详解】C 向FeCl2溶液中滴加少量稀硝酸,溶液变为浅黄色,说明溶液中的亚铁离子被硝酸氧化生成了铁离子,再滴加少量KSCN溶液,溶液变红色,A对;K+、Fe3+、Cl-、NO eq \\al(\s\up1(-),\s\d1(3)) 之间不发生反应,能大量共存,B对;FeCl2溶液中滴加稀硝酸,亚铁离子被氧化成铁离子,反应的离子方程式为3Fe2++4H++NO eq \\al(\s\up1(-),\s\d1(3)) ===3Fe3++NO↑+2H2O,C错;上述浅黄色溶液中还含有没有被硝酸氧化的亚铁离子,亚铁离子具有还原性,能够将KMnO4溶液还原,因此滴加少量KMnO4溶液,紫色褪去,D对。
4.对比分析下列实验所得结论正确的是( )
A.由①中收集的气体能使带火星木条复燃可推断NO2能助燃
B.②中产生红棕色气体可以证明浓硝酸有不稳定性
C.③中气体产物中有CO2能证明C能将硝酸还原
D.①、②、③中产生的气体通入足量水中后都无污染性气体产生
【详解】A ①中发生反应4HNO3(浓) eq \(=====,\s\up7(△)) 4NO2↑+O2↑+2H2O,收集的气体中O2的百分含量为20%,与空气中O2的百分含量(约21%)接近,而空气不能使带火星的木条复燃,由此可推断NO2能助燃,A项正确;浓硝酸能与红热的木炭发生反应,生成NO2,不能证明浓硝酸具有不稳定性,B项错误;红热的木炭与试管中的氧气反应也能生成二氧化碳,C项错误;②、③中生成的NO2溶于水后生成HNO3和NO,NO属于污染性气体,D项错误。
5.某同学进行如下实验:
下列说法不正确的是( )
A.根据Ⅰ中试纸变蓝,说明NH4Cl发生了分解反应
B.根据Ⅰ中试纸颜色变化,说明氨气比氯化氢气体扩散速率快
C.Ⅰ中试纸变成红色,是由于NH4Cl水解造成的
D.根据试管中部有白色固体附着,说明不宜用加热NH4Cl的方法制备NH3
【详解】C 氯化铵是强酸弱碱盐,其水溶液显酸性,会使湿润的pH试纸变红,根据Ⅰ中试纸变蓝,说明NH4Cl发生了分解反应,故A正确;根据分析,根据Ⅰ中试纸颜色变化,说明氨气比氯化氢气体扩散速率快,故B正确;根据分析,Ⅰ中试纸变成红色,是由于NH4Cl分解产生的氯化氢造成的,故C错误;根据分析,根据试管中部有白色固体附着,说明氯化铵分解产生的氨气和氯化氢在扩散过程中又化合生成氯化铵,则不宜用加热NH4Cl的方法制备NH3,故D正确。
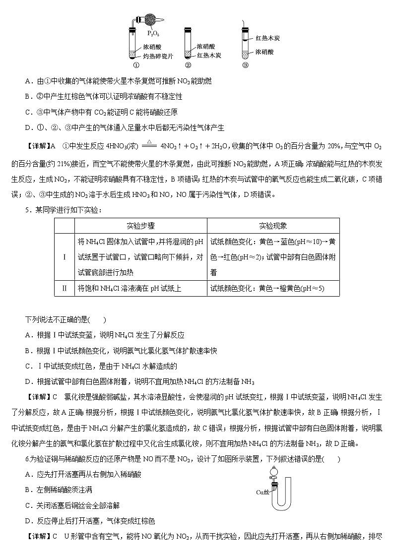
6.为验证铜与稀硝酸反应的还原产物是NO而不是NO2,设计了如图所示装置,下列叙述错误的是( )
A.应先打开活塞再从右侧加入稀硝酸
B.左侧稀硝酸须注满
C.关闭活塞后铜丝会全部溶解
D.反应停止后打开活塞,气体变成红棕色
【详解】C U形管中含有空气,能将NO氧化为NO2,从而干扰实验,因此应先打开活塞,再从右侧加稀硝酸,排尽装置内的空气,A项正确;左侧Cu与稀硝酸反应生成NO,为防止NO与氧气反应生成NO2,左侧须注满稀硝酸,B项正确;稀硝酸与Cu反应生成NO,NO不溶于水,导致左侧压强增大,Cu与稀硝酸分离,Cu不能完全反应,C项错误;反应停止后打开活塞,生成的NO与空气接触,生成红棕色的NO2,D项正确。
7.工业上常采用生物硝化法将NH eq \\al(\s\up1(+),\s\d1(4)) 转化为NO eq \\al(\s\up1(-),\s\d1(3)) 来处理氨氮废水,工作流程如图,下列说法错误的是( )
A.生物硝化法处理废水,会导致水体pH逐渐下降:NH eq \\al(\s\up1(+),\s\d1(4)) +2O2===NO eq \\al(\s\up1(-),\s\d1(3)) +2H++H2O
B.长期过量使用NH4Cl等铵态化肥,易导致土壤酸化,水体富营养化
C.检验NH eq \\al(\s\up1(+),\s\d1(4)) 所需的试剂是浓NaOH溶液、湿润的蓝色石蕊试纸
D.微生物保持活性的pH范围为7~9,可以加入石灰石来调节水体的pH
【详解】C NH4Cl水解呈酸性,长期过量使用会导致土壤酸化,也会导致水体富营养化,B项正确;检验NH eq \\al(\s\up1(+),\s\d1(4)) 应使用湿润的红色石蕊试纸,C项错误;生物硝化法处理废水会使水体呈酸性,可以加入石灰石与H+反应来调节水体的pH,D项正确。
8.(2022·汉中模拟)某同学进行有关铜、硝酸、硫酸化学性质的实验,实验过程如图所示:
下列说法正确的是( )
A.稀硝酸一定被还原为NO2
B.②中溶液存在:c(Cu2+)+c(H+)=c(NO eq \\al(\s\up1(-),\s\d1(3)) )+c(OH-)
C.由上述实验得出结论:常温下,Cu既可与稀硝酸反应,也可与稀硫酸反应
D.③⑥中反应的离子方程式:3Cu+2NO eq \\al(\s\up1(-),\s\d1(3)) +8H+===3Cu2++2NO↑+4H2O
【详解】D 稀硝酸与铜发生反应:3Cu+8HNO3(稀)===3Cu(NO3)2+2NO↑+4H2O,生成硝酸铜溶液为蓝色,试管口NO被空气中的O2氧化生成红棕色的二氧化氮,但硝酸被还原生成NO,故A错误;②中溶液存在电荷守恒:2c(Cu2+)+c(H+)=c(NO eq \\al(\s\up1(-),\s\d1(3)) )+c(OH-),故B错误;由实验可得出结论:常温下Cu可以与稀硝酸反应,但不能与稀硫酸反应,故C错误;③⑥中反应的离子方程式:3Cu+8H++2NO eq \\al(\s\up1(-),\s\d1(3)) ===3Cu2++2NO↑+4H2O,故D正确。
9.(2022·乌鲁木齐模拟)将5.6 g的Mg、Cu混合物完全溶解于足量的硝酸中,收集反应产生的气体X。再向所得溶液中加入过量的NaOH溶液,产生10.7 g沉淀。根据题意推断气体X的成分可能是( )
A.0.15 ml NO2
B.0.2 ml NO
C.0.05 ml NO、0.15 ml NO2
D.0.05 ml NO、0.2 ml NO2
【详解】C 将5.6 g的Mg、Cu混合物完全溶解于足量的硝酸中,反应所得溶液中加入足量的NaOH溶液,产生的10.7 g沉淀为氢氧化镁、氢氧化铜,所以沉淀中氢氧根离子的质量为10.7 g-5.6 g=5.1 g,物质的量为 eq \f(5.1 g,17 g·ml-1) =0.3 ml,根据电荷守恒可知,5.6 g的Mg、Cu提供的电子为0.3 ml,结合选项根据得失电子守恒判断。生成0.15 ml NO2,N元素获得电子0.15 ml×(5-4)=0.15 ml,得失电子数不相等,故A错误;生成0.2 ml NO,N元素获得电子0.2 ml×(5-2)=0.6 ml,得失电子数不相等,故B错误;生成0.05 ml NO、0.15 ml NO2,N元素获得电子0.05 ml×(5-2)+0.15 ml×(5-4)=0.3 ml,得失电子数相等,故C正确;生成0.05 ml NO、0.2 ml NO2,N元素获得电子0.05 ml×(5-2)+0.2 ml×(5-4)=0.35 ml,得失电子数不相等,故D错误。
二、非选择题(本题包括3个小题)
10.(2022·启东模拟)N2O、NO和NO2等氮氧化物是空气污染物,含有氮氧化物的尾气需处理后才能排放。
(1)N2O的处理。N2O是硝酸生产中氨催化氧化的副产物,用特种催化剂能使N2O分解。NH3与O2在加热和催化剂作用下生成N2O的化学方程式为______________________。
(2)NO和NO2的处理。已除去N2O的硝酸尾气可用NaOH溶液吸收,主要反应为NO+NO2+2OH-===2NO eq \\al(\s\up1(-),\s\d1(2)) +H2O,2NO2+2OH-===NO eq \\al(\s\up1(-),\s\d1(2)) +NO eq \\al(\s\up1(-),\s\d1(3)) +H2O。
①下列措施能提高尾气中NO和NO2去除率的有________(填字母)。
A.加快通入尾气的速率
B.采用气、液逆流的方式吸收尾气
C.吸收尾气过程中定期补加适量NaOH溶液
②吸收后的溶液经浓缩、结晶、过滤,得到NaNO2晶体,该晶体中的主要杂质是________(填化学式);吸收后排放的尾气中含量较高的氮氧化物是____________(填化学式)。
(3)NO的氧化吸收。用NaClO溶液吸收硝酸尾气,可提高尾气中NO的去除率。其他条件相同,NO转化为NO eq \\al(\s\up1(-),\s\d1(3)) 的转化率随NaClO溶液初始pH(用稀盐酸调节)的变化如图所示。
①在酸性NaClO溶液中,HClO氧化NO生成Cl-和NO eq \\al(\s\up1(-),\s\d1(3)) ,其离子方程式为________________________________________________________________________。
②NaClO溶液的初始pH越小,NO转化率越高。其原因是______________________
________________________________________________________。
【详解】(1)NH3与O2在加热和催化剂作用下发生氧化还原反应生成N2O,根据得失电子守恒和原子守恒可知反应有水生成,配平化学方程式为2NH3+2O2 eq \(=====,\s\up7(催化剂),\s\d5(△)) N2O+3H2O。(2)①加快通入尾气的速率,不能提高尾气中NO和NO2的去除率,不选A;采用气、液逆流的方式吸收尾气,可使气液充分接触,能提高尾气中NO和NO2的去除率,选B;定期补充适量的NaOH溶液可增大反应物浓度,能提高尾气中NO和NO2的去除率,选C;②由吸收反应:NO+NO2+2OH-===2NO eq \\al(\s\up1(-),\s\d1(2)) +H2O,2NO2+2OH-===NO eq \\al(\s\up1(-),\s\d1(2)) +NO eq \\al(\s\up1(-),\s\d1(3)) +H2O可知,反应后得到NaNO2和NaNO3混合溶液,经浓缩、结晶、过滤得到NaNO2和NaNO3晶体,因此得到的NaNO2晶体混有NaNO3;由吸收反应可知,若NO和NO2的物质的量之比大于1∶1,则NO不能被完全吸收,因此,吸收后排放的尾气中含量较高的氮氧化物是NO。(3)①在酸性NaClO 溶液中,次氯酸根离子和氢离子结合生成HClO,HClO和NO发生氧化还原反应生成NO eq \\al(\s\up1(-),\s\d1(3)) 和Cl-,根据得失电子守恒、原子守恒及电荷守恒,配平离子方程式为2NO+3HClO+H2O===2NO eq \\al(\s\up1(-),\s\d1(3)) +3Cl-+5H+;②在相同条件下,氧化剂的浓度越大,氧化能力越强,在酸性NaClO溶液中,溶液pH越小,溶液中HClO的浓度越大,氧化NO的能力越强。
【答案】(1)2NH3+2O2 eq \(=====,\s\up7(催化剂),\s\d5(△)) N2O+3H2O
(2)①BC ②NaNO3 NO
(3)①3HClO+2NO+H2O===3Cl-+2NO eq \\al(\s\up1(-),\s\d1(3)) +5H+ ②溶液pH越小,溶液中HClO的浓度越大,氧化NO的能力越强
11.(2021·泸州模拟)为了证明铁与稀硝酸反应产生一氧化氮,某校兴趣小组设计了一个实验,其装置如图所示(加热装置和固定装置均已略去)。B为一个用金属丝固定的干燥管,内装块状碳酸钙固体;F为一个空的蒸馏烧瓶;E是用于鼓入空气的双连打气球。
回答下列问题:
(1)装置A采用了可以抽动的金属丝来代替传统的固液发生装置,其优点是________________________________________________________________________。
(2)实验时,先将B装置下移,使碳酸钙与稀硝酸接触产生气体,目的是________________________________________________________________________,
一段时间后,当看到____________________(填现象)时,将B装置上提,使之与稀硝酸分离,
(3)将A中铁丝放入稀硝酸中,装置A中产生________(填“无色”或“红棕色”)气体。用E向F中鼓入空气,烧瓶F内发生的化学反应方程式为________________。
(4)若反应后向A中溶液滴加KSCN溶液,溶液不变红色,则铁丝与稀硝酸反应的离子方程式为____________________________________________________________
________________________________________________________________________。
(5)反应结束后,再将B装置下移,使碳酸钙与稀硝酸接触产生气体,目的是
________________________________________________________________________
________________________________________________________________________。
【详解】(1)装置A采用了可以抽动的金属丝来代替传统的固液发生装置,其优点是便于控制反应开始和结束。
(2)由于NO能与空气中的氧气反应,因此实验时,先产生二氧化碳气体,目的是排出装置中的空气(O2),防止干扰NO的检验;二氧化碳充满装置后进入C(澄清石灰水)中,当看到C中澄清石灰水变浑浊时,将B装置上提,使之与稀硝酸分离。(3)将A中铁丝放入稀硝酸中,反应生成NO,因此装置A中产生无色气体。用E向F中鼓入空气,NO与氧气反应,因此烧瓶F内发生的化学反应方程式为2NO+O2===2NO2。(4)若反应后向A中溶液滴加KSCN溶液,溶液不变红色,说明生成了亚铁离子,则铁丝与稀硝酸反应的离子方程式为8H++2NO eq \\al(\s\up1(-),\s\d1(3)) +3Fe===3Fe2++2NO↑+4H2O。(5)由于氮氧化物会污染环境,因此反应结束后,再用CO2将装置内的氮氧化合物排入D中全部吸收,防止污染空气。
【答案】(1)便于控制反应开始和结束
(2)排出装置中的空气(O2),防止干扰NO的检验 C中澄清石灰水变浑浊 (3)无色 2NO+O2===2NO2
(4)8H++2NO eq \\al(\s\up1(-),\s\d1(3)) +3Fe===3Fe2++2NO↑+4H2O
(5)将装置内的氮氧化合物排入D中全部吸收,防止污染空气
12.工业上利用氨氧化获得的高浓度NOx气体(含NO、NO2)制备NaNO2、NaNO3。工艺流程如下:
已知:Na2CO3+NO+NO2===2NaNO2+CO2
(1)中和液所含溶质除NaNO2及少量Na2CO3外,还有____________(填化学式)。
(2)中和液进行蒸发Ⅰ操作时,应控制水的蒸发量,避免浓度过大,目的是________________________________________________________________________。
蒸发Ⅰ产生的蒸气中含有少量NaNO2等有毒物质,不能直接排放,将其冷凝后用于流程中的________(填操作名称)最合理。
(3)母液Ⅰ进行转化时加入稀HNO3的目的是_________________________________
________________________________________________________________________。
母液Ⅱ需回收利用,下列处理方法合理的是________(填字母)。
a.转入中和液 b.转入结晶Ⅰ操作
c.转入转化液 d.转入结晶Ⅱ操作
(4)若将NaNO2、NaNO3两种产品的物质的量之比设为2∶1,则生产1.38 t NaNO2时,Na2CO3的理论用量为________t(假定Na2CO3恰好完全反应)。
【详解】(1)由题中信息可知,当NO2过量时,还发生反应:Na2CO3+2NO2===NaNO3+NaNO2+CO2,故中和液所含溶质除NaNO2及少量Na2CO3外,还有NaNO3。(2)中和液进行蒸发Ⅰ操作是为了分离出溶质NaNO2,由(1)中分析可知,中和液中还含有少量Na2CO3和NaNO3,若水的蒸发量过大,NaNO3也会结晶析出,从而造成产品不纯;蒸发Ⅰ产生的蒸气中含有少量的NaNO2,冷凝后用于流程中的“溶碱”操作中最为合理,这样既可以减少H2O的加入量,又可以减少有毒物质NaNO2的排放。(3)母液Ⅱ中主要含有NaNO3,若回收利用,显然转入转化液或转入结晶Ⅱ操作最为合理,若转入中和液或转入结晶Ⅰ操作,都会造成NaNO2产品不纯。(4)n(NaNO2)= eq \f(1.38×106 g,69 g·ml-1) =2.00×104 ml,则n(NaNO3)= eq \f(1,2) n(NaNO2)=1.00×104 ml,由Na原子守恒可知,n(Na2CO3)= eq \f(1,2) [n(NaNO2)+n(NaNO3)]=1.50×104 ml,所以m(Na2CO3)=1.50×104 ml×106 g·ml-1=1.59×106 g=1.59 t。
【答案】(1)NaNO3 (2)防止NaNO3的析出 溶碱
(3)将NaNO2转化为NaNO3 cd (4)1.59
实验步骤
实验现象
Ⅰ
将NH4Cl固体加入试管中,并将湿润的pH试纸置于试管口,试管口略向下倾斜,对试管底部进行加热
试纸颜色变化:黄色→蓝色(pH≈10)→黄色→红色(pH≈2);试管中部有白色固体附着
Ⅱ
将饱和NH4Cl溶液滴在pH试纸上
试纸颜色变化:黄色→橙黄色(pH≈5)
实验1
实验2
①③中溶液呈蓝色,试管口有红棕色气体产生
⑥中溶液呈蓝色,试管口有红棕色气体产生
相关试卷
这是一份高中考试化学特训练习含答案——氮及其重要化合物,共8页。
这是一份高考化学一轮复习考点过关练习考点21 氮及其重要化合物(含解析),共30页。试卷主要包含了氮气,氮的氧化物,氨和铵盐,硝酸等内容,欢迎下载使用。
这是一份人教版高考化学一轮复习课时练11氮及其重要化合物含答案