资料中包含下列文件,点击文件名可预览资料内容
还剩11页未读,
继续阅读
所属成套资源:【精选】2022年七年级历史下册期末模拟卷+专项复习卷+全国真题卷
成套系列资料,整套一键下载
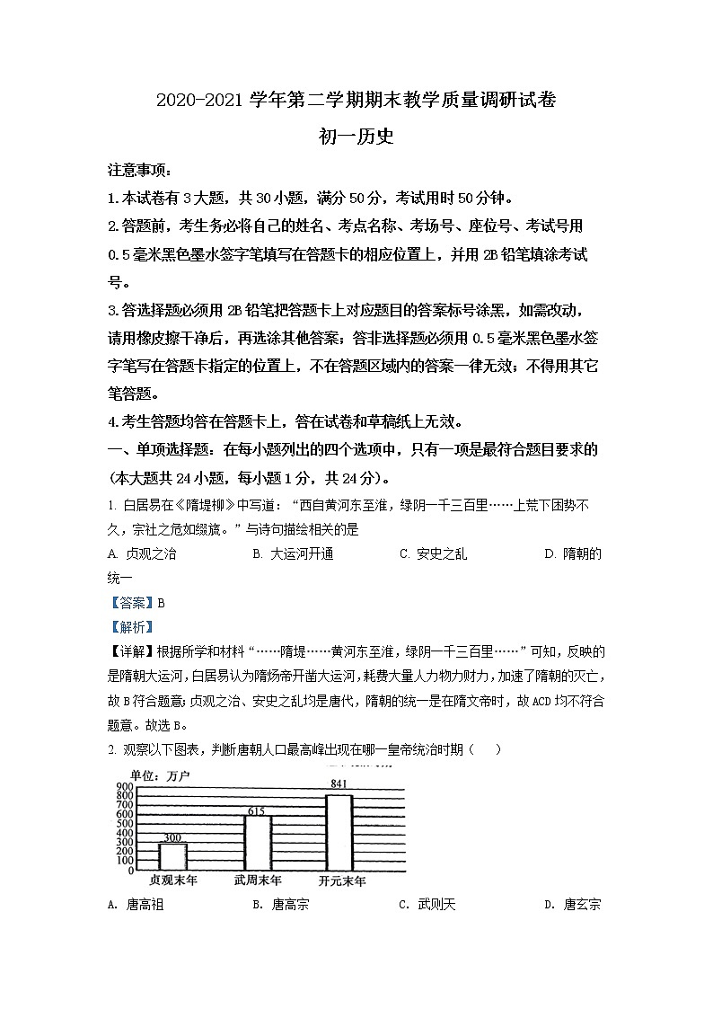
江苏省苏州市昆山、太仓、常熟、张家港市2020-2021学年七年级下学期期末历史试题(试卷+解析)
展开相关试卷
95,江苏省苏州市常熟、昆山、太仓、张家港市2023-2024学年九年级下学期阶段学业水平阳光测评历史试题:
这是一份95,江苏省苏州市常熟、昆山、太仓、张家港市2023-2024学年九年级下学期阶段学业水平阳光测评历史试题,共8页。试卷主要包含了04, 某史书记载, 书籍是推动人类社会进步的力量, 习近平总书记曾指出等内容,欢迎下载使用。
2024年江苏省苏州市昆山、太仓、常熟、张家港市中考一模历史试卷(原卷版+解析版):
这是一份2024年江苏省苏州市昆山、太仓、常熟、张家港市中考一模历史试卷(原卷版+解析版),文件包含2024年江苏省苏州市昆山太仓常熟张家港市中考一模历史试卷原卷版docx、2024年江苏省苏州市昆山太仓常熟张家港市中考一模历史试卷解析版docx等2份试卷配套教学资源,其中试卷共29页, 欢迎下载使用。
2024年江苏省苏州市昆山、太仓、常熟、张家港市中考一模历史试卷:
这是一份2024年江苏省苏州市昆山、太仓、常熟、张家港市中考一模历史试卷,共8页。

