


所属成套资源:2022长春十一高中高一下学期第二学程考试及答案(九科)
2022长春十一高中高一下学期第二学程考试地理试卷(含答案)
展开
这是一份2022长春十一高中高一下学期第二学程考试地理试卷(含答案),共10页。试卷主要包含了选择题,综合题等内容,欢迎下载使用。
长春市十一高中2021-2022学年度高一下学期第二学程考试 地 理 试 题 (选考卷)注意事项:(参照各学科高考全国试卷)第Ⅰ卷(共 60 分)一、选择题:本题共30小题,每小题2分.在每小题给出的四个选项中,只有一个正确选项。下图为我国人口密度分布图,据此完成1-2题1. 下列有关我国人口密度分布的叙述,正确的是( )A. 东北高于华北 B. 沿海低于内陆C. 北部高于南部 D. 平原高于山区2. 导致甲、乙两地人口密度差异的主要自然因素有( )A. 地形、气候 B. 地形、矿产 C. 植被、水源 D. 植被、土壤
下图为我国东部某城市示意图。读图,完成下列3-5题。3. 该地早期形成城市的有利条件有 ( )①位于河流交汇处,水源充足,水运便利 ②地形平坦③土壤肥沃,便于农耕 ④有高速公路经过,交通便利A. ③④ B. ①③ C.②④ D. ①②4. 图中甲、乙、丙、丁四处最适合建高级住宅区的是 ( )A. 甲 B. 乙 C. 丙 D. 丁5. 图中布局不合理的有 ( )A. 工业区、批发市场 B. 批发市场、普通公路
C. 高速公路、工业区 D. 高速公路、普通公路“夜间经济”是20世纪70年代英国为改善城市中心区夜晚“空巢”现象提出的经济学名词,指发生在18:00到次日清晨6:00,以当地居民、工作人群及游客为消费主体,以购物、餐饮、旅游、娱乐、文化、影视、健身、休闲等为主要形式的现代城市消费经济。目前,我国“夜间经济”在空间上具有围绕城市商务中心、自然或文化遗产、城市中心“边缘地带”分布的规律。据此完成6-7题。6. 20世纪70年代英国城市中心区的夜晚“空巢”现象出现于( )A. 郊区城市化阶段 B. 逆城市化阶段 C. 再城市化阶段 D. 大城市化阶段7. 受气候影响,我国传统的购物、餐饮等夜间消费活动比较旺盛的季节出现在( )A 春季 B. 夏季 C. 秋季 D. 冬季察隅县位于西藏自治区东南部,当地农牧民曾引种猕猴桃,2011年开始规模种植(如图)。种植区地处亚热带湿润山区河谷台地,土壤肥沃,水质优良,2017年“察隅猕猴桃”获批农产品标志。察隅猕猴桃挂果期长,可错峰上市。猕猴桃种植带动了当地农牧民脱贫。
据此完成8-9题。 8. 察隅猕猴桃获批农产品地理标志,关键在于( )A. 独特的自然环境 B. 传统的生产方式
C. 先进的农业科技 D. 丰富的种植经验9. 察隅猕猴桃挂果期长,有利于( )A. 降低产品运输费用 B. 提高市场竞争力
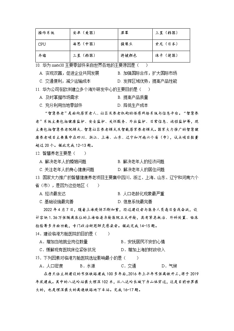
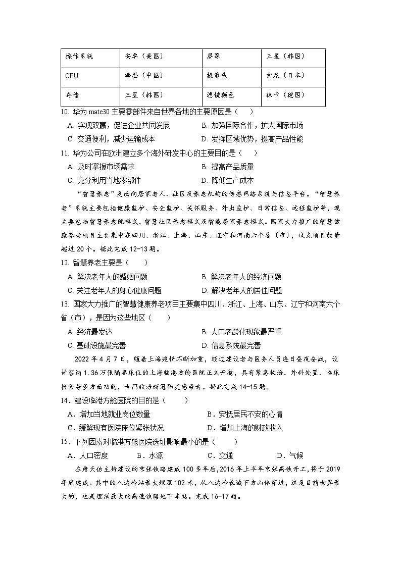
C. 降低果园管理成本 D. 提高土地利用率华为公司已成为中国创新型企业的代表,截止2017年,在海外共建立了16个研究中心。下表为华为mate30主要零部件供应商情况。根据材料完成10-11题。部件供应商部件供应商操作系统安卓(美国)屏幕三星(韩国)CPU海思(中国)摄像头索尼(日本)存储三星(韩国)滤镜颜色徕卡(德国)10. 华为mate30主要零部件来自世界各地的主要原因是( )A. 实现双赢,促进企业共同发展 B. 加强国际合作,扩大国际市场C. 交通便利,减少运输成本 D. 发挥区域优势,提高产品性能11. 华为公司在欧洲建立多个海外研发中心的主要目的是( )A. 及时掌握市场需求 B. 提高产品质量C. 充分利用当地零部件 D. 降低生产成本“智慧养老”是面向居家老人、社区及养老机构的传感网络系统与信息平台。“智慧养老”系统主要包括健康监护、安全监护、关怀服务、外出监护、日常信息、远程监护等,现主要包括智慧养老院模式、智慧社区养老模式及智能居家养老模式。国家大力推广的智慧健康养老项目主要集中在四川、浙江、上海、山东、辽宁和河南六个省(市),试点项目数量超过20个。据此完成12-13题。12. 智慧养老主要是( )A. 解决老年人的婚姻问题 B. 解决老年人的经济问题
C. 关注老年人的身心健康问题 D. 解决老年人的居住问题13. 国家大力推广的智慧健康养老项目主要集中四川、浙江、上海、山东、辽宁和河南六个省(市),是因为这些地区( )A. 经济最发达 B. 人口老龄化现象最严重
C. 基础设施最完善 D. 信息系统最完善2022年4月7日,随着上海疫情不断加重,经过建设者与医务人员连日昼夜奋战,设计容纳1.36万张隔离床位的上海临港方舱医院正式开舱,具有紧急救治、外科处置、临床检验等多方面功能,专门收治新冠肺炎感染者。据此完成14-15题。14.建设临港方舱医院的目的是( )A.增加当地就业岗位数量 B.安抚居民不安的心情C.缓解现有医院床位紧张状况 D.增加上海的财政收入15.下列因素对临港方舱医院选址影响最小的是( )A.人口密度 B.水源 C.交通 D.气候在詹天佑主持建设的京张铁路建成100多年后,2016年上半年京张高铁开工,将于2019年底建成。其中的八达岭站最大埋深102米,从八达岭长城下方山体穿过,这是目前世界最大的,也是埋深最大的高速铁路地下车站。完成16-17题。
16. 从老京张铁路到新京张高铁,交通布局区位因素变化最明显的是( )A.地形地质 B.河流水文 C.科学技术 D.资源分布17.八达岭站采用全地下建站的原因主要是( )①保护文物古迹 ②山谷面积狭小 ③展示先进技术 ④吸引旅客观光A.①② B.③④ C.②④ D.①③环境红利是通过征收环境税,对生态带来正向效益的同时又能够促使环保产业的发展,以带动就业和经济增长。我国的环境红利正在消失,取而代之的是数十万亿环境“债务”,即环境治理费用。读图,完成18-19题。18.漫画反应的现象违背了可持续发展中( )A.共同性原则 B.公平性原则 C.整体性原则 D.持续性原则19.下列抑制环境“债务”产生的措施中,可行的是( )A.加强地质勘探,加大对能源的开发力度 B.转变能源消费结构,用石油取代煤炭C.转变发展模式,实现清洁生产 D.调整产业结构,发展高耗能工业下图为钓鱼岛及其附属岛屿附近区域图及剖面图。据此完成下面20-21题。20.钓鱼岛及其附属岛屿是我国不可分割的领土的依据是( )A.钓鱼岛等岛屿地处水深不超过200m的东海大陆架 B.钓鱼岛等岛屿周边海洋渔业资源十分丰富C.钓鱼岛等岛屿周边油气资源比较丰富 D.钓鱼岛等岛屿距离台湾省较近21.我国维护海洋权益的意义有( )①巩固国防 ②维护对外贸易通道③营造海上安全秩序 ④为海洋开发活动提供和平稳定的外部环境A.①②③ B.①②④ C.①②③④ D.②③④2019年4月,中国地质工作者首次深入敦煌附近180千米处的无人区“魔鬼城”,对这一国内最大的雅丹地貌区域进行了全面考察。读图,据此完成22-23题。22.形成雅丹地貌景观的主要外力作用是( )A.地壳上升运动 B.风力侵蚀作用 C.流水堆积作用 D.冰川侵蚀作用23.下列地貌中属于雅丹地貌的是( )A.沙丘 B.风蚀沟槽 C.三角洲 D.洪积扇下图为“某地区的地质剖面图”,图中除花岗岩外,其余岩石均为沉积岩,粗斜线为断层。完成24-25题。24.图中表现内力作用的主要有( )①固结成岩 ②褶皱 ③堆积作用 ④岩浆侵入 ⑤断层 ⑥侵蚀作用A.①②③ B.②④⑤ C.③④⑤ D.④⑤⑥25.图中岩层甲、岩层乙、花岗岩及断层形成的先后顺序是( )A.岩层乙、岩层甲、花岗岩、断层 B.岩层乙、断层、花岗岩、岩层甲C.断层、岩层乙、花岗岩、岩层甲 D.岩层乙、岩层甲、断层、花岗岩 某校学生利用河道模型、饮料瓶、沙子和水进行“流水作用与河流地貌”的实验。该校学生先将颗粒大小不均的沙子均匀铺在河道的上部,然后将饮料瓶口对准河道正中,匀速将饮料瓶中的水倒入河槽。下图为该校学生绘制的流水作用与河流地貌实验装置示意图。据此完成26-28题。26.实验过程中( )A.颗粒最大的沙子最先被搬运,最后堆积 B.颗粒最小的沙子最先被搬运,最先堆积C.水流越多越快,沙子被搬运得越多 D.水流越少越慢,沙子被搬运得越远27.实验结果显示甲、乙、丙、丁四处中( )A.甲处冲走的沙子最多 B.丙处小颗粒沙子堆积最多C.乙处留下的沙子最多 D.丁处堆积的沙子比丙处多28.该实验模拟的河段( )A.为河流的上游,常见“V”字形峡谷地貌 B.乙处适宜发展聚落C.为河流中下游,凸岸以堆积作用为主 D.丁处适合修建河港下图为“岩石圈物质循环略图”,甲为岩浆,丙为变质岩。据此完成29-30题。29.下列说法正确的是( )A.丁代表岩浆岩 B.乙代表沉积岩 C.②代表变质作用 D.④代表重熔再生作用30. 下列岩石按成因分类,属于丙岩石的是( )A.页岩 B.大理岩 C.玄武岩 D.花岗岩第Ⅱ卷(共 40 分) 二、综合题:本题共3小题 ,共40分.31.(14分)阅读图文材料,回答下面问题。现在,北方市场上反季节供应的蔬菜、水果品种很多(下图),以致许多蔬菜、水果全年都能买到,几乎让人忽视它们在本地的生长季节。海南岛位于热带,一年四季都可以种植西瓜。然而,海南岛瓜农一般选择在每年8月下旬至次年5月中旬种植西瓜。 (1)解释海南岛瓜农选择在每年8月下旬至次年5月中旬种植西瓜的主要原因。(4分)(2)指出蔬菜、瓜果反季节生产、供应得以实现的主要条件。(6分)(3)简述蔬菜、瓜果反季节生产、供应的好处。(4分) 32.(10分)阅读图文材料,回答下面问题。非洲绝大多数国家曾长期沦为西方国家的殖民地。这些国家实现民族独立以来,虽然在铁路建设方面也有发展,但总体上铁路布局仍保留了殖民时期的特点。下图为“非洲铁路分布示意图”。(1)描述非洲铁路布局的特点。(6分)(2)分析影响非洲铁路布局的人文原因。(4分) 33.(16分)下图为某地质剖面示意图,回答问题。(1)图中b处在地质构造上是______,c处在地质构造上是______。(4分)(2)a处在地质构造上是______,在地形上是山岭,形成原因是________。(4分)(3)a、b、c三处,常成为良好储水构造的是______。(2分)(4)若建设地下隧道,从地下水运动状况、工程的稳定性和安全性考虑,应选择在___处为好,其中______处最不适合建设大型工程。(4分)(5)若在a、b处建采石场,应选择在______处为好。(2分)
长春市十一高中2021-2022学年度高一下学期第二学程考试地 理 答 案一、选择题:本题共30小题,每小题2分.123456789101112131415DADBCBBABDACBCD161718192021222324252627282930CABCACBBBACDCDB 二、综合题:本题共3小题 ,共40分.31.(14分)(1)海南岛位于热带,全年可以种植西瓜;而这期间全国大多数地方不能种植西瓜,海南岛的西瓜借反季节种植的优势,畅销全国,经济收益高。(每点2分,共4分,合理即可)
(2)优越的自然条件,生产地和供应地,自然环境差异较大;快捷的交通运输条件;冷藏与保鲜技术的发展等。(每点2分,共6分,合理即可)
(3)避开当地品种的竞争,获得更高的利润;极大地丰富了市场,提高了人们的生活品质。(每点2分,共4分)32.(10分)(1)铁路分布不均衡,铁路线较少,密度较小;多布局在沿海地区,内陆地区很少;多从沿海港口向内陆延伸,未形成相对完善的铁路网(每点2分,共6分)(2)经济发展和技术水平低,资金不足;由于尚未摆脱以农矿产品出口为主的经济模式,受农矿产品输出及工业制成品输入的运输需求影响较大(每点2分,共4分)33.(16分) (1) 背斜 断层 (4分) (2) 向斜 向斜槽部受挤压,岩性坚硬,不易被侵蚀,反而成为山岭 (4分)(3) a (2分)(4) b 、 c (4分)(5) b (2分)
相关试卷
这是一份2021长春十一中高一下学期第一学程考试地理试卷含答案
这是一份2021长春第十一高中高二下学期第二学程考试地理试题含答案
这是一份2022长春十一高中高二下学期第二学程考试地理试卷(含答案),共10页。试卷主要包含了选择题,综合题等内容,欢迎下载使用。
