终身会员
搜索
    上传资料 赚现金
    2023年高考数学(文数)一轮复习创新思维课时练10.2《随机抽样》(2份,教师版+原卷版)
    立即下载
    加入资料篮
    资料中包含下列文件,点击文件名可预览资料内容
    • 练习
      2023年高考数学(文数)一轮复习创新思维课时练10.2《随机抽样》(教师版).doc
    • 练习
      2023年高考数学(文数)一轮复习创新思维课时练10.2《随机抽样》(原卷版).doc
    2023年高考数学(文数)一轮复习创新思维课时练10.2《随机抽样》(2份,教师版+原卷版)01
    2023年高考数学(文数)一轮复习创新思维课时练10.2《随机抽样》(2份,教师版+原卷版)02
    2023年高考数学(文数)一轮复习创新思维课时练10.2《随机抽样》(2份,教师版+原卷版)01
    还剩2页未读, 继续阅读
    下载需要20学贝 1学贝=0.1元
    使用下载券免费下载
    加入资料篮
    立即下载

    2023年高考数学(文数)一轮复习创新思维课时练10.2《随机抽样》(2份,教师版+原卷版)

    展开
    这是一份2023年高考数学(文数)一轮复习创新思维课时练10.2《随机抽样》(2份,教师版+原卷版),文件包含2023年高考数学文数一轮复习创新思维课时练102《随机抽样》教师版doc、2023年高考数学文数一轮复习创新思维课时练102《随机抽样》原卷版doc等2份试卷配套教学资源,其中试卷共7页, 欢迎下载使用。

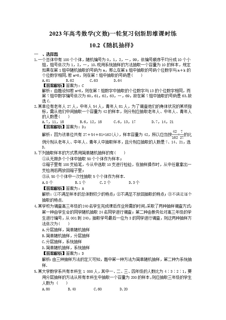
    2023年高考数学(文数)一轮复习创新思维课时练

    10.2《随机抽样》

                  、选择题

    1.一个总体中有100个个体,随机编号为0,1,2,,99,依编号顺序平均分成10个小组,组号依次为1,2,,10.现用系统抽样的方法抽取一个容量为10的样本,规定如果在第1组中随机抽取的号码为m,那么在第k组中抽取的号码个位数字与m+k的个位数字相同.若m=6,则在第7组中抽取的号码是(  )

    A.61        B.62        C.63        D.64

    2.某单位有老年人27人,中年人54人,青年人81人,为了调查他们的身体状况的某项指标,需从他们中间抽取一个容量为42的样本,则分别应抽取老年人、中年人、青年人的人数是(  )

    A.7,11,18        B.6,12,18      C.6,13,17        D.7,14,21

    3.下列抽取样本的方式易用简单随机抽样的有(  )

    从无限多个个体中抽取50个个体作为样本;

    箱子里有100支铅笔,今从中选取10支进行检验,在抽样操作时,从中任意拿出一支检测后再放回箱子里;

    从50个个体中一次性抽取5个个体作为样本.

    A.0个         B.1个       C.2个         D.3个

    4.某学校为调查高三年级的240名学生完成课后作业所需的时间,采取了两种抽样调查方式:第一种由学生会的同学随机抽取24名同学进行调查;第二种由教务处对高三年级的学生进行编号,从001到240,抽取学号最后一位为3的同学进行调查,则这两种抽样方法依次为(  )

    A.分层抽样,简单随机抽样

    B.简单随机抽样,分层抽样

    C.分层抽样,系统抽样

    D.简单随机抽样,系统抽样

    5.某大学数学系共有本科生1 000人,其中一、二、三、四年级的人数比为4321,要用分层抽样的方法从所有本科生中抽取一个容量为200的样本,则应抽取三年级的学生人数为 (  )

    A.80         B.40         C.60         D.20

    6.现有60瓶饮料,编号从1到60,若用系统抽样的方法从中抽取6瓶进行检验,则所抽取的编号可能为(  )

    A.3,13,23,33,43,53

    B.2,14,26,38,40,52

    C.5,8,31,36,48,54

    D.5,10,15,20,25,30

    7.为了解某地区的中小学生的视力情况,拟从该地区的中小学生中抽取部分学生进行调查,事先已了解到该地区小学、初中、高中三个学段学生的视力情况有较大差异,而男女生视力情况差异不大.在下面的抽样方法中,最合理的抽样方法是 (  )

    A.简单随机抽样        B.按性别分层抽样

    C.按学段分层抽样         D.系统抽样

    8.为了解1 000名学生的学习情况,采用系统抽样的方法, 从中抽取容量为40的样本,则分段的间隔为(  )

    A.50         B.40       C.25         D.20

    9.某学校高一、高二、高三三个年级共有学生3 500人,其中高三学生是高一学生的两倍,高二学生比高一学生多300人,现在按的抽样比例用分层抽样的方法抽取样本,则高一学生应抽取的人数为(  )

    A.8         B.11        C.16         D.10

    10.某超市为了检查货架上的奶粉是否合格,要从编号依次为1到50的袋装奶粉中抽取5袋进行检验,用系统抽样方法确定所选取的5袋奶粉的编号可能是(  )

    A.6,12,18,24,30        B.2,4,8,16,32

    C.2,10,23,35,48        D.7,17,27,37,47

    11.从一群游戏的小孩中随机抽出k人,一人分一个苹果,让他们返回继续游戏.过了一会儿,再从中任取m人,发现其中有n个小孩曾分过苹果,估计参加游戏的小孩的人数为(  )

    A.        B.k+m-n        C.        D.不能估计

    12.总体由编号为01,02,,19,20的20个个体组成.利用下面的随机数表选取5个个体,选取方法是从随机数表第1行的第5列和第6列数字开始由左到右依次选取两个数字,则选出来的第5个个体的编号为(  )

    7816

    6572

    0802

    6314

    0702

    4369

    9728

    0198

    3204

    9234

    4935

    8200

    3623

    4869

    6938

    7481

    A.08        B.07        C.02        D.01

                  、填空题

    13.某学校三个社团的人员分布如下表(每名同学只参加一个社团):

     

    合唱社

    粤曲社

    武术社

    高一

    45

    30

    a

    高二

    15

    10

    20

    学校要对这三个社团的活动效果进行抽样调查,按分层抽样的方法从社团成员中抽取30人,结果合唱社被抽出12人,则这三个社团人数共有________.

    14.某学校高一、高二、高三年级的学生人数之比为433,现用分层抽样的方法从该校高中三个年级的学生中抽取一个容量为80的样本,则应从高一年级抽取________名学生.

    15.一汽车制造厂生产A,B,C三类轿车,每类轿车均有舒适型和标准型两种型号,某月的产量如下表(单位:辆):

    按类型用分层抽样的方法在这个月生产的轿车中抽取50辆,其中有A类轿车10辆,

    则z的值为________.

    16.高三(2)班现有64名学生,随机编号为0,1,2,,63,依编号顺序平均分成8组,组号依次为1,2,3,,8.现用系统抽样方法抽取一个容量为8的样本,若在第1组中随机抽取的号码为5,则在第6组中抽取的号码为________.

     

     

    相关试卷

    2023年高考数学(文数)一轮复习创新思维课时练1.1《集合》(2份,教师版+原卷版): 这是一份2023年高考数学(文数)一轮复习创新思维课时练1.1《集合》(2份,教师版+原卷版),文件包含2023年高考数学文数一轮复习创新思维课时练11《集合》原卷版doc、2023年高考数学文数一轮复习创新思维课时练11《集合》教师版doc等2份试卷配套教学资源,其中试卷共4页, 欢迎下载使用。

    2023年高考数学(文数)一轮复习创新思维课时练5.4《数列求和》(2份,教师版+原卷版): 这是一份2023年高考数学(文数)一轮复习创新思维课时练5.4《数列求和》(2份,教师版+原卷版),文件包含2023年高考数学文数一轮复习创新思维课时练54《数列求和》教师版doc、2023年高考数学文数一轮复习创新思维课时练54《数列求和》原卷版doc等2份试卷配套教学资源,其中试卷共7页, 欢迎下载使用。

    2023年高考数学(文数)一轮复习创新思维课时练8.6《双曲线》(2份,教师版+原卷版): 这是一份2023年高考数学(文数)一轮复习创新思维课时练8.6《双曲线》(2份,教师版+原卷版),文件包含2023年高考数学文数一轮复习创新思维课时练86《双曲线》教师版doc、2023年高考数学文数一轮复习创新思维课时练86《双曲线》原卷版doc等2份试卷配套教学资源,其中试卷共7页, 欢迎下载使用。

    • 精品推荐
    • 所属专辑

    免费资料下载额度不足,请先充值

    每充值一元即可获得5份免费资料下载额度

    今日免费资料下载份数已用完,请明天再来。

    充值学贝或者加入云校通,全网资料任意下。

    提示

    您所在的“深圳市第一中学”云校通为试用账号,试用账号每位老师每日最多可下载 10 份资料 (今日还可下载 0 份),请取消部分资料后重试或选择从个人账户扣费下载。

    您所在的“深深圳市第一中学”云校通为试用账号,试用账号每位老师每日最多可下载10份资料,您的当日额度已用完,请明天再来,或选择从个人账户扣费下载。

    您所在的“深圳市第一中学”云校通余额已不足,请提醒校管理员续费或选择从个人账户扣费下载。

    重新选择
    明天再来
    个人账户下载
    下载确认
    您当前为教习网VIP用户,下载已享8.5折优惠
    您当前为云校通用户,下载免费
    下载需要:
    本次下载:免费
    账户余额:0 学贝
    首次下载后60天内可免费重复下载
    立即下载
    即将下载:资料
    资料售价:学贝 账户剩余:学贝
    选择教习网的4大理由
    • 更专业
      地区版本全覆盖, 同步最新教材, 公开课⾸选;1200+名校合作, 5600+⼀线名师供稿
    • 更丰富
      涵盖课件/教案/试卷/素材等各种教学资源;900万+优选资源 ⽇更新5000+
    • 更便捷
      课件/教案/试卷配套, 打包下载;手机/电脑随时随地浏览;⽆⽔印, 下载即可⽤
    • 真低价
      超⾼性价⽐, 让优质资源普惠更多师⽣
    VIP权益介绍
    • 充值学贝下载 本单免费 90%的用户选择
    • 扫码直接下载
    元开通VIP,立享充值加送10%学贝及全站85折下载
    您当前为VIP用户,已享全站下载85折优惠,充值学贝可获10%赠送
      充值到账1学贝=0.1元
      0学贝
      本次充值学贝
      0学贝
      VIP充值赠送
      0学贝
      下载消耗
      0学贝
      资料原价
      100学贝
      VIP下载优惠
      0学贝
      0学贝
      下载后剩余学贝永久有效
      0学贝
      • 微信
      • 支付宝
      支付:¥
      元开通VIP,立享充值加送10%学贝及全站85折下载
      您当前为VIP用户,已享全站下载85折优惠,充值学贝可获10%赠送
      扫码支付0直接下载
      • 微信
      • 支付宝
      微信扫码支付
      充值学贝下载,立省60% 充值学贝下载,本次下载免费
        下载成功

        Ctrl + Shift + J 查看文件保存位置

        若下载不成功,可重新下载,或查看 资料下载帮助

        本资源来自成套资源

        更多精品资料

        正在打包资料,请稍候…

        预计需要约10秒钟,请勿关闭页面

        服务器繁忙,打包失败

        请联系右侧的在线客服解决

        单次下载文件已超2GB,请分批下载

        请单份下载或分批下载

        支付后60天内可免费重复下载

        我知道了
        正在提交订单

        欢迎来到教习网

        • 900万优选资源,让备课更轻松
        • 600万优选试题,支持自由组卷
        • 高质量可编辑,日均更新2000+
        • 百万教师选择,专业更值得信赖
        微信扫码注册
        qrcode
        二维码已过期
        刷新

        微信扫码,快速注册

        手机号注册
        手机号码

        手机号格式错误

        手机验证码 获取验证码

        手机验证码已经成功发送,5分钟内有效

        设置密码

        6-20个字符,数字、字母或符号

        注册即视为同意教习网「注册协议」「隐私条款」
        QQ注册
        手机号注册
        微信注册

        注册成功

        下载确认

        下载需要:0 张下载券

        账户可用:0 张下载券

        立即下载
        使用学贝下载
        账户可用下载券不足,请取消部分资料或者使用学贝继续下载 学贝支付

        如何免费获得下载券?

        加入教习网教师福利群,群内会不定期免费赠送下载券及各种教学资源, 立即入群

        即将下载

        2023年高考数学(文数)一轮复习创新思维课时练10.2《随机抽样》(2份,教师版+原卷版)
        该资料来自成套资源,打包下载更省心 该专辑正在参与特惠活动,低至4折起
        [共10份]
        浏览全套
          立即下载(共1份)
          返回
          顶部
          Baidu
          map