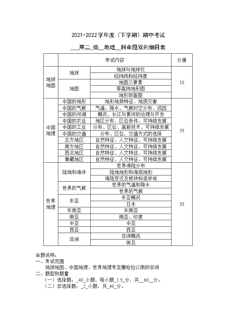
2022佛山一中高二下学期期中考试地理(选考)含答案
展开佛山一中2021-2022学年下学期高二级期中考试题
地理答案及说明
一、(60分,每小题1.5分)
1-10 BDCDB BCDAA 11-20 CACBD DABCA
21-30 AACBA DDABB 31-40 ACACA CCBDA
【答案】 1. B【1题解析】河流发育于山谷中,等线向高处凸出表示的是山谷,故该支流最有可能流经的路径是⑤→④→①,③→②→①、⑦→⑥→①表示的是山脊,⑨→⑧→①不是谷地也不是山脊,B正确,ACD错误。故选B。
【答案】 2. D【2题解析】10月太阳直射南半球,佛山日出东南方,早晨7点左右太阳方位大致在东偏南,结合图示可知,老师行驶方向为自西向东行驶,所以,只有位于BC或DE段时,太阳从右前方窗户射入。D正确。AC段、BD段行车方向有变化,太阳照射车辆位置也有变化,不符合题意,ABC错误。故选D。
【答案】 3. C【3题解析】本题考查地形图的判读。根据等高线的弯曲可以判断甲、乙、丁为山脊,丙为山谷,泥石流在山谷容易发生,C项正确。
【答案】 4. D【4题解析】本题考查地形图的判读。图示区域位于华北地区,根据指向标判断甲、乙为阴坡,光照少,不适合种植;丙、丁为阳坡,光照好,丙处坡度较大,且易受泥石流影响,不利于种植,丁处坡度缓和,位于山脊排水较好,适宜种植,D项正确。
【答案】 5. B 6. B 7. C 8. D 9. A 10. A 11. C 12. A 13. C
【答案】 14. B【14题解析】材料中提到“雪卷”必须同时满足缓坡、温度、强阵风等三个条件才能形成。南岭属于山区,云贵高原喀斯特的地貌广布地形崎岖,东北平原地势平坦开阔,均不能满足雪卷的形成条件。而青藏高原能够满足材料中提到的三个条件,最有可能出现雪卷。故选B。
【答案】 15. D【15题解析】结合上题结果可知该地为青藏高原,青藏高原地势较高,空气稀薄,大气削弱作用弱,到达地面的太阳辐射强,光照充足,这是发展农业的优势条件;地势较高,气候寒冷,热量不足,是发展农业的制约性条件,D正确。ABC错误。故选D。
【答案】 16. D【16题解析】根据经纬度、河流(黄河)、湖泊(青海湖)等地理信息可以判断出,图示范围属于青藏高原的东北部,与我国同纬度东部地区相比,海拔高,空气稀薄,白天大气对太阳辐射的削弱作用弱,夜晚大气对地面的保温作用弱,故气温日较差较大,A、C错误;由于地势较高,气温的年际变化较小,D正确,B错误。故选D。
【答案】 17. A【17题解析】根据上题分析,已知该地区位于青藏高原东北部,气候高寒,地表植被以草原、高寒草甸等植被为主,A正确。该地海拔较高,受地势的影响,夏季温度低,B错误。地势高,冷空气不易到达,所以冬季基本不受寒潮的侵袭,C错误。图中显示,该地山脉较多,地形比较复杂,地势崎岖不平,且沙漠较少,D错误。故选A。
【答案】 18. B 19. C
【答案】 20. A【20题解析】结合图中的信息可判断出,甲为洞庭湖。洞庭湖对其下游的长江有调节功能,水域面积减少,调节能力减弱,A正确。面积减少不会导致湖滨土地沙化,B错。湘江位于洞庭湖的上游,洞庭湖对湘江没有调节能力,C错。对上游水土流失没有影响,D错。
【答案】 21. A【21题解析】结合图中的信息可判断出,乙为太湖。太湖人口稠密、工农业发达,生活生产污水排放量大,导致太湖主要生态环境问题是湖水富营养化,A正确。
【答案】22. A 23. C 24. B 25. A 26. D 27. D
【答案】 28. A【28题解析】由上题可知该地位于热带雨林气候区,地处低纬度。赤道无风带是指赤道附近南、北纬5°之间的地带。这里太阳终年近乎直射,是地表年平均气温最高地带。由于温度的水平分布比较均匀,水平气压梯度很小,气流以辐合上升为主,多对流雨,风速微弱。故A项正确。
【答案】 29. B【29题解析】由题干材料“没有季节之流转”可知,说明该地无明显的季节变化。该地位于赤道附近,太阳高度较大不是直接原因,故A错;地处低纬度,全年气候炎热,没有明显的四季更替,是“我看不到春花,看不到秋叶,没有季节之流转”主要原因,故B正确;土壤肥力对季节更替无影响,故C错;热带也有些地区降水季节变化明显,存在较明显的季节更替,故D错,所以该题选B。
【答案】 30. B【30题解析】甲河段流速快,侵蚀强,淤积少,因此这不是图中河流的甲河段流域范围非常狭窄的原因,A不符合题意。甲河流位于中南半岛之上,中南半岛具有山河相间的地形特征,河流两岸被高山束缚,山高谷深,从而导致流域狭窄,B符合题意。气候对外流河的流域面积影响不大,C不符合题意。河流落差大,水流湍急,不是流域范围狭窄的原因,D不符合题意。故选B。
【答案】 31. A【31题解析】图中显示,丙地位于中南半岛。中南半岛纬度较低,全年皆夏,气温年较差小;中南半岛属热带季风气候,旱雨季明显,因此降水量季节变化明显,A正确。中南半岛属热带季风气候,赤道低压带和东北信风带对其影响小,主要受西南季风和东北季风影响,B错误。丙地位于河流下游,以平原为主,地势起伏不大,因此气候垂直变化不显著,C错误。由于纬度低,地处热带,离寒潮源地远,受寒潮影响很小,D错误。故选A。
【答案】 32. C【32题解析】棕色云团使得大气反射增强,则到达地表的太阳辐射减弱,地表获得的太阳辐射可能减少,气温可能降低,不会加剧喜马拉雅山的冰川消融,①不符合题意;材料信息表明,棕色云团由高浓度的颗粒物(主要成分有黑碳、棕碳、矿物粉尘等)组成,大气逆辐射会增强,不会减弱,②不符合题意;材料信息表明,棕色云团由高浓度的颗粒物(主要成分有黑碳、棕碳、矿物粉尘等)组成,沉降后会使冰雪变脏,地表冰雪颜色加深,使得地面反射减弱,吸收的太阳辐射增多,地面辐射增强,气温升高,使得喜马拉雅山脉冰川消融加剧,③、④符合题意。综上所述,C符合题意,排除A、B、D。故选C。
【答案】 33. A【33题解析】南亚地区1月份,盛行东北季风,盛行大陆气团,天气晴朗,大气稳定,降水稀少,空气中黑碳、棕碳、矿物粉尘等颗粒物不易沉降,容易聚集,从而使得棕色云团爆发最显著,A符合题意;如果当地冬季风强劲,空气中的颗粒物容易扩散,不易聚集形成棕色云团,B不符合题意;如果当地对流旺盛,容易形成对流雨,空气中颗粒物容易沉降,不易聚集形成棕色云团,C不符合题意;工业发达,排放的颗粒物污染物没有明显的季节变化,这不是南亚地区1月份棕色云团爆发最显著的主要原因,D不符合题意。故选A。
【答案】 34. C【34题解析】叙利亚南部是热带沙漠气候,终年炎热干燥;北部是地中海气候,夏季炎热干燥,因此距海近,降水量丰富说法错误,排除与②有关的选项,故C正确。
【答案】 35. A【35题详解】西部临近地中海,沿海地区为地中海气候,冬季受西风影响降水较多,故A正确。受气候影响,叙利亚河流流量较小,水能资源丰富说法错误;西部地区降水条件好于东部,人口密度比东部地区大;叙利亚石油资源丰富。故B、C、D错误。
【答案】36. C 37. C 38. B
【答案】39. D【39题解析】马拉维湖位于非洲南半球部分,由材料“马拉维湖湖水的透明度随季节的变化较为剧烈,12月份透明度不足1米”。12月份为南半球的夏季,该地为热带草原气候,降水多,地表径流带入陆地上的盐类物质,湖泊中藻类大量生长,鱼类增加,马拉维湖湖水的透明度降低,据此推断,导致马拉维湖湖水的透明度季节变化的影响因素是湖泊中生物量的季节差异,D正确。太阳辐射的季节变化、湖面风力强弱的季节变化和湖水盐度的季节差异对湖水的透明度影响不大,ABC错误。故选D。
【答案】40. A【40题解析】每年7~8月,随着气压带风带的北移,该地盛行东南信风,离岸风吹拂,表层湖水向西北吹去,底层的冷湖水上泛,导致南部的水域表层水温迅速下降(该地东、北、西三面山峦迭嶂,南部相对平坦,所以东南信风强劲)A正确。马拉维湖最南端的水域表层水温迅速下降,与太阳高度关系不大,B错误。气温高,不会导致马拉维湖最南端的水域表层水温迅速下降,C错误。马拉维湖最南端的水域表层水温迅速下降,与地壳运动无关,D错误。故选A。
二、(40分,41题20分,42题20分)
41. 【答案】(1)铁路经过的主要是平原地区,便于修建;平原地区是巴基斯坦人口密集,经济较发达的地区,交通的需求大;铁路把内陆与沿海地区相连,便于进出口商品。(6分)
(2)伊斯兰堡较多。伊斯兰堡地处高原(或山地),夏季西南季风的水汽受地形抬升,多地形雨。(6分)
(3)种类多:纬度较低且南北跨度较大;地形起伏大,垂直差异显著自然环境差异大。品质好:晴天多,光照强,光合作用强,营养物质积累多;昼夜温差大利于糖分积累,水果含糖量高。(8分)
【41题解析】(1)据图可知,铁路沿线的等高线数值在200米以下,可判断经过的主要是平原地区,便于修建,工程难度小;平原地区是巴基斯坦人口和城市较密集,经济较发达的地区,交通的需求大;铁路把内陆与沿海地区相连,完善交通网,便于进出口商品。
(2)对比卡拉奇与伊斯兰堡的气候资料图可知,卡拉奇比伊斯兰堡降水量少。主要原因是卡拉奇冬季受东北季风影响降水少,夏季西南风受地转偏向力的影响向东偏,风向与海岸线夹角小,带来的降水不多。而伊斯兰堡地处高原、山麓,多地形雨;夏季气温高,多对流雨或气旋雨。(或者说伊斯兰堡位于西南季风的迎风坡,多地形雨,夏季气温高,多对流雨。)
(3)巴基斯坦的水果种类多,主要原因是纬度较低且纬度南北跨越很大,地形起伏大,垂直差异显著。(或受地理位置和地形的影响,自然环境差异大)。品质好的原因是巴基斯坦热带沙漠气候面积较大,降水较少,光热资源丰富(晴天多,光照强,光合作用强,合成的营养物质多);昼夜温差大,有利于糖类养分积累,水果含糖量高;土壤肥沃,矿物质丰富。
42.【答案】(1)东北—西南走向,非洲板块和亚欧板块水平运动碰撞,挤压垂直上升运动(隆起)。(6分)
(2)阿特拉斯山东南面受副热带高气压带和山脉阻挡西风影响,降水少,形成沙漠。山脉西北面冬季受西风影响,属地中海气候,山脉阻挡东南面沙漠的扩展,山脉西北面花木繁茂。(4分)
(3)热量丰富;高山冰雪融水 (4分)
(4)地势起伏大,落差大;冬季西风迎风坡,降雪丰富,积雪累积厚度大;海拔高,气温低,存雪时间较长。(6分)
【42题解析】整体分析:根据经纬网,结合等高线延伸状况,判断阿特拉斯山脉走向是东北—西南走向。阿特拉斯山东南面受副热带高气压带的控制,炎热干燥,形成沙漠景观。西北面是地中海气候,冬季受西风带影响,降水较多。
(1)根据经纬网,结合等高线延伸状况,判断阿特拉斯山脉的走向是东北—西南走向。成因是非洲板块和亚欧板块水平运动碰撞、挤压隆起形成。
(2)阿特拉斯山东南面受副热带高气压带的控制,炎热干燥,降水很少,形成沙漠景观。西北面属于地中海气候,冬季受西风带影响,降水较多。阿特拉斯山阻挡了沙漠向西扩展,也阻挡了西风向东的深入,形成一面是沙漠,一面是“北非花园”的景观差异。
(3)M地位于山脉东侧,属于热带沙漠气候,热量丰富。附近有河流提供灌溉水源,高山冰雪融水是河流的主要补给水源。
(4)发展高山滑雪项目的自然条件,主要从地形坡度、落差、降雪、积雪时间等分析。阿特拉斯山区地势起伏大,落差大,利于顺山坡下滑。冬季是西风迎风坡,降雪丰富,积雪累积厚度大。山脉海拔高,气温低,存雪时间较长,适宜滑雪时间长。
2020佛山一中高二下学期期中考试地理(选考)含答案: 这是一份2020佛山一中高二下学期期中考试地理(选考)含答案
2020佛山一中高二下学期期末考试地理(选考)含答案: 这是一份2020佛山一中高二下学期期末考试地理(选考)含答案
2021三明一中高二上学期期中考试地理(选考)试题含答案: 这是一份2021三明一中高二上学期期中考试地理(选考)试题含答案

