还剩5页未读,
继续阅读
2021湖北省新高考联考协作体高二下学期期末考试历史试题含答案
展开
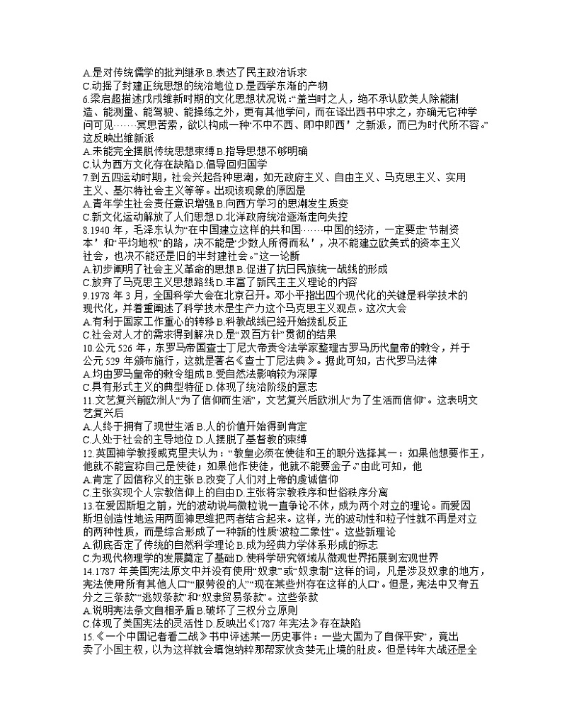
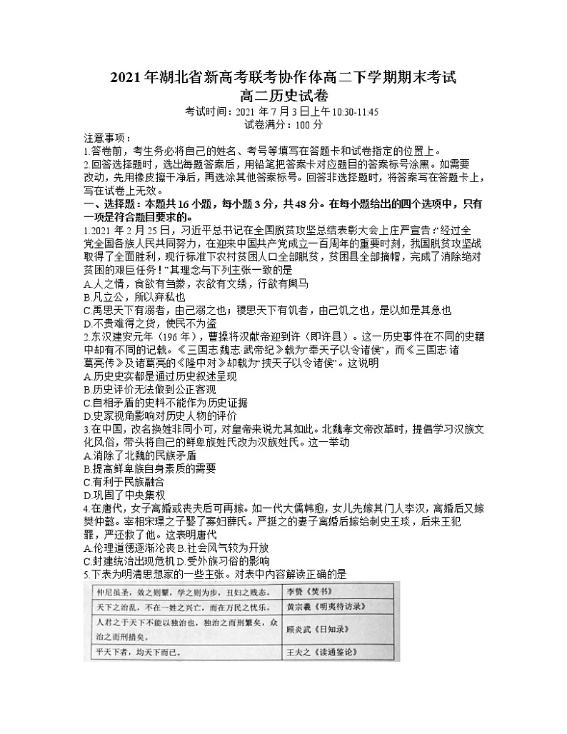
这是一份2021湖北省新高考联考协作体高二下学期期末考试历史试题含答案,共8页。试卷主要包含了在唐代,女子离婚或丧夫后可再嫁,下表为明清思想家的一些主张等内容,欢迎下载使用。
相关试卷
2021湖北省新高考联考协作体高二下学期期末考试历史试题扫描版含答案:
这是一份2021湖北省新高考联考协作体高二下学期期末考试历史试题扫描版含答案
2021湖北省新高考联考协作体高二下学期期末考试历史试题含答案:
这是一份2021湖北省新高考联考协作体高二下学期期末考试历史试题含答案,共8页。试卷主要包含了在唐代,女子离婚或丧夫后可再嫁,下表为明清思想家的一些主张等内容,欢迎下载使用。
2021湖北省新高考联考协作体高二下学期期末考试历史试题扫描版含答案:
这是一份2021湖北省新高考联考协作体高二下学期期末考试历史试题扫描版含答案

