2021厦门高二下学期期末考试生物试题扫描版含答案
展开
这是一份2021厦门高二下学期期末考试生物试题扫描版含答案,文件包含福建省厦门市2020-2021学年高二下学期期末考试生物试题pdf、福建省厦门市2020-2021学年高二下学期期末考试生物试题参考答案及评分标准docx等2份试卷配套教学资源,其中试卷共10页, 欢迎下载使用。
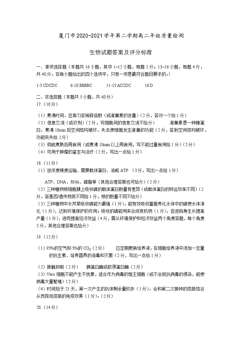
厦门市2020-2021学年第二学期高二年级质量检测生物试题答案及评分标准一、单项选择题(本题共16小题,其中1~12小题,每题2分;13~16小题,每题4分,共40分。在每小题给出的四个选项中,只有一项是最符合题目要求的。)1-5 CDCDC 6-10 BBBBC 11-15 ACCDC 16 D二、非选择题(本题共5小题,共60分)
17.(10分)(1)煮沸时间、豆角匀浆稀释倍数(或凝集素的含量)(2分,答对一个给1分)
(2)信息交流(或识别)(2分,写细胞间的信息交流不给分) 凝集素是一种糖蛋白,煮沸10min后空间结构破坏,失去使细胞发生凝集的功能(2分,答到空间结构破坏,功能丧失给2分)
(3)彻底煮熟后再食用(或煮沸10min以上再食用,写不能过量食用给1分)(2分)
(4)可用于肿瘤的鉴定与治疗(2分,写出一点给1分)18.(11分)
(1)逆浓度梯度运输、需要载体蛋白、消耗ATP (3分,写出一点给1分) ATP、DNA、RNA、磷脂等(其他合理答案也可给分)(2分)
(2)三种植物根细胞膜上吸收磷的载体蛋白数量有差异(或载体蛋白的转运效率不同)(2分,答基因/遗传物质不同给1分,根的数量不同不给分)
(3)三种植物中水芹菜吸收磷能力最强(1分),能有效吸收富营养化水体中的磷使水体净化(1分),达到环境保护的作用;吸收的磷能用来合成有机物(1分),促进自身生长提高产量(1分),进而提高经济效益(4分,需从环境保护和经济效益两个角度答题,每个角度2分,其他合理答案也给分)19.(12分)(1)95%的空气和5%的CO2(2分) 应定期更换培养液,在细胞培养液中添加一定量的抗生素,培养器具的消毒和灭菌(2分,写出一点给1分)(2)接触抑制(2分) 胰蛋白酶或胶原蛋白酶(2分)
(3)Vero细胞不能产生干扰素,适合作为病毒的宿主细胞(或不会抵抗病毒的侵染,能使病毒大量繁殖)(2分)
(4)时间短于21天,第一次产生的抗体剩余量较多(1分),会和第二次接种的疫苗结合从而降低疫苗的免疫效果(1分)。(2分)20.(14分)(1)下降(2分) 当叶面积系数超过a后,群体光合速率不再上升,但群体呼吸速率上升,所以群体净光合速率下降(2分,需依据图形数据回答)(2)种植过密,叶面积系数过大导致群体的净光合速率反而下降(1分),积累的有机物总量反而减少(1分)。(或种植过密使得叶片互相遮挡,部分叶片不能进行光合作用但是仍能进行呼吸作用消耗有机物,导致积累的有机物反而减少) (2分)
(3)玉米光饱和点高且长得高,可利用上层较强的光照进行光合作用(1分);大豆光饱和点低且长得矮,可利用下层较弱的光照进行光合作用(1分)。(2分)
(4)实验思路:取长势相同的玉米分组(1分),分别施加一系列浓度梯度的氮肥溶液(1分),相同条件下培养一段时间后,测定各组玉米的净光合速率(1分)。(3分) 预期结果:在一定浓度范围内,随着氮肥浓度升高,玉米的净光合速率不断升高(1分);达到一定浓度后净光合速率不再升高(1分),则对应最大净光合速率的最低氮肥浓度即为施肥的最佳浓度(1分)。(3分)21.(13分)(1)碱基互补配对(2分) 磷酸二酯键(2分)(2)sgRNA的识别序列短(1分),特异性差(1分),容易与其他片段结合造成编辑出错(1分)。(3分)
(3)再分化(2分) 基因突变(2分) 个体(2分)
相关试卷
这是一份2021吉安高二下学期期末考试生物试题扫描版含答案,文件包含江西省吉安市2020-2021学年高二下学期期末考试生物试题图片版pdf、吉安高二生物答pdf等2份试卷配套教学资源,其中试卷共9页, 欢迎下载使用。
这是一份2021泰州高二下学期期末考试生物试题扫描版含答案,文件包含江苏省泰州市2020-2021学年高二下学期期末考试生物试题扫描版pdf、答案doc等2份试卷配套教学资源,其中试卷共9页, 欢迎下载使用。
这是一份2021宿迁高二下学期期末考试生物试题扫描版含答案,共10页。试卷主要包含了单项选择题,多项选择题,非选择题等内容,欢迎下载使用。

