2021烟台高二下学期期末学业水平诊断生物试题含答案
展开
这是一份2021烟台高二下学期期末学业水平诊断生物试题含答案,文件包含山东省烟台市2020-2021学年高二下学期期末考试生物试题doc、高二生物试题参考答案及评分标准doc等2份试卷配套教学资源,其中试卷共9页, 欢迎下载使用。
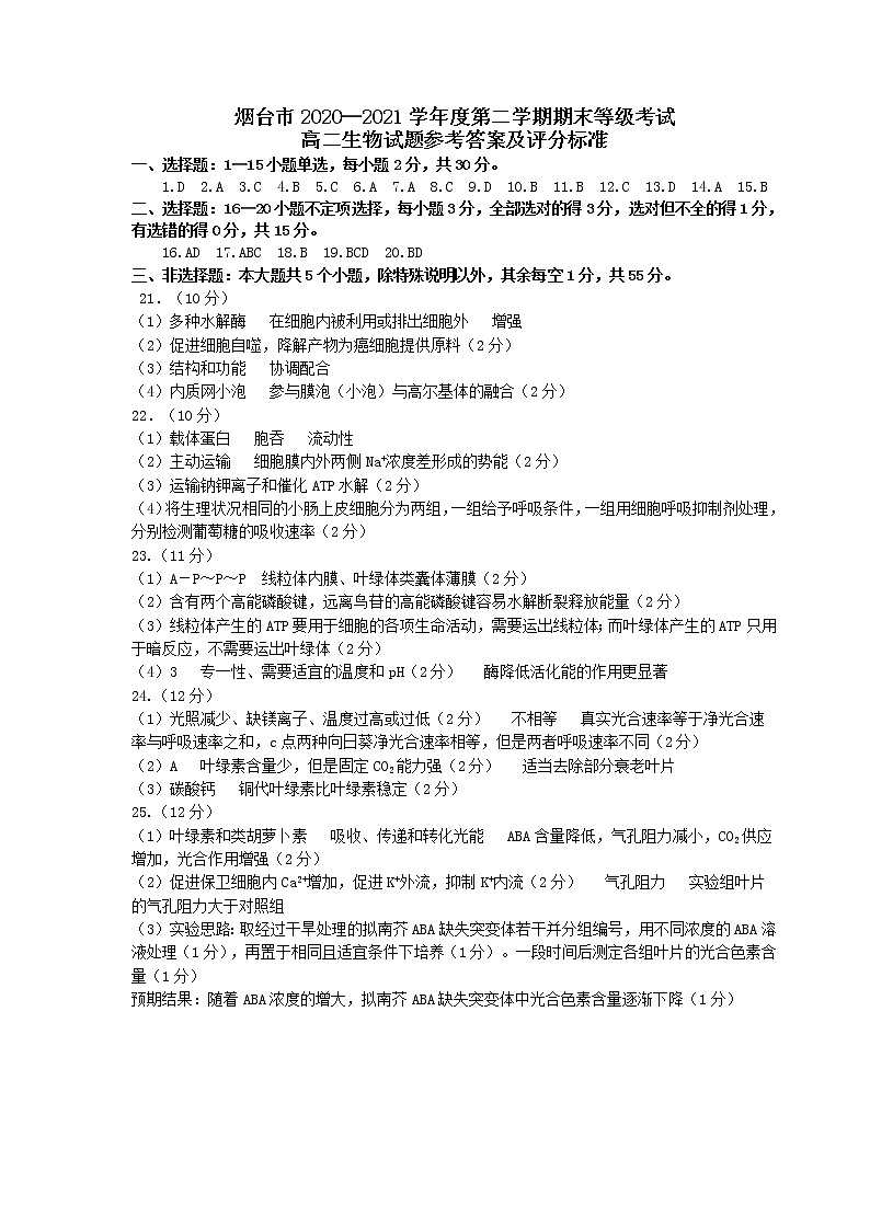
烟台市2020—2021学年度第二学期期末等级考试高二生物试题参考答案及评分标准一、选择题:1—15小题单选,每小题2分,共30分。1.D 2.A 3.C 4.B 5.C 6.A 7.A 8.C 9.D 10.B 11.B 12.C 13.D 14.A 15.B二、选择题:16—20小题不定项选择,每小题3分,全部选对的得3分,选对但不全的得1分,有选错的得0分,共15分。16.AD 17.ABC 18.B 19.BCD 20.BD三、非选择题:本大题共5个小题,除特殊说明以外,其余每空1分,共55分。 21.(10分) (1)多种水解酶 在细胞内被利用或排出细胞外 增强 (2)促进细胞自噬,降解产物为癌细胞提供原料(2分)(3)结构和功能 协调配合 (4)内质网小泡 参与膜泡(小泡)与高尔基体的融合(2分)22.(10分)(1)载体蛋白 胞吞 流动性 (2)主动运输 细胞膜内外两侧Na+浓度差形成的势能(2分) (3)运输钠钾离子和催化ATP水解(2分) (4)将生理状况相同的小肠上皮细胞分为两组,一组给予呼吸条件,一组用细胞呼吸抑制剂处理,分别检测葡萄糖的吸收速率(2分)23.(11分)(1)A-P~P~P 线粒体内膜、叶绿体类囊体薄膜(2分) (2)含有两个高能磷酸键,远离鸟苷的高能磷酸键容易水解断裂释放能量(2分)
(3)线粒体产生的ATP要用于细胞的各项生命活动,需要运出线粒体;而叶绿体产生的ATP只用于暗反应,不需要运出叶绿体(2分) (4)3 专一性、需要适宜的温度和pH(2分) 酶降低活化能的作用更显著24.(12分)(1)光照减少、缺镁离子、温度过高或过低(2分) 不相等 真实光合速率等于净光合速率与呼吸速率之和,c点两种向日葵净光合速率相等,但是两者呼吸速率不同(2分)(2)A 叶绿素含量少,但是固定CO2能力强(2分) 适当去除部分衰老叶片(3)碳酸钙 铜代叶绿素比叶绿素稳定(2分)25.(12分)(1)叶绿素和类胡萝卜素 吸收、传递和转化光能 ABA含量降低,气孔阻力减小,CO2供应增加,光合作用增强(2分) (2)促进保卫细胞内Ca2+增加,促进K+外流,抑制K+内流(2分) 气孔阻力 实验组叶片的气孔阻力大于对照组 (3)实验思路:取经过干旱处理的拟南芥ABA缺失突变体若干并分组编号,用不同浓度的ABA溶液处理(1分),再置于相同且适宜条件下培养(1分)。一段时间后测定各组叶片的光合色素含量(1分) 预期结果:随着ABA浓度的增大,拟南芥ABA缺失突变体中光合色素含量逐渐下降(1分)
相关试卷
这是一份2024烟台高三上学期期中学业水平诊断生物PDF版含答案,文件包含山东省烟台市2023-2024学年高三上学期期中学业水平诊断生物pdf、山东省烟台市2023-2024学年高三上学期期中学业水平诊断生物答案docx等2份试卷配套教学资源,其中试卷共5页, 欢迎下载使用。
这是一份2023烟台高三上学期期末学业水平诊断生物无答案,共9页。试卷主要包含了某生物,热射病等内容,欢迎下载使用。
这是一份2021烟台高一下学期期末学业水平诊断生物试题含答案,文件包含山东省烟台市2020-2021学年高一下学期期末考试生物试题doc、2020-2021高一第二学期期末参考答案doc等2份试卷配套教学资源,其中试卷共9页, 欢迎下载使用。

