2021北京延庆区高三第一次模拟考试物理试题含答案
展开这是一份2021北京延庆区高三第一次模拟考试物理试题含答案,共10页。试卷主要包含了03等内容,欢迎下载使用。
www.ks5u.com
延庆区高三模拟考试试卷
物 理 2021.03
考生须知
1.考生要认真填写考场号和座位序号。
2.本试卷共9页,分为两个部分。第一部分为选择题,包括14个小题(共42分);第二部分为非选择题,包括两道大题,6个小题(共58分)。
3.试题所有答案必须填涂或书写在答题卡上,在试卷上作答无效。第一部分必须用2B铅笔作答;第二部分必须用黑色字迹的签字笔作答,作图时必须使用2B铅笔。
4.考试结束后,考生应将试卷和答题卡放在桌面上,待监考员收回。
第一部分 选择题(共42分)
一.单项选择题(本题共14小题,在每小题给出的四个选项中,只有一个选项是符合题意的,请将符合题意的选项选出。每小题3分,共42分)
1.下列说法正确的是( )
A.β射线是电子流,源于核外电子
B.天然放射现象中放射出的α、β、γ射线都能在磁场中发生偏转
C.目前核电站的核燃料通常为铀,利用的核反应是裂变
D.质子、中子和氘核的质量分别为m1、m2和m3.当一个质子和一个中子结合成氘核时,释放的能量是(m1+m2-m3)c
2.一定质量的理想气体,下列说法正确的是( )
A.气体的体积不变,当温度升高时其压强一定增大
B.气体温度降低,分子的平均动能可能不变
C.物体放出热量,同时对外做功,其内能可能不变
D.气体体积减小,气体分子运动的剧烈程度一定增大
3.分子势能EP随分子间距离r的变化关系如图1所示。现让一个分子A不动,另一个分子从无穷远处靠近A。在这个过程中,仅考虑这两个分子间的相互作用力,下列说法正确的是( )
A.从无穷远到r=r1分子动能先减小后增大
B.从无穷远到r=r1分子势能先增大后减小
C.从无穷远到r=r0分子力的大小先增大后减小
图1
D.从无穷远到r=r0分子间的引力和斥力都在减小
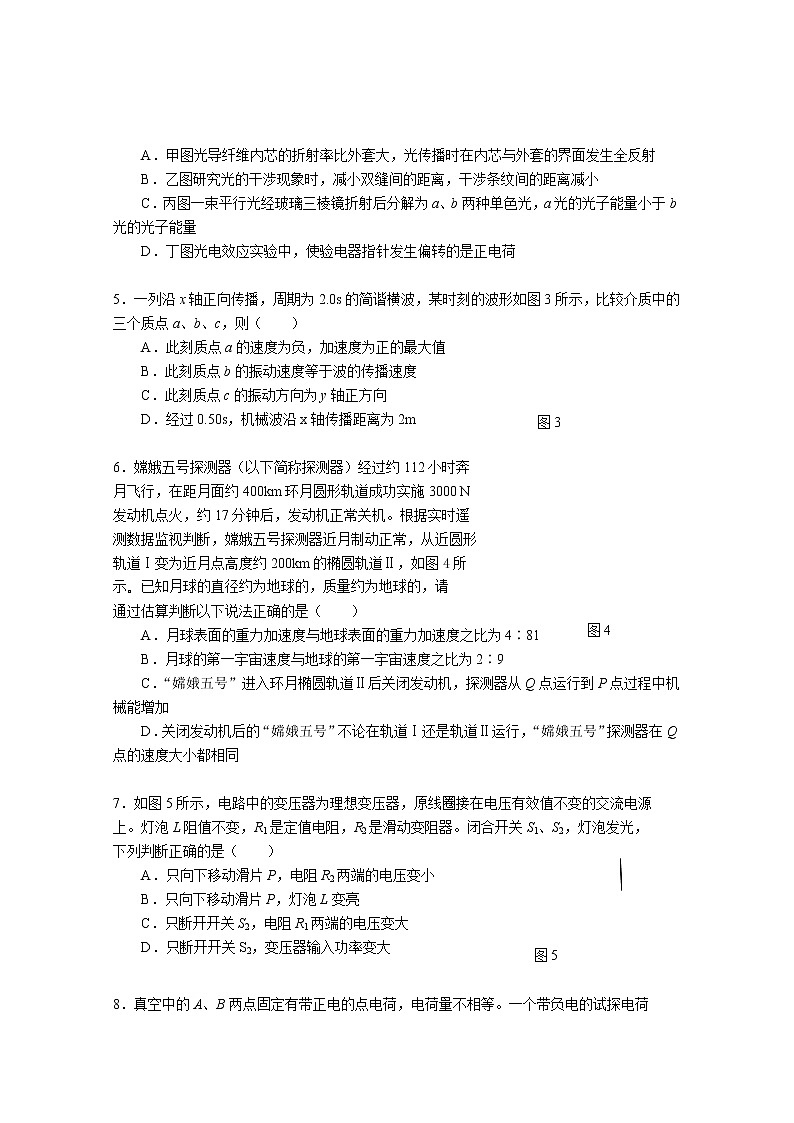
4.如图2所示,是四个光学实验现象,下列叙述错误的是( )
A.甲图光导纤维内芯的折射率比外套大,光传播时在内芯与外套的界面发生全反射
B.乙图研究光的干涉现象时,减小双缝间的距离,干涉条纹间的距离减小
C.丙图一束平行光经玻璃三棱镜折射后分解为a、b两种单色光,a光的光子能量小于b光的光子能量
D.丁图光电效应实验中,使验电器指针发生偏转的是正电荷
5.一列沿x轴正向传播,周期为2.0s的简谐横波,某时刻的波形如图3所示,比较介质中的三个质点a、b、c,则( )
A.此刻质点a的速度为负,加速度为正的最大值
B.此刻质点b的振动速度等于波的传播速度
C.此刻质点c的振动方向为y轴正方向
图3
D.经过0.50s,机械波沿x轴传播距离为2m
6.嫦娥五号探测器(以下简称探测器)经过约112小时奔
月飞行,在距月面约400km环月圆形轨道成功实施3000 N
发动机点火,约17分钟后,发动机正常关机。根据实时遥
测数据监视判断,嫦娥五号探测器近月制动正常,从近圆形
轨道Ⅰ变为近月点高度约200km的椭圆轨道Ⅱ,如图4所
示。已知月球的直径约为地球的,质量约为地球的,请
图4
通过估算判断以下说法正确的是( )
A.月球表面的重力加速度与地球表面的重力加速度之比为4∶81
B.月球的第一宇宙速度与地球的第一宇宙速度之比为2∶9
C.“嫦娥五号”进入环月椭圆轨道Ⅱ后关闭发动机,探测器从Q点运行到P点过程中机械能增加
D.关闭发动机后的“嫦娥五号”不论在轨道Ⅰ还是轨道Ⅱ运行,“嫦娥五号”探测器在Q点的速度大小都相同
7.如图5所示,电路中的变压器为理想变压器,原线圈接在电压有效值不变的交流电源
上。灯泡L阻值不变,R1是定值电阻,R2是滑动变阻器。闭合开关S1、S2,灯泡发光,
下列判断正确的是( )
A.只向下移动滑片P,电阻R2两端的电压变小
B.只向下移动滑片P,灯泡L变亮
C.只断开开关S2,电阻R1两端的电压变大
图5
D.只断开开关S2,变压器输入功率变大
8.真空中的A、B两点固定有带正电的点电荷,电荷量不相等。一个带负电的试探电荷
置于二者连线上的O点时,仅在电场力的作用下恰好保持静止状态,如图6所示。以下
说法正确的是( )
A.N点电势高于O点
图6
B.B点点电荷的电荷量大于A点点电荷的电荷量
C.该试探电荷在M点的电势能大于在N点的电势能
D.该试探电荷在M点受到的电场力小于在N点受到的电场力
9.图7是向心力演示仪的示意图,匀速转动手柄1,可使变速塔轮2和3以及长槽4和短槽5随之匀速转动,槽内的小球就做匀速圆周运动。小球做圆周运动的向心力由长槽及短槽上的挡板6对小球的弹力提供,该力的大小通过挡板的杠杆使弹簧测力套筒7下降,从而露出标尺8,因此标尺8上露出的红白相间等分格子的多少可以显示出两个球所受向心力的大小。长槽上A1挡板距左转轴的距离与短槽上B挡板距右转轴的距离相等。A2挡板距左转轴的距离是A1挡板距左转轴距离的2倍。皮带分别套在塔轮2和3上的不同圆盘上,可改变两个塔轮的转速比,以探究物体做圆周运动向心力大小的影响因素。两个塔轮为传动皮带提供了三个档位:转速比分别是1:1、1:2和1:3。现在要用控制变量法探究向心力与质量的关系,需要把质量比为1:2的两个球分别放在演示仪上合适的位置并选取适当的传动档位,下列正确的是( )
A.球分别放在位置A1、B,传动选1:3档位
B.球分别放在位置A1、A2,传动选1:1档位
C.球分别放在位置A1、A2,传动选1:2档位
D.球分别放在位置A1、B,传动选1:1档位
10.某同学按照如图8所示连接了电路,利用电流传感器研究电容器的充电和放电过程,先使开关S接1,电容器充电完毕后将开关掷向2,可视为理想电流表的电流传感器将电流信号传入计算机,屏幕上显示出电流随时间变化的I-t曲线,如图9所示。定值电阻R已知,且从图中可读出最大放电电流I0以及图线与坐标轴围成的面积S,但电源电动势、内电阻、电容器的电容均未知,下列说法中正确的是( )
图8
图9
A.根据题目所给的信息能求出电源电动势和内电阻
B.电容器放电过程中电阻R两端的电压变大
C.根据题目所给的信息能求出电容器的电容
D.由计算机采集的电流可知流过电阻R的电流方向规定向右为正
11.两个质量均为m=2kg、可视为质点的非弹性小球M、N在水平地面上相距x=15m放置,某时刻小球M以初速度v=20m/s竖直上抛,与此同时小球N以某一初速度斜抛(如图10所示,小球发射器未画出),经t=1s两球恰好相碰,以地面为零势能面,不计空气阻力,g=10m/s2,则下列说法正确的是( )
A.两球在相碰的过程中机械能守恒
B.两球相碰后N球可能斜向右运动
图10
C.两球碰前瞬间N球的速度是15m/s
D.两球碰前瞬间N球的机械能是625J
12.如图11所示,将一个质量为m=2kg的小球与弹簧相连,弹簧的另一端与箱子顶端连接,小球的下端用细绳与箱子下面连接,整个装置放在升降机上。当升降机以加速度a=0.5m/s2加速上升时细绳的拉力恰好为F=5N,若此时将细绳剪断,则剪断的瞬间小球的加速度大小为( )
A.0.5m/s2
B.2m/s2
C.2.5m/s2
D.3 m/s2
图11
x
13.如图12甲所示,“蹦极”运动中,长弹性绳的一端固定,另一端绑在人身上,人从几十米高处跳下。将蹦极过程简化为人沿竖直方向的运动,运动过程中不计空气阻力。把长弹性绳简化为竖直放置的轻弹簧,弹力大小F=kΔx (Δx为长弹性绳的形变量,k为常量)。弹性绳原长为h,人的质量为m。从人开始下落到第一次下降至最低点的过程中,人的速度v随时间t的变化图象如图12乙所示,其中OA段为直线,AB段是与OA相切于A点的曲线,BCD是平滑的曲线。若以人开始下落的位置为坐标原点,沿竖直向下方向建立坐标轴Ox,则关于A、B、C、D各点对应人的位置坐标x及所对应弹力的大小,以下说法正确的是( )
A.xA=h ,FA=mg
B.xB=h+,FB>mg
甲
C.xC=h+2,FC=2mg
乙
图12
D.xD=h+2,FD >2mg
14.在城市建设施工中,经常需要确定地下金属管线的位置,如图13所示,地下有一根金属管线平行于水平地面。有一种探测方法,首先给金属长直管线通上恒定电流I,再用可以测量磁场强弱、方向的仪器进行以下操作,①用测量仪在金属管线附近的水平地面上找到磁感应强度最强的某点,记为A;②在A点附近的地面上找到与A点磁感应强度相同的点B,连接AB并测得AB间的距离为a;③在地面上过A点做垂直于AB的线段AC并测得AC间的距离为b;④用测量仪测得C点的磁场方向与地面夹角为45°,由此可确定( )
A.地下的金属管线平行于AB,深度为b
B.地下的金属管线平行于AB,深度为a
C.地下的金属管线平行于AC,深度为b
D.地下的金属管线平行于AC,深度为a
第二部分 非选择题(共58分)
二.实验题(本题共2小题,共18分)
15. (8分)
利用一段阻值约为5Ω的康铜电阻丝,测定康铜材料的电阻率。
(1)如图14,用螺旋测微器测量电阻丝直径,其读数为_______mm
图14
(2)现有电源(3V,内阻可不计)、滑动变阻器(0~20Ω,额定电流2A),开关和导线若干,电流表和电压表均有两个量程:
电流表:0~0.6A,内阻约0.125Ω;
0~3A,内阻约0.025Ω
电压表:0~3V,内阻约3kΩ;
0~15V,内阻约15kΩ
图15
为减小测量误差,在实验中电流表量程应选用0~____A,电压表量程应选用0~____V;实验电路应采用图15中的________(“甲”或“乙”)。
(3)实验测得以下数据:电压表示数为U,电流表示数为I,电阻丝长度为l、直径为d,则电阻率表达式为 ρ= ________。
(4)图16为实验所用的电流表和电压表的表头,可认为其误差为最小刻度的一半。金属材料的电阻率与温度有关,关系式为 。其中,a称为温度系数,t为摄氏温度,为该金属0oC时的电阻率,康铜的温度系数a =1.6×10-5 oC-1。由此可以判断,对康铜电阻率测量值影响更大的是_____________。(选填“电表读数误差”或“温度”)
16.(10分)
在用图17装置测量重力加速度的实验中,小白同学用测量范围为0~1m的米尺测量摆长,用停表测量摆动周期,再根据单摆周期公式计算重力加速度。
(1)组装单摆时,应选用 (选填选项前的字母)。
A.长度略大于1m的细线
B.长度略小于1m的细线
C.半径约为2cm的橡胶球
D.半径径为1cm的小钢球
(2)在测量过程中,下列操作合理的是_______
A.先测好摆长,再将单摆悬挂到铁架台上
B.释放单摆时,摆角尽量大些,以便观察
C.单摆摆动稳定后,摆球经过平衡位置时开始计时
D.摆动过程中,若逐渐形成了圆锥摆,可以继续测量,不影响单摆周期
T2
(3)小白同学通过实验测得:悬点O到小球球心的距离L;计时开始后,从小球第一次通过平衡位置到第n次通过平衡位置所用时间为t,则重力加速度g = (用L、n、t及常数表示)。
(4)小红同学通过改变摆长,测量多组数据,做出T 2-L图像,如图18。她发现图线起点位于原点上方,这可能是由于她在测量摆长时,从悬点量到了小球的______(选填“上沿”或“下沿”),这样将使根据图像得出的g测量值_______(选填“偏大”、“偏小”或“不受影响”)。
(5)本实验测得的重力加速度一般略微偏小,这是由于以下系统误差造成的_______
A.小球经过平衡位置时计时,很难看准,造成较大的周期测量误差
B.小球球心位置较难确定,使摆长测量存在较大的系统误差
C.由于存在空气阻力,会减慢单摆的速度,使周期测量值比理论值偏大
D.单摆摆动过程中,摆线会稍稍伸长,造成摆长的测量值比实际值偏小
三.计算论证题(共4小题,共40分)
解题要求:写出必要的文字说明、方程式、演算步骤和答案。有数值计算的题,答案必须明确写出数值和单位。
17.(8分)
近年来,高空坠物对人民群众的生命安全造成非常大的威胁。因此,我们在日常生活中要注意防止发生高空坠物事件。
假如一质量为m=0.1kg的物体从高空由静止开始下落,下落h=30m后物体可看做匀速下降。若物体所受空气阻力与速度成正比f=kv,其中k=0.1kg/s。取 g=10m/s2。
求:(1)物体匀速下降时的速度v;
(2)下落30m的过程中物体克服空气阻力做的功W;
(3)请在图19中定性画出物体由静止到稳定下落的
速度-时间图像。
图19
18.(9分)
I0
图20
电磁轨道炮工作原理如图20所示,待发射弹体可在两平行光滑轨道之间自由移动,并与轨道保持良好接触。电流I0从一条轨道流入,通过导电弹体后从另一条轨道流回。轨道电流可在弹体处形成垂直于轨道平面的磁场(可视为匀强磁场),磁感应强度的大小B=kI0。通电的弹体在轨道上由于受到安培力的作用而高速射出。小明同学从网上购买了一个轨道炮模型,其轨道长度为L=50cm,平行轨道间距d=2cm,弹体的质量m=2g,导轨中的电流I0=10A,系数k=0.1T/A。
求:(1)弹体在轨道上运行的加速度a;
(2)弹体离开轨道过程中受到安培力的冲量I;
(3)现欲使弹体的出射速度增加至原来的2倍,通过分析说明,理论上可采用的哪些办法?(至少说出两种方法)
19.(10分)
圆周运动循环往复而又瞬息万变,自古以来就是美的象征,蕴藏了数不清的宇宙奥秘,令无数科学家流连忘返。
如图21甲所示,质量为m的小球通过轻绳系于O点,绳长为L。将轻绳拉至水平,从静止开始释放,在小球摆动到最低点的过程中。
(1)求小球摆动到最低点时轻绳对小球拉力F;
o
(2)小球摆动到任意时刻,轻绳与竖直方向夹角为θ。通过计算在图21乙中定性画出轻绳对小球的拉力F随cosθ变化的图像;
(3)求小球水平加速度的最大值axm。
乙
甲
图21
20.(13分)
继2018年“东方超环”实现一亿度运行之后,更先进的“中国环流2号”(图22甲)于2020年12月4日首次放电成功,我国的托卡马克技术又有了新的突破,正在引领全世界走向能源的圣杯——可控核聚变。可控核聚变的磁约束像一个无形的管道,将高温等离子体束缚在其中,通过电磁感应产生的涡旋电场给等离子体加速,使其达到核聚变的点火温度。
利用环流2号的原理,可以做一些简化后的模拟计算。半径为r的环形光滑管道处于垂直纸面向里、随时间均匀增大的匀强磁场中,磁感应强度的变化规律为B=kt,如图22乙所示。t=0时刻,一个质量为m、电荷量为+q的微粒,从静止开始被涡旋电场加速,t时刻与一个静止的中性粒子m0相撞,并结合在一起,电荷量不变。在计算过程中均不考虑重力。
(1)① 随时间均匀增大的匀强磁场在管道内产生涡旋电场的强弱 ;
A.增大 B.不变 C.减小
② 请说出微粒被涡旋电场加速后在磁场中的旋转方向;
(2)① 求碰前瞬间带电微粒的速度v;
② 请证明:无论m0多大,碰后瞬间管道对结合体的作用力方向均沿圆环半径向外。
图22
高三年级模拟考试答案
物 理 2021.3
一、 选择题
题号
1
2
3
4
5
6
7
8
9
10
11
12
13
14
答案
C
A
C
B
D
B
A
A
D
C
D
D
C
A
二、实验题
15.(8分)
(1)0.217(0.216-0.218)——————(1分)
(2)0.6 ——(1分);3 ——(1分) ;甲 ——(1分)
(3) —————(2分)
(4)电表读数误差 —————(2分)
16.(10分)
(1)BD —————(2分)
(2)C —————(2分)
(3) —————(2分)
(4)上沿———(1分);不受影响 ———(1分)
(5)CD —————(2分)
三.计算论证题
17.(8分)
(1) —————(2分)
可得: —————(1分)
(2) —————(2分)
可得: —————(1分)
(3)—————(2分)
18.(9分)
(1) —————(1分)
d —————(1分)
—————(1分)
可得: —————(1分)
(2) —————(1分)
—————(1分)
可得:I=0.02NS —————(1分)
(3)由
可知:欲使弹体的出射速度增加至原来的2倍,可采用的方法有:轨道中的电流变为原来的2倍;弹体质量变为原来的;轨道间距变为原来的4倍;轨道长度变为原来的4倍。—————(2分)
19.(10分)
(1) —————(1分)
—————(1分)
可得: —————(1分)
(2)小球摆动到任意位置,受力如图
由动能定理: —————(1分)
由牛顿第二定律: ——(1分)
解得: —————(1分)
图像如图 —————(1分)
(3)设水平方向加速度为ax,由牛顿第二定律: —————(1分)
即:
由二倍角公式有: —————(1分)
当时ax最大。最大值ax= —————(1分)
20.(13分)
(1)① B —————(2分)
② 逆时针 —————(1分)
(2)① 由法拉第定律,环内感生电动势: —————(1分)
环内电场强度: —————(1分)
微粒加速度: —————(1分)
碰前微粒速度: —————(1分)
可得: —————(1分)
② 法一:
碰撞过程动量守恒 —————(1分)
结合体所受洛伦兹力 ,方向指向圆心 —————(1分)
结合体所需向心力 —————(1分)
将动量守恒方程代入得 —————(1分)
可见无论m0多大,结合体所受洛伦兹力均大于所需向心力,所以碰后瞬间管道对结合体的作用力方向均沿圆环半径向外,结合体才能做圆周运动。 —————(1分)
② 法二:
碰撞过程动量守恒 —————(1分)
结合体所受洛伦兹力 ,方向指向圆心 —————(1分)
假设碰后瞬间管道对结合体的作用力FN方向均沿圆环半径向外
结合体所需向心力 —————(1分)
将动量守恒方程及v代入得 —————(1分)
可见无论m0多大,结合体所受作用力FN一定大于0,说明假设正确,所以碰后瞬间管道对结合体的作用力方向均沿圆环半径向外,结合体才能做圆周运动。 —————(1分)
注:计算题用其它方法正确的也给分!
相关试卷
这是一份2023年北京延庆区高三一模物理试题及答案,共21页。
这是一份2023北京延庆区高二上学期期末物理试题含答案,文件包含北京市延庆区2022-2023学年高二上学期期末物理试题详解docx、北京市延庆区2022-2023学年高二上学期期末物理试题docx等2份试卷配套教学资源,其中试卷共31页, 欢迎下载使用。
这是一份2020北京延庆区高三3月模拟考试物理试题缺答案

