


2022唐山高三上学期开学摸底演练生物含答案
展开
这是一份2022唐山高三上学期开学摸底演练生物含答案
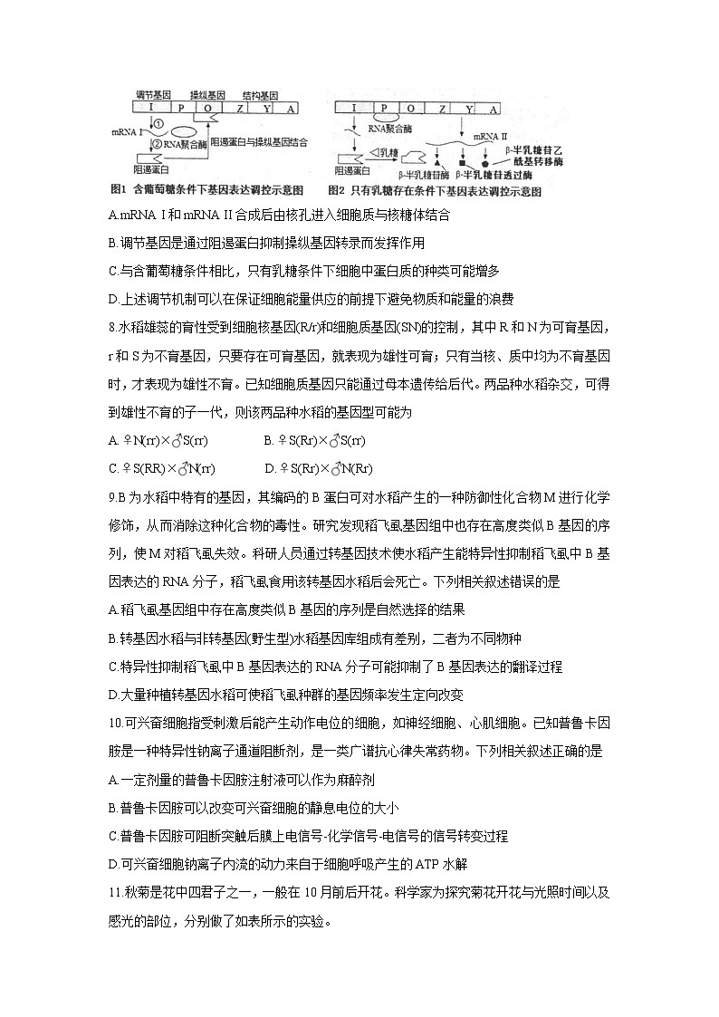
唐山市2021-2022学年度高三年级摸底演练生物学注意事项:1.答卷前,考生务必将自己的姓名、考生号、考场号、座位号填写在答题卡上。2.回答选择题时,选出每小题答案后,用铅笔把答题卡上对应题目的答案标号涂黑。如需改动,用橡皮擦干净后,再选涂其它答案标号。回答非选择题时,将答案写在答题卡上。写在本试卷上无效。3.考试结束后,将本试卷和答题卡一并交回。一、单项选择题:本题共13小题,每小题2分,共26分。在每小题给出的四个选项中,只有一项是符合题目要求的。1.下列关于组成细胞物质的叙述,错误的是A.植物体根部吸收的NO3-可作为合成蛋白质、核酸的原料B.维生素D能有效地促进入和动物肠道对钙和磷的吸收C.纤维素多个葡萄糖脱水缩合而成,是植物体内储能物质D.结合水的含量与细胞抵抗干旱、寒冷等不良环境的能力呈正相关2.细胞作为最基本的生命系统,其结构复杂精密。下列说法正确的是A.细胞膜外表的糖被是细胞间进行信息交流的必需结构B.细胞核位于细胞的正中央,是细胞代谢和遗传的控制中心C.内质网增加细胞内的膜面积,利于对蛋白质进行加工、分类和包装D.生物膜使细胞内能同时进行多种化学反应,保证细胞生命活动高效、有序的进行3.无氧运动过程中氧气摄入量极低,导致肌肉疲劳不能持久,越来越多的人开始注重慢跑等有氧运动。有氧运动是指主要以有氧呼吸提供运动中所需能量的运动方式。下列关于人进行无氧运动和有氧运动的叙述,正确的是A.有氧运动中,有机物分解释放的能量大部分储存在ATP中B.无氧运动中,细胞中有机物的不彻底氧化分解会导致[H]积累C.与无氧运动相比,机体有氧运动过程中的能量利用率更高D.有氧运动可以避免肌肉细胞无氧呼吸产生乳酸和CO24.细胞的增殖与分化,给生命带来生机与希望,细胞的衰老与死亡,同样是完整生命历程中不可或缺的。下列关于细胞的增殖、分化、衰老与死亡的叙述,正确的是A.细胞衰老时,细胞内多种酶的活性降低,细胞体积和细胞核的体积均减小B.细胞分裂过程中发生的基因突变、染色体变异等可为生物进化提供原材料C.若某细胞能合成细胞呼吸相关的酶或唾液淀粉酶,则说明该细胞发生分化D.细胞凋亡是由基因决定的,凋亡细胞的正常代谢活动会受损或中断5.15N标记的大肠杆菌拟核DNA分子中含m个鸟嘌呤。将该大肠杆菌转移到14N的NH2Cl培养液中,不同时刻收集大肠杆菌并提取DNA。下列有关大肠杆菌DNA分子结构与复制的相关叙述中,错误的是A.每个脱氧核糖可连接着一个磷酸,也可连接着两个磷酸B.DNA分子中G与C碱基对越多,解旋时消耗的能量越多C.第二次复制需要消耗游离胞嘧啶脱氧核苷酸的数目为2m个D.利用离心技术区分试管中含15N和14N的DNA可证明DNA复制方式6.耳是脊椎动物负责感受声音和维持躯体的平衡感官。研究者通过诱变的方法获得了表现型相同的M和G两种突变体斑马鱼。为探究M突变体与G突变体是否为同一基因突变导致,研究人员进行如下实验。下列有关说法错误的是A.M突变体与G突变体不是同一基因突变导致B.F1测交后代中正常表现型和躯体平衡失调个体的比例为1:3C.F1产生的雌、雄配子在受精过程中随机结合能导致基因重组D.F2中躯体平衡失调的个体随机交配,子代中每对基因都为隐性纯合的个体占9/49.7.真核生物和原核生物中基因表达的调控途径不同,原核生物中基因一般通过操纵子实现的。如图表示大肠杆菌细胞中乳糖操纵子在不同培养条件下作用示意图,其中结构基因Z、Y、A是乳糖代谢所需酶基因,其表达受调节基因I、启动子P和操纵基因O等调控。图1、图2为结构基因表达的调节机制。下列有关说法错误的是A.mRNA I和mRNA II合成后由核孔进入细胞质与核糖体结合B.调节基因是通过阻遏蛋白抑制操纵基因转录而发挥作用C.与含葡萄糖条件相比,只有乳糖条件下细胞中蛋白质的种类可能增多D.上述调节机制可以在保证细胞能量供应的前提下避免物质和能量的浪费8.水稻雄蕊的育性受到细胞核基因(R/r)和细胞质基因(SN)的控制,其中R和N为可育基因,r和S为不育基因,只要存在可育基因,就表现为雄性可育;只有当核、质中均为不育基因时,才表现为雄性不育。已知细胞质基因只能通过母本遗传给后代。两品种水稻杂交,可得到雄性不育的子一代,则该两品种水稻的基因型可能为A.♀N(rr)×S(rr) B.♀S(Rr)×S(rr)C.♀S(RR)×N(rr) D.♀S(Rr)×N(Rr)9.B为水稻中特有的基因,其编码的B蛋白可对水稻产生的一种防御性化合物M进行化学修饰,从而消除这种化合物的毒性。研究发现稻飞虱基因组中也存在高度类似B基因的序列,使M对稻飞虱失效。科研人员通过转基因技术使水稻产生能特异性抑制稻飞虱中B基因表达的RNA分子,稻飞虱食用该转基因水稻后会死亡。下列相关叙述错误的是A.稻飞虱基因组中存在高度类似B基因的序列是自然选择的结果B.转基因水稻与非转基因(野生型)水稻基因库组成有差别,二者为不同物种C.特异性抑制稻飞虱中B基因表达的RNA分子可能抑制了B基因表达的翻译过程D.大量种植转基因水稻可使稻飞虱种群的基因频率发生定向改变10.可兴奋细胞指受刺激后能产生动作电位的细胞,如神经细胞、心肌细胞。已知普鲁卡因胺是一种特异性钠离子通道阻断剂,是一类广谱抗心律失常药物。下列相关叙述正确的是A.一定剂量的普鲁卡因胺注射液可以作为麻醉剂B.普鲁卡因胺可以改变可兴奋细胞的静息电位的大小C.普鲁卡因胺可阻断突触后膜上电信号-化学信号-电信号的信号转变过程D.可兴奋细胞钠离子内流的动力来自于细胞呼吸产生的ATP水解11.秋菊是花中四君子之一,一般在10月前后开花。科学家为探究菊花开花与光照时间以及感光的部位,分别做了如表所示的实验。根据实验结果,下列相关叙述错误的是A.实验开始前应先去掉顶芽附近的叶片B.菊花感光的部位是叶片,而不是顶芽C.菊花临近开花时,若在夜晚给予1小时照光,开花时间可能提前D.若要菊花在五一开放,可采取的措施是连续一段时间暗处理菊花12.同域共存是指一些生物生存在同一个区域,由于竞争关系而导致的对环境的需求发生错位的现象,譬如生活在同一块林地中的杂色山雀和大山雀,通过选择密集程度及高度不同的乔木筑巢抚育后代的方式实现了同域共存。下列实例中不属于同域共存机制的是A.某海岛上生活的两种安乐蜥,具有不同的摄食方式B.在同一水域中的鲢鱼和鳙鱼生活在不同的水层C.十七年蝉的幼虫生活在地下土壤中,成虫生活在地表树上或草丛中D.生活在同一水域的华吸鳅和后平鳅的消化系统消化能力不同13.光学显微镜的发明导致了细胞的发现。下列关于光学显微镜应用的叙述错误的是A.观察洋葱鳞片叶外表皮细胞质壁分离与复原可持续使用低倍显微镜B.用高倍光学显微镜观察水绵叶绿体时,可见叶绿体具有双层膜C.在高倍显微镜下可以观察到健那绿染液将活细胞中线粒体染成蓝绿色D.高倍显微镜观察经苏丹III染液染色后的花生子叶细胞,可见橘黄色的脂肪颗粒二、多项选择题:本题共5小题,每小题3分,共15分。在每小题给出的四个选项中,有两个或两个以上选项符合题目要求,全部选对得3分,选对但不全的得1分,有选错的得0分。14.多酶片是帮助消化的一类复方制剂,其说明书部分内容如下。下列相关叙述错误的是A.双层包衣设计能保障不同酶在不同部位发挥作用B.多酶片中含有多种消化酶的原因是酶具有专一性C.胃蛋白酶通过为底物提供活化能而发挥催化作用D.胰酶均可与双缩脲试剂在加热条件下产生紫色反应15.褪黑素具有广泛的生物学效应,如褪黑素促进B细胞增殖分化和促进睡眠。下图为褪黑素分泌调节过程示意图。下列相关叙述正确的是A.褪黑素和MRF在调节垂体分泌MSF过程表现为相互拮抗B.黑暗刺激松果体分泌褪黑素的调节方式是神经-体液调节C.长期熬夜玩手机或玩电脑游戏将影响人体的睡眠和降低机体免疫力D.黑暗刺激下丘脑细胞释放的神经递质进入松果体细胞引起其分泌褪黑素16.WOX家族基因在水稻生长发育中起重要作用,为研究水稻OSWOX9C基因的具体功能,我国某研究团队利用CRISPR/Cas9基因编辑技术对野生型水稻相关目标DNA特定位点进行编辑,获得了OSWOX9C基因中插入AT或CT的A突变体和缺失OSWOX9C基因的B突变体,两种突变体水稻均表现出节间生长缓慢、无分蘖穗形成,经检测发现这些生长现象与细胞中W蛋白直接相关。下列有关说法错误的是A.突变体A和突变体B的变异类型均属于基因突变B.OSWOX9C基因可能与水稻细胞分裂和分化有关C.与野生型水稻相比,A突变体中W蛋白氨基酸数量可能减少D.与野生型水稻相比,B突变体中W蛋白氨基酸数量可能减少17.栖息地荒漠化往往对动物群落及其物种多样性有重要影响,且荒漠化程度对地表植被数量和高度及裸地比例有较大影响。某研究小组调查固定沙丘、半固定沙丘到流动沙丘三类不同荒漠化程度样地对蜥蜴种群密度的影响,其结果如下表所示。栖息地荒漠化程度对蜥蜴种群密度的影响(单位:只/km2)下列说法正确的是A.除栖息地荒漠化程度外,天敌、传染病等因素也会影响蜥蜴种群密度B.蜥蜴栖息地的沙漠化能导致物种多样性降低,并出现物种丧失的现象C.密点麻蜥偏好栖息地植被稀疏、地表裸露,易被天敌发现导致其数量降低D.丽斑麻蜥对生存环境的敏感度更高,受环境变化影响更大18.剂量补偿效应指的是在XY性别决定机制的生物中,使X染色体上的基因在两种性别中有相等或近乎相等的有效剂量的遗传效应。剂量补偿的一种情况是雌性细胞中有一条X染色体随机失活,失活的染色体高度螺旋形成巴氏小体。肾上腺-脑白质营养不良(ALD)是一种位于X染色体上的单基因遗传病,正常基因含一个限制酶切位点,突变基因增加了一个酶切位点。下图是某家系相关成员的基因组成及相关基因酶切后的电泳结果。下列说法错误的是A.ALD是由一个隐性基因控制的遗传病B.突变基因新增的酶切位点位于310bpDNA片段中C.ALD致病基因被限制酶切割后可以产生3种长度的DNA片段D.II-2个体患病的原因可能是位于巴氏小体上的基因表达过程中翻译受阻三、非选择题:共59分。第19-22题为必考题,每个试题考生都必须作答。第23、24题为选考题,考生根据要求作答。(一)必考题:共44分。19.(12分)大气CO2浓度升高已成为世界范围内重要环境问题。为了解大气CO2浓度升高对春小麦光合作用的影响,我国某团队在典型半干旱区以春小麦为供试品种,进行了CO2浓度增加模拟试验。实验环境的CO2浓度分别为390 µmol·mol-1(作为对照)、480 µmol·mol-1、570 µmol·mol-1,每天从8:00开始,18:00结束,每间隔2h测定一次净光合速率,实验结果如下图所示。回答下列问题:(1)18:00时,二氧化碳在春小麦叶绿体中经 和 等一系列变化,形成有机物;此时光反应产生的氧气的去向是 。(2)实验结果表明:①随着CO2浓度增加,春小麦的净光合速率 ,原因是 ;②12:00~14:00时,在CO2浓度为570 µmol·mol-1条件下,春小麦的净光合作用强度下降的原因是 ;③CO2浓度增加,春小麦的净光合速率没有成比例的增加,可能的原因有 。(答出一点即可)。(3)该研究的意义是 (答出1点即可)。20.(9分)结核病是由胞内寄生菌一结核杆菌感染引起的慢性传染病,居传染病死亡人数之首。回答下列问题:(1)结核菌初次被吸入肺泡后,被激活的吞噬细胞通过 方式摄入细胞内部,最终通过 (细胞器)消化并杀灭之,这属于非特异性免疫,理由是 。如果结核杆菌抵抗吞噬细胞的杀菌效应,则可发展为慢性感染。(2)卡介苗是目前唯一一种用于预防儿童结核病的预防接种疫苗。卡介苗相当于 ,注射人体一段时间后,血清中抗体含量上升,理由是 。(3)一般在接种卡介苗3个月后需做结核菌素试验,即通过皮内注射结核杆菌细胞壁的纯蛋白衍生物,72小时后观察局部皮肤硬结的程度。局部皮肤硬结的出现是发生了过敏反应。过敏反应的特点有 (答出两点即可)。21.(13分)树懒是一种生活在某热带雨林中的哺乳动物,形状略似猴,嗅觉灵敏,视觉和听觉不很发达,行动迟缓,活动范围小,主要以树叶、嫩芽、果实为食,其天敌主要是蟒蛇和猛禽(如角雕)等。树懒身上长有绿藻使其外表呈现绿色。树懒身上有大量的树懒蛾,树懒蛾以嫩叶为食,且能帮助树懒养殖绿藻,树懒的粪便为树懒蛾幼虫提供食物和繁育场所。回答下列问题:(1)热带雨林生态系统的结构包括 和营养结构,生态系统的 沿着其营养结构进行的。(2)调查树懒种群密度的方法是 ,树懒与树懒蛾的关系有 。根据树懒生活习性,推测藻类使树懒外表呈现绿色的意义是 。(3)下表是研究人员对该热带雨林能量流动情况进行调查的结果[表中甲、乙、丙、丁为不同营养级。GP为同化量,R为呼吸消耗量,单位:×102 kJ/(m2·a)]。①据表分析,表格中X的含义是 。②树懒所属的营养级是 ,该营养级与其相邻的下一个营养级间的能量传递效率是 。(4)树懒排便要到远离栖息树较远的地方,以防止天敌根据粪便中的气味信息发现家族成员,降低被捕食风险。可见生态系统的信息传递能够 。22.(10分)几乎所有生物都有内在的生物钟来调节代谢、行为等昼夜节律。研究发现果蝇的羽化(从蛹变为蝇,羽化时间一般发生在清晨)昼夜节律受野生型基因S及其三个等位基因S1、S2、S3控制,基因位于X染色体上。野生型果蝇的羽化节律周期为24h(正常节律),突变基因S1、S2、S3分别导致果蝇的羽化节律周期节律延长、节律缩短和无节律。请回答下列问题:(1)S1、S2、S3三种突变基因与S基因的根本区别在于 。(2)下图I~IV展示了野生型和节律缩短型、节律延长型和无节律型四个纯合突变品系果蝇的羽化数据,横轴为天数,纵轴为每小时羽化数量。其中II表示无节律品系,则I~IV中分别表示正常节律、节律缩短品系的是 。(3)纯合突变体II与纯合野生型两品系果蝇正反交,子一代果蝇羽化周期一定不同的是 (填“雌性”或“雄性”)果蝇。(4).已知果蝇的小翅和大翅受一对等位基因控制,大翅为显性。若控制节律的基因显隐性关系有S1>S>S2>S3。一只大翅正常节律的雌果蝇与一只小翅无节律的雄果蝇杂交,在同源染色体无交叉互换情况下,后代中出现四种表现型,比例为大翅正常节律:小翅正常节律:大翅无节律:小翅无节律=1:1:1:1,杂交结果 (填“能”或“不能”)说明控制翅型的基因和控制节律的基因遵循自由组合定律,原因是 。(二)选考题:共15分。请考生从2道题中任选一题作答,并用2B铅笔将答题卡上所选题目对应的题号右侧方框涂黑,按所涂题号进行评分;多涂、多答,按所涂的首题进行评分;不涂,按本选考题的首题进行评分。23.[选修1:生物技术实践](15分)土壤对磷有强烈的吸附固定作用,导致土壤中施入的磷肥都变成难溶的无效磷沉积在土壤中,解磷菌能将土壤中的难溶态磷转化为植物可以利用的状态,对于提高土壤磷元素的有效利用具有促进作用。某研究小组对某地区土壤微生物的筛选,欲获得具有稳定解磷能力的解磷菌并大量培养,其部分流程如下。回答下列问题:(1)耕地长期大量使用磷肥,除造成土壤板结影响作物产量外,对生态环境还可能具有的不良影响是 。(2)为防止杂菌入侵,获得纯净的培养物,需将配置好的解磷菌固体培养基进行灭菌,灭菌常采用的方法是 ,待灭菌后的培养基冷却至50℃左右时,在酒精灯旁倒平板,平板冷凝后,将平板倒置的目的是 。(3)研究人员利用 法纯化解磷菌种,使得生长出单个菌落,从中获得了3株具有稳定解磷能力的解磷菌种P1、P2和P3,分辨三种菌落特征包括观察菌落的形态和 等(至少写出两种)。(4)下图为研究小组采用水解圈法对分离出的三种解磷菌的解磷能力进行检测,以解磷圈大小(D)与菌圈大小(d)的比值确定解磷菌的解磷效果,其结果如图所示。三种菌的解磷效果关系为 ,使用单一菌种进行扩大培养,应选用 菌种,理由是 。(5)不同菌种之间存在拮抗作用,为探究最佳解磷效果,研究小组研究了不同pH及不同菌种复合使用条件下解磷菌的解磷效果,实验结果如图所示。请从pH影响解磷效果角度分析P1和P3复合使用效果优于P1和P2复合使用效果的依据是 。24.[选修3:现代生物技术专题](15分)血友病B是凝血IX因子(hFIX)缺乏所导致的一种出血性疾病,通过输血和凝血IX因子浓缩剂进行治疗疗效显著,但存在治疗费用高和安全隐患。我国科研人员利用转基因技术,使凝血IX因子基因在烟草叶片中表达,为凝血IX因子大规模生成提供了新的思路。回答下列问题:(1)科研人员选择烟草细胞作为受体细胞,而未选择大肠杆菌的原因是 。(答出一点即可)(2)根据已知的hFIX氨基酸序列,采用 方法得到hFIX基因,并采用PCR技术扩增hFIX基因。采用该方法得到的hFIX基因碱基排列顺序可以有多种,理由是 。(3)转化烟草的基因表达载体的组成除了启动子、hFIX基因和终止子之外,还需具有的结构是 ,其作用是 。(4)通过 法将(3)获得的基因表达载体导入烟草叶片,经 过程最终获得四株转hFIX基因的烟草。(5)写出检测hFIX基因是否翻译成hFIX的主要实验步骤: 。研究发现,hFIX基因在这四株转基因烟草中的表达存在较大的差异,原因可能是 。唐山市2021—2022学年度高三年级摸底演练生物答案一、选择题∶每小题2分,共26分。1-5.CDCBA 6-10. CADBA 11.C 12.C 13.B二、多项选择题:每小题3分,共15分。全部选对得3分,选对但不全的得1分,有选错的得0分。14.CD 15.ABC 16.AD 17. ABD 18.AD三、非选择题19.【答案】(12分)(1)(CO2)固定(1分) (C3)还原(1分) 线粒体和周围空气(1分)(2)①随之提高(1分) CO2是光合作用的原料,随着CO2增加,合成的有机物也增加,光合作用速率增加(2分)②温度很高,气孔大量关闭,二氧化碳吸收减少,导致光合作用强度明显减弱(2分) ③ATP和[H]的供应限制;固定CO2的酶活性不够高;C5的再生速率不足;有机物在叶绿体中积累较多(任选一个,2分)(3)为我国半干旱区春小麦对全球气候变化下的敏感性及适应性提供理论参考(其他合理答案酌情给分)(2分)20.【答案】(9分)(1)胞吞(1分) 溶酶体(1分) 人人生来就有,也不针对某一类特定病原体,而是对多种病原体都有防御作用(2分)(2)抗原(1分) 卡介苗作为抗原刺激B细胞增殖分化的浆细胞分泌抗体(2分)(3)发作迅速、反应强烈、消退较快;一般不会破坏组织细胞,也不会引起组织严重损伤;有明显的遗传倾向和个体差异(2分)21.【答案】(13分)(1)生态系统的组成成分(1分) 物质循环和能量流动(1分)(2)样方法(1分) 竞争和互利共生(2分,写全得分,缺一不可) 形成保护色,适应环境,有利于树懒躲避天敌的捕食(2分)(3)①用于生长、发育和繁殖的能量(2分) ②丁(第二营养级) (1分) 12%(1分)(4)调节种间关系,维持生态系统的稳定(2分)22.【答案】(10分)(1)碱基(对)排列顺序不同(2分) (2)Ⅳ、Ⅲ (2分)(3)雄性(1分) (4)能(2分) 节律基因在X染色体上,根据实验结果可知,只有控制翅型基因位于常染色体上才能出现上述比例的性状,控制两对性状的非等位基因位于非同源染色体上,能发生自由组合。(3分)23.【答案】(15分)(1)对水体形成污染,导致水体富营养化(2分)(2)高压蒸汽灭菌法(1分) 防止培养皿内壁上出现的冷凝水污染培养(2分)(3)平板划线法(1分) 大小、颜色(或隆起程度、透明度、晕圈大小等)(2分)(4) P1>P2> P3 (1分) P1(1分) P1的溶磷圈D/d值最大,解磷效果最佳(2分)(5)不同菌种之间存在拮抗作用,P1和P3最佳pH值不同,相互拮抗较弱,解磷效果最佳,而P1和P2最适pH较为一致,拮抗作用较强,解磷效果稍差。(3分)24.【答案】(15分)(1)烟草叶细胞是真核细胞,能够对hFIX合成、加工和修饰,而大肠杆菌是原核细胞,产生的hFIX无法加工或错误加工(2分)(2)化学方法或人工合成(1分) 有的氨基酸有多种密码子与之相对应,因此由同一氨基酸序列可以得到多种RNA碱基排列顺序,进而可推测出多种基因碱基序列(2分)(3)标记基因(1分) 鉴别受体细胞中是否含有hFIX基因,从而将含有hFIX基因的细胞筛选出来(或重组DNA的筛选与鉴定)(2分)(4)农杆菌转化法(1分) 植物组织培养(1分)(5)将转基因烟草制成匀浆后提取蛋白质(1分),用抗hFIX的抗体进行抗原—抗体杂交,观察是否出现杂交带。(2分)hFIX基因在转基因烟草基因组中的拷贝数不同;hFIX基因在转基因烟草基因组中的整合位置不同(2分)
相关试卷
这是一份2023秦皇岛部分学校高三上学期开学摸底考试生物试题含答案,共12页。试卷主要包含了单项选择题,多项选择题,非选择题等内容,欢迎下载使用。
这是一份2023济南高三上学期开学摸底考试生物试题PDF版含答案,文件包含山东省济南市高三开学摸底考试生物试题pdf、生物高中三年级摸底考试答案及评分细则pdf等2份试卷配套教学资源,其中试卷共8页, 欢迎下载使用。
这是一份2022邯郸高三上学期开学摸底考试生物试题含答案,文件包含2022届邯郸市高三摸底试卷生物docx、生物全解全析pdf等2份试卷配套教学资源,其中试卷共14页, 欢迎下载使用。