资料中包含下列文件,点击文件名可预览资料内容
还剩4页未读,
继续阅读
2022永州一中高三上学期第二次月考历史试题PDF版含答案
展开
这是一份2022永州一中高三上学期第二次月考历史试题PDF版含答案
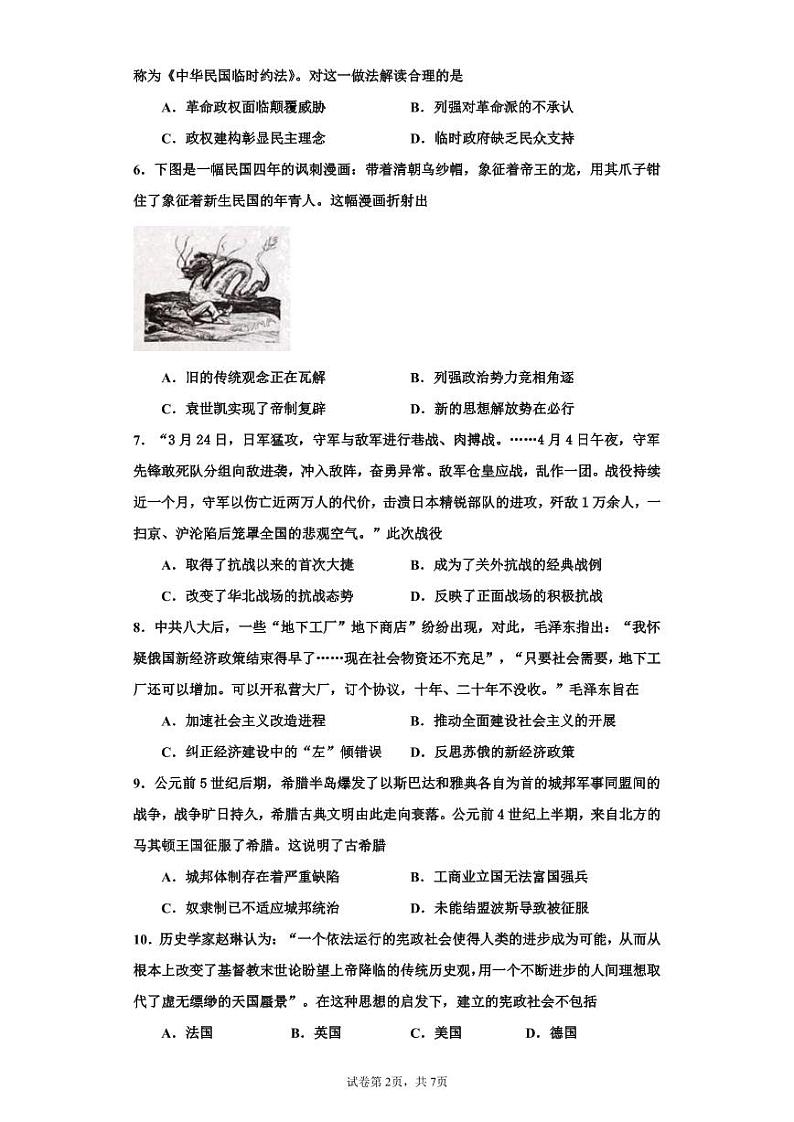
相关试卷
2022六安一中高三上学期第二次月考历史试题扫描版含答案:
这是一份2022六安一中高三上学期第二次月考历史试题扫描版含答案
2022南阳一中校高三上学期第二次月考历史试题含答案:
这是一份2022南阳一中校高三上学期第二次月考历史试题含答案
2022永州一中高三上学期第二次月考历史试题含答案:
这是一份2022永州一中高三上学期第二次月考历史试题含答案

