2020-2021学年12 祝福教学设计及反思
展开《祝福》第二课时---人物描写教案
教学目标:
1.分析、理解祥林嫂的形象特征,理解造成人物悲剧的社会根源,从而认识到封建思想和封建礼教的吃人本质。
2.学习本文综合运用肖像描写、动作描写、语言描写来塑造人物的方法。
教学重点:祥林嫂这一人物形象的分析。
教学难点:初步认识和理解封建思想和封建礼教的吃人本质。
教学方法:提问法、自主探究法、讨论法、点拨法、多媒体课件
教学过程:
一、小说常识介绍:
1、小说是一种通过人物、情节和环境的具体描写来反映现实生活的文学体裁。
2、小说结构及顺序:顺叙、倒叙、插叙、补叙。
3、小说的情节:序幕—开端---发展---高潮---结局---尾声。
4、小说刻画人物的手段
语言、肖像、行为、心理描写;环境描写;正面、侧面描写;细节描写等。
5、小说的环境
1)自然环境:交代人物活动时间、地点、景物,起烘托气氛,表现人物情感的作用。
2)社会环境:交代时代背景。
二、小说阅读步骤
速读:整体感知、把握文意
细读:层次结构、人物关系
精读:具体情节、细节描写(查阅资料、深入分析)
小结:必须结合作者及时代背景,所谓知人论世。必须透过现象看本质,读出“小说中的诗”。细节不容忽视。
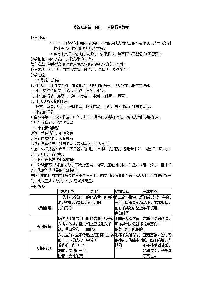
三、分析祥林嫂的形象特征
1、 外貌描写:人物的外貌,不光指五官、面容,还包括身材、体型、衣着、姿态、精神状态、风度等较明显的外部特征。
提问:课文中对祥林嫂肖像描写主要有三处,同学们读后看看作者是从哪几个方面进行描写的,比较三处 外貌的异同,思考其用意。
完成表格:
| 衣着打扮 | 脸 色 | 精神状态 | 形象特点 |
初到鲁镇 | 头上扎着白头绳,乌裙,蓝夹袄,月白背心 | 脸色青黄,但两颊还是红的 | 做工毫不懈怠,反满足,口角边渐渐的有了笑影,脸上也白胖了 | 勤劳,朴实,善良,温顺,要求极低,易于满足 |
再到鲁镇 | 仍然头上扎着白头绳,乌裙,蓝夹袄,月白背心 | 脸色青黄,只是两颊上已经消失了血色。 | 手脚已没有先前那样灵活,记性坏的多,死尸似的脸 | 精神上受到刺激,极度悲伤。 |
死前相遇 | 头发全白,全不像四十上下的人提着竹篮,内中一个破碗,空的;一手拄着一支比她更长的竹竿,下端开了裂;她分明已经纯乎是一个乞丐了 | 脸上瘦削不堪,黄中带黑, | 消尽了先前悲哀的神色,仿佛木刻似的 | 遭遇悲惨,乞讨无路,陷于绝境,内心深处受到摧残,精神麻木,已是濒于死亡。 |
小结:通过这个表格,我们可以发现,祥林嫂的命运、性格、生活境遇都可以通过外貌描写直观地表达出来。明确:作者通过肖像描写首先显示出的祥林嫂的性格特点:勤劳,朴实,善良,温顺,要求极低,易于满足。但再到鲁镇时,两颊和眼睛发生了变化,说明精神上受到刺激,极度悲伤。而第三处则显示其遭遇悲惨,乞讨无路,陷于绝境,内心深处受到摧残,精神麻木,已是濒于死亡。
作者正是用白描手法,在对比中显示人物的境遇,内心的痛苦和悲哀。
延伸:鲁迅笔下的孔乙己是“唯一穿着长衫站着喝酒的人”,这个独特的外貌就体现出来,孔乙己是一个穷困潦倒、死要面子的读书人的形象;所以说,外貌描写往往体现了人物的性格、境遇等方面。
2、神态描写
鲁迅说:“要极俭省地画出一个人的特点,最好是画出他的眼睛。”本文有几处描写到祥林嫂的眼睛的?从这些描写中你觉得祥林嫂有哪些性格特点?
情节 | 眼睛描写 | 性格特点 |
初到鲁镇 | 顺着眼 | 安分、善良 |
再到鲁镇 | 顺着眼,眼角带着泪痕 | 再受打击,内心痛苦 |
讲阿毛故事 | 直着眼,瞪着眼 | 精神有些麻木 |
捐门槛 | 分外有神 | 又有希望 |
不让祝福 | 失神 | 再受打击 |
行乞 | 眼珠间或一轮 | 麻木、活僵尸 |
问有无灵魂 | 忽然发光 | 一丝希望 |
小结:眼睛是心灵的窗户,描写眼睛,可以展示人物的内心世界,形象地反映了祥林嫂是一步步被封建礼教和封建思想逼到绝境的,也是对罪恶的封建社会无声地控诉。
3、语言描写:通过个性化的人物语言来刻画人物性格的一种描写方法。
祥林嫂语言描写较多,根据不同场景的不同语言,我们来分析一下祥林嫂的性格特点。
与“我”对话灵魂有无 | 封建迷信思想桎梏下矛盾的心理 |
对四婶讲阿毛 | 痛苦、自责 |
对大家讲阿毛 | 麻木、空虚 |
与柳妈的对话 | 精神重压,陷入恐惧 |
小结:语言描写能表达人物情感,反映人物性格特征,折射出人物所处时代的特点。
4、动作描写:是通过对人物个性化的行动、动作的描写,来揭示人物性格的一种描写方法。
反对再嫁:逃、撞 | 强烈的抗争意识,但在强大的封建礼教和迷信的影响下,终归失败。 |
怕被分身:捐(门槛) | |
怀疑灵魂:问 |
小结:动作描写能展示人物精神面貌,直接体现人物性格。
综合以上,我们可以得知,祥林嫂……是生活在旧中国的一个被践踏、被愚弄、被迫害、被鄙视的勤劳、善良、质朴、顽强的劳动妇女的典型形象。
总结:通过以上分析,我们可以知道,要想分析人物形象,离不开最基本的几种人物描写的方法,而在这些描写当中,我们一定要写出他个性化的东西,这样,人物形象才够鲜明。
四、感悟验证 拓展提高
找出文中关于鲁四老爷的描写,试析其人物形象。
1、行动描写
表现在祥林嫂被抢走的两件事上:一是把工钱给婆婆,对祥林嫂冷酷无情;二是祥林嫂遭到厄运时,鲁家无动于衷,连祥林嫂走没走、怎么走的都毫不过问,只是午饭了,才想起了淘箩和米,鲁四老爷“踱出门外”“直到河边”发现了淘箩和米和菜,这场虚惊,入木三分地刻画了在统治阶级眼里,一个劳动妇女的命运还不如一个淘箩、一点米、一株菜,冷酷残忍。
2、语言描写
祥林嫂被抢前:38段;
祥林嫂的婆婆来时:41段;
“踱到河边”时:46段;
祥林嫂被抢时:49段;
午饭后,卫婆子又来时:52段;
对四婶的暗暗告诫:71段;
祥林嫂死后:20段。
一共开了七次口,说了百十来个字,却把他反动、顽固、虚伪、自私、阴险狠毒的性格特征,把他“杀害”祥林嫂的罪行,揭示得淋漓尽致 。
例句分析鲁四老爷的语言:
①一处是:祥林嫂被抢走时,鲁四老爷反应如何?两次“可恶”,“然而”是什么含义?
讨论归纳:
鲁四老爷估计祥林嫂是逃出来的,“皱一皱眉”表示反感,却没有丝毫同情心。寻人时,也仍然是“踱”。发现祥林嫂被抢走,鲁四老爷说了两次“可恶”,“然而”。我们细细分析一下就可以发现,里面没有丝毫是对祥林嫂的同情。第一次“可恶”的是婆婆“抢”的举动,给自己带来了麻烦。“然而”是书面语重转连词,后面隐含的意思是:祥林嫂私自逃出,礼教不容;婆婆作主,理所当然,而且表示了鲁四老爷的假斯文。第二次说可恶是针对卫老婆子的,对卫老婆子先荐祥林嫂然后又合伙劫她,闹得沸反盈天,有损鲁家的体面。“然而”找到像祥林嫂这样比男人还勤快的劳动力是不容易的。
②一处是:骂祥林嫂是“谬种”,为什么?
讨论归纳:鲁四老爷是封建思想的坚决捍卫者,他反对社会的一切变革和破坏他所信奉的统治秩序的行为。女人再嫁,在封建理学的伦理观念上,是女人最大的罪恶,鲁四老爷是不能容忍的。这样“罪恶深重”的女人“不早不迟,偏偏要在这时候”死去,不是更显得与这个社会作对吗?所以骂她是“谬种”。(补充“贞节”,理学的口号是“存天理,灭人欲”,夫权自然是“天理”,寡妇再嫁,就是以正常的“人欲”破坏了这个“天理”。理学提倡妇女守节,“饿死事小,失节事大”,寡妇再嫁当然不可以,就连未婚夫死了,也要为他守一辈子,甚至提出自杀殉死,并为这样的妇女立牌坊。封建思想灭绝人性。)
师生总结人物形象:
鲁四老爷鲁四老爷是地主阶级知识分子的典型。他迂腐、保守、顽固,反对一切改革和革命,尊崇理学和孔孟之道,自觉维护封建制度和封建礼教。“是一个讲理学的老监生”,是一个封建思想的坚决捍卫者,他崇拜祖先,思想僵化,反对社会的一切变革,自私伪善,冷漠无情,。对祥林嫂他开始只是讨厌她是个寡妇,还能容忍。后来祥林嫂再嫁回来,鲁四老爷不能容忍,祝福时不让她沾手,死后还骂她是个“谬种”他是造成祥林嫂悲剧的一个重要人物,是封建礼教的化身。他通过不允许祥林嫂参加“祝福”阻断了祥林嫂的生路,把她逼向死地。他是直接导致祥林嫂惨死的人物。
总结本节课
这节课,我们共同学习了如果通过各种描写来分析人物形象,反过来,我们在写作时,要想塑造一个鲜明的人物形象,也离不开这些描写。大家一定多找一找,多画一画,多想一想,多写一写,必然在阅读文章时,“火眼金睛”,在写人物时,会“下笔如有神”。
五、布置作业:
1、巩固作业
①完成课后习题二、三。
②综合运用以上描写方法(至少3种),来写一位班级同学都熟悉的人,不少于300字,让大家读完你的文章后,知道他(她)是谁。
2、预习作业
继续研读课文,思考:到底是谁“谋杀”了祥林嫂?
高中语文人教统编版必修 下册12 祝福教学设计: 这是一份高中语文人教统编版必修 下册12 祝福教学设计,共19页。
高中语文12 祝福教学设计: 这是一份高中语文12 祝福教学设计,共5页。教案主要包含了导入,第一人称叙述的好处,鲁镇的环境,鲁四老爷的面孔,祥林嫂的惨状等内容,欢迎下载使用。
高中语文人教统编版必修 下册第六单元12 祝福教案及反思: 这是一份高中语文人教统编版必修 下册第六单元12 祝福教案及反思,共4页。教案主要包含了回顾小说的三要素,分析环境描写,小说中的“我”是凶手吗?,祥林嫂的死因?,关于祥林嫂的反抗精神,作者以“祝福”为题目的意义等内容,欢迎下载使用。

