2022年中考化学冲刺必刷100题-科学探究题之实验的猜想与假设
展开
这是一份2022年中考化学冲刺必刷100题-科学探究题之实验的猜想与假设,文件包含2022年中考化学冲刺必刷100题-科学探究题之实验的猜想与假设⑤docx、2022年中考化学冲刺必刷100题-科学探究题之实验的猜想与假设④docx、2022年中考化学冲刺必刷100题-科学探究题之实验的猜想与假设③docx、2022年中考化学冲刺必刷100题-科学探究题之实验的猜想与假设②docx、2022年中考化学冲刺必刷100题-科学探究题之实验的猜想与假设①docx等5份试卷配套教学资源,其中试卷共127页, 欢迎下载使用。
2022年中考化学冲刺复习-科学探究题之实验的猜想与假设①
一、科学探究题
1.(2020·广东湛江·九年级阶段练习)在学习完“二氧化碳性质”后,某班化学兴趣小组的同学想对雪碧中逸出的气体进行探究(如图是雪碧汽水配料表)
【发现问题】打开瓶盖,逸出的是什么气体?
【提出猜想】可能是二氧化碳
【设计方案】甲同学:倒入适量石灰水于小烧杯中,将用注射器抽取的瓶中气体注入石灰水中;
乙同学:将一支燃着的小木条放在打开的瓶口。
小组中的同学立即否定了乙同学的方案,原因是_____
【实验探究】小组同学按照甲同学的方案,观察到_____,说明雪碧汽水中逸出的确是二氧化碳。
【继续探究】小组中的丙同学也设计了一个实验:将加适量雪碧倒入试管中,滴加紫色石蕊试液,发现紫色石蕊变成了红色,他说这样也可以说明逸出气体是二氧化碳。
【评价】
(1)丙同学设计实验是依据二氧化碳的_____(用化学方程式表示)化学性质。
(2)你认为丙同学这个设计_____(“是”或“否)合理,理由是_____
(3)请你根据丙同学的想法进行改进设计:_____。
2.(2021·山西·中考真题)3月16日沙尘暴席卷我国西北地区,次日多地又遇到降雨。该地某校环境监测实践小组的同学们,对沙尘暴的成因、危害、成分、防护、治理以及水酸碱度的异常变化产生了浓厚的兴趣,在老师的指导下,他们紧急立项,开启了项目性学习的探究之旅。
任务一:监测沙尘暴的成因
同学们参与当地环境监测。他们在10米高台上,利用“风向风速器”,测得风速为10m/s时,有大量的沙尘被卷入空中,能见度迅速降低。引发这一自然现象的根本原因是______(写1条)。
任务二:分析沙尘暴的危害
当人暴露于沙尘天气中时,含有各种有毒的化学物质、病菌等的尘土可进入到口、鼻、眼、耳中引发各种疾病。除此之外,沙尘暴还会产生的危害是______(写1条)。
任务三:探究沙尘暴的成分
【信息检索】我国西北地区,含有大量钠盐的干涸盐湖和盐碱地总面积约有50万平方公里,为沙尘暴的形成埋下隐患。
【猜想假设】此次沙尘暴中可含有碳酸钠等碱性物质。
【进行实验】取少量盐碱地的土壤与蒸馏水接1:5的质量比在烧杯中混合,充分搅拌后静置,取上层清液,用如图装置完成如下实验。
项目
实验步骤
实验现象
实验结论
方案
①挤压胶头滴管a,滴入______
产生白色沉淀
沙尘暴中含有Na2CO3,不含NaOH
②挤压胶头滴管b,滴入几滴酚酞溶液
酚酞溶液不变色
【反思评价】
(1)步骤①中发生反应的化学方程式为______。
(2)自然界的土壤中通常不含NaOH,理由是______。
(3)若加入的X是______(填化学式),则只能证明沙尘暴中含有Na2CO3,而不能确定是否含有NaOH。
任务四:评价雨水pH异常的原因
【数据监测】小组同学在老师的帮助下从环保部获得了当地雨水的pH数据。
测定时间
3月5日
3月17日
3月28日
3月31日
pH
5.57
5.73
5.60
5.59
【表达交流】3月17日,雨水pH出现异常的原因是______。
【检查进度】该项目性学习还没有进行的探究项目是______。
3.(2021·江苏苏州·一模)实验室使用块状石灰石和稀盐酸制CO2.某小组进行了以下探究:
【猜想】当观察不到有气泡产生,固体仍有剩余时,认为反应结束,剩余液呈中性。
【实验操作】向试管中加入5粒石灰石,倾倒约试管体积1/3的稀盐酸(1:1)观察不到气泡后,仍有固体剩余。将试管静置,取上层清液,用pH试纸测得溶液pH=2,反应剩余液放置一段时间后,溶液pH增大。
(1)测得溶液pH=2,说明溶液显_______性。
【实验思考】反应剩余液中有哪些物质?其中使溶液pH=2的有哪些?
【实验探究】
(2)甲同学通过实验排除了CaCl2的可能性。简述其实验方案_______乙同学将CO2通入蒸馏水中至饱和,测得pH约为5.6。
(3)综合甲、乙两同学实验,得出的结论是:剩余液中还含有_______。
【拓展延伸】
(4)反应剩余液放置一段时间后,溶液pH增大,其主要原因是_______。
(5)假如用100g14.6%的稀盐酸和足量石灰石反应,看不到气泡产生时,理论上生成的CO2质量是_______克?(请根据方程式计算并写出计过程)。
(6)实际收到的CO2比理论值小,其可能原因是_______。
【继续探究】
(7)该兴趣小组在老师指导下继续探究了浓盐酸与石灰石的反应,并用pH传感器测得图烧杯中溶液的pH随通入气体时间的变化曲线。
①AB段pH几乎不变的原因可能是_______。
②BC段发生反应的化学方程式主要有_______。
4.(2022·山东淄博·九年级期中)某研究小组的同学在老师的带领下研究影响过氧化氢制取氧气反应速率的因素,做了5组实验,具体实验数据如下表所示,请你一同参与他们的研究,并回答下列问题。
实验
次数
H2O2溶液
质量分数/%(浓度)
H2O2溶液
用量/mL
催化剂(MnO2)
用量/g
反应温度
/℃
收集气体
体积/mL
所需时间
/s
①
20
5
0.1
85
20
3.8
②
15
2
0.2
20
20
2.8
③
5
2
0.2
20
20
7.4
④
20
5
0.1
55
20
10.5
⑤
15
2
0.1
20
20
21.6
【提出问题】影响过氧化氢制取氧气反应速率的因素有哪些?
【猜想与假设】组内3位同学分别作出猜想,根据表格内容,请你完成丙同学的猜想。
甲同学:化学反应速率与反应物的质量分数有关;
乙同学:化学反应速率与反应温度有关;
丙同学:_____________。
【实验与结论】第________(填字母序号,下同)组实验证明乙的猜想是正确的。
A. ①和② B.②和③
B. C.③和④ D.①和④
【反思与评价】做完实验后,如果要确认二氧化锰就是该反应的催化剂,还要验证反应前后二氧化锰的______________和___________不变。该反应的文字表达式是___________。
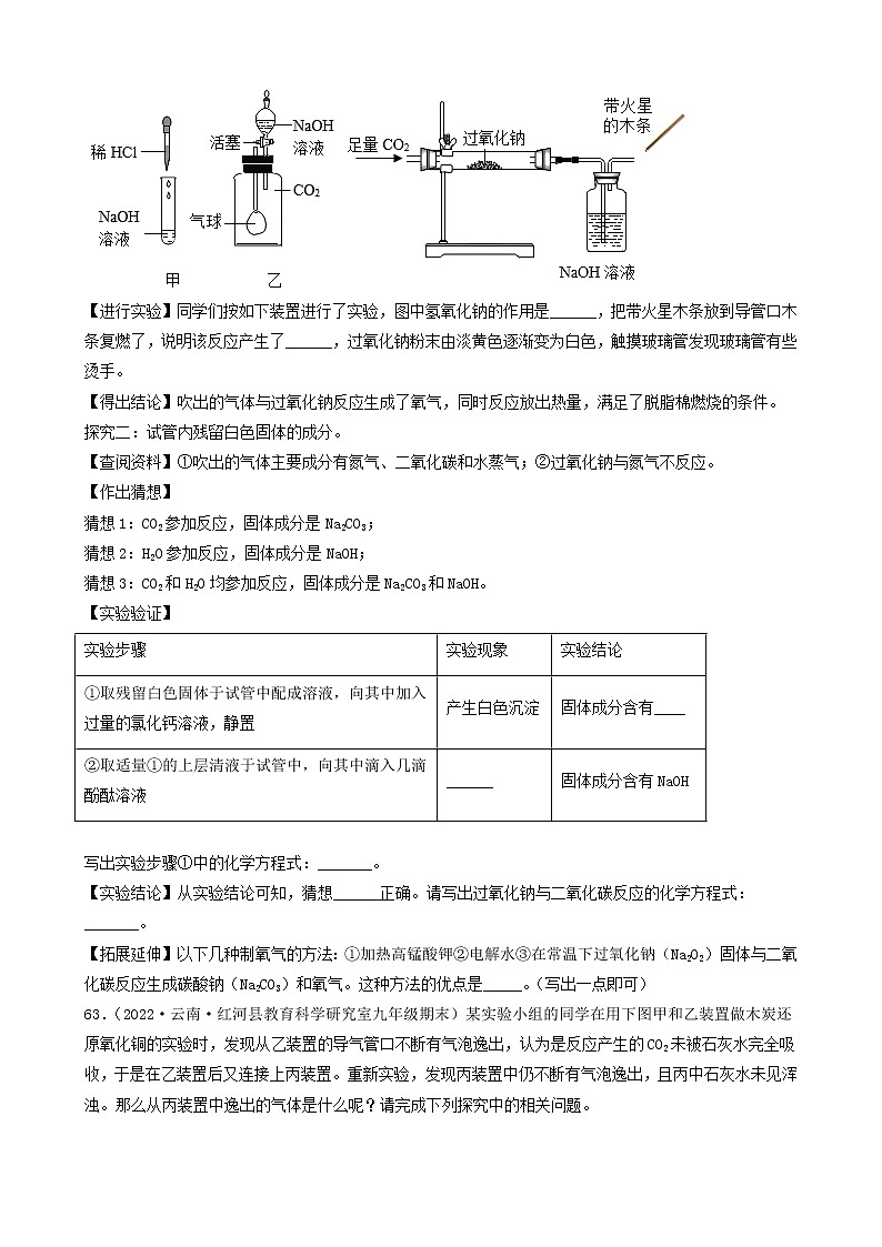
5.(2022·辽宁·大洼教师进修学校九年级期末)某校化学活动小组的同学在探究木炭还原氧化铜实验时,为了探究“当木炭较多、温度较高时,产生的气体产物是什么?”按照如图所示的装置进行了实验。
【提出问题】产生的气体是什么?
【实验猜想】猜想1:只有CO2;
猜想2:只有CO;
猜想3:_______
已知:①碱石灰是NaOH和CaO的混合物,可以吸收CO2和H2O
②B和E中盛装的都是澄清石灰水
(1)点燃酒精灯前,先打开K,通入氮气一段时间,目的是_______;
(2)若猜想3正确,则在实验中可以观察到的现象为_______;B中发生反应的化学方程式为___。
(3)本实验设计中,在a处所采取措施的优点是①_______②_______。
6.(2022·广东·汕头市澄海区教师发展中心九年级期末)同学们为了探究木炭和氧化铜反应产生的气体,用图甲进行实验。
(1)加热一段时间后,观察到试管中发生的现象是______,气球胀大。
(2)提出问题:气球中收集到的气体是什么呢?小华同学认为收集到的气体中含有H2,却遭到同学们的反对,反对的理由是______。小东同学对气球收集到的气体进行探究,过程如下:
【提出猜想】 猜想Ⅰ:是CO2;
猜想Ⅱ:是CO;
猜想Ⅲ:是______。
【进行实验】 小东用图乙进行实验。
实验步骤
实验现象
结论或分析
1。打开活塞。
A处澄清石灰水变浑浊。
气体中含有CO2,石灰水变浑浊的化学方程式是______。
2。点燃B处酒精灯加热。
B处玻璃管内______。
气体中含有CO。
【获得结论】猜想______成立。
【实验反思】①实验步骤中若先点燃B处酒精灯,后打开活塞,可能造成的后果是______。
②木炭粉与氧化铜反应产生CO的原因是______(写出一个化学方程式)。
7.(2022·江西抚州·九年级期末)同学们对“二氧化碳溶于水是否与水反应”进行实验探究,请参与探究并回答下列问题。
【提出问题】二氧化碳溶于水是否与水反应?
CO2溶于水无明显现象,______(填“能”或“不能”)用观察的方法判断是否发生反应。
【提出猜想】
猜想一:二氧化碳溶于水不与水反应;
猜想二:______。
【实验设计】用四朵石蕊溶液染成紫色的干燥纸花设计如下实验:
序号
实验设计
①
向第一朵纸花喷稀醋酸
②
向第二朵纸花喷蒸馏水
③
?
④
将第四朵纸花喷水后放入盛有二氧化碳的集气瓶中
(1)“实验设计②”的目的是______。
(2)“实验设计③”的具体实验内容是______。
【进行实验】观察记录实验现象,进行实验探究。
【实验结论】猜想二成立,支持猜想二成立的实验现象是______、______。
【反思与交流】
实验探究“无明显实验现象时是否发生化学反应”的核心思路有______(多选,填字母序号)。
A. 设计对比实验 B.控制实验条件
C.获取事实证据 D.逻辑推理判断
8.(2022·云南云南·模拟预测)某化学兴趣小组的同学在课外阅读中得知:向氯水中通入二氧化硫会发生以下反应:C12+SO2+2H2O=H2SO4+2HC1。同学们在老师的指导下向一定量氯水中通入二氧化硫至恰好完全反应,取50mL反应后所得溶液于烧杯中,向其中加入一定量BaCl2溶液,充分反应后过滤,得到滤渣和滤液,并对滤液的成分进行了探究。(温馨提示:若实验中涉及硫酸银等微溶物,均视为可溶物)。
【初步结论】滤液中一定含有的溶质是______。
【查阅资料】硫酸钡和氯化银均不溶于稀硝酸。
【提出问题】滤液中还可能含有的溶质的成分有哪些?
【猜想与假设】猜想一:H2SO4
猜想二:BaCl2
猜想三:H2SO4、BaC12
有同学提出猜想三不合理,原因是______。
【实验设计】
实验
实验操作
实验现象
实验结论
实验一
取少量滤液于试管中,向试管中滴入适量的AgNO3溶液,再滴加稀硝酸,振荡
______
猜想二成立
实验二
另取少量滤液于试管中,向试管中滴入适量______
有白色沉淀产生
猜想一成立
【反思评价】
小明认为实验一的结论判断不严谨,其理由是______。
【拓展延伸】已知溴水(主要含Br2)的化学性质与氯水相似,请写出向溴水中通入二氧化硫的化学方程式______。
9.(2022·山西·模拟预测)冬季下雪后,人们常使用融雪剂消除路面的积雪。化学兴趣小组的同学们对融雪剂消除积雪的原理、融雪剂的成分、使用融雪剂对环境的影响等产生了浓厚的兴趣,在老师的指导下,他们开启了项目式学习之旅。
项目一:了解融雪剂消除积雪的原理。
【信息检索】常见的融雪剂中主要含有氯化钠、氯化钙、氯化钾。融雪剂溶于水后使混合物的凝固点改变,从而融雪化冰,保障道路交通安全。
【表达交流】
①融雪剂中所含化合物所属物质类别是______。
②融雪剂溶于水后可_________(“降低”或“升高”)混合物的凝固点,以防止雪水结冰。
项目二:探究融雪剂中是否含有氯化钙。
【进行实验】
实验步骤
实验操作
实验现象
实验结论
①
取少量融雪剂,向其中加入定质量的蒸馏水,搅拌、静置。
——
——
②
取少量上层清液于试管中,向其中滴加适量____,振荡。
该融雪剂中含有Ca2+
③
取步骤①所得上层清液于另支试管中,滴加___,振荡。
该融雪剂中含有Cl-
【讨论交流】③中发生反应的化学方程式是___________。
项目三:评价使用融雪剂对环境的影响。
【反思评价】长期使用融雪剂可能会腐蚀路边的钢铁制品,从环境保护的角度考虑,冬季防止路面积雪的方法还可以是______。
10.(2020·新疆·库车县乌尊镇中学九年级阶段练习)某同学看到装有薯片的包装袋总是鼓鼓的,里面充有气体,他进行了如下探究:
提出问题:……
建立假设:袋内气体可能是二氧化碳
实验方案:将燃着的木条伸入已收集该气体的集气瓶中,观察现象。
获得证据:……
得出结论:……
(1)他提出的问题是_________________________________。
(2)其他同学一致认为该实验方案是不合理的,正确的实验方案是:将收集的气体____________________,观察现象。
(3)对充入气体的基本要求是(至少写两点)__________________,___________________。
(4)除上述二氧化碳可做填充气外,你能说出哪些气体也可以做填充气:________________。
11.(2020·黑龙江哈尔滨·二模)金属镁可与热水反应生成氢氧化镁和氢气,所得溶液呈碱性,可使酚酞溶液显红色。某同学将镁条放在水中煮沸,趁热取出部分溶液,滴加酚酞溶液,变为红色,放置在空气中一段时间后,发现溶液的红色褪去了。
(1)镁与热水反应的化学方程式是:______________, 该反应的基本类型为________;
(2)查阅资料:溶液红色褪去的原因是溶液碱性减弱。
【提出问题】
导致溶液碱性减弱的原因是什么?
【假设与分析】
假设1:可能是氢氧化镁与N2或O2发生了反应;
假设2:可能是溶液吸收了空气中的_________ ;
假设3:可能是氢氧化镁的溶解度随温度的降低而__________ .由__________可知,假设1不成立。
【实验探究】
实验操作
实验现象
结论
1.取上述红色溶液,保持温度不变,在空气中放置一段时间,观察现象
①_________
假设2成立
2.取上述红色溶液,②______,③________,观察现象
红色褪去
假设3成立
【拓展延伸】
(3)将一小块金属钠投入硫酸铜溶液时,产生蓝色沉淀。请用化学方程式解释其原因: ①_______ ;②_________;
(4)除上述金属外,根据金属活动性顺序,预测________也能跟硫酸铜溶液反应产生上述现象。(举一例即可)
12.(2020·陕西铜川·二模)将一小块银白色的金属钾放置在空气中会发生下列变化:
钾(K)→O2钾的氧化物→H2O氢氧化钾溶液→CO2白色固体
【提出问题】
常温下钾与氧气反应产物有哪些?
【查阅资料】
钾的氧化物,除氧化钾(K2O)外还有过氧化钾(K2O2),氧化钾与过氧化钾都能与水发生反应,化学方程式为K2O+H2O=2KOH;2K2O2+2H2O=4KOH+O2↑。
【猜想一】
Ⅰ常温下钾与氧气反应的产物。
猜想1:K2O;
猜想2:K2O2;
猜想3______。
【实验探究一】
实验操作
实验现象
实验结论
取少量钾的氧化物加入足量蒸馏水
______
猜想1正确
【实验反思】
类比氧化铁与盐酸的反应,写出氧化钾与盐酸反应的化学方程式:_______,反应的基本类型是_________。
13.(2020·广东广州·一模)课本中“复分解反应发生条件’的活动与探究”用到H2SO4、Ba(NO3)2、NaOH、K2CO3四种溶液。某校化学兴趣小组的同学对实验后的废液进行了探究。取废液少许,测得其pH为12。
【提出问题】废液中除含OHˉ外,还含有哪些离子呢?
【理论分析】废液是由四种盐混合而成的。这四种盐电离出的8种离子(H+、SO42-、Ba2+、NO3-、Na+、OH-、K+、CO32-)之间会相互发生反应。废液的pH为12,显碱性,所以一定不存在的一种离子是__________;有三种离子在任何条件下都会存在,它们是NO3-、K+和____________。
【猜想与假设】甲同学:可能还含有SO42-、CO32-;乙同学:可能还含有Ba2+;丙同学:可能还含有Ba2+、SO42-、CO32-。以上甲、乙、丙三位同学的假设中,________________学的假设一定不成立,原因是______________。
【实验验证】选择其中一种可能成立的假设,设计实验进行验证。我选择__________同学的假设,实验方案如下:
实验步骤
实验现象
结论
________
________
________
14.(2020·湖北省恩施市芭蕉侗族乡初级中学九年级阶段练习)某同学对蜡烛的燃烧进行探究:
①点燃一支蜡烛,用一只烧杯倒扣在燃着的蜡烛上,蜡烛燃烧片刻后熄灭,如实验一、
②再点燃蜡烛,然后吹灭,看到烛芯产生一缕白烟,用火柴点燃白烟,蜡烛重新被引燃,如实验二、
③将粗细均匀的木条水平放在蜡烛的火焰上,稍加热后观察木条燃烧现象,如实验三、
(1)操作①中,蜡烛能燃烧片刻的原因是_____。
(2)操作②中,关于白烟的成分,有同学做出了下列猜想:A.白烟是水蒸气;B.白烟是石蜡固体小颗粒;C.白烟是二氧化碳。你认为上述猜想有道理的是(填序号)_____,理由是_____。
(3)该同学在做实验一的过程中,发现罩在火焰上方的烧杯内壁被熏黑,你认为她的以下做法中不合适的是( )
A 反复实验,并观察是否有相同现象
B 查找资料,了解石蜡的主要成分,探究生成的黑色固体是什么
C 认为与本次实验目的无关,不予理睬
D 询问老师或同学,讨论生成黑色物质的原因
(4)木条处于外焰的部分最先变黑,说明蜡烛的外焰温度最_____。
15.(2020·吉林长春·九年级期中)化学兴趣小组为验证质量守恒定律,做了镁条在空气中燃烧的实验。
(1)镁与氧气在点燃条件下生成氧化镁,用化学方程式表示为___________,理论上得到的生成物的质量___________(填“大于”“小于”或“等于”)镁条的质量;
(2)兴趣小组按图二装置改进实验后,验证了质量守恒定律,同时发现燃烧产物中有少量黄色固体。
【提出问题】黄色固体是什么呢?
【查阅资料】①氧化镁为白色固体,常温下与水不反应;②镁能与氮气反应生成黄色的氮化镁(Mg3N2)固体;③氮化镁可与水剧烈反应产生氨气,该气体能使湿润的红色石蕊试纸变蓝。
【做出猜想】黄色固体为Mg3N2
【进行实验】同学们通过实验对猜想进行了验证,请你将实验记录表补充完整。
实验操作
实验现象
结论
将镁粉燃烧的产物放在一只试管中,加入少量的蒸馏水,微热,然后将湿润的红色石蕊试纸放在试管口,观察现象。
闻到有刺激性气味,___________
黄色固体为氮化镁
【反思与交流】
①空气中氮气的含量远大于氧气的含量,而镁条在空气中燃烧生成的氧化镁却远多于氮化镁,是因为___________。
②镁条能否替代红磷做测定空气中氧气含量的实验___________(选填“能”或“不能”)。
16.(2020·江苏镇江·九年级期中)小红在进行课外实验“碎鸡蛋壳与醋酸的反应”时,发现会产生大量气泡。于是她和同学一起再实验,对产生的气体成分进行了下列探究。
[查阅资料]①浓硫酸是一种常见的干燥剂;水能使白色无水硫酸铜固体变蓝色。
②鸡蛋壳的主要成分是CaCO3,杂质不与醋酸反应,白醋由醋酸(化学式: CH3COOH)和水组成。
③加热的条件下氢气、一氧化碳都能使氧化铜转化为铜。
(1)[提出猜想]该气体可能含有CO2、O2、CO、H2中的一种或几种。猜想依据是___________。
(2)[设计实验] 将白醋和鸡蛋壳反应产生的气体缓缓通入下图装置进行实验
(3)[实验预测]若气体中含有氧气则F中的实验现象为___________;若气体中含有氢气但不含有一氧化碳,则G中的实验现象应为___________,H中的现象应为___________。
(4)[进行实验]实验中只观察到D处澄清石灰水变浑浊其余都无明显现象。
(5)[得出结论] CaCO3与CH3COOH反应会产生___________。通过询问老师获知,生成物中有一种物质叫醋酸钙[ Ca(CH3COO)2 ],请写出该反应的符号表达式:___________。
(6)[交流反思]假设鸡蛋壳中的钙全部存在于碳酸钙中,20.0g的鸡蛋壳与足量的稀醋酸按上图进行实验,D装置增重了5.5g, 请问鸡蛋壳中的钙的质量分数为___________。
17.(2020·内蒙古·达拉特旗第八中学九年级期中)某化学兴趣小组的同学知道二氧化锰能作过氧化氢分解的催化剂后,想再探究四氧化三铁是否也可作过氧化氢分解的催化剂。请你一起参与他们的探究过程。
【查阅资料】四氧化三铁能和稀硫酸反应,产生黄色溶液。
【提出问题】四氧化三铁能不能作过氧化氢分解的催化剂呢?
【猜想假设】猜想Ⅰ:四氧化三铁能作过氧化氢分解的催化剂。
猜想Ⅱ:_______
【实验过程】
实验编号
实验操作
实验现象
实验一
在试管中加入过氧化氢溶液,然后将带火星的木条伸入试管中
有少量气泡,木条不复燃
实验二
在装有过氧化氢的试管中加入1g四氧化三铁,然后将带火星的木条伸入试管中
产生大量气泡,木条复燃
实验三
待2中反应结束,将试管内的剩余物进行过滤、洗涤、干燥、称量
称得固体质量为1g
实验四
将实验三中所得固体放入试管中,滴入足量的稀硫酸,充分振荡
______________
【得出结论】实验三、四证明:四氧化三铁的______________在反应前后均没有发生任何变化,可以作为过氧化氢分解的催化剂。猜想_____________ 正确。
【反思评价】写出四氧化三铁催化过氧化氢分解的文字表达式:_______。
18.(2020·黑龙江哈尔滨·九年级期末)老师表演了一个“杯中生雾”的魔术。将浓硫酸倒入装有无色液体的烧杯中,发现产生大量白雾,并闻到刺激性酸味气味。
[提出问题] 烧杯中的液体是什么? 产生白雾的原因是什么?
[进行猜想]因为产生刺鼻气味,所以杯中液体可能为盐酸?
若液体是盐酸,白雾是氯化氢气体和水蒸气形成的_____小液滴。
[实验与评价]为了证明猜想,小明取烧杯中加硫酸后的液体,向其中滴加硝酸银溶液, 溶液浑浊,小明得出结论:烧杯中加硫酸前的液体是盐酸。他的错误是_____;
[实验与反思] 小霞设计的正确方案是:先向加硫酸后的混合液中滴加足量的_____,过滤,再向滤液中加入_____,看到有白色沉淀产生,证明猜想正确。将浓硫酸倒入盐酸中会放出_____使盐酸挥发形成白雾。
[拓展应用]据报道近日浙江义乌一辆装浓硫酸的货车侧翻,造成浓硫酸倾泻在路边,路边的树木树皮变黑,这说明浓硫酸有_____ 性。
19.(2020·湖南师大附中博才实验中学九年级期中)我校化学兴趣小组的同学在一次实验中,将一种金属投入盛有水的烧杯中,发现金属与水剧烈反应,产生大量气泡,根据上述实验现象讨论下列问题:
(1)根据你所学的知识,猜想该气体是什么气体(提示:只生成一种气体)
并简述推测的理由:__________________。
(2)请你设计一个实验验证你的推测(要求:简要完成操作步骤、可能观察到的现象和有关结论)
实验操作
实验现象
结论
在锥形瓶中加入适量的水,再加入一小块金属后塞上带导管的橡皮塞;收集一试管该气体,_______
若有:_______________
则是:________
20.(2021·山东聊城·二模)某同学发现,上个月做实验用的氢氧化钠溶液忘记了盖瓶盖。对于该溶液是否变质,化学兴趣小组的同学进行了如下探究。
(1)【提出问题1】该溶液是否变质?
【实验探究1】
实验步骤
实验现象
解释与结论
取少量该溶液于试管中,加入足量的___________
有气泡产生
说明该溶液已变质。变质的原因是___________(用化学方程式表示)
(2)【提出问题2】该溶液变质程度怎样?
【提出猜想】猜想Ⅰ:完全变质;猜想Ⅱ:部分变质
【实验探究2】
实验步骤
实验现象
结论
取少量该溶液于试管中,加入适量Ca(OH)2溶液
___________
猜想Ⅱ成立
静置后,取上层清液于另一支试管中,滴加无色酚酞溶液
溶液变为红色
(3)【反思交流】
在反思交流环节中,有同学提出实验探究2不足以得出猜想Ⅱ成立的结论,经过讨论,大家一致认为将实验探究2中的Ca(OH)2溶液换成过量的___________溶液,重新进行实验,即可得出猜想Ⅱ成立的结论。
参考答案:
1. 不支持燃烧的气体的种类很多 澄清的石灰水变浑浊 CO2+H2O═H2CO3 否
雪碧中含有的柠檬酸能使石蕊试液变红色 用注射器抽取的瓶中气体注入滴加紫色石蕊试液的水中
【解析】
【分析】
本题考查探究实验。
【详解】
设计方案:
除了二氧化碳,还有许多气体都可以使燃着的小木条熄灭,所以不能根据木条熄灭来判断该气体是二氧化碳;
实验探究:根据甲同学的方案,该气体是二氧化碳,实验现象为石灰水变浑浊;
评价:
(1)二氧化碳和水反应生成碳酸,碳酸遇到紫色石蕊试液变红,反应方程式为:CO2+H2O═H2CO3;
(2)否,因为雪碧中含有柠檬酸,也可以使紫色石蕊试液变红;
(3)将瓶中的气体单独收集出来,通入紫色石蕊试液中,观察紫色石蕊试液是否变色,因此可以用注射器抽取的瓶中气体注入滴加紫色石蕊试液的水中。
【点睛】
本题难度不大,考查二氧化碳的基本性质。
2.土质疏松/大气层不稳定(合理即可) 影响出行/影响户外工作(合理即可) 过量/适量/足量的CaCl2溶液/BaCl2溶液(合理即可) CaCl2+Na2CO3=CaCO3↓+2NaCl/BaCl2+Na2CO3=BaCO3↓+2NaCl(合理即可) NaOH易与空气中的CO2反应 Ca(OH)2/Ba(OH)2 沙尘暴中含有Na2CO3,引起雨水pH增大(合理即可) 防护、治理
【解析】
【分析】
本题考查复分解反应。
【详解】
任务一:有大量的沙尘被卷入空中,说明该地区土壤比较疏松;
任务二:沙尘暴天气会影响人类正常的出行;
进行实验:根据题意可知,为了验证沙尘暴中含有碳酸钠,可以加入含有钙离子或者钡离子的盐,因此可选择氯化钙或者氯化钡,如果出现白色沉淀,说明含有碳酸钠;
反思评价:
(1)氯化钙和碳酸钠反应生成碳酸钙和氯化钠:CaCl2+Na2CO3=CaCO3↓+2NaCl;
(2)自然界的土壤中通常不含NaOH,因为氢氧化钠可以和二氧化碳反应;
(3)根据题意可知,在检验碳酸根时不能带入氢氧根离子,否则氢氧根会和钠离子结合形成氢氧化钠,无法确定原来成分中是否含有氢氧化钠,所以不能选择氢氧化钙或者氢氧化钡,故填:
Ca(OH)2/Ba(OH)2;
表达交流:碳酸钠溶液呈碱性,因此极有可能是3月17日中沙尘暴导致雨水中含有碳酸钠,使雨水的碱性增强,pH增大;
检查进度:根据题意可知,该实验是要对沙尘暴的成因、危害、成分、防护、治理以及水酸碱度的异常变化进行探究,上述实验少了沙尘暴的防护和治理。
【点睛】
本题考查了碳酸根的检验,同时需要学生仔细结合题意,进行仔细回答即可。
3.酸 取适量CaCl2溶液于1支洁净试管中,加入几滴紫色石蕊溶液,紫色石蕊溶液不变色,说明不是CaCl2溶液,因为CaCl2溶液显中性 HCl 盐酸具有挥发性,挥发出一部分HCl气体了,导致溶液酸性减弱,pH增大 设二氧化碳的质量为x,
CaCO3+2HCl=CaCl2+H2O+CO2↑7344100g×14.6%x7344=100g×14.6%xx=8.8g
求得x=8.8g,所以理论生成的二氧化碳的质量是8.8g; 有一部分CO2残留在装置内 开始出来的气体主要是装置内膨胀出来的空气,导致反应还几乎未发生,由于反应几乎未发生,故AB段pH几乎不变) Ca(OH)2+2HCl=CaCl2+2H2O
【解析】
【分析】
本题主要考查了石灰石和稀盐酸反应制取CO2。
【详解】
(1)溶液的pH等于2,说明溶液呈酸性;
(2)因为溶液的pH经过测定是5.6,而氯化钙溶液呈中性,因此不能是氯化钙溶液;所以可以将溶液取样加入紫色石蕊溶液,发现石蕊溶液不变色;
(3)通过溶液最后呈酸性,可以证明溶液中海油剩余的盐酸,因此是HCl;
(4)因为该实验用的是浓盐酸,浓盐酸具有挥发性,会导致HCl的量减小,导致溶液的酸性减小,pH增大;
(5)见答案;
(6)因为生成的二氧化碳不可能全部进入石灰水中,因此二氧化碳的值要小于理论值;
(7)① 刚开始进入石灰水中的气体是装置内的空气,因此石灰水还没有反应;② 因为浓盐酸具有挥发性,所以刚开始氢氧化钙和盐酸反应:Ca(OH)2+2HCl=CaCl2+2H2O。
【点睛】
本题难度适中,需要根据物质的性质来分析出现的实验现象,注意复分解反应的积累和应用。
4.化学反应速率与催化剂的质量有关 D 质量 化学性质 过氧化性→二氧化锰水+氧气
【解析】
【详解】
【猜想与假设】根据题目所给的表格内数据进行对比和分析,该组同学对过氧化氢溶液质量分数、过氧化氢溶液用量、催化剂的质量、反应温度的不同对反应的影响进行了探究,甲同学:化学反应速率与反应物的质量分数有关;乙同学:化学反应速率与反应温度有关;则丙同学的猜想可以为:化学反应速率与催化剂的质量有关;
【实验与结论】从结论中看出,乙同学的猜想正确,而乙的猜想是:化学反应速率与反应温度有关,则需要保证实验中其他变量不变,只有温度不同,则①和④组满足要求;
【反思与评价】根据催化剂的定义来确定二氧化锰是过氧化氢分解反应中的催化剂,则条件是:二氧化锰只是改变了过氧化氢分解的速率,而反应前后二氧化锰的质量和化学性质不变;过氧化氢在二氧化锰催化作用下分解的文字表达式为:过氧化氢→二氧化锰水+氧气
5.CO和CO2 排尽装置内的空气,防止加热时爆炸 B和E中澄清石灰水变浑浊,D中红色固体变黑 CO2+Ca(OH)2=CaCO3↓+H2O 处理尾气,防止污染空气 节约能源
【解析】
【详解】
依据猜想1、2,可推测猜想3为CO2和CO;
点燃酒精灯前,先打开K,通入氮气一段时间,目的是将装置内空气排尽,防止通入CO时与空气混合加热爆炸;
若猜想3正确,在A、D装置中可以观察到的现象为有红色固体生成,在B、E装置中可以观察到的现象为B和E中澄清石灰水变浑浊;
B中发生反应的化学方程式为CO2+Ca(OH)2=CaCO3↓+H2O;
本实验设计中,在a处所采取措施可以使尾气中的CO燃烧而防止污染空气,同时只使用一个酒精灯,节约能源。
6. 黑色固体变红色 反应物没有含氢元素(不可能产生由氢元素组成的氢气) CO和CO2混合物 CO2+Ca(OH)2=CaCO3↓+H2O 红色固体变黑色 Ⅲ CO和空气混合加热发生爆炸
CO2+C高温2CO(其它化学方程式合理也给分)
【解析】
【分析】
【详解】
(1)木条还原氧化铜,加热一段时间后,观察到试管中发生的现象是有红色物质生成;、
(2)提出问题:气球中收集到的气体是什么呢?小华同学认为收集到的气体中含有H2,却遭到同学们的反对,因为依据反应前后元素种类不变,反应前没有氢元素,反应后也无法出现氢元素;
[提出猜想]猜想Ⅲ:是CO、CO2混合物;
[进行实验]1、气体中含有CO2,石灰水变浑浊的化学方程式是CO2+Ca(OH)2=CaCO3↓+H2O
2、B处玻璃管内发生的反应为还原氧化铜,现象为红色固体变黑色
[获得结论]猜想III成立。
[实验反思]①实验步骤中若先点燃B处酒精灯,后打开活塞,可能造成的后果是CO和空气混合加热发生爆炸
木炭粉与氧化铜反应产生CO的原因应是反应产生的CO2与高热的碳反应生成CO。化学方程式为CO2+C高温2CO
7. 不能 二氧化碳溶于水与水反应 检验水能否使纸花变色 将第三朵纸花直接放入盛有二氧化碳的集气瓶中 ②③中纸花不变色 ④中纸花变红色 ABCD
【解析】
【分析】
本题根据酸溶液能使紫色石蕊变红的原理进一步进行分析判断。
【详解】
提出问题:(1)CO2溶于水无明显现象,无法说明二氧化碳和水接触有没有生成新物质,所以不能用观察的方法判断是否发生反应;故填:不能;
提出猜想:根据猜想一:二氧化碳溶于水不与水反应;可推知猜想二:二氧化碳溶于水能与水反应;故填:二氧化碳溶于水能与水反应;
实验设计:(1)分析整个实验可知,“实验设计②”是要验证水能否使纸花变色,“实验设计③”是要验证二氧化碳能否使纸花变色,具体实验内容是将第三朵纸花直接放入盛有二氧化碳的集气瓶中;故填;将第三朵纸花直接放入盛有二氧化碳的集气瓶中;
实验结论:猜想二成立,支持猜想二成立的实验现象是①②中纸花不变色,说明水、二氧化碳都不能使纸花变色,③中纸花变红色,说明二氧化碳和水反应生成的物质能使纸花变色;
故填:①②中纸花不变色;③中纸花变红色;
反思交流:实验探究“无明显实验现象时是否发生化学反应”的核心思路有设计对比实验、控制实验条件、获取事实证据、逻辑推理判断;故答案为:ABCD。
【点睛】
本题主要考查酸能使紫色石蕊溶液变红的性质,通过对比实验验证二氧化碳能与水反应生成碳酸,碳酸能使紫色石蕊溶液变红,解答时要根据各种物质的性质,结合各方面条件进行分析、判断,从而得出正确的结论。
8. HCl或氯化氢 H2SO4和BaC12能发生反应,不能共存 有白色沉淀产生 硝酸钡溶液(合理即可) 滤液中含有氯化氢,则盐酸(氯化氢的水溶液)与硝酸银反应也会产生白色沉淀 Br2+SO2+2H2O=H2SO4+2HBr
【解析】
【详解】
【初步结论】氯水通入二氧化硫反应生成硫酸和氯化氢加入氯化钡溶液时,盐酸不与氯化钡反应且硫酸与氯化钡反应生成盐酸和硫酸钡沉淀,则滤液中一定含有的溶质是氯化氢;
【猜想与假设】硫酸与氯化钡溶液能发生反应生成硫酸钡和盐酸,故猜想三不合理的主要原因是硫酸与氯化钡能发生反应,不能共存;
【实验设计】实验一:结论为猜想二成立,含有氯化钡,则加入稀硝酸酸化的硝酸银能够产生白色沉淀(硝酸银与氯化钡反应生成氯化银沉淀和硝酸钡,氯化银不溶于稀硝酸),故填:有白色沉淀生成;
实验二:结论为猜想一成立,含有硫酸,现象为有白色沉淀产生,硫酸能与硝酸钡反生成硫酸钡白色沉淀和硝酸,故填:硝酸钡溶液(合理即可);
【反思与评价】滤液中含有氯化氢,则盐酸(氯化氢的水溶液)与硝酸银反应也会产生白色沉淀;
【拓展延伸】溴水通入二氧化硫反应生成氢溴酸和硫酸,反应的化学方程式为:Br2+SO2+2H2O=H2SO4+2HBr。
9. 盐 降低 碳酸钠溶液 硝酸银溶液 NaCl+AgNO3=AgCl↓+NaNO3 KCl+AgNO3=AgCl↓+KNO3 CaCl2+2AgNO3=2AgCl↓+Ca(NO3)2 使用机械除雪
【解析】
【详解】
表达交流:融雪剂中的氯化钠、氯化钙、氯化钾都有金属离子和酸根离子构成,属于盐类;
根据题意可知,融雪剂使混合物的凝固点降低,从而防止雪水结冰;
进行实验:证明有钙离子,可以加入碳酸钠溶液,碳酸钠和氯化钙反应生成碳酸钙白色沉淀;
检验氯离子用硝酸银溶液,氯化钙、氯化钠、氯化钾都可以和硝酸银反应:NaCl+AgNO3=AgCl↓+NaNO3 KCl+AgNO3=AgCl↓+KNO3 CaCl2+2AgNO3=2AgCl↓+Ca(NO3)2;
反思评价:为了环保需要,可以用机械除雪代替使用融雪剂。
10. 薯片的包装袋里面充的是什么气体。 将气体通入澄清石灰水 无毒 价格低廉 氮气
【解析】
【详解】
(1)他提出的问题是薯片的包装袋里面充的是什么气体,故填:薯片的包装袋里面充的是什么气体。
(2)鉴别二氧化碳气体,将气体通入澄清石灰水,观察澄清石灰水是否变浑浊,变浑浊说明是二氧化碳,否则不是,故填:将气体通入澄清石灰水。
(3)对充入薯片气体的基本要求是无毒,价格低廉,故填:无毒;价格低廉(合理即可)。
(4)除上述二氧化碳可做填充气外,氮气也可以做填充气体,故填:氮气。
11. Mg+H2O(热水)=Mg(OH)2+H2↑ 置换反应 CO2 减小 碱的性质 红色褪去 降低温度 隔绝空气放置一段时间 2Na+2H2O=2NaOH+H2↑ 2NaOH+CuSO4=Cu(OH)2↓+Na2SO4 钾(或钙)
【解析】
【详解】
(1)根据题目信息可知,镁与热水反应生成氢氧化镁和氢气,书写化学方程式注意配平及气体符号,所以化学方程式为Mg+2H2O(热水)=Mg(OH)2+H2↑;该反应为单质与化合物反应生成化合物和单质,符合置换反应特点;
故答案为:Mg+2H2O(热水)=Mg(OH)2+H2↑;置换反应。
(2)[假设与分析]假设2中,由于空气中含有二氧化碳,可以溶于水,形成碳酸溶液,与氢氧化镁发生反应,消耗氢氧化镁,碱性减弱,可使红色褪去;假设3中氢氧化镁常温下不溶于水,所以随着温度降低,溶解度减小,氢氧化镁析出,溶液碱性减弱,红色褪去;碱可与酸、非金属氧化物、某些盐可以反应,但是不与气体单质反应,因此根据碱的性质可知,假设1不成立;
故答案为:CO2;减小;碱的性质。
[实验探究]步骤1中取红色溶液,保持温度不变,置于空气中,则变量为排除了温度影响,实验结论为假设2成立,说明空气中的二氧化碳被吸收,使溶液红色褪去;步骤2中是假设3成立,则说明是温度降低,氢氧化镁溶解度减少析出,使溶液碱性减弱,同时要排除二氧化碳的影响,所以取上述红色溶液后,降低温度,隔绝空气放置一段时间,观察到红色褪去,证明假设3成立;
故答案为:红色褪去;降低温度;隔绝空气放置一段时间。
[拓展延伸](3)根据上述镁的性质,且钠的金属活动性强于镁,钠投入硫酸铜溶液中,钠与水先反应生成氢氧化钠和氢气,生成的氢氧化钠与硫酸铜反应生成氢氧化铜沉淀和硫酸钠,所以化学方程式为2Na+2H2O=2NaOH+H2↑,2NaOH+CuSO4=Cu(OH)2↓+Na2SO4;
故答案为:2Na+2H2O=2NaOH+H2↑;2NaOH+CuSO4=Cu(OH)2↓+Na2SO4。
(4)根据金属活动顺序表可知,钾、钙的金属活动性都强于钠,所以钾或钙都可以与硫酸铜溶液反应产生上述实验现象;
故答案为:钾(或钙)。
12. K2O和K2O2 固体溶解,无气泡产生 K2O+2HCl=2KCl+H2O 复分解反应
【解析】
【详解】
[猜想一]
根据题目信息,钾的氧化物为氧化钾和过氧化钾,根据与氧气反应程度,可以判断为氧化钾、过氧化钾或者两者混合物;
故答案为:K2O和K2O2。
[实验探究一]
实验结论为猜想1正确,那氧化物为氧化钾,氧化钾与水反应生成氢氧化钾,不会产生气泡,因此不会看到气泡,只能看到固体溶解;
故答案为:固体溶解,无气泡产生。
[实验反思]
根据题目信息,参照氧化铁与盐酸的反应书写化学方程式,所以氧化钾与盐酸反应生成氯化钾和水,反应物相互交换组分,并有水生成,符合复分解反应的特点;
故答案为:K2O+2HCl=2KCl+H2O;复分解反应。
13. H+ Na+ 丙 Ba2+与SO42-和CO32-不能共存 甲 ①取溶液少许,向溶液中加入稀盐酸;②继续加稀盐酸直到无气体冒出;③然后向溶液中滴加氯化钡溶液,观察现象。 ①有气泡冒出②有白色沉淀产生 废液中有CO32-,废液中有SO42-,甲同学的假设成立
【解析】
【分析】
本题考查离子共存和酸碱盐的性质。
【详解】
理论分析:因为溶液显碱性,所以溶液中一定有OH-,根据复分解反应的条件,H+与OH-会发生反应,两者不共存,所以溶液中一定不含H+;因为硝酸盐、钠盐、钾盐都可以溶于水,所以NO3-、K+、Na+这三种离子都会存在。故填:Na+。
猜想与假设:因为硫酸钡、碳酸钡是沉淀,所以Ba2+与SO42-和CO32-不能共存。故填:Ba2+与SO42-和CO32-不能共存。
实验验证:选择甲同学的假设,用下面的方法即可验证CO32-、SO42-。取溶液少许,想溶液中加入稀盐酸,若有无色无味气体冒出就可以说明溶液中有CO32-,继续加稀盐酸直到无色气体冒出,然后向溶液中滴加氯化钡溶液,若有白色沉淀产生则证明溶液中含有SO42-。
【点睛】
熟记复分解反应的发生条件:沉淀、气体、水(三者出现一种,反应就可以发生)。在检验SO42-之前一定要加入酸,防止CO32对SO42-的检验产生干扰。
14.烧杯内有一定量的空气,空气中含有氧气,能支持蜡烛燃烧 B 水蒸气、二氧化碳都是无色气体不能形成白烟且水蒸气和二氧化碳不能燃烧,而石蜡固体小颗粒可以燃烧 C 高
【解析】
【详解】
(1)根据空气中含有氧气和氧气的助燃性分析,蜡烛消耗完杯内的氧气便熄灭了;
蜡烛能燃烧片刻的原因是烧杯内有一定量的空气,空气中含有氧气,能支持蜡烛燃烧;
(2)白烟是固体小颗粒,水蒸气、二氧化碳都是无色气体不能形成白烟且根据物质的可燃性分析,水蒸气、二氧化碳都不能燃烧;
故上述猜想有道理的是B,理由是水蒸气、二氧化碳都是无色气体不能形成白烟且水蒸气和二氧化碳不能燃烧,而石蜡固体小颗粒可以燃烧;
(3)本题研究了蜡烛的燃烧,在火焰上方的烧杯底部出现了大量黑色物质,发现了问题,应该反复实验,来研究黑色物质的成分;也可以查阅资料、或与同学讨论、或咨询老师,来解决自己发现的问题,而不能不予理睬,否则就得不出正确的结论,也不符合科学探究的一般过程;
A、 反复实验,并观察是否有相同现象,就是进行对比实验,做法正确;
B、查找资料,了解石蜡的主要成分,探究生成的黑色固体是什么,符合科学探究的过程,做法正确;
C、认为与本次实验目的无关,不予理睬,就是没有对发现的问题进行探究,做法错误;
D、询问老师或同学,讨论生成黑色物质的原因,做法正确。
故选C;
(4)木条处于外焰的部分最先变黑,说明蜡烛的外焰温度最高。
15.2Mg+O2点燃__2MgO 大于 试纸变蓝 氧气比氮气更容易和镁条反应 不能
【解析】
【详解】
(1)镁与氧气在点燃条件下生成氧化镁,书写化学方程式注意配平,所以该反应化学方程式为2Mg+O2点燃__2MgO;根据质量守恒定律,反应后生成物为镁和氧气质量,所以大于镁条质量;
故答案为:2Mg+O2点燃__2MgO;大于。
(2)[进行实验]此时反应生成了氨气,氨气可使湿润的石蕊试纸变蓝,所以除了闻到刺激性气味,还可以看到试纸变蓝;
故答案为:试纸变蓝。
[反思与交流]①此时看到生成氧化镁比氮化镁多,根据氧气性质比氮气性质活泼有关,说明氧气比氮气更易与镁条反应;
故答案为:氧气比氮气更容易和镁条反应。
②根据上述实验可知,镁条不仅与氧气反应,也与氮气反应,因此消耗的气体不只有氧气,还有氮气,所以不能用来测量氧气含量;
故答案为:不能。
16. 化学反应前后元素的种类不变 红色固体变黑色 白色固体变蓝色 没有明显变化 CO2
CaCO3+CH3COOH →Ca(CH3COO)2+H2O+CO2 25%
【解析】
【详解】
(1)碳酸钙含钙元素、碳元素和氧元素,醋酸含碳、氢、氧三种元素,钙元素是金属元素,不可能形成气体,根据元素守恒的原则,碳、氢、氧元素可能形成的气体有CO2、CO、H2、O2等。故填:化学反应前后元素的种类不变;
(3)若气体中含有氧气,在加热的时候,会与灼热的铜网发生反应生成黑色的氧化铜;若气体中含有氢气但不含一氧化碳,经过灼热的氧化铜后,氢气会被氧化生成水,使G处的无水硫酸铜变成蓝色,由于没有一氧化碳,不会反应生成二氧化碳,因此H中的澄清石灰水不会变浑浊。故填:红色固体变为黒色 白色固体变成蓝色 没有明显变化;
(5)由于实验中只有D处澄清石灰水变浑浊,其余无明显变化,说明反应中只有CO2生成,没有其他气体产生。反应的符号表达式为:CaCO3+CH3COOH →Ca(CH3COO)2+H2O+CO2。故填:CO2 CaCO3+CH3COOH →Ca(CH3COO)2+H2O+CO2;
(6)D装置增重了5.5g,说明生成CO2的质量为5.5g,,设碳酸钙的质量为x
CaCO3+2CH3COOH=Ca(CH3COO)2+CO2+H2O10044x5.5g
则有:10044=x5.5g
解得:x=12.5g
则12.5g碳酸钙中钙的质量为:40100×12.5g=5g。
因此鸡蛋壳中的钙的质量分数为:5g20g×100%=25%。
故填:25%。
17.四氧化三铁不能作过氧化氢分解的催化剂 溶液由无色变为黄色 质量和化学性质(缺一个不给分) Ι 过氧化氢→四氧化三铁水+氧气
【解析】
【详解】
[猜想假设]提出的问题是四氧化三铁能不能作催化剂,猜想I是能作催化剂,猜想II就应该是不能作催化剂。故填:四氧化三铁不能作过氧化氢分解的催化剂;
[实验过程]根据前面提供的资料可知,四氧化三铁与稀硫酸反应,会产生黄色溶液。故填:溶液由无色变为黄色;
[得出结论]四氧化三铁反应前质量为1g,反应后仍为1g,质量不变,而且反应后同样可以和稀硫酸反应生成黄色溶液,说明化学性质也没变。因此可作催化剂,猜想I正确。故填:质量和化学性质 I;
[反思评价]四氧化三铁催化过氧化氢分解,生成水和氧气,文字表达式为:过氧化氢→四氧化三铁水+氧气。
18.盐酸 加硝酸银会与硫酸生成硫酸银微溶(生成硫酸银浑浊,干扰现象);无法证明是不是有稀盐酸 硝酸钡[Ba(NO3)2] 硝酸银(AgNO3) 热量(大量的热) 强腐蚀(脱水)
【解析】
【详解】
[进行猜想]盐酸在浓硫酸的作用下挥发出HCl气体,与空气中的水蒸气结合形成盐酸小液滴,形成白雾。故填:盐酸;
[实验与评价]在加硫酸后的溶液中加硝酸银溶液,硝酸银与硫酸反应生成硫酸银沉淀,干扰现象判断。故填:加硝酸银会与硫酸生成硫酸银微溶(生成硫酸银浑浊,干扰现象),无法证明是不是有稀盐酸;
[实验与反思]要排除硫酸的干扰,先加足量的硝酸钡溶液将硫酸完全沉淀后,再在滤液中加硫酸银溶液,产生沉淀,证明猜想正确。浓硫酸加入盐酸中,硫酸溶解放热,使盐酸中的HCl挥发形成白雾。故填:硝酸钡[Ba(NO3)2] 硝酸银(AgNO3) 热量(或大量的热);
[拓展应用]浓硫酸倾泻在路边,使路边的树木树皮变黑,说明浓硫酸具有强的腐蚀性。故填:强腐蚀(脱水)。
19.可能是氢气,化学反应前后元素种类不变 移近火焰 气体能燃烧,产生淡蓝色的火焰 氢气
【解析】
【详解】
(1)可能是氢气,根据质量守恒定律,化学反应前后元素种类不变,所以理由是可能是氢气,化学反应前后元素种类不变;
(2)方法为验证氢气的步骤,所以为收集一试管气体,移近火焰,若观察到气体能燃烧,产生大蓝色的火焰,则证明是氢气。
20. 稀盐酸(合理即可) CO2+2NaOH=Na2CO3+H2O 溶液变浑浊(或有白色沉淀生成) CaCl2或BaCl2、Ca(NO3)2、Ba(NO3)2
【解析】
【分析】
本题考查酸碱盐的复分解反应。
【详解】
(1)氢氧化钠变质生成碳酸钠,碳酸钠和盐酸反应有二氧化碳气体生成,因此可以加稀盐酸;氢氧化钠变质是因为空气中的二氧化碳和氢氧化钠反应生成碳酸钠和水:CO2+2NaOH=Na2CO3+H2O;
(2)碳酸钠和氢氧化钙反应生成碳酸钙沉淀,因此观察到有白色沉淀生成;
(3)因为氢氧化钙和碳酸钠会生成氢氧化钠,氢氧化钠也会使酚酞溶液变红,因此需要将氢氧化钙溶液改为钙离子的盐或者钡离子的盐溶液都可以。
【点睛】
本题难度不大,注意产物也影响实验的结论。
相关试卷
这是一份2022年中考化学冲刺必刷100题-科学探究题之实验的解释与结论,文件包含2022年中考化学冲刺必刷100题-科学探究题之实验的解释与结论困难题①docx、2022年中考化学冲刺必刷100题-科学探究题之实验的解释与结论困难题②docx、2022年中考化学冲刺必刷100题-科学探究题之实验的解释与结论中档题①docx、2022年中考化学冲刺必刷100题-科学探究题之实验的解释与结论基础题③docx、2022年中考化学冲刺必刷100题-科学探究题之实验的解释与结论中档题②docx、2022年中考化学冲刺必刷100题-科学探究题之实验的解释与结论中档题④docx、2022年中考化学冲刺必刷100题-科学探究题之实验的解释与结论基础题①docx、2022年中考化学冲刺必刷100题-科学探究题之实验的解释与结论中档题③docx、2022年中考化学冲刺必刷100题-科学探究题之实验的解释与结论中档题⑤docx、2022年中考化学冲刺必刷100题-科学探究题之实验的解释与结论基础题②docx等10份试卷配套教学资源,其中试卷共290页, 欢迎下载使用。
这是一份2022年中考化学冲刺必刷100题-科学探究题之实验的设计与操作,文件包含2022年中考化学冲刺必刷100题-科学探究题之实验的设计与操作⑤docx、2022年中考化学冲刺必刷100题-科学探究题之实验的设计与操作④docx、2022年中考化学冲刺必刷100题-科学探究题之实验的设计与操作③docx、2022年中考化学冲刺必刷100题-科学探究题之实验的设计与操作②docx、2022年中考化学冲刺必刷100题-科学探究题之实验的设计与操作①docx等5份试卷配套教学资源,其中试卷共138页, 欢迎下载使用。
这是一份2022年中考化学冲刺必刷100题-科学探究题之实验的设计与评价,文件包含2022年中考化学冲刺必刷100题-科学探究题之实验的设计与评价难题①docx、2022年中考化学冲刺必刷100题-科学探究题之实验的设计与评价较难题⑤docx、2022年中考化学冲刺必刷100题-科学探究题之实验的设计与评价较难题①docx、2022年中考化学冲刺必刷100题-科学探究题之实验的设计与评价难题②docx、2022年中考化学冲刺必刷100题-科学探究题之实验的设计与评价难题③docx、2022年中考化学冲刺必刷100题-科学探究题之实验的设计与评价中档题④docx、2022年中考化学冲刺必刷100题-科学探究题之实验的设计与评价较难题④docx、2022年中考化学冲刺必刷100题-科学探究题之实验的设计与评价较难题③docx、2022年中考化学冲刺必刷100题-科学探究题之实验的设计与评价较难题②docx、2022年中考化学冲刺必刷100题-科学探究题之实验的设计与评价中档题②docx、2022年中考化学冲刺必刷100题-科学探究题之实验的设计与评价中档题①docx、2022年中考化学冲刺必刷100题-科学探究题之实验的设计与评价基础题④docx、2022年中考化学冲刺必刷100题-科学探究题之实验的设计与评价基础题③docx、2022年中考化学冲刺必刷100题-科学探究题之实验的设计与评价基础题②docx、2022年中考化学冲刺必刷100题-科学探究题之实验的设计与评价中档题⑤docx、2022年中考化学冲刺必刷100题-科学探究题之实验的设计与评价中档题③docx、2022年中考化学冲刺必刷100题-科学探究题之实验的设计与评价基础题①docx、2022年中考化学冲刺必刷100题-科学探究题之实验的设计与评价基础题⑤docx等18份试卷配套教学资源,其中试卷共566页, 欢迎下载使用。

