


山东省枣庄市滕州市滨湖中学2020-2021学年七年级(下)月考历史试卷(3月份)(含解析)
展开山东省枣庄市滕州市鲍沟中学2019—2020学年七年级(下)月考(月考)历史试卷(word版含答案): 这是一份山东省枣庄市滕州市鲍沟中学2019—2020学年七年级(下)月考(月考)历史试卷(word版含答案),共15页。试卷主要包含了选择题,非选择题等内容,欢迎下载使用。
2023年山东省枣庄市滕州市中考历史一模试卷(含解析): 这是一份2023年山东省枣庄市滕州市中考历史一模试卷(含解析),共11页。试卷主要包含了单选题,材料解析题等内容,欢迎下载使用。
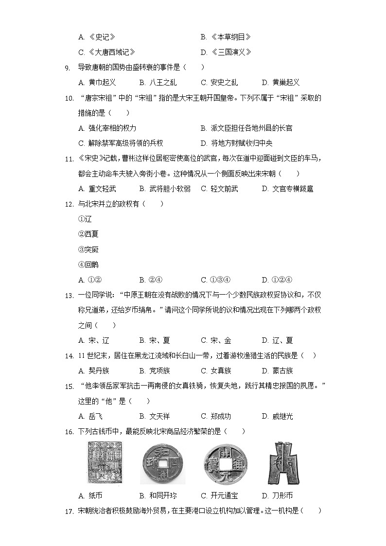
2022-2023学年山东省枣庄市滕州市育才中学九年级(上)第一次月考历史试卷(含解析): 这是一份2022-2023学年山东省枣庄市滕州市育才中学九年级(上)第一次月考历史试卷(含解析),共22页。试卷主要包含了单选题,材料解析题等内容,欢迎下载使用。