还剩3页未读,
继续阅读
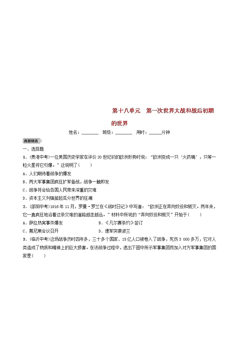
2022年山东省泰安市中考历史一轮复习18《第一次世界大战和战后初期的世界》真题精选(含答案)
展开
这是一份2022年山东省泰安市中考历史一轮复习18《第一次世界大战和战后初期的世界》真题精选(含答案),共6页。试卷主要包含了选择题,非选择题等内容,欢迎下载使用。
相关试卷
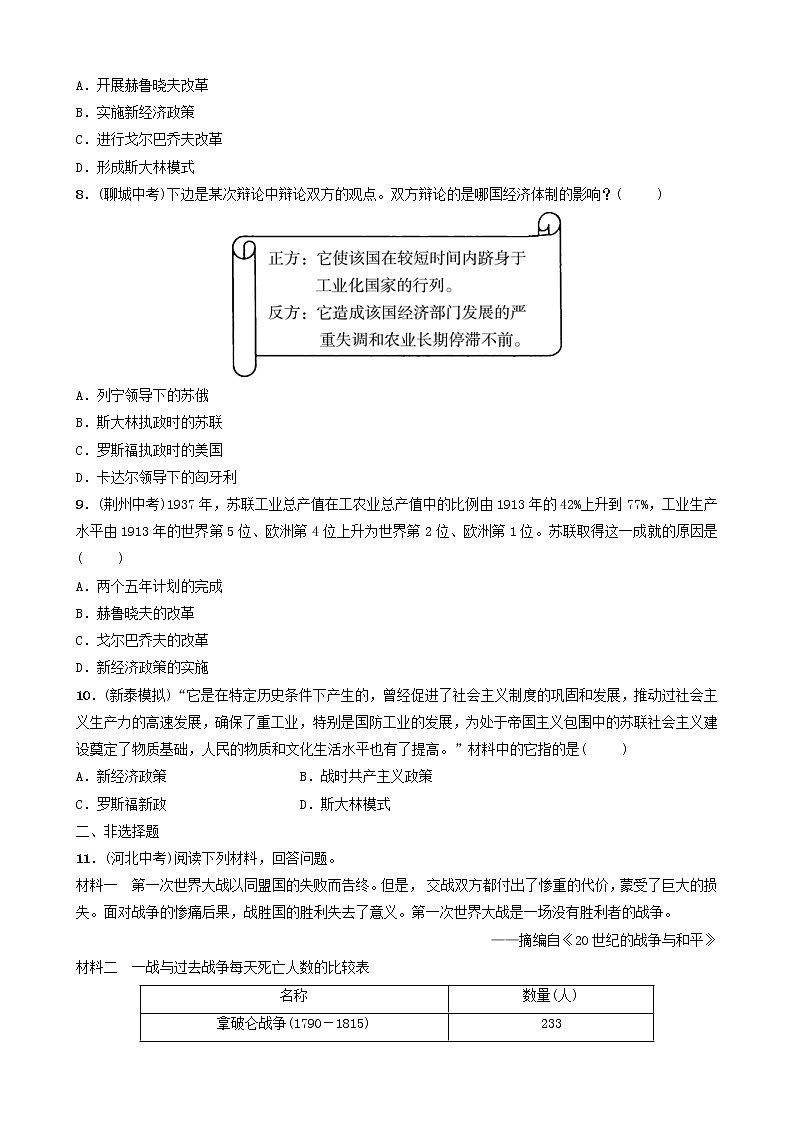
2022年山东省泰安市中考历史一轮复习20《冷战及冷战结束后的世界》真题演练(含答案):
这是一份2022年山东省泰安市中考历史一轮复习20《冷战及冷战结束后的世界》真题演练(含答案),共2页。
2022年山东省泰安市中考历史一轮复习20《冷战及冷战结束后的世界》真题精选(含答案):
这是一份2022年山东省泰安市中考历史一轮复习20《冷战及冷战结束后的世界》真题精选(含答案),共4页。试卷主要包含了选择题,非选择题等内容,欢迎下载使用。
2022年山东省泰安市中考历史一轮复习18《第一次世界大战和战后初期的世界》真题演练(含答案):
这是一份2022年山东省泰安市中考历史一轮复习18《第一次世界大战和战后初期的世界》真题演练(含答案),共3页。

