2022年山东省中考历史二轮专题08《大国发展史》练习(含答案)
展开
这是一份2022年山东省中考历史二轮专题08《大国发展史》练习(含答案),共6页。试卷主要包含了选择题,非选择题等内容,欢迎下载使用。
一、选择题
1.(济南模拟)“就在1689年秋天,一群人开始共同统治一个国家……它标志着一个人统治一个国家的时代在这个国家正式结束。”为“一群人共同统治一个国家”提供依据的法律文件是( )
A.《权利法案》 B.《独立宣言》
C.《人权宣言》 D.《法典》
2.(自贡中考)下面是英国城镇人口比重变化图,出现这种变化的主要原因( )
A.就业机会的变化 B.外来人口的增加
C.工业革命的影响 D.大规模资本输出
3.(滨州中考)在《人类历史上最有影响的100人》一书中有这样的叙述:华盛顿是一位成功的军事领袖,是美国历史上的第一位总统,他比亚历山大大帝和拿破仑这样的人物排得高些,因为他的功劳更加不可磨灭。下列哪一项不属于华盛顿的功绩( )
A.推翻了英国殖民统治
B.领导美国走上资本主义道路
C.废除了黑人奴隶制度
D.开创了美国民主政治的先河
4.(改编题)富饶的新大陆,究竟是由农业还是由工业来支配美国的未来基本上是个农业社会还是工业社会北军的胜利,美国的工业化大局已定。文中北军的胜利正确理解是( )
A.美国独立战争打败英国殖民者
B.颁布《1787年宪法》,确立联邦制
C.美国南北战争,废除黑人奴隶制
D.罗斯福新政,开创国家干预经济模式
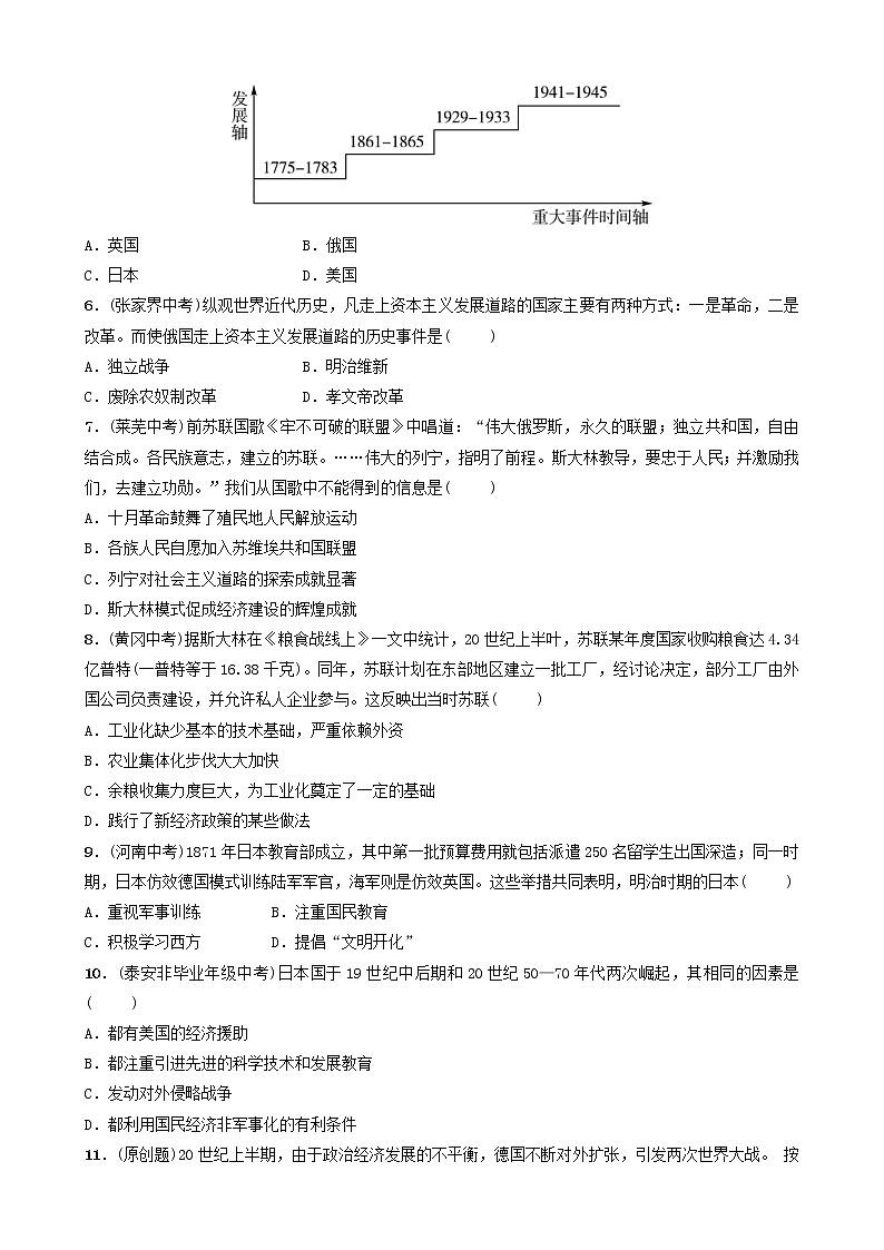
5.(商河模拟)下图反映了哪国的历史进程?( )
A.英国 B.俄国
C.日本 D.美国
6.(张家界中考)纵观世界近代历史,凡走上资本主义发展道路的国家主要有两种方式:一是革命,二是改革。而使俄国走上资本主义发展道路的历史事件是( )
A.独立战争 B.明治维新
C.废除农奴制改革 D.孝文帝改革
7.(莱芜中考)前苏联国歌《牢不可破的联盟》中唱道:“伟大俄罗斯,永久的联盟;独立共和国,自由结合成。各民族意志,建立的苏联。……伟大的列宁,指明了前程。斯大林教导,要忠于人民;并激励我们,去建立功勋。”我们从国歌中不能得到的信息是( )
A.十月革命鼓舞了殖民地人民解放运动
B.各族人民自愿加入苏维埃共和国联盟
C.列宁对社会主义道路的探索成就显著
D.斯大林模式促成经济建设的辉煌成就
8.(黄冈中考)据斯大林在《粮食战线上》一文中统计,20世纪上半叶,苏联某年度国家收购粮食达4.34亿普特(一普特等于16.38千克)。同年,苏联计划在东部地区建立一批工厂,经讨论决定,部分工厂由外国公司负责建设,并允许私人企业参与。这反映出当时苏联( )
A.工业化缺少基本的技术基础,严重依赖外资
B.农业集体化步伐大大加快
C.余粮收集力度巨大,为工业化奠定了一定的基础
D.践行了新经济政策的某些做法
9.(河南中考)1871年日本教育部成立,其中第一批预算费用就包括派遣250名留学生出国深造;同一时期,日本仿效德国模式训练陆军军官,海军则是仿效英国。这些举措共同表明,明治时期的日本( )
A.重视军事训练 B.注重国民教育
C.积极学习西方 D.提倡“文明开化”
10.(泰安非毕业年级中考)日本国于19世纪中后期和20世纪50—70年代两次崛起,其相同的因素是( )
A.都有美国的经济援助
B.都注重引进先进的科学技术和发展教育
C.发动对外侵略战争
D.都利用国民经济非军事化的有利条件
11.(原创题)20世纪上半期,由于政治经济发展的不平衡,德国不断对外扩张,引发两次世界大战。 按时间顺序排列下列与德国有关的战役( )
①凡尔登战役 ②莫斯科战役
③斯大林格勒战役 ④柏林战役
A.①③②④ B.②④①③
C.②③④① D.①②③④
12.(长沙中考)雨果曾说:“总会有这么一天,到那时,你们法国、俄国、英国,所有的欧洲国家,无须丢掉你们各自的特点和闪光的个性,都将紧紧地融合在一个高一级的整体里:到那时,你们将构筑欧洲的友爱关系。”为“构筑欧洲的友爱关系”打下坚实基础的是( )
A.建立凡尔赛—华盛顿体系
B.成立联合国
C.成立欧盟
D.成立世界贸易组织
二、非选择题
13.(市中区一模)阅读下列材料,回答问题。
17—19世纪世界历史发生的重大变化(见表格)
(1)依据表格中的内容,归纳17—19世纪上半期,欧美历史发展的趋势是什么?
(2)英、美、法资产阶级革命后各颁布了什么法律文件?这些法律文件在当时的共同作用是什么?
(3)表格中的“英、法、美等国出现了生产领域的革命性变化”指哪一历史事件?依据上述表格内容,归纳推动“17—19世纪世界历史发生的重大变化”主要因素有哪些。
14.(历城区一模)阅读下列材料,回答问题。
材料一 自公元1500年,世界进入全球化时代,贸易中心从地中海转移到大西洋地区以来,欧洲国家就利用它们在工业技术、经济与政治制度上的优势,孜孜不倦地探求在这个全新时代寻求霸权的道路。1850年英国占世界贸易总额的21%,其出口商品中工业消费品和工业生产资料占85%以上,从而占据了世界经济的中心地位。
——朱步冲《西方国家崛起的条件:海权、工业、殖民》
(1)材料一中“世界进入全球化时代”的标志性事件是什么?结合具体史实说明英国“占据了世界经济的中心地位”的优势有哪些。
材料二 18世纪时,美国走向独立,领土大块大块地扩充,资本主义经济大步地发展……19世纪后半期,美国迅速开始了它的现代化进程,欧洲二、三百年完成的事,它在不到百年内便完成了。
(2)材料二中“美国走向独立”重要事件是什么?有哪些原因促使“美国迅速开始了它的现代化进程”?
(3)美国耶鲁大学历史学教授保罗·肯尼迪在《大国的兴衰》中讲道“……从现在起直到2030年或2050年,美国将是惟一的世界领导国,这是毫无疑问的。”你是否同意这一观点,并说明理由。
15.(菏泽中考)大国的兴衰很大程度上取决于它们在时间长河中“驾驶航船”的技能和经验。以下材料均摘编自英国学者保罗·肯尼迪《大国的兴衰》一书,阅读材料,回答问题。
材料一 【战后的国际秩序】
世界政治家预言,19世纪90年代以来,国际舞台将日益受到正在兴起的德国、俄国和美国的影响。然而事实是,这三个国家中的第一个国家遭到了决定性的失败;第二个国家在革命中崩溃了。20世纪20年代和以后时期的国际事务似乎仍是以英国和法国的行动为中心。
(1)分析材料一,据所学知识回答,德国“遭到了决定性的失败”、俄国“在革命中崩溃”分别指的是什么事件?战后最终形成了怎样的国际秩序?
材料二 【变化中的经济格局(1950—1980)】
二战以后,不仅莫内等“新一代欧洲人”决心创造能免蹈覆辙的新的经济结构,而且还有心肠不错、乐于助人的美国,它愿意以合作的方式为欧洲的经济复兴提供财政援助。
(2)分析材料二,据所学知识回答,二战后欧洲经济复兴的主要原因。
材料三 【矛盾重重的苏联】
(3)分析上图,据所学知识指出B段苏联农业发展较快与哪次著名改革有关?哪一经济模式导致了苏联的发展“矛盾重重”?
(4)有人认为,新崛起大国与现存大国必然会发生战争。你是否同意这一观点?说明理由。
参考答案
【真题精选】
1.A 2.C 3.C 4.C 5.D 6.C 7.A 8.D 9.C 10.B 11.D 12.C
13.(1)资产阶级革命兴起,资本主义制度开始取代封建制度成为历史的潮流(或各国纷纷确立资本主义制度)。
(2)英国颁布了《权利法案》;美国颁布1787年宪法;法国颁布了《拿破仑法典》。用法律的形式维护了资产阶级革命的胜利果实,巩固了资产阶级的统治。
(3)第一次工业革命。 思想的解放;制度的创新;技术的革新(工业革命)。(任意两点即可)
14.(1)新航路开辟。英国通过资产阶级革命较早地确立了资本主义制度;最早完成了工业革命。
(2)美国独立战争。美国南北战争,维护了国家统一;第二次工业革命的进行推动经济的发展。
(3)同意;理由:从美国政治、经济、军事实力等角度进行说明。
(或不同意;理由:从当今世界众多力量的崛起,尤其是中国综合国力的增强等角度进行说明)。
15.(1)第一次世界大战、十月革命。凡尔赛—华盛顿体系。
(2)欧洲的联合(欧共体的成立)、美国的援助。
(3)赫鲁晓夫改革。斯大林模式。
(4)观点一:同意。新崛起的大国会威胁现存大国,而现存大国也必然会回应这种威胁,这样战争变得不可避免。(言之有理即可)
观点二:不同意。和平与发展是当今世界两大主题,各国都积极营造和平安全环境发展经济;由于先进武器的出现,战争对全人类生存造成巨大危害,当今各国都不会轻易发动战争。(言之有理即可)。
文艺复兴时期
人文主义思潮广为流行
1640年
英国资产阶级革命爆发
1649年
英国国王查理一世被押上断头台
1689年
英国议会颁布法律,限制王权
1776年
美利坚合众国诞生
1787年
美国制定三权分立的宪法
1789年
法国大革命爆发
1792年
法国国王路易十六被送上断头台
1785年
瓦特改进的新的动力机械投入使用
1840年
英、法、美等国出现了生产领域的革命性变化
相关试卷
这是一份专题六 大国发展史和大国关系(含答案)——【备战2023】中考历史二轮复习专题特训,共6页。
这是一份2022年河北省中考历史二轮复习专题06《大国发展史》练习(含答案),共4页。试卷主要包含了选择题,非选择题等内容,欢迎下载使用。
这是一份2022年山东省中考历史二轮专题09《大国关系》练习(含答案),共5页。试卷主要包含了选择题,非选择题等内容,欢迎下载使用。

