2022年云南省昆明市第八中学初中学业水平模拟化学试题(四)(word版含答案)
展开2022年云南省昆明市第八中学初中学业水平考试
化学模拟卷(四)
(全卷四个大题,共28个小题,共8页,满分100分,考试时间90分钟)
注意事项:
1.本卷为试题卷。考生必须在答题卡上解题作答。答案应书写在答题卡的相应位置上,在试题卷、草稿纸上作答无效。
2.考试结束后,请将试题卷和答题卡一并交回。
可能用到的相对原子质量:H-1 C-12 N-14 O-16 Na-23 A1-27 S-32 Fe-56 Cu-64 Zn-65
Ag-108 Pb-207
第I卷(共45分)
一、选择题(本大题共20个小题,其中第1~15小题,每小题2分,第16~20小题,每小题3分,共45分。每小题只有一个选项符合题意,多选、错选或不选均不得分)
1.下列变化属于化学变化的是
A.汽油挥发 B.研碎胆矾 C.肥料腐熟 D.冰雪融化
2.下列生活中常见的食品中,富含蛋白质的是
A.土豆 B.香蕉 C.胡萝卜 D.牛奶
3.加铁酱油可以为人体补充铁元素,人体缺铁会引起的疾病是
A.贫血 B.甲状腺肿大 C.佝偻病 D.龋齿
4.钾肥具有促进植物生长、增强抗病虫害和抗倒伏能力等功能。下列化肥中,属于钾肥的是(
A.CO(NH2)2 B.K2CO3 C.Ca(PO4)3 D.NH4CI
5.把少量下列物质分别放入水中,充分搅拌,可以得到溶液的是()
A.蔗糖 B.面粉 C.汽油 D.泥沙
6.空气是一种宝贵的资源,下列物质约占空气总体积五分之一的气体是()
A.氮气 B.氧气 C.稀有气体 D.水蒸气
7.下列物质属于纯净物的是
A.生铁 B.雪碧 C.干冰 D.雨水
8.某溶液能使无色酚酞变红,则其pH值()
A.小于7 B.等于7 C.大于7 D.以上都有可能
9.水蒸发后变为水蒸气,体积变大,说明
A.水分子体积变大 B.水分子间间隔变大
C.水分子在不断运动 D.水分子的数目变多了
10.下列实验操作中正确的是
A.倾倒液体 B.滴加液体
C.量取液体 D.加热液体
11.五氧化二钒(V2O5)可用作有机化工的催化剂,五氧化二钒中钒元素的化合价为()
A.+2 B.+3 C.+4 D.+5
12.如图为硫原子结构示意图,下列说法中错误的是
A.硫原子核电荷数为16 B.硫原子核外共有3个电子层
C.硫原子在化学变化中易失去电子形成阳离子 D.硫原子最外层电子数为6
13.稀土有“工业的维生素”的美誉。镧是稀土元素之一,如图为镧元素在元素周期表中的相关信息,下列说法错误的是
A.镧原子的质子数为57 B.镧元素属于非金属元素
C.镧的元素符号为La D.镧元素的相对原子质量为138.9
14.下列实验现象的描述中正确的是
A红磷在空气中燃烧,产生大量白雾 B.木炭在氧气中燃烧,生成黑色固体
C.硫粉在氧气中燃烧,发出蓝紫色火焰 D.铁丝伸入氧气中,剧烈燃烧,火星四射
15.阿斯巴甜(C14H18N2O5)是一种常用的甜味剂。下列有关阿斯巴甜的说法不正确的是()
A.阿斯巴甜由四种元素组成 B.阿斯巴甜中共含有39个原子
C.阿斯巴甜的相对分子质量为294 D.阿斯巴甜中碳元素的质量分数最大
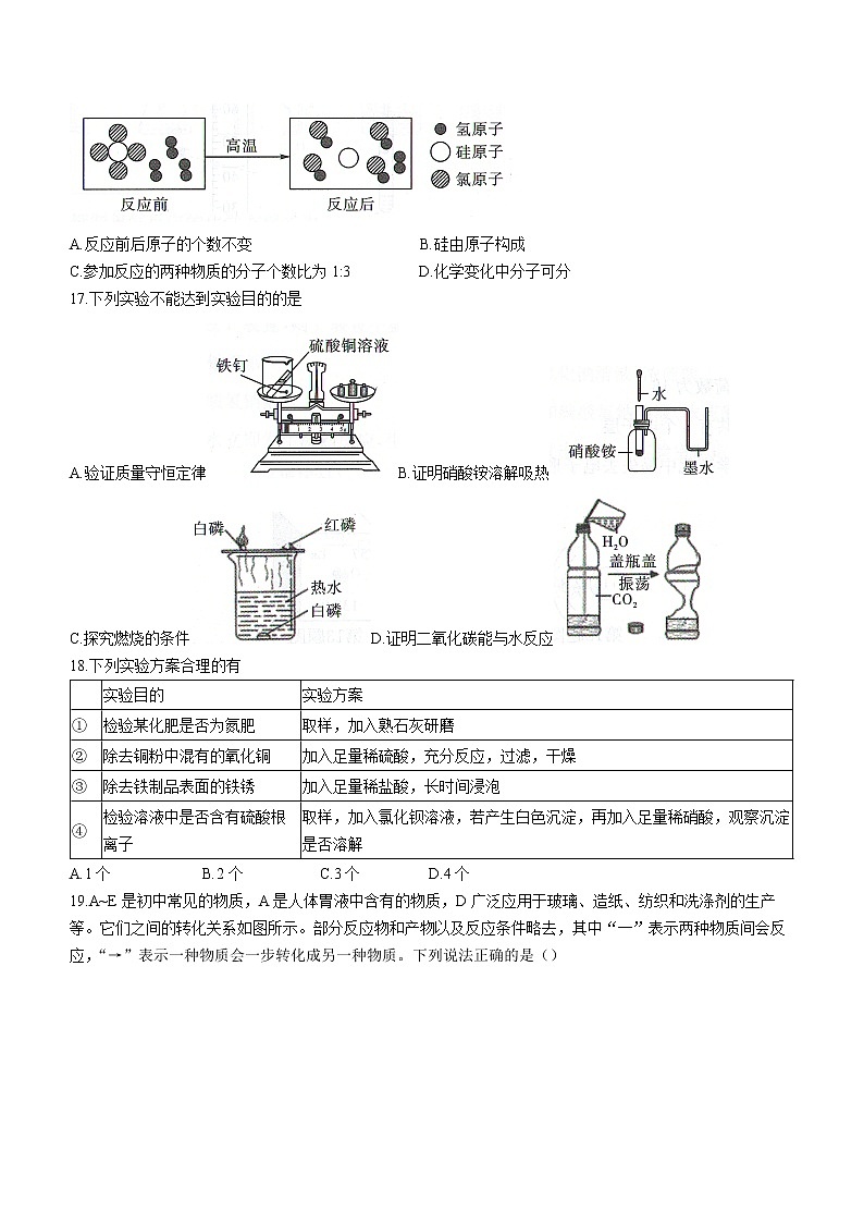
16.硅是重要的半导体材料,如图是粗硅提纯最后一步的微观示意图,下列有关说法不正确的是
A.反应前后原子的个数不变 B.硅由原子构成
C.参加反应的两种物质的分子个数比为1:3 D.化学变化中分子可分
17.下列实验不能达到实验目的的是
A.验证质量守恒定律B.证明硝酸铵溶解吸热
C.探究燃烧的条件D.证明二氧化碳能与水反应
18.下列实验方案合理的有
| 实验目的 | 实验方案 |
① | 检验某化肥是否为氮肥 | 取样,加入熟石灰研磨 |
② | 除去铜粉中混有的氧化铜 | 加入足量稀硫酸,充分反应,过滤,干燥 |
③ | 除去铁制品表面的铁锈 | 加入足量稀盐酸,长时间浸泡 |
④ | 检验溶液中是否含有硫酸根离子 | 取样,加入氯化钡溶液,若产生白色沉淀,再加入足量稀硝酸,观察沉淀是否溶解 |
A.1个 B.2个 C.3个 D.4个
19.A~E是初中常见的物质,A是人体胃液中含有的物质,D广泛应用于玻璃、造纸、纺织和洗涤剂的生产等。它们之间的转化关系如图所示。部分反应物和产物以及反应条件略去,其中“一”表示两种物质间会反应,“→”表示一种物质会一步转化成另一种物质。下列说法正确的是()
A.B可以是相对分子质量最小的氧化物
B.五种物质涉及到的物质种类有酸、碱、盐、氧化物
C.C属于大气污染物
D.E一定是CaCO3
20.下列说法合理的有
①纤维素是构成植物细胞的基础物质,它也属于糖类。
②在化学反应中只有燃烧反应才能放出热量。
③不加任何其他试剂就能鉴别FeCl3溶液、KOH溶液、MgCl2溶液和稀盐酸
④某无色溶液中可能含有Na2SO4、K2SO4、BaCl2、NaOH中的一种或几种溶质,取少量该溶液于试管中,向其中滴加MgC12溶液,产生白色沉淀,则该溶液的溶质组成情况有4种
⑤向BaCl2和NaOH的混合溶液中逐滴滴加稀硫酸,产生沉淀与加入的稀硫酸的质量关系可以用上图表示。
A.1个 B.2个 C.3个 D.4个
第Ⅱ卷(共55分)
二、填空与简答(本大题共5个小题,化学方程式每空2分,其余每空1分,共33分)
21.(6分)化学用语是国际通用语言,是学习化学的重要工具。
(1)用化学用语填空:
①2个氟原子 ;②2个五氧化二磷分子
③硝酸根离子 ;④人体中含量最多的元素 .
(2)写出符号“3NO=”中数字的含义:
①“3”表示 ;②“2”表示 ;
22.(7分)化学与我们的生产、生活、能源、环境息息相关。
(1)选用下列物质的标号填空。
A.石墨 B.氮气 C.乙醇
①可用于食品包装中防腐的是 ;
②可用作铅笔芯的是 ;
③可用作内燃机燃料的是 ;
(2)目前,煤炭在我国的能源结构中占有重要地位,但煤不可再生且污染环境。煤燃烧时排放出 等污染物(填化学式),这些气体在空气中发生反应后的生成物溶于雨水,会形成酸雨,目前,我国已大力推广使用 煤,很多地方已用天然气代替煤,写出天然气燃烧的化学方程式 ;
23.(8分)我国纪念2022年“世界水日”“中国水周”活动主题为“推进地下水超采综合治理,复苏河湖生态环境”。
(1)图1是电解水示意图,理论上a管和b管产生的气体体积比为 。水中要加入少量的NaOH或Na2SO4溶液,目的是 ;
(2)图2是氢气燃烧示意图,该实验也能证明水的组成,其理论依据是 ;
(3)在地下水的综合治理过程中,通常会用到过滤的原理,实验室完成过滤操作实验,需要用到将圆形滤纸折叠处理,下列图示中不该出现的情形是 (填序号)。
(4)为检验经处理后的地下水,向水中加入肥皂水,搅拌,出现大量浮渣,说明为该水样为 (填“硬水”或“软水”)。
(5)甲、乙、丙三种固体物质溶解度曲线如图所示,根据图示回答问题。
①P点表示的意义是 ;
②t3℃时,分别配制等质量的甲乙丙三种溶质的饱和溶液,所需水的质量由大到小的关系是 ;
③t2℃时,欲将130g甲的饱和溶液稀释至5%,需要加入的水的质量是 g。
24.(7分)(1)2022年4月16日,航天员翟志刚、王亚平、叶光富完成全部既定任务后,搭乘神舟十三号载人飞船,安全返回东风着陆场。航天英雄们的风采再次定格在中国航天史的长图中。神舟十三号的制作中用到了大量的铝合金,铝合金具有高强、高韧、耐腐蚀以及超塑性等特点。
①铝合金属于 (填“金属”或“合成”)材料。
②铝具有耐腐蚀的优良性能,其原因是(用化学方程式解释) ;
③铁的活动性没有铝强,但铁会与 等反应而生锈。请写出防止自行车链条生锈的一种办法 。
④若要比较Fe、Cu、A1三种金属的活动性强弱,可以选用的药品是Al、Cu和 溶液。
(2)向硝酸银溶液中加入一定量的铝粉和铜粉的混合物,充分反应后过滤,得到滤渣和滤液,以下判断正确的是 (填序号)。
A.滤液中一定含有硝酸铝和硝酸铜
B.向滤渣中加入盐酸,若无气泡产生,则滤液中一定没有硝酸铜
C.向滤液中加入盐酸,若无白色沉淀,则滤渣中最多有三种金属
D.反应后所得滤渣质量一定比加入的混合物质量大
25.(5分)我国有较长的海岸线,海水综合利用对促进经济发展有重要意义,下图是从海水中提取
溴(Br2)的工业流程(提示:Br2在常温下为液态)。
(1)粗盐的初步提纯(除去难溶性杂质)中所包含的步骤有溶解、过滤、 。
(2)反应①中,苦卤中所含的NaBr与C12发生置换反应,请写出该反应的化学方程式: 。
(3)反应②生成物中NaBrO3和NaBr的化学计量数之比为1:5,反应还生成了一种空气中常见的物质,写出反应②的化学方程式: 。
三、实验与探究(本大题共2个小题,化学方程式每空2分,其余每空1分,共16分)
26.(10分)化学是一门以实验为基础的科学。根据下列图示回答问题。
(1)仪器①的名称是 。
(2)实验室用高锰酸钾制氧气反应的化学方程式为 。若要收集较为纯净的氧气,选择的收集装置为 (填序号)。
(3)实验室制得的二氧化碳中常常混有水蒸气和氯化氢气体,现需要得到较为纯净干燥的二氧化碳,可将气体通过F装置,则F装置中盛放的试剂依次是 (填序号)。
A.浓硫酸、氢氧化钠溶液 B.氢氧化钠溶液、浓硫酸
C.浓硫酸、饱和碳酸氢钠溶液 D.饱和碳酸氢钠溶液、浓硫酸
(4)电石(CaC2)遇水立即发生激烈反应,生成乙炔,并放出热量。实验室制取乙炔(C2H2),最适宜的发生装置是 (填序号)。
(5)如图为CO还原CuO的微型装置图,
① A处发生反应的化学方程式为 。
② B处产生的现象为 。
③该装置有一不足之处,请指出: 。
27.(6分)某化学兴趣小组同学将二氧化碳通人室温下(20℃)氢氧化钠的饱和溶液中,观察到有白色沉淀生成,过滤得到白色固体和无色滤液,他们对无色滤液的溶质成分进行如下探究:
【查阅资料】(1)
(2)NaHCO3能与NaOH发生反应:
(3)通常情况下,CaCl2溶液与NaHCO3溶液混合无明显现象。
(4)20℃时NaOH、Na2CO3、NaHCO3在水中的溶解度
物质 | NaOH | Na2CO3 | NaHCO3 |
溶解度 | 109g | 21.5g | 9.6g |
(5)碳酸氢钠受热易分解:
【提出问题】无色滤液中的溶质有哪些物质?
【作出猜想】猜想一:有NaOH猜想二:有Na2CO3猜想三:有NaHCO3
【实验探究】
| 实验步骤 | 实验现象 | 实验结论 |
实验一 | 取无色滤液于试管中,加入过量CaCl2溶液 | 产生白色沉淀 | 猜想 成立 |
实验二 | 取实验一中的上层清液滴加适量稀盐酸 |
| 猜想三成立 |
结论:无色滤液中的溶质成分为 (填化学式)。
【拓展延伸】经过进一步实验,同学们确定了过滤得到的白色固体中也含有NaHCO3.为确定白色固体中NaHCO3的质量分数,兴趣小组同学另取5.00g白色固体完成如下实验。
(1)装置B中盛装的药品是 (填名称)。
(2)装置D的作用是 。
(3)实验结束后测得装置C增重0.22g,则白色固体中NaHCO3的质量分数为 %(结果精确到0.1%)。
四、分析与计算(本大题共1个小题,共6分)
28.铅蓄电池放电过程中发生反应的工作原理为: ,现有47.8gPbO2参加反应,需要消耗溶质质量分数为28%的稀硫酸多少克?
2022年云南省昆明市第八中学初中学业水平考试
化学模拟(四)
参考答案
一、选择题
1.C2.D3.A4.B5.A6.B7.C8.C9.B10.D11.D12.C13.B14.C15.B16.C17.D18.A19.A20.B
二、填空与简答
21.(6分)(1)①2F ②2P2O5 ③NO3- ④O
(2)①3个二氧化氮分子 ②一个二氧化氮分子中含有2个氧原子
22.(7分)(1)①B ②A ③C
(2)SO2、NO2(填一种即可)脱硫
23.(8分)(1)1:2 增强导电性 (2)化学反应前后元素种类不变 (3)D (4)硬水
(5)①t1℃时,甲、乙、丙三种物质的溶解度相同 ②丙、乙、甲 ③470
24.(7分)(1)①金属 ② ③氧气和水(填化学式且书写正确也可得分)涂油
④FeSO4(或FeCl2或Fe(NO3)2) (2)CD
25.(5分)(1)蒸发 (2)
(3)
三、实验与探究
26.(10分)(1)铁架台 (2) E
(3)D (4)B (5)① ②澄清石灰水变浑浊 ③没有进行尾气处理
27.(6分)实验探究:二 产生气泡 Na2CO3和NaHCO3;
拓展延伸:(1)浓硫酸;(2)防止空气中的二氧化碳和水进入C中(合理即可);(3)16.8%。
四、分析与计算(本大题共1个小题,共6分)
28.设消耗H2SO4的质量为x
239 196
47.8g x
x=39.2g
答:需要消耗质量分数为28%的稀硫酸140g。
2024年云南省昆明市初中学业水平第二次模拟测试化学试题: 这是一份2024年云南省昆明市初中学业水平第二次模拟测试化学试题,共4页。
2024年云南省昆明市第八中学初中学业水平检测化学模拟卷(三): 这是一份2024年云南省昆明市第八中学初中学业水平检测化学模拟卷(三),共10页。试卷主要包含了本卷为试题卷,下列实验操作中不正确的是等内容,欢迎下载使用。
03,2024年云南省昆明市第八中学初中学业水平考试模拟(二)化学试卷: 这是一份03,2024年云南省昆明市第八中学初中学业水平考试模拟(二)化学试卷,共10页。试卷主要包含了本卷为试题卷,“迟迟春日弄轻柔,花径暗香流”等内容,欢迎下载使用。

