

2022年山东省中考历史总复习21《第二次工业革命和近代科学文化》同步训练(含答案)
展开
这是一份2022年山东省中考历史总复习21《第二次工业革命和近代科学文化》同步训练(含答案),共4页。试卷主要包含了选择题,非选择题等内容,欢迎下载使用。
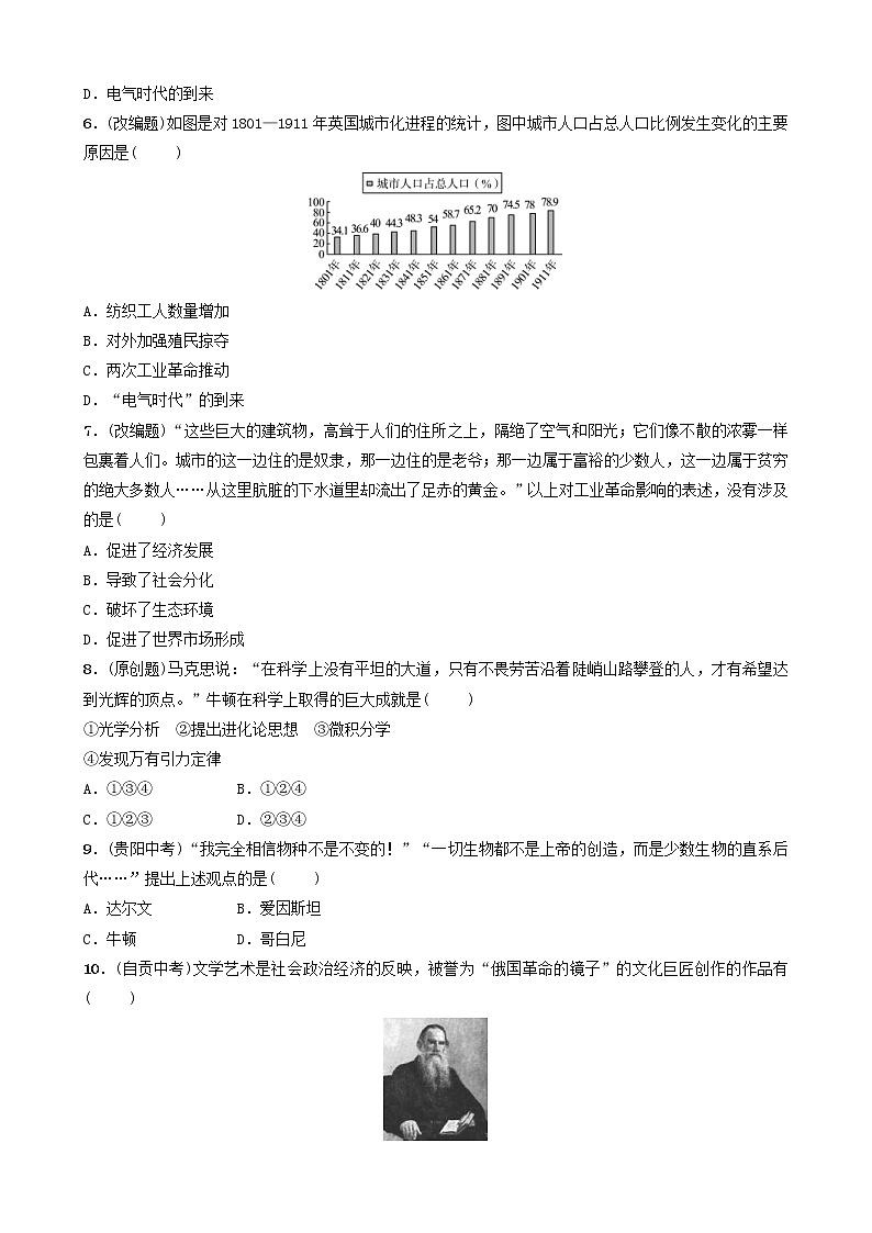
第二十一单元 第二次工业革命和近代科学文化姓名:________ 班级:________ 用时:______分钟一、选择题1.(甘肃中考)有这样一段广告词:“一个苹果让牛顿吸引了世界,一壶沸水让瓦特转动了世界,一个元素让爱迪生点燃了世界……”“爱迪生点燃了世界”是指( )A.发现万有引力定律 B.发明内燃机C.研制成功耐用碳丝灯泡 D.改良蒸汽机2.(东营中考)某历史学家认为“19世纪80年代,世界交通领域里的一场革命源于一种新动力的发明”。以下使用这种“新动力”的交通工具是( )A.①② B.③④ C.①④ D.②③3.(潍坊中考)1921—1925年之间,福特汽车价格下降了六分之五,购买一辆福特汽车还不到一般工人三个月的工资;1929年,美国几乎平均每家拥有一辆汽车。这主要得益于( )A.生产技术改进 B.蒸汽机的发明C.内燃机的应用 D.计算机的普及4.(烟台中考)下图是资本主义世界工业发展示意图,从中可以看出资本主义工业发展速度在1870年后发生显著变化。导致变化的根本原因是( )A.殖民扩张 B.资本主义制度开始确立C.开始使用大机器生产 D.第二次工业革命的开展5.(菏泽中考)19世纪的最后三十年,就世界范围来看,资本主义充满了“青年时代”所具有的活力,处于高速发展期。出现这种局面的主要原因是( )A.第一次世界大战的影响B.蒸汽时代的到来C.列强的殖民扩张与掠夺D.电气时代的到来6.(改编题)如图是对1801—1911年英国城市化进程的统计,图中城市人口占总人口比例发生变化的主要原因是( )A.纺织工人数量增加B.对外加强殖民掠夺C.两次工业革命推动D.“电气时代”的到来7.(改编题)“这些巨大的建筑物,高耸于人们的住所之上,隔绝了空气和阳光;它们像不散的浓雾一样包裹着人们。城市的这一边住的是奴隶,那一边住的是老爷;那一边属于富裕的少数人,这一边属于贫穷的绝大多数人……从这里肮脏的下水道里却流出了足赤的黄金。”以上对工业革命影响的表述,没有涉及的是( )A.促进了经济发展 B.导致了社会分化C.破坏了生态环境 D.促进了世界市场形成8.(原创题)马克思说:“在科学上没有平坦的大道,只有不畏劳苦沿着陡峭山路攀登的人,才有希望达到光辉的顶点。”牛顿在科学上取得的巨大成就是( )①光学分析 ②提出进化论思想 ③微积分学④发现万有引力定律A.①③④ B.①②④ C.①②③ D.②③④9.(贵阳中考)“我完全相信物种不是不变的!”“一切生物都不是上帝的创造,而是少数生物的直系后代……”提出上述观点的是( )A.达尔文 B.爱因斯坦C.牛顿 D.哥白尼10.(自贡中考)文学艺术是社会政治经济的反映,被誉为“俄国革命的镜子”的文化巨匠创作的作品有( )①《战争与和平》 ②《罗密欧与朱丽叶》 ③《复活》④《安娜·卡列尼娜》A.①②③ B.①②④C.①③④ D.②③④11.(乐山中考)《向日葵》以绚烂的色彩、奔放的笔触表达了狂热的情感,将形式美和意境美推到了难以企及的高度,其作者是( )A.梵高 B.达·芬奇C.莎士比亚 D.毕加索12.(广东中考)如下图所示,关于自然科学与社会发展的关系,表述合理的是( )A.自然科学与社会发展存在内在联系B.自然科学发展导致“一战”爆发C.自然科学成就都是政治斗争的结果D.社会发展进程就是自然科学发展进程二、非选择题13.(原创题)工业化对人类的影响是全方位的、深远的。阅读下列材料,回答问题。材料一 第二次工业革命中两大动力技术的使用,从根本上改变了整个工业生产的面貌,造成了巨大的生产力,给人类文明带来深刻的影响,所有这一切,都是18世纪的工业革命所望尘莫及的。材料二 资本主义最典型的特点之一就是工业的蓬勃发展,生产集中于越来越少的企业的过程非常迅速……不到百分之一的企业,竟占有总数的四分之三的汽车和电力。材料三 工业革命中心曼彻斯特浓烟滚滚,污水横流,方圆几英里草木不生。纺织厂女工每天干活12-16小时,平均寿命17岁……工人居住在肮脏的棚户区和墙上流着水的地下室里,疾病蔓延,贫困和缺乏教育使他们变得自暴自弃,愚昧粗野,酗酒成了唯一的精神安慰。在不到100万人口的伦敦,有小偷1万人,白天乞丐成群,晚上则明火执仗地抢劫。——黄正华《世界现代化进程十五讲》(1)根据材料一,写出第二次工业革命中的两个发明及其发明者。 (2)根据材料二并结合所学知识,说出第二次工业革命对资本主义政治方面产生了什么影响。 (3)材料三的内容主要反映了什么问题? 1.C 2.D 3.A 4.D 5.D 6.C 7.D 8.A 9.A10.C 11.A 12.A 13.(1)碳丝灯泡:爱迪生;汽车:卡尔·本茨;飞机:莱特兄弟。(2)资本主义国家进入垄断资本主义时代,社会政治制度发生变化,社会趋于相对稳定。(3)工业革命导致环境污染严重,贫富差距悬殊,工人相对贫困,引发诸多社会问题等。(言之有理即可)
相关试卷
这是一份2022年山东省中考历史总复习24《冷战美苏对峙及冷战结束后的世界》同步训练(含答案),共6页。试卷主要包含了选择题,非选择题等内容,欢迎下载使用。
这是一份2022年山东省中考历史总复习18《步入近代》同步训练(含答案),共4页。试卷主要包含了选择题,非选择题等内容,欢迎下载使用。
这是一份2022年山东省中考历史总复习17《封建时代的欧亚国家》同步训练(含答案),共3页。
