2022高考圆锥曲线满分突破13讲(各种压轴题型全面,技巧方法深入,值得研究的讲义)
展开
这是一份2022高考圆锥曲线满分突破13讲(各种压轴题型全面,技巧方法深入,值得研究的讲义),文件包含第5讲最值问题解析版pdf、第6讲定值问题解析版doc、第4讲几何图形的面积问题与函数值域转化解析版doc、第2讲待定系数法几何与代数转化解析版pdf、第7讲定点问题解析版doc、第3讲轨迹方程的求法合理建立坐标系解析版doc、第8讲向量问题解析版doc、第10讲图形性质问题解析版doc、第9讲切线问题解析版pdf、第13讲共线向量问题解析版pdf、第11讲存在性问题解析版doc、第1讲圆锥曲线的常用结论doc、第12讲对称性问题解析版doc、第2讲待定系数法几何与代数转化原卷版doc、第5讲最值问题原卷版doc、第6讲定值问题原卷版doc、第7讲定点问题原卷版doc、第4讲几何图形的面积问题与函数值域转化原卷版doc、第8讲向量问题原卷版doc、第11讲存在性问题原卷版doc、第3讲轨迹方程的求法合理建立坐标系原卷版doc、第13讲共线向量问题原卷版doc、第9讲切线问题原卷版doc、第10讲图形性质问题原卷版doc、第12讲对称性问题原卷版doc等25份课件配套教学资源,其中PPT共60页, 欢迎下载使用。
第6讲 定值问题(先构造函数,再消去参数)一、考情分析 在解析几何中,有些几何量,如斜率、距离、面积、比值等基本量和动点坐标或动线中的参变量无关,这类问题统称为定值问题.对学生逻辑思维能力计算能力等要求很高,这些问题重点考查学生方程思想、函数思想、转化与化归思想的应用.为了提高同学们解题效率,特别是高考备考效率,本文列举了一些典型的定点和定值问题,以起到抛砖引玉的作用.探索圆锥曲线的定值问题常见方法有两种:① 从特殊入手,先根据特殊位置和数值求出定值,再证明这个值与变量无关;② 直接推理、计算,并在计算推理的过程中消去变量,从而得到定值. 解答的关键是认真审题,理清问题与题设的关系,建立合理的方程或函数,利用等量关系统一变量,最后消元得出定值二、经验分享1.定值问题的常见类型及解题策略(1)求代数式为定值.依题意设条件,得出与代数式参数有关的等式,代入代数式、化简即可得出定值;(2)求点到直线的距离为定值.利用点到直线的距离公式得出距离的解析式,再利用题设条件化简、变形求得;(3)求某线段长度为定值.利用长度公式求得解析式,再依据条件对解析式进行化简、变形即可求得.2.【知识拓展】1.设点是椭圆C:上一定点,点A,B是椭圆C上不同于P的两点,若,则时直线AB斜率为定值,若,则直线AB过定点;2. 设点是双曲线C:一定点,点A,B是双曲线C上不同于P的两点,若,则时直线AB斜率为定值,若,则直线AB过定点;3. 设点是抛物线C:一定点,点A,B是抛物线C上不同于P的两点,若,则时直线AB斜率为定值,若,则直线AB过定点;三、题型分析(一)与向量与距离有关的等式的定值问题 例1.在直角坐标系中,曲线的点均在:外,且对上任意一点,到直线的距离等于该点与圆上点的距离的最小值.(Ⅰ)求曲线的方程;(Ⅱ)设()为圆外一点,过作圆的两条切线,分别与曲线相交于点A,B和C,D.证明:当在直线上运动时,四点A,B,C,D的纵坐标之积为定值.
【变式训练1】【2016年北京】已知椭圆:的离心率为,,,,的面积为1.(Ⅰ)求椭圆的方程;(Ⅱ)设是椭圆上一点,直线与轴交于点,直线与轴交于点.求证:为定值. (二)与距离和比值有关的定值问题例2.设圆的圆心为,直线过点且与轴不重合,交圆于,两点,过作的平行线交于点.(I)证明为定值,并写出点的轨迹方程;(II)设点的轨迹为曲线,直线交于,两点,过且与垂直的直线与圆交于,两点,求四边形面积的取值范围. 【变式训练1】已知点是直线与椭圆的一个公共点, 分别为该椭圆的左右焦点,设取得最小值时椭圆为.(1)求椭圆的标准方程及离心率;(2)已知为椭圆上关于轴对称的两点, 是椭圆上异于的任意一点,直线分别与轴交于点,试判断是否为定值;如果为定值,求出该定值;如果不是,请说明理由. (三)与平面图形有关面积的定值问题例3.【安徽省“皖南八校”2017届高三第二次联考】如图,点,分别为椭圆的左右顶点,为椭圆上非顶点的三点,直线的斜率分别为,且,,.(Ⅰ)求椭圆的方程;(Ⅱ)判断的面积是否为定值?若为定值,求出该定值;若不为定值,请说明理由. 【变式训练1】.【江西省赣州市十四县(市)2018届高三下学期期中】已知椭圆系方程: (, ), 是椭圆的焦点, 是椭圆上一点,且.(1)求的方程; (2)为椭圆上任意一点,过且与椭圆相切的直线与椭圆交于, 两点,点关于原点的对称点为,求证: 的面积为定值,并求出这个定值. 【变式训练2】.【湖南省五市十校教研教改共同体2017届高三12月联考】如图,设点的坐标分别为,直线相交于点,且它们的斜率之积为.(1)求点的轨迹方程;(2)设点的轨迹为,点是轨迹为上不同于的两点,且满足,求证:的面积为定值.
(四)与斜率有关的定值问题例4.椭圆的左、右焦点分别是,离心率为,过且垂直于轴的直线被椭圆截得的线段长为l.(Ⅰ)求椭圆的方程;(Ⅱ)点是椭圆上除长轴端点外的任一点,连接.设的角平分线交的长轴于点,求的取值范围;(Ⅲ)在(Ⅱ)的条件下,过点作斜率为的直线,使得与椭圆有且只有一个公共点.设直线的斜率分别为,若,试证明为定值,并求出这个定值. 【变式训练1】【黑龙江省大庆市第一中学2019届高三下学期第四次模拟(最后一卷)考试数学试题】已知抛物线的焦点为,直线与轴的交点为,与抛物线的交点为,且.(1)求的值;(2)已知点为上一点,,是上异于点的两点,且满足直线和直线的斜率之和为,证明直线恒过定点,并求出定点的坐标.
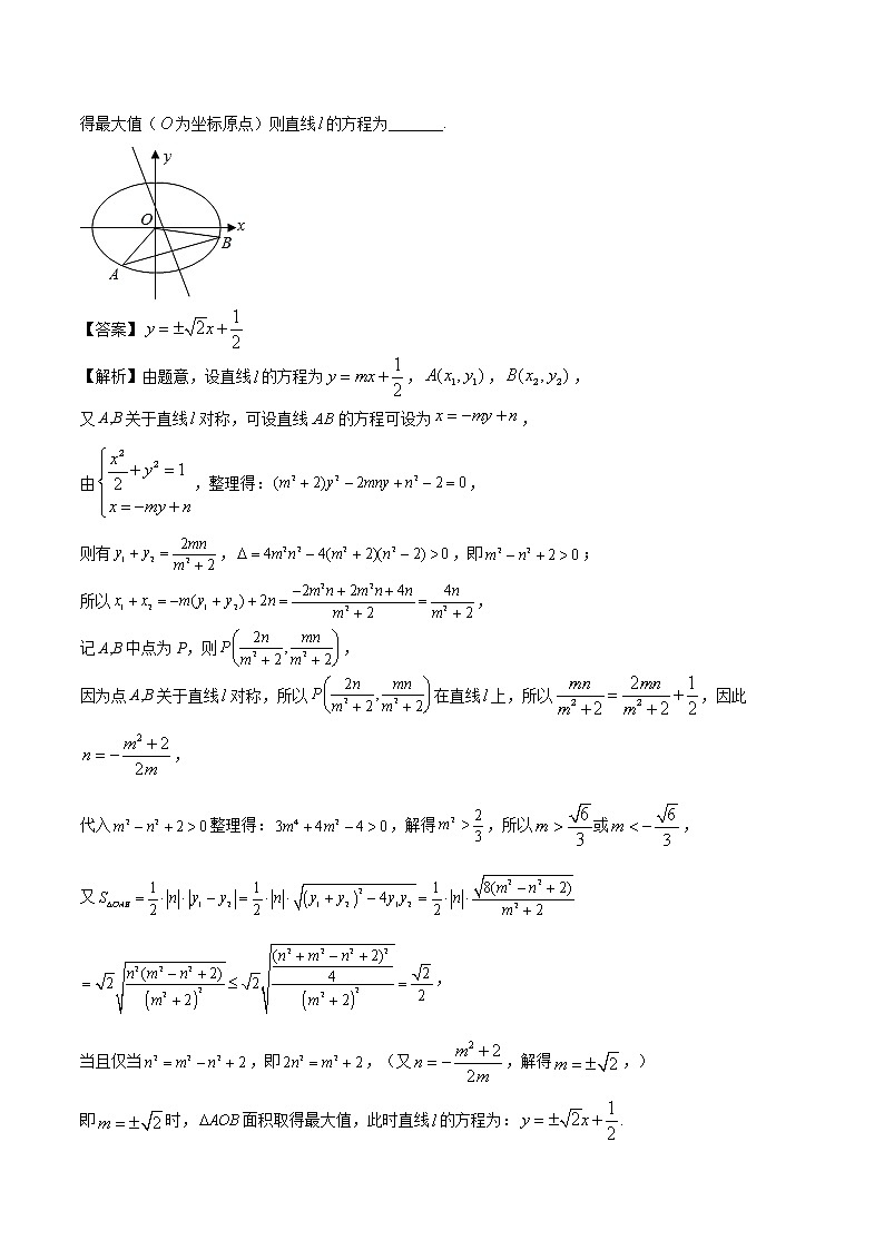
四、迁移应用1.【2019年高考全国Ⅲ卷理数】已知曲线C:y=,D为直线y=上的动点,过D作C的两条切线,切点分别为A,B.(1)证明:直线AB过定点:(2)若以E(0,)为圆心的圆与直线AB相切,且切点为线段AB的中点,求四边形ADBE的面积. 2.【2019年高考北京卷理数】已知抛物线C:x2=−2py经过点(2,−1).(1)求抛物线C的方程及其准线方程;(2)设O为原点,过抛物线C的焦点作斜率不为0的直线l交抛物线C于两点M,N,直线y=−1分别交直线OM,ON于点A和点B.求证:以AB为直径的圆经过y轴上的两个定点. 3.【2019年高考天津卷理数】设椭圆的左焦点为,上顶点为.已知椭圆的短轴长为4,离心率为.(1)求椭圆的方程;(2)设点在椭圆上,且异于椭圆的上、下顶点,点为直线与轴的交点,点在轴的负半轴上.若(为原点),且,求直线的斜率. 4.【2019-2020巴蜀中学2020届高考适应性月考卷理科(四)试卷】 已知椭圆:,直线与该椭圆交于,两点,为椭圆上异于,的点.(1)若,且以为直径圆过点,求该圆的标准方程;(2)直线,分别与轴交于,两点,是否为定值,若为定值,求出该定值;若不为定值,请说明理由. 5.已知椭圆: 的离心率,若椭圆的左、右焦点分别为,,椭圆上一动点和,组成的面积最大为.(1)求椭圆的方程;(2)若存在直线和椭圆相交于不同的两点,,且原点与,连线的斜率之和满足:=2,求直线的斜率的取值范围. 6.如图,在平面直角坐标系中,抛物线的焦点为,为抛物线上异于原点的任意一点,以为直径作圆,当直线的斜率为时,(1)求抛物线的标准方程;(2)过焦点作的垂线与圆的一个交点为,交抛物线与(点在之间),记的面积为,求的最小值。
相关课件
这是一份统考版2024高考数学二轮专题复习第四篇满分专项突破第2讲六大常用方法增分有招课件文,共37页。PPT课件主要包含了方法1直接法,答案A,方法2排除法,答案D,方法3特例法,答案C,方法4数形结合法,答案B,方法5构造法,方法6估值法等内容,欢迎下载使用。
这是一份统考版2024高考数学二轮专题复习第四篇满分专项突破第2讲六大常用方法增分有招课件理,共37页。PPT课件主要包含了方法1直接法,答案A,方法2排除法,答案D,方法3特例法,答案C,方法4数形结合法,答案B,方法5构造法,方法6估值法等内容,欢迎下载使用。
这是一份备战2024年高考数学二轮复习全套专题突破及方法探究PPT课件和word讲义强化训练13,共3页。

