


还剩3页未读,
继续阅读
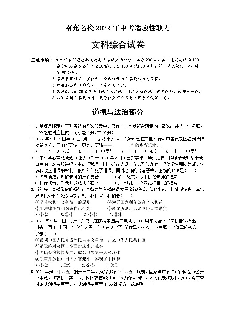
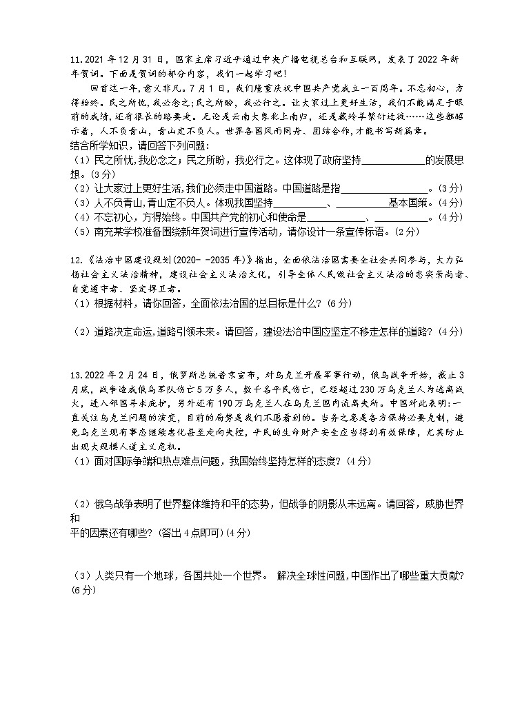
2022年四川省南充名校中考适应性联考文综道德与法治试卷(三)(word版含答案)
展开
这是一份2022年四川省南充名校中考适应性联考文综道德与法治试卷(三)(word版含答案),共6页。试卷主要包含了2021年5月31日等内容,欢迎下载使用。
相关试卷
2024年四川省南充名校中考适应性联考(二)部编版道德与法治试题(含解析):
这是一份2024年四川省南充名校中考适应性联考(二)部编版道德与法治试题(含解析),共11页。试卷主要包含了单选题,分析说明题,填空题,简答题,综合探究题等内容,欢迎下载使用。
2022年四川省南充名校中考三模道德与法治试题(word版含答案):
这是一份2022年四川省南充名校中考三模道德与法治试题(word版含答案),共7页。试卷主要包含了单项选择题,非选择题等内容,欢迎下载使用。
2022年四川省南充名校中考适应性联考文综道德与法治试卷:
这是一份2022年四川省南充名校中考适应性联考文综道德与法治试卷,共5页。