


还剩4页未读,
继续阅读
所属成套资源:2023年高考历史一轮复习课时练(含答案详解)
成套系列资料,整套一键下载
2023年高考历史一轮复习课时练30《宋明理学和明清之际的儒家思想》(含答案)
展开
这是一份2023年高考历史一轮复习课时练30《宋明理学和明清之际的儒家思想》(含答案),共7页。试卷主要包含了选择题,非选择题等内容,欢迎下载使用。
相关试卷
高考历史一轮复习讲练第25讲 宋明理学及明清之际活跃的儒家思想(含解析):
这是一份高考历史一轮复习讲练第25讲 宋明理学及明清之际活跃的儒家思想(含解析),共29页。试卷主要包含了宋明理学,明清之际的儒家思想,地位及影响,宋代理学是传统儒学的新发展,阅读材料,回答问题等内容,欢迎下载使用。
高考历史一轮复习押题练第25讲 宋明理学及明清之际活跃的儒家思想(含解析):
这是一份高考历史一轮复习押题练第25讲 宋明理学及明清之际活跃的儒家思想(含解析),共13页。试卷主要包含了朱熹指出,理学家王阳明说,明清之际有学者提出,顾炎武在《日知录》中说等内容,欢迎下载使用。
高考历史一轮课时检测25《宋明理学及明清之际活跃的儒家思想》(含详解):
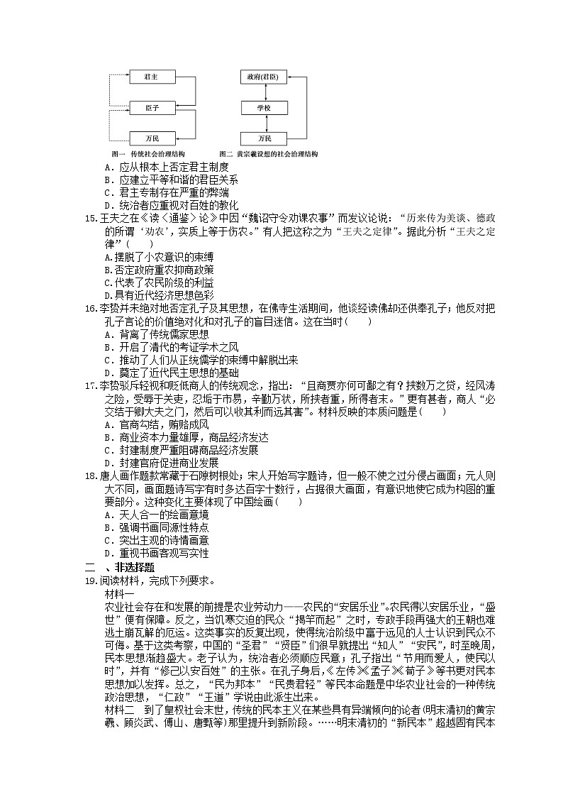
这是一份高考历史一轮课时检测25《宋明理学及明清之际活跃的儒家思想》(含详解),共6页。试卷主要包含了选择题,非选择题等内容,欢迎下载使用。
