2022年北京市平谷区中考二模生物试题(含答案)
展开第一部分选择题(共25分)
本部分共25小题,每小题1分,共25分。在每小题列出的四个选项中,选出最符合题目要求的一项。
1.动物细胞最外层的结构是( )
A.细胞壁B.细胞膜C.细胞核D.细胞质
2.草履虫是一种单细胞生物。下列结构中,草履虫不可能具有的是( )
A.叶绿体B.食物泡C.收集管D.伸缩泡
3.李丽同学在观察人体口腔上皮细胞装片时,在低倍镜下看到了一个清晰的物像,换成高倍镜后物像不见了,最可能的原因是( )
A.没有调节反光镜B.没有调节细准焦螺旋
C.没有调节粗准焦螺旋D.没有把物像移到视野中央
4.水杉是我国特有的珍稀树种,与之共同特征最多的分类等级是( )
A.裸子植物门B.松杉目C.杉科D.水杉属
5.下列实例中,不属于生物与环境相适应的是( )
A.鱼用鳃呼吸,用鳍游泳,身体流线型B.鸟被覆羽毛,前肢变成翼,长骨中空
C.水中浮生植物的气孔大部分分布在叶片上表皮D.土壤中缺少含硼的无机盐,油菜只开花不结果
6.研究人员为探究细菌对落叶的分解作用,展开了以下实验步骤,不正确的是( )
A.选择两种不同树种的树叶,一组为实验组,一组为对照组
B.实验前对两组树叶都进行灭菌处理
C.实验时,一组放在无菌条件下,另一组接种细菌后放在无菌条件下
D.实验过程中始终保持落叶潮湿
7.生活在贫瘠土壤中的绿色植物捕蝇草具有特殊的捕蝇叶,能分泌蜜汁引诱昆虫靠近。当昆虫进入捕蝇叶内部时,叶缘上的刺毛迅速交互咬合,随后捕蝇叶分泌的消化液将昆虫分解,获得氮磷等元素。下列关于捕蝇草的叙述不恰当刺毛的是( )
A.捕蝇草与昆虫之间具有信息传递B.捕蝇草的刺毛结构有利于捕获昆虫
C.捕蝇草的生活方式只能自养D.该特点有利于其适应环境
8.馒头是中国人最重要的主食之一,以下相关说法错误的是( )
A.馒头在人体口腔被初步消化B.消化馒头需要多种酶的参与
C.消化产物主要在小肠被吸收D.能够满足人体所需全部营养
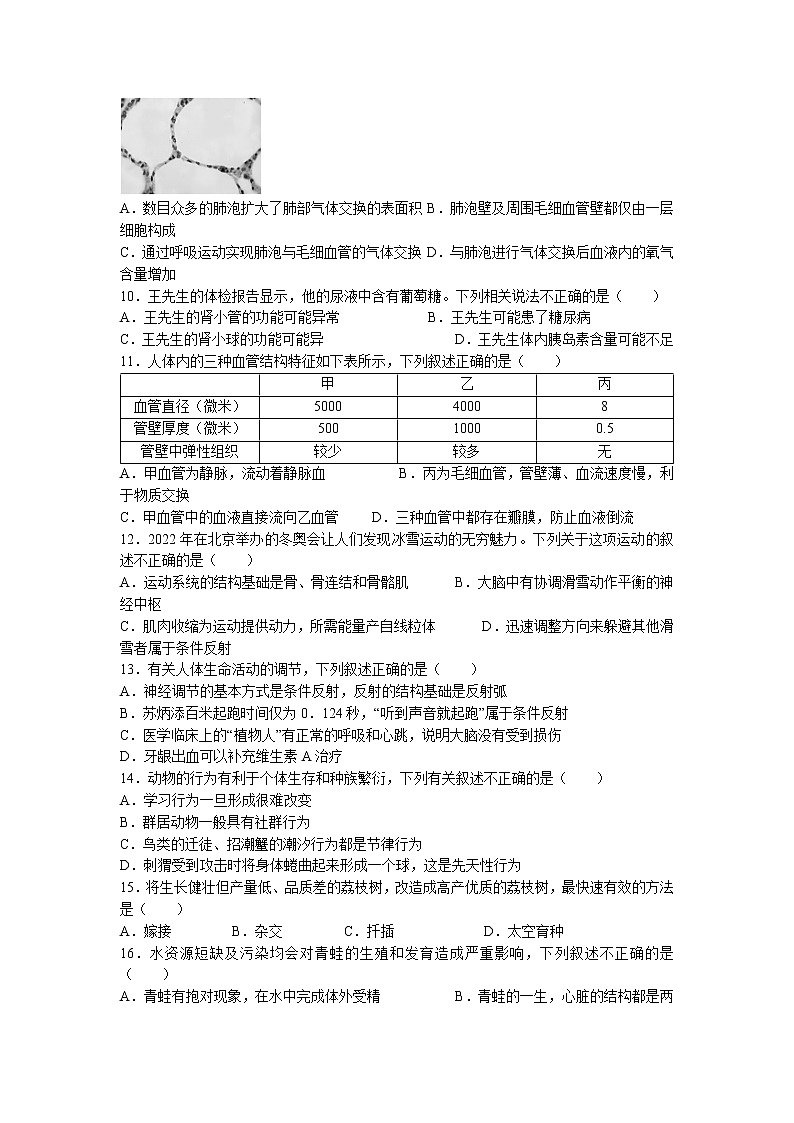
9.如图为肺泡的局部显微照片,下列相关叙述错误的是( )
A.数目众多的肺泡扩大了肺部气体交换的表面积B.肺泡壁及周围毛细血管壁都仅由一层细胞构成
C.通过呼吸运动实现肺泡与毛细血管的气体交换D.与肺泡进行气体交换后血液内的氧气含量增加
10.王先生的体检报告显示,他的尿液中含有葡萄糖。下列相关说法不正确的是( )
A.王先生的肾小管的功能可能异常B.王先生可能患了糖尿病
C.王先生的肾小球的功能可能异D.王先生体内胰岛素含量可能不足
11.人体内的三种血管结构特征如下表所示,下列叙述正确的是( )
A.甲血管为静脉,流动着静脉血B.丙为毛细血管,管壁薄、血流速度慢,利于物质交换
C.甲血管中的血液直接流向乙血管D.三种血管中都存在瓣膜,防止血液倒流
12.2022年在北京举办的冬奥会让人们发现冰雪运动的无穷魅力。下列关于这项运动的叙述不正确的是( )
A.运动系统的结构基础是骨、骨连结和骨骼肌B.大脑中有协调滑雪动作平衡的神经中枢
C.肌肉收缩为运动提供动力,所需能量产自线粒体D.迅速调整方向来躲避其他滑雪者属于条件反射
13.有关人体生命活动的调节,下列叙述正确的是( )
A.神经调节的基本方式是条件反射,反射的结构基础是反射弧
B.苏炳添百米起跑时间仅为0.124秒,“听到声音就起跑”属于条件反射
C.医学临床上的“植物人”有正常的呼吸和心跳,说明大脑没有受到损伤
D.牙龈出血可以补充维生素A治疗
14.动物的行为有利于个体生存和种族繁衍,下列有关叙述不正确的是( )
A.学习行为一旦形成很难改变
B.群居动物一般具有社群行为
C.鸟类的迁徒、招潮蟹的潮汐行为都是节律行为
D.刺猬受到攻击时将身体蜷曲起来形成一个球,这是先天性行为
15.将生长健壮但产量低、品质差的荔枝树,改造成高产优质的荔枝树,最快速有效的方法是( )
A.嫁接B.杂交C.扦插D.太空育种
16.水资源短缺及污染均会对青蛙的生殖和发育造成严重影响,下列叙述不正确的是( )
A.青蛙有抱对现象,在水中完成体外受精B.青蛙的一生,心脏的结构都是两心房一心室
C.蝌蚪长得像鱼,用鳃呼吸,只能生活在水中D.青蛙是变温动物,需要蛰伏在水底或洞穴之中冬眠
17.下列关于爬行动物的描述不正确的是( )
A.体表被有鳞片或甲,适于生活在干燥的陆地环境
B.肺相对发达,完全用肺呼吸即可满足对氧气的需求
C.卵表面有坚硬的外壳,增大了卵的存活率
D.体温恒定,心室内有完全隔膜
18.早春时节,北京街头常见连翘黄艳的花朵,令人赏心悦目。连翘的花朵与金钟花、迎春花十分相近。三种植物的分类关系见下表。以下说法不正确的是( )
A.表中所列的最大分类单位是门B.三种植物种子内的营养物质都贮存在子叶内
C.亲缘关系最近的是金钟花和迎春花D.三种植物的花可以作为分类的重要依据
19.我国科学家利用神舟飞船搭载实验,选育出辣椒新品种“航椒Ⅱ号”,与普通辣椒相比增产约27%,高产性状的产生源于( )
A.生物的遗传B.生物的变异C.生物的生长D.生物的发育
20.在国家基因库中储存着不同生物的基因样本超过1000万份。下列叙述不正确的是( )
A.基因是有遗传效应的DNA片段B.基因可以在亲子代之间传递
C.基因库中储存的基因都相同D.建立基因库利于保护生物多样性
21.我国实施计划免疫,有计划地对儿童进行预防接种,以控制传染病。下列叙述错误的是( )
A.疫苗相当于抗原B.预防接种后体内可产生相应抗体
C.预防接种是针对特定病原体的免疫D.所有疫苗接种一次即可终身具有免疫能力
22.每年秋冬季都是流感高发期,人们通过注射流感疫苗预防流感,此措施属于( )
A.控制传染源B.切断传播途径C.控制病原体D.保护易感人群
23.以下关于健康生活的叙述不正确的是( )
A.过量饮酒,会对人体的肝脏和其他器官造成伤害B.经常熬夜对身体的伤害很大
C.吸烟和被动吸烟都可能诱发多种呼吸系统疾病D.长期禁食淀粉类食物可以健康减肥
24.科研人员将三色堇的蓝色基因转入玫瑰中,得到名贵的“蓝色妖姬”,该技术属于( )
A.克隆技术B.发酵技术C.转基因技术D.杂交育种
25.下列措施能够促进植物呼吸作用的是( )
A.作物播种前先松土B.将葡萄晒成葡萄干C.用保鲜袋储存蔬菜D.将果蔬置于冰箱中
第二部分非选择题(共45分)
本部分共7大题,共45分。
26.(6分)黄松峪国家森林公园位于平谷区东北部,区域面积60余平方公里,是一个九分山水一分田的美丽地方。园内林木茂密,种类繁多,森林覆盖率达75%,有各种植物1500多种。
(1)黄松峪国家森林公园以油松和栎类为优势树种。散生乔木树种有刺槐、山杨、桑树、山楂等。主要草本植物有黄米草、白米草、羊胡草等。这些植物是该生态系统中的______,其生存所需的能量最终来源于______。
(2)园内林间有金钱豹出现,金钱豹是猫科、豹属的大型肉食性动物,捕食各种蹄类动物,也捕食兔、鼠类、鸟类和鱼类。食物多样提高了金钱豹______的机会。
(3)森林中长出的蘑菇能够将地下腐殖质中的有机物分解为______回到环境中,促进该生态系统的______循环。
(4)与农田生态系统相比,森林生态系统的生物种类更多,______能力更强。
27.(6分)刺槐(学名:Rbinia pseudacacia L.)又名洋槐,豆科、刺槐属植物。落叶乔木,根系浅而发达,是优良的固沙保土树种。
(1)“五月槐花香”开花季节,总能闻到槐花芳香的气味。据此推测,自然情况下,刺槐的传粉方式是______。完成传粉后,再经过______作用,才能形成荚果。
(2)为进一步了解刺槐的生命历程,生物小组的同学将一些刺槐种子播种在花盆里。
请根据下面刺槐植株的部分结构示意图,回答下列问题.
当刺槐结荚时,同学们发现里面有一些颗粒状的结构(如图乙⑤),该结构主要是由图甲的______(填序号)发育而成。
(3)生物小组的同学将刺槐种子分成两组,每组50粒,分别放置在冰箱冷藏室(5℃)和室内(20℃)的条件下培养。二十五天后,发现刺槐种子在室内萌发率远远高于冰箱内萌发率,说明种子萌发需要______。
(4)同学们用显微镜观察刺槐叶片时,发现气孔主要分布在叶片的下表皮,该特点利于降低______。
(5)小组成员研究发现,刺槐幼苗的呼吸作用随温度变化的曲线如图丙所示,分析该曲线你能得出的结论是______。
28.(6分)“烟煤病”是果树和园林植物普遍发生的一种病害。
(1)“烟煤病”由多种真菌引起。与细菌相比,真菌在结构上的最大特点是______。这些真菌是引起“烟煤病”传播的______。
(2)植物发病时,其叶片、果实表面覆盖一层煤灰色的霉状物,如图所示。请你推测,这会直接影响植株的下列哪些生命活动______(多选)。
A光合作用B.蒸腾作用C.呼吸作用D.水的吸收
(3)果农观察发现,病菌的孢子或菌丝的营养来源主要是烟粉虱分泌的蜜露。
①抑制烟粉虱的数量在一定程度上可以______“烟煤病”的发生,烟粉虱是影响“烟煤病”真菌的______因素。
②如图是烟粉虱的发育过程图,这种发育方式为______发育。
29.(7分)2022年4月16日,我国神州十三号顺利返回地球。
(1)在接近于真空环境下的太空,航天员靠地面发射货运飞船运送的氧气和在空间站中制氧供给呼吸。如图1所示,吸入体内的氧气通过______(填序号)首先到达心脏______(心脏的结构名称),再运送到全身各处的组织细胞中进行______作用,为生命活动提供能量。
(2)特定的航空环境会导致航天员骨质丢失,肌肉萎缩,红细胞数量减少。航天食品必须能够提供充足的优质______和钙,增强机体的自我修能力与免疫力。
(3)航天员们不仅完成了超乎常人的航天任务、铸就了一段段中国奇迹,还通过影像分享了太空视角下的地球面貌和浩瀚宇宙。视觉形成的过程大致为:光线→角膜→瞳孔→晶状体→玻璃体→______(填图2序号)形成图像信息,再经过视神经传入______的特定区域形成视觉。
(4)同学们看到宇航员分享的这些奇妙的影像高兴地欢呼雀跃,这种生命活动属于______反射。
30.(7分)玉米是一年生雌雄同株、异花授粉的植物,植株高大,是我国的第三粮食作物。玉米常用来作为遗传实验的材料,研究人员采用籽粒不同颜色的玉米甲和乙(下图)进行了下表所示的育种实验。
(1)每一个玉米籽粒都是一个果实,从植物的结构层次上看,玉米籽粒属于______。
(2)玉米籽粒的黄色和白色是一对______,通过实验结果可以判断______是显性性状。玉米籽粒的颜色是由一对基因控制的(用B、b表示),则实验Ⅰ的子代中,黄玉米籽粒的基因组成为______。实验Ⅱ的亲代乙的性状表现为______。
(3)玉米的体细胞中有20条染色体,雌花胚珠内卵细胞的染色体数量是______条。
(4)研究人员发现,光照和温度也会影响黄玉米粒颜色的深浅,说明生物的性状是______共同作用的结果。
31.(7分)柿树在中国栽培悠久,其果实丰硕艳丽、营养丰富。但原始品种的柿果含有大量的单宁细胞,成熟时涩味很浓,下树后需要进行脱涩处理才能食用。科研人员对柿果的常用脱涩方法的效果展开了探究,结果统计如下表,请分析作答:
各脱涩方法时间及结果
(1)实验时选取牛心柿、磨盘柿、大盖柿、板柿四个品种,每个品种在同一棵树上选取大小近似的柿果60个分成三组,每20个作为一组样本。统计各项指标应计算每组数据的:______;如果样本过少,会因为______严重影响实验结果。
(2)三种不同脱涩方法中,柿果最快失去涩味的是______,如果家庭购买未脱涩的
柿果数量较少(不足10个),专家建议将鲜柿与等数量的苹果或梨一起混装在密闭的塑料袋内1~2夜也可脱涩,请你解释原因______。
(3)中国人对柿果的传统要求是甜脆可口,所以,脱涩后各柿果在室温下的保脆时间也是衡量脱涩方法的标准。用二氧化碳脱涩,保脆时间最长的品种是______。
(4)柿饼是大众喜爱的食品之一。柿饼上的白霜是柿饼在加工过程中糖凝结成附着于柿饼表面的白色结晶状粉末。这些糖是叶片进行______制造通过(导管/筛管)运输到柿果内的。
32.(6分)科普阅读
冬虫夏草,有人认为它冬天是虫,夏天是草。其实它既不是虫,也不是草,而是一种披着虫皮的真菌。
在海拔3500米的高原,盛夏时分,雌雄蝙蝠蛾双宿双飞,然后产下它们的爱情结晶——卵。入秋后,卵孵化成幼虫,以植物叶子为食。冬天来临,蝙蝠蛾幼虫随雨水进入潮湿而温暖的地下,以度过寒冷的隆冬。漫山遍野的莎草科、蓼科和蒿草类植物进入冬季后,地下的嫩根多汁,富有营养,是幼虫们越冬的粮食。不是每只幼虫都能享用这些美味,大多数蝙蝠蛾幼虫还没来得及进到土里,便被蚂蚁、草蝠蛾、山蝴蝶、鸟类等天敌捕食。和这些劫难相比,被冬虫夏草菌入侵,更是漫长而痛苦的过程。
在同一海拔的地方,有一种真菌叫冬虫夏草菌。入冬后,冬虫夏草菌成熟的子囊孢子,也随雨水渗入土里,一旦发现蝙蝠蛾的幼虫,便黏附在幼虫柔软的体表,钻进幼虫的体腔,以幼虫的内脏为养料,滋生出无数菌丝。可怜的虫子,任凭虫草菌以出芽的方式,在自己体内增殖却无能为力。这种致命的侵染要维持2到3周。随着蝙蝠蛾幼虫生命体征消失,它的五脏六会被坚硬的虫草菌丝体塞满。柔软蠕动的蝙蝠蛾幼虫,从此成为坚硬的慢虫形菌核。
冬虫夏草菌没有了食物后就进入休眠期。来年春末夏初,虫子的头部会长出一根圆棒状的子实体,高约2至5厘米,即所谓的“夏草”,真菌学家称之为“子囊果”,一颗“子囊果”长着数以亿万计的子囊孢子。大部分孢子离开母体后不久结束自己的生命,只有很少部分随雨水渗入土壤,找到蝙蝠蛾的幼虫,从此过上“穴居”生活,如此循环往复。
不是任何地方都能生长冬虫夏草。适宜冬虫夏草生长的土壤多呈黑褐色,含水量常年在30%到50%之间,普遍有10厘米到30厘米的腐殖质层,适合各种菌类的繁殖。
(1)通过阅读文章,你认为冬虫夏草是______
A.一种传说中的神奇生物,事实上并不存在
B.某些蛾子的幼虫被一些真菌孢子感染后,从身体上长出的菌体
C.某种真菌的名称
D.一种蛾子的幼虫的名称
(2)冬虫夏草在蝙蝠蛾幼虫体内以______的方式进行繁殖。冬虫夏草和蝙蝠蛾幼虫之间的种间关系是______。
(3)文中涉及到的生物构成的食物链,书写正确的是______。
A.阳光→草→蝙蝠蛾幼虫
B.蒿草←蝙蝠蛾幼虫←山蝴蝶
C.莎草→蝙蝠蛾幼虫→冬虫夏草菌
D.蒿草→蝙蝠蛾幼虫→蚂蚁
(4)根据文中信息可知,不是任何地方都能生长冬虫夏草,影响冬虫夏草生长的非生物因素有______(至少写两个)。冬虫夏草菌为什么不去感染菜青虫或其他虫体,偏偏就认定蝙蝠蛾幼虫,这是长期______的结果。
平谷区2022年学业水平考试统一练习(二)
参考答案
一、选择题:
1—5 BADDD 6—10 ACDCC 11—15 BBBAA 16—20 BDCBC 21—25 DDDCA
二、非选择题:
(1)生产者 太阳能(光能) (2)生存和繁衍
(3)无机物 物质 (4)自我调节
(1)虫媒传粉 受精
(2)③ (3)适宜的温度 (4)蒸腾作用
(5)随着温度的升高,呼吸作用先增强后减弱,在40度时达到顶峰
28、(1)有真正的细胞核 病原体 (2)A、B、C
(3)①抑制 生物 ②不完全变态
29、(1)② 左心房 呼吸 (2)蛋白质
(3) = 4 \* GB3 \* MERGEFORMAT ④ 大脑皮层 (4)条件
30、(1)器官 (2)相对性状 黄色 BB或Bb 白色
(3)10 (4)基因和环境
(1)平均值 偶然性
(2)二氧化碳脱涩 梨或苹果进行呼吸作用产生二氧化碳,二氧化碳浓度升高能够对柿果脱涩
(3)牛心柿 (4)光合作用 筛管
32、 (1)B
(2)出芽 寄生
(3)D
(4)水分和温度 自然选择 甲
乙
丙
血管直径(微米)
5000
4000
8
管壁厚度(微米)
500
1000
0.5
管壁中弹性组织
较少
较多
无
种
连翘
金钟花
迎春花
属
连翘属
素馨属
科
木樨科
目
棙花目
纲
双子叶植物纲
门
被子植物门
实验组别
子代性状及数量
黄玉米籽粒
白玉米籽粒
实验Ⅰ甲的花粉落到自身植株雌花上(甲×甲)
587
191
实验Ⅱ乙的花粉落到自身植株雌花上(乙×乙)
0
823
实验Ⅲ甲的花粉被转移到乙的雌花上(甲×乙)
403
397
脱涩方法
脱涩时间/h
脱涩后各柿果室温下的保脆时间/d
牛心柿
磨盘柿
大盖柿
板柿
二氧化碳脱涩
12~24
8
7
5~6
5
温水脱涩
24
4
4
2
3
石灰水脱涩
72
5
5
3
3
北京市平谷区2018九年级(5月)二模生物试题(含解析): 这是一份北京市平谷区2018九年级(5月)二模生物试题(含解析),共21页。试卷主要包含了 被子 等内容,欢迎下载使用。
2019年北京市平谷区九年级二模生物试题(含解析): 这是一份2019年北京市平谷区九年级二模生物试题(含解析),共24页。试卷主要包含了选择题,非选择题等内容,欢迎下载使用。
2023年北京市平谷区中考生物二模试卷(含答案解析): 这是一份2023年北京市平谷区中考生物二模试卷(含答案解析),共24页。试卷主要包含了 小肠是消化和吸收的主要器官等内容,欢迎下载使用。

