


吉林省卷三年(2019-2021)中考化学真题分类汇编-选择题
展开
这是一份吉林省卷三年(2019-2021)中考化学真题分类汇编-选择题,共15页。
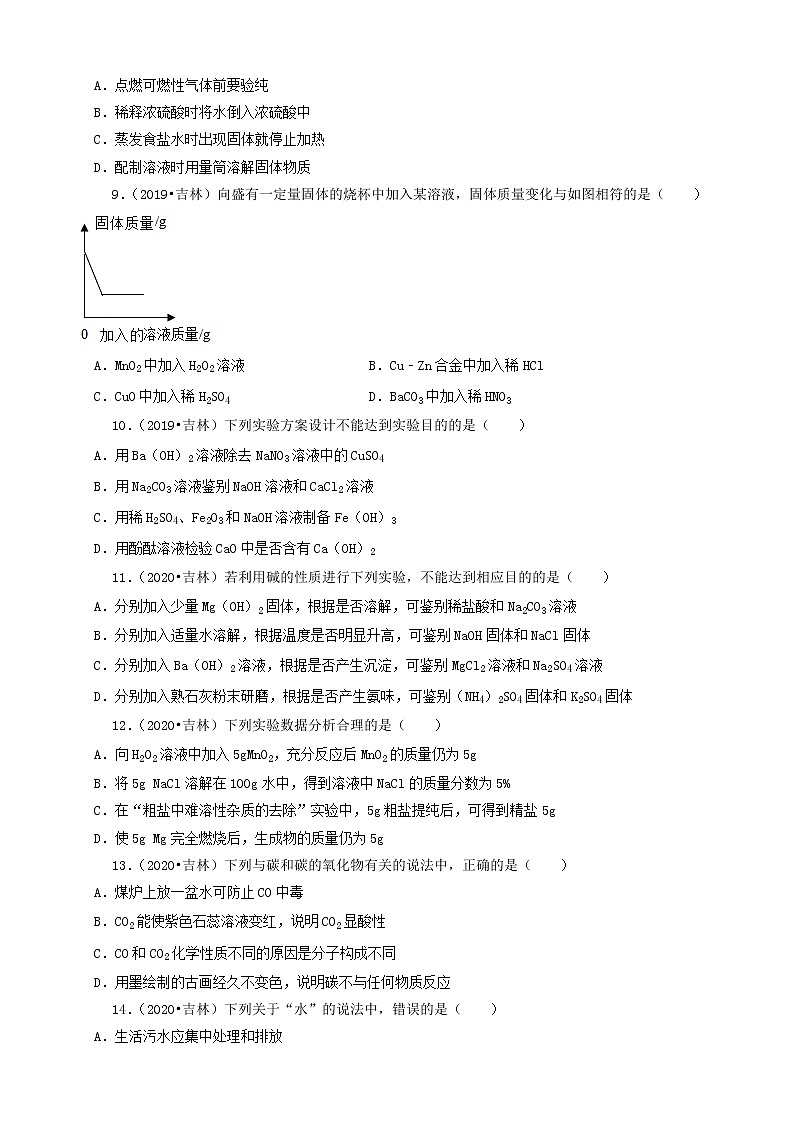
吉林省卷三年(2019-2021)中考化学真题分类汇编-选择题一.选择题(共30小题)1.(2019•吉林)2019年是“国际化学元素周期表年”,编制元素周期表的俄国科学家是( )A.侯德榜 B.屠呦呦 C.门捷列夫 D.拉瓦锡2.(2020•海南)通常情况下,空气中体积分数约占21%的气体是( )A.氮气 B.氧气 C.二氧化碳 D.稀有气体3.(2019•吉林)下列有关分子、原子说法错误的是( )A.很小 B.不断运动 C.有间隔 D.不可分4.(2019•吉林)下列实验操作正确的是( )A.连接仪器 B.塞进胶塞 C.倾倒液体 D.过滤5.(2019•吉林)下列说法错误的是( )A.NaHCO3俗称小苏打 B.CaCO3可用作补钙剂 C.Na2CO3俗称火碱 D.K2CO3属于钾肥6.(2019•吉林)下列实验现象描述正确的是( )A.铁丝燃烧时发出耀眼白光 B.红磷燃烧时产生大量白雾 C.氢气燃烧时发出黄色火焰 D.硫在氧气中燃烧发出蓝紫色火焰7.(2019•吉林)下列化学方程式书写正确的是( )A.2H2O2H2+O2 B.2KMnO4═K2MnO4+MnO2+O2 C.BaCl2+Na2CO3═2NaCl+BaCO3↓ D.Zn+H2SO4═ZnSO4+H28.(2019•吉林)下列说法正确的是( )A.点燃可燃性气体前要验纯 B.稀释浓硫酸时将水倒入浓硫酸中 C.蒸发食盐水时出现固体就停止加热 D.配制溶液时用量筒溶解固体物质9.(2019•吉林)向盛有一定量固体的烧杯中加入某溶液,固体质量变化与如图相符的是( )A.MnO2中加入H2O2溶液 B.Cu﹣Zn合金中加入稀HCl C.CuO中加入稀H2SO4 D.BaCO3中加入稀HNO310.(2019•吉林)下列实验方案设计不能达到实验目的的是( )A.用Ba(OH)2溶液除去NaNO3溶液中的CuSO4 B.用Na2CO3溶液鉴别NaOH溶液和CaCl2溶液 C.用稀H2SO4、Fe2O3和NaOH溶液制备Fe(OH)3 D.用酚酞溶液检验CaO中是否含有Ca(OH)211.(2020•吉林)若利用碱的性质进行下列实验,不能达到相应目的的是( )A.分别加入少量Mg(OH)2固体,根据是否溶解,可鉴别稀盐酸和Na2CO3溶液 B.分别加入适量水溶解,根据温度是否明显升高,可鉴别NaOH固体和NaCl固体 C.分别加入Ba(OH)2溶液,根据是否产生沉淀,可鉴别MgCl2溶液和Na2SO4溶液 D.分别加入熟石灰粉末研磨,根据是否产生氨味,可鉴别(NH4)2SO4固体和K2SO4固体12.(2020•吉林)下列实验数据分析合理的是( )A.向H2O2溶液中加入5gMnO2,充分反应后MnO2的质量仍为5g B.将5g NaCl溶解在100g水中,得到溶液中NaCl的质量分数为5% C.在“粗盐中难溶性杂质的去除”实验中,5g粗盐提纯后,可得到精盐5g D.使5g Mg完全燃烧后,生成物的质量仍为5g13.(2020•吉林)下列与碳和碳的氧化物有关的说法中,正确的是( )A.煤炉上放一盆水可防止CO中毒 B.CO2能使紫色石蕊溶液变红,说明CO2显酸性 C.CO和CO2化学性质不同的原因是分子构成不同 D.用墨绘制的古画经久不变色,说明碳不与任何物质反应14.(2020•吉林)下列关于“水”的说法中,错误的是( )A.生活污水应集中处理和排放 B.过滤操作能除去水中的所有杂质 C.可用肥皂水区分软水和硬水 D.活性炭可吸附水中有臭味的物质15.(2020•吉林)对下列现象解释正确的是( )A.汽油挥发﹣﹣分子可分 B.花香四溢﹣﹣分子不断运动 C.冰雪融化﹣﹣分子很小 D.氧气液化﹣﹣分子体积变小16.(2020•吉林)生铁和钢都是铁的合金,它们都属于( )A.混合物 B.纯净物 C.单质 D.化合物17.(2020•吉林)下列实验操作中,错误的是( )A.连接仪器 B.铁丝燃烧 C.液体加热 D.点燃酒精灯18.(2020•吉林)下列物质的用途中,主要利用其化学性质的是( )A.水银制温度计 B.石墨制铅笔芯 C.干冰作制冷剂 D.天然气作燃料19.(2020•吉林)在原子中,能决定元素种类的是( )A.电子层数 B.质子数 C.中子数 D.核外电子数20.(2020•吉林)制造五光十色的霓虹灯时,需要用到下列气体中的( )A.氮气 B.氧气 C.稀有气体 D.二氧化碳21.(2021•吉林)请结合图示分析,下列说法正确的是( )A.能实现转化①的金属也一定能和稀硫酸反应 B.转化②只能通过铁与硫酸铜溶液反应实现 C.通过与C或CO发生置换反应可实现转化③ D.反应④中能观察到溶液变为浅绿色22.(2021•吉林)下列对实验结果分析正确的是( )A.测定空气里氧气含量时,若装置漏气,会导致测定结果偏高 B.除去粗盐中难溶性杂质的过程中,若蒸发时液体溅出,会导致产率偏低 C.验证质量守恒定律时,若不采用密闭装置,一定会导致反应前后质量总和不相等 D.配制一定溶质质量分数的溶液,若装瓶时洒出一部分,会导致溶质质量分数变小23.(2021•吉林)结合KNO3和NH4Cl的溶解度曲线判断,下列叙述错误的是( )A.t1℃时,两种物质的溶解度相等 B.两种物质的溶解度都随温度升高而增大 C.升高温度可将接近饱和的KNO3溶液变成饱和溶液 D.将t2℃的饱和NH4Cl溶液降温到t1℃,溶液质量减小24.(2021•吉林)甲醛在催化剂作用下与氧气反应的微观示意图如图。下列说法错误的是( )A.该反应中分子种类不变 B.反应物的分子个数比为1:1 C.化学反应前后元素质量不变 D.生成物是CO2和H2O,减少污染25.(2021•吉林)2021 年“世界环境日”的主题是“人与自然和谐共生”。下列说法符合这一主题的是( )A.任意使用农药和化肥 B.大量开采煤和石油 C.提倡使用可降解塑料 D.随意丢弃废旧电池26.(2021•吉林)下列对物质用途的描述错误的是( )A.用生石灰作发热剂 B.干冰用于人工降雨 C.用氢氧化钠治疗胃酸过多 D.碳酸氢钠用于焙制糕点27.(2021•吉林)下列实验操作正确的是( )A.量取液体 B.验满气体 C.滴加液体 D.测溶液pH28.(2021•吉林)下列各种“水”中属于纯净物的是( )A.矿泉水 B.自来水 C.湖泊水 D.蒸馏水29.(2021•吉林)空气成分中可用于医疗急救的是( )A.氮气 B.氧气 C.稀有气体 D.二氧化碳30.(2021•吉林)华夏造物历史悠久,《天工开物》中记载的下列造物过程涉及化学变化的是( )A.炼生铁 B.晒海盐 C.钉木舟 D.织衣布
吉林省卷三年(2019-2021)中考化学真题分类汇编-选择题参考答案与试题解析一.选择题(共30小题)1.(2019•吉林)2019年是“国际化学元素周期表年”,编制元素周期表的俄国科学家是( )A.侯德榜 B.屠呦呦 C.门捷列夫 D.拉瓦锡【解答】解:编制元素周期表的俄国科学家是门捷列夫,故C符合题意,A、B、D不符合题意。故选:C。2.(2020•海南)通常情况下,空气中体积分数约占21%的气体是( )A.氮气 B.氧气 C.二氧化碳 D.稀有气体【解答】解:A、氮气大约占空气体积的78%,故选项错误;B、氧气大约占空气体积的21%,故选项正确;C、二氧化碳大约占空气体积的0.03%,故选项错误;D、稀有气体大约占空气体积的0.94%,故选项错误;故选:B。3.(2019•吉林)下列有关分子、原子说法错误的是( )A.很小 B.不断运动 C.有间隔 D.不可分【解答】解:分子和原子都很小,都在不断运动,都有间隔,分子和原子都可以再分。故选:D。4.(2019•吉林)下列实验操作正确的是( )A.连接仪器 B.塞进胶塞 C.倾倒液体 D.过滤【解答】解:A、导管连接胶皮管时,先把导管一端湿润,然后稍用力转动使之插入胶皮管内,图中所示装置正确。B、把橡皮塞慢慢转动着塞进试管口,切不可把试管放在桌上在使劲塞进塞子,以免压破试管,图中所示操作错误。C、向试管中倾倒液体药品时,瓶塞要倒放,标签要对准手心,瓶口紧挨;图中瓶塞没有倒放,所示操作错误。D、过滤液体时,要注意“一贴、二低、三靠”的原则,图中缺少玻璃棒引流,图中所示操作错误。故选:A。5.(2019•吉林)下列说法错误的是( )A.NaHCO3俗称小苏打 B.CaCO3可用作补钙剂 C.Na2CO3俗称火碱 D.K2CO3属于钾肥【解答】解:A、碳酸氢钠俗称小苏打,其化学式为NaHCO3,故选项说法正确。B、CaCO3可用作补钙剂,故选项说法正确。C、碳酸钠俗称纯碱、苏打,其化学式为Na2CO3,故选项说法错误。D、K2CO3中含有钾元素,属于钾肥,故选项说法正确。故选:C。6.(2019•吉林)下列实验现象描述正确的是( )A.铁丝燃烧时发出耀眼白光 B.红磷燃烧时产生大量白雾 C.氢气燃烧时发出黄色火焰 D.硫在氧气中燃烧发出蓝紫色火焰【解答】解:A、铁丝在氧气中剧烈燃烧,火星四射,放出大量的热,故选项错误。B、红磷燃烧,产生大量的白烟,而不是白雾,故选项说法错误。C、氢气燃烧,产生淡蓝色火焰,故选项说法错误。D、硫在氧气中燃烧,发出明亮的蓝紫色火焰,产生一种具有刺激性气味的气体,故选项说法正确。故选:D。7.(2019•吉林)下列化学方程式书写正确的是( )A.2H2O2H2+O2 B.2KMnO4═K2MnO4+MnO2+O2 C.BaCl2+Na2CO3═2NaCl+BaCO3↓ D.Zn+H2SO4═ZnSO4+H2【解答】解:A、该化学方程式氢气、氧气后面没有标注↑,正确的化学方程式应为:2H2O2H2↑+O2↑。B、该化学方程式缺少反应条件,氧气后面没有标注↑,正确的化学方程式应为2KMnO4K2MnO4+MnO2+O2↑。C、该化学方程式书写完全正确。D、该化学方程式氢气后面没有标注↑,正确的化学方程式应为Zn+H2SO4═ZnSO4+H2↑。故选:C。8.(2019•吉林)下列说法正确的是( )A.点燃可燃性气体前要验纯 B.稀释浓硫酸时将水倒入浓硫酸中 C.蒸发食盐水时出现固体就停止加热 D.配制溶液时用量筒溶解固体物质【解答】解:A、可燃性气体与空气混合后点燃可能发生爆炸,为防止发生爆炸,点燃可燃性气体之前必须检验气体的纯度,故选项说法正确。B、稀释浓硫酸时,要把浓硫酸缓缓地沿器壁注入水中,同时用玻璃棒不断搅拌,以使热量及时的扩散;一定不能把水注入浓硫酸中,故选项说法错误。C、蒸发时,待蒸发皿中出现较多固体时,应停止加热,利用余热将剩余液体蒸干,故选项说法错误。D、配制溶液时,溶解操作应在烧杯中进行,不能在量筒内进行,故选项说法错误。故选:A。9.(2019•吉林)向盛有一定量固体的烧杯中加入某溶液,固体质量变化与如图相符的是( )A.MnO2中加入H2O2溶液 B.Cu﹣Zn合金中加入稀HCl C.CuO中加入稀H2SO4 D.BaCO3中加入稀HNO3【解答】解:A、MnO2是过氧化氢分解的催化剂,质量不变,故A不符合题意;B、Cu﹣Zn合金中加入稀HCl,锌能与稀盐酸反应,铜不反应。锌反应完后质量不再减少,故B符合题意;C、CuO中加入稀H2SO4,氧化铜能与稀硫酸完全反应,固体的质量减小到为0,故C不符合题意;D、BaCO3中加入稀HNO3,碳酸钡能与稀硝酸完全反应,固体的质量减小到为0,故D不符合题意。故选:B。10.(2019•吉林)下列实验方案设计不能达到实验目的的是( )A.用Ba(OH)2溶液除去NaNO3溶液中的CuSO4 B.用Na2CO3溶液鉴别NaOH溶液和CaCl2溶液 C.用稀H2SO4、Fe2O3和NaOH溶液制备Fe(OH)3 D.用酚酞溶液检验CaO中是否含有Ca(OH)2【解答】解:A、氢氧化钡不能和硝酸钠反应,和硫酸铜反应生成氢氧化铜沉淀和硫酸钡沉淀,过滤得到硝酸钠溶液,该选项能够达到实验目的;B、碳酸钠不能和氢氧化钠反应,和氯化钙反应生成白色沉淀碳酸钙和氯化钠,该选项能够达到实验目的;C、氧化铁和稀硫酸反应生成硫酸铁和水,硫酸铁和氢氧化钠反应生成氢氧化铁沉淀和硫酸钠,该选项能够达到实验目的;D、滴加酚酞试液时,氧化钙和水反应生成氢氧化钙,因此不能用酚酞试液检验CaO中是否含有Ca(OH)2,该选项不能达到实验目的。故选:D。11.(2020•吉林)若利用碱的性质进行下列实验,不能达到相应目的的是( )A.分别加入少量Mg(OH)2固体,根据是否溶解,可鉴别稀盐酸和Na2CO3溶液 B.分别加入适量水溶解,根据温度是否明显升高,可鉴别NaOH固体和NaCl固体 C.分别加入Ba(OH)2溶液,根据是否产生沉淀,可鉴别MgCl2溶液和Na2SO4溶液 D.分别加入熟石灰粉末研磨,根据是否产生氨味,可鉴别(NH4)2SO4固体和K2SO4固体【解答】解:A、氢氧化镁难溶于水,不能与Na2CO3溶液反应,能与稀盐酸反应生成氯化镁和水,根据是否溶解,可鉴别稀盐酸和Na2CO3溶液,故选项说法正确。B、NaOH固体溶于水放热,使温度升高,氯化钠溶于水温度几乎无变化,可以鉴别,故选项说法正确。C、Ba(OH)2溶液与MgCl2溶液和Na2SO4溶液反应,分别生成氢氧化镁沉淀、硫酸钡沉淀,不能鉴别,故选项说法错误。D、分别加入熟石灰粉末研磨,根据是否产生氨味,产生氨味的是(NH4)2SO4固体,可以鉴别,故选项说法正确。故选:C。12.(2020•吉林)下列实验数据分析合理的是( )A.向H2O2溶液中加入5gMnO2,充分反应后MnO2的质量仍为5g B.将5g NaCl溶解在100g水中,得到溶液中NaCl的质量分数为5% C.在“粗盐中难溶性杂质的去除”实验中,5g粗盐提纯后,可得到精盐5g D.使5g Mg完全燃烧后,生成物的质量仍为5g【解答】解:A、向H2O2溶液中加入5gMnO2,二氧化锰作催化剂,反应前后质量不变,充分反应后MnO2的质量仍为5g,故选项说法正确。B、将5gNaCl溶解在100g水中,得到溶液中NaCl的质量分数为×100%<5%,故选项说法错误。C、在“粗盐中难溶性杂质的去除”实验中,粗盐中含有泥沙,5g粗盐提纯后,不可能得到精盐5g,故选项说法错误。D、使5gMg完全燃烧后,镁与氧气反应生成氧化镁,生成物的质量应大于5g,故选项说法错误。故选:A。13.(2020•吉林)下列与碳和碳的氧化物有关的说法中,正确的是( )A.煤炉上放一盆水可防止CO中毒 B.CO2能使紫色石蕊溶液变红,说明CO2显酸性 C.CO和CO2化学性质不同的原因是分子构成不同 D.用墨绘制的古画经久不变色,说明碳不与任何物质反应【解答】解:A、一氧化碳难溶于水,煤炉上放一盆水不能防止CO中毒,故选项说法错误。B、CO2能使紫色石蕊溶液变红,不是因为CO2显酸性,二氧化碳能与水反应生成碳酸,碳酸能使紫色石蕊溶液变红色,故选项说法错误。C、CO和CO2化学性质不同,是因为分子的构成不同,不同种的分子性质不同,故选项说法正确。D、墨中含有炭黑,主要成分是碳,碳在常温下化学性质不活泼,故用墨绘制的古画经久不变色,故选项说法错误。故选:C。14.(2020•吉林)下列关于“水”的说法中,错误的是( )A.生活污水应集中处理和排放 B.过滤操作能除去水中的所有杂质 C.可用肥皂水区分软水和硬水 D.活性炭可吸附水中有臭味的物质【解答】解:A.生活污水不能随意排放,以防造成水体污染,应集中处理和排放,选项说法正确;B.过滤操作只能除去水中的难溶性杂质,不能除去所有杂质,选项说法错误;C.由于硬水遇肥皂水产生的泡沫少,软水遇肥皂水产生的泡沫多,可用肥皂水区分软水和硬水,选项说法正确;D.活性炭具有吸附性,可以除去水中的色素和异味,选项说法正确。故选:B。15.(2020•吉林)对下列现象解释正确的是( )A.汽油挥发﹣﹣分子可分 B.花香四溢﹣﹣分子不断运动 C.冰雪融化﹣﹣分子很小 D.氧气液化﹣﹣分子体积变小【解答】解:A、汽油挥发,是因为汽油分子不断地运动,而不是分子可分,故选项解释错误。B、花香四溢,是因为花香中含有的分子是在不断运动的,向四周扩散,使人们闻到花香,故选项解释正确。C、冰雪融化,是因为分子间的间隔变小的缘故,故选项解释错误。D、氧气液化,因为分子间的间隔变小的缘故,故选项解释错误。故选:B。16.(2020•吉林)生铁和钢都是铁的合金,它们都属于( )A.混合物 B.纯净物 C.单质 D.化合物【解答】解:生铁和钢都是铁的合金,它们是由铁和其它物质组成的物质,属于混合物。故选:A。17.(2020•吉林)下列实验操作中,错误的是( )A.连接仪器 B.铁丝燃烧 C.液体加热 D.点燃酒精灯【解答】解:A、把橡皮塞慢慢转动着塞进试管口,切不可把试管放在桌上在使劲塞进塞子,以免压破试管,图中所示操作正确。B、铁丝在氧气中燃烧时,为防止生成物熔化溅落下来使瓶底炸裂,集气瓶的底部应放少量的水或铺一层细沙,图中所示装置正确。C、给试管中的液体加热时,用酒精灯的外焰加热试管里的液体,且液体体积不能超过试管容积的,图中所示操作正确。D、使用酒精灯时要注意“两查、两禁、一不可”,禁止用一酒精灯去引燃另一酒精灯,图中所示操作错误。故选:D。18.(2020•吉林)下列物质的用途中,主要利用其化学性质的是( )A.水银制温度计 B.石墨制铅笔芯 C.干冰作制冷剂 D.天然气作燃料【解答】解:A、水银制温度计,是利用水银受热膨胀遇冷冷缩的性质,属于物理性质,故A错误;B、石墨制铅笔芯,是利用了石墨质软具有深灰色,属于物理性质,故B错误;C、干冰作制冷剂是利用了干冰升华吸热,升华属于物理变化,故C错误;D、天然气作燃料,是利用了天然气的可燃性,需要通过化学变化才表现出来,是利用了其化学性质,故D正确。故选:D。19.(2020•吉林)在原子中,能决定元素种类的是( )A.电子层数 B.质子数 C.中子数 D.核外电子数【解答】解:原子的核内质子数决定元素的种类;故选:B。20.(2020•吉林)制造五光十色的霓虹灯时,需要用到下列气体中的( )A.氮气 B.氧气 C.稀有气体 D.二氧化碳【解答】解:稀有气体通电时会发出有色光,所以制造五光十色的霓虹灯的气体是稀有气体。故选:C。21.(2021•吉林)请结合图示分析,下列说法正确的是( )A.能实现转化①的金属也一定能和稀硫酸反应 B.转化②只能通过铁与硫酸铜溶液反应实现 C.通过与C或CO发生置换反应可实现转化③ D.反应④中能观察到溶液变为浅绿色【解答】解:A、由于铁位于氢的前边,能将铁置换出来的金属位于铁的前边,所以能实现转化①的金属也一定能和稀硫酸反应,故A说法正确;B、转化②不只有通过铁与硫酸铜溶液反应实现,铁还能与稀硫酸等反应也可生成硫酸亚铁,故B说法不正确;C、通过C发生置换反应可实现转化③,但CO与三氧化二铁的反应不属于置换反应,故C说法不正确;D、由于氧化铁与稀盐酸反应生成了氯化铁和水,反应④中能观察到溶液变为黄色,故D说法不正确。故选:A。22.(2021•吉林)下列对实验结果分析正确的是( )A.测定空气里氧气含量时,若装置漏气,会导致测定结果偏高 B.除去粗盐中难溶性杂质的过程中,若蒸发时液体溅出,会导致产率偏低 C.验证质量守恒定律时,若不采用密闭装置,一定会导致反应前后质量总和不相等 D.配制一定溶质质量分数的溶液,若装瓶时洒出一部分,会导致溶质质量分数变小【解答】解:A、测定空气里氧气含量时,若装置漏气,在冷却过程中有外界的空气进入瓶中,会导致测定结果偏低,故选项说法错误。B、除去粗盐中难溶性杂质的过程中,若蒸发时液体溅出,会使获得的精盐的质量偏少,会导致产率偏低,故选项说法正确。C、验证质量守恒定律时,若不采用密闭装置,若没有气体参加反应或没有气体生成,不会导致反应前后质量总和不相等,故选项说法错误。D、配制一定溶质质量分数的溶液,若装瓶时洒出一部分,溶液具有均一性,溶质质量分数不变,故选项说法错误。故选:B。23.(2021•吉林)结合KNO3和NH4Cl的溶解度曲线判断,下列叙述错误的是( )A.t1℃时,两种物质的溶解度相等 B.两种物质的溶解度都随温度升高而增大 C.升高温度可将接近饱和的KNO3溶液变成饱和溶液 D.将t2℃的饱和NH4Cl溶液降温到t1℃,溶液质量减小【解答】解:A、通过分析溶解度曲线可知,t1℃时,两种物质的溶解度相等,故A正确;B、两种物质的溶解度都随温度升高而增大,故B正确;C、硝酸钾的溶解度随温度的降低而减小,所以降低温度可将接近饱和的KNO3溶液变成饱和溶液,故C错误;D、将t2℃的饱和NH4Cl溶液降温到t1℃,溶解度减小,析出晶体,所以溶液质量减小,故D正确。故选:C。24.(2021•吉林)甲醛在催化剂作用下与氧气反应的微观示意图如图。下列说法错误的是( )A.该反应中分子种类不变 B.反应物的分子个数比为1:1 C.化学反应前后元素质量不变 D.生成物是CO2和H2O,减少污染【解答】解:由反应的微观示意图可知,该反应是甲醛和氧气在催化条件下反应生成了二氧化碳和水,反应的方程式是:HCHO+O2CO2+H2O。A、由微粒的变化可知,该反应中分子种类发生了变化,故说法错误;B、由方程式的意义可知,反应物的分子个数比为1:1,故说法正确;C、由微粒的变化可知,反应前后原子的种类、数目不变,元素质量也不变,故说法正确;D、该反应的生成物是CO2和H2O,减少污染,故说法正确.故选:A。25.(2021•吉林)2021 年“世界环境日”的主题是“人与自然和谐共生”。下列说法符合这一主题的是( )A.任意使用农药和化肥 B.大量开采煤和石油 C.提倡使用可降解塑料 D.随意丢弃废旧电池【解答】解:A.合理施用农药化肥可以防止水体污染、土壤污染,不能任意使用农药和化肥,不合题意;B.燃料中的硫燃烧产生二氧化硫,二氧化硫是造成酸雨的主要物质,所以大量开采煤和石油增大环境污染,不合题意;C.提倡使用可降解塑料,可以减少白色污染,符合题意;D.废旧电池中含有有毒的重金属,所以随意丢弃废旧电池会造成土壤污染和水体污染,不合题意。故选:C。26.(2021•吉林)下列对物质用途的描述错误的是( )A.用生石灰作发热剂 B.干冰用于人工降雨 C.用氢氧化钠治疗胃酸过多 D.碳酸氢钠用于焙制糕点【解答】解:A.生石灰与水反应会发出大量的热,所以可用生石灰作发热剂,描述正确;B.干冰易升华,会吸收大量的热,所以干冰可用于人工降雨,描述正确;C.氢氧化钠具有强烈的腐蚀性,所以不能用氢氧化钠治疗胃酸过多,描述错误;D.碳酸氢钠在加热时会分解产生二氧化碳气体,所以碳酸氢钠可用于焙制糕点,描述正确。故选:C。27.(2021•吉林)下列实验操作正确的是( )A.量取液体 B.验满气体 C.滴加液体 D.测溶液pH【解答】解:A、量取液体时,视线与液体的凹液面最低处保持水平,图中视线没有与液体的凹液面最低处保持水平,所示操作错误。B、检验二氧化碳是否收集满时,应将燃着的木条放在集气瓶口,不能伸入瓶中,图中所示操作正确。C、使用胶头滴管滴加少量液体的操作,注意胶头滴管不能伸入到试管内或接触试管内壁,应垂直悬空在试管口上方滴加液体,防止污染胶头滴管,图中所示操作错误。D、用pH试纸测定溶液的pH时,正确的操作方法为在白瓷板或玻璃片上放一小片pH试纸,用玻璃棒蘸取待测液滴到pH试纸上,把试纸显示的颜色与标准比色卡比较,读出pH。不能将pH试纸伸入待测液中,以免污染待测液,图中所示操作错误。故选:B。28.(2021•吉林)下列各种“水”中属于纯净物的是( )A.矿泉水 B.自来水 C.湖泊水 D.蒸馏水【解答】解:A、矿泉水中有矿物质和水,属于混合物;故选项错误;B、自来水中有可溶性杂质、水等,属于混合物;故选项错误;C、湖泊水中有可溶性杂质和不溶性杂质,属于混合物;故选项错误;D、蒸馏水是一种物质,属于纯净物;故选项正确;故选:D。29.(2021•吉林)空气成分中可用于医疗急救的是( )A.氮气 B.氧气 C.稀有气体 D.二氧化碳【解答】解:空气中的氧气能供给呼吸,常用于医疗急救。氮气、二氧化碳、稀有气体无此用途。故选:B。30.(2021•吉林)华夏造物历史悠久,《天工开物》中记载的下列造物过程涉及化学变化的是( )A.炼生铁 B.晒海盐 C.钉木舟 D.织衣布【解答】解:A、炼生铁,生铁是新物质,属于化学变化;故选项正确;B、晒海盐没有新物质生成,属于物理变化;故选项错误;C、钉木舟没有新物质生成,属于物理变化;故选项错误;D、织衣布没有新物质生成,属于物理变化;故选项错误;故选:A。
相关试卷
这是一份云南省卷三年(2019-2021)中考化学真题分类汇编-非选择题,共37页。试卷主要包含了水是一种宝贵的自然资源,的溶解度曲线等内容,欢迎下载使用。
这是一份云南省卷三年(2019-2021)中考化学真题分类汇编-选择题,共36页。
这是一份山西省卷三年(2019-2021)中考化学真题知识分类汇编-选择题,共20页。