湖南省长沙市三年(2019-2021)中考化学真题知识分类汇编
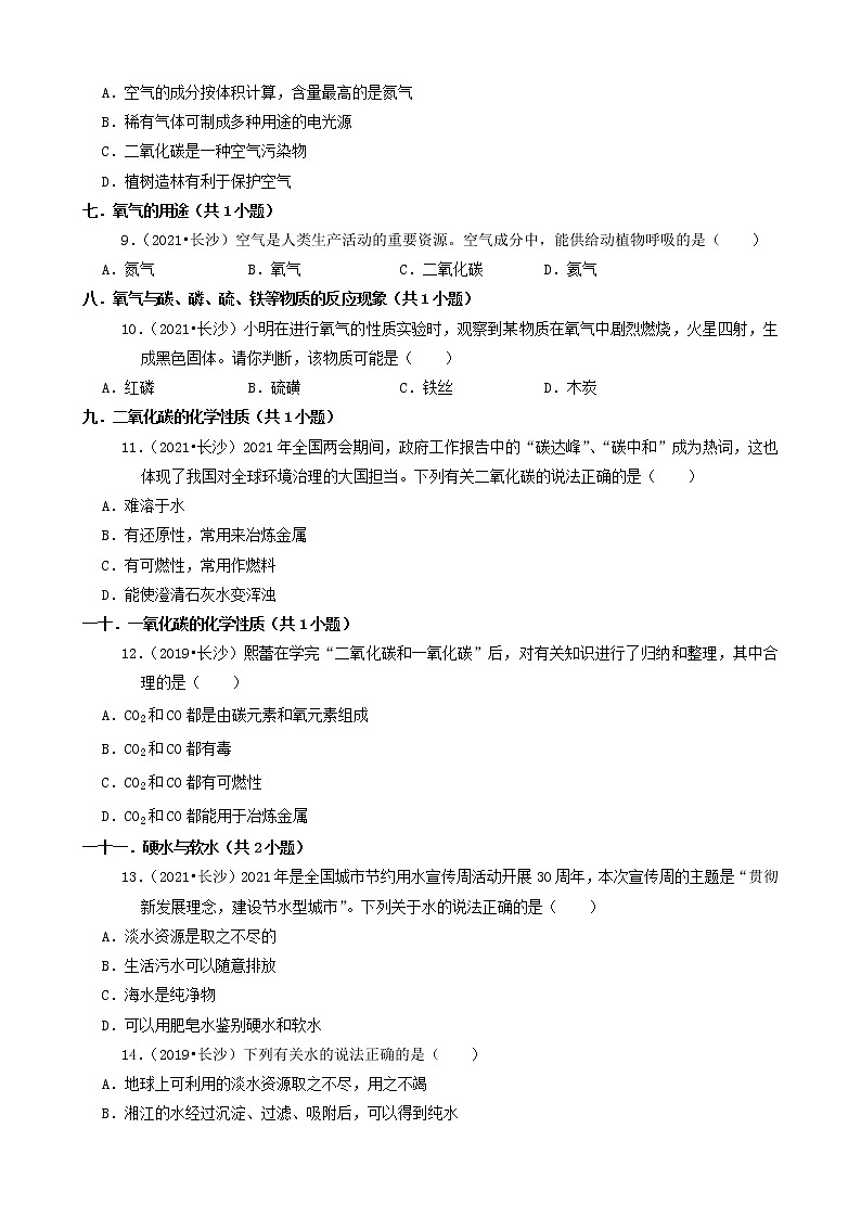
展开
这是一份湖南省长沙市三年(2019-2021)中考化学真题知识分类汇编,文件包含湖南省长沙市三年2019-2021中考化学真题知识分类汇编-非选择题含答案docx、湖南省长沙市三年2019-2021中考化学真题知识分类汇编-选择题含答案docx等2份试卷配套教学资源,其中试卷共51页, 欢迎下载使用。
湖南省长沙市三年(2019-2021)中考化学真题知识分类汇编-选择题
一.物质除杂或净化的探究(共2小题)
1.(2020•长沙)总结归纳是化学学习的一种重要方法。请你判断下列除杂方法正确的是( )
选项
物质
杂质(少量)
除杂方法
A
CO
CO2
通过灼热的氧化铜
B
MnO2
KCl
溶解、过滤、蒸发结晶
C
CaCl2溶液
HCl
加入过量碳酸钙,充分反应后过滤
D
NaCl溶液
MgCl2
加入适量的Ca(OH)2溶液,充分反应后过滤
A.A B.B C.C D.D
2.(2019•长沙)下列除去杂质所选用的试剂正确的是( )
选项
物质
杂质(少量)
除杂试剂
A
N2
O2
灼热的铜网
B
CaO
Ca(OH)2
水
C
NaCl溶液
Na2SO4
Ba(NO3)2溶液
D
FeSO4溶液
CuSO4
锌粉
A.A B.B C.C D.D
二.加热器皿-酒精灯(共1小题)
3.(2021•长沙)正确的实验操作是完成好化学实验的基本要求。小明同学在完成“二氧化碳的实验室制取与性质”实验时,进行了下列操作,其中正确的是( )
A.点燃酒精灯 B.倾倒液体
C.滴加液体 D.闻气体气味
三.浓硫酸的性质及浓硫酸的稀释(共1小题)
4.(2020•长沙)化学是一门以实验为基础的科学,取用液体药品时应注意安全、规范操作。下列操作正确的是( )
A.滴加液体 B.倾倒液体
C.量取液体体积 D.稀释浓硫酸
四.仪器的装配或连接(共1小题)
5.(2019•长沙)正确的实验操作对人身安全和实验结果都非常重要。下列实验操作正确的是( )
A.量取液体 B.加热液体
C.闻气体气味 D.连接仪器
五.化学的用途(共1小题)
6.(2019•长沙)化学就在我们身边,人类的衣、食、住、行都离不开化学。下列有关说法正确的是( )
A.衣:棉布是用棉花纺织而成,棉花属于天然纤维
B.食:我们吃蔬菜、水果,主要是为了补充蛋白质
C.住:住房装修材料挥发出的甲醛等物质对人体没有危害
D.行:修建高速公路所用的沥青属于有机合成材料
六.空气的成分及各成分的体积分数(共2小题)
7.(2020•长沙)今年,长沙的空气质量明显改善,空气是一种宝贵的自然资源。下列说法正确的是( )
A.洁净的空气是纯净物
B.空气中体积分数最大的是氮气
C.氧气有助燃性,常用作燃料
D.空气中臭氧(O3)含量少,属于稀有气体
8.(2019•长沙)下列有关空气的说法中,不正确的是( )
A.空气的成分按体积计算,含量最高的是氮气
B.稀有气体可制成多种用途的电光源
C.二氧化碳是一种空气污染物
D.植树造林有利于保护空气
七.氧气的用途(共1小题)
9.(2021•长沙)空气是人类生产活动的重要资源。空气成分中,能供给动植物呼吸的是( )
A.氮气 B.氧气 C.二氧化碳 D.氦气
八.氧气与碳、磷、硫、铁等物质的反应现象(共1小题)
10.(2021•长沙)小明在进行氧气的性质实验时,观察到某物质在氧气中剧烈燃烧,火星四射,生成黑色固体。请你判断,该物质可能是( )
A.红磷 B.硫磺 C.铁丝 D.木炭
九.二氧化碳的化学性质(共1小题)
11.(2021•长沙)2021年全国两会期间,政府工作报告中的“碳达峰”、“碳中和”成为热词,这也体现了我国对全球环境治理的大国担当。下列有关二氧化碳的说法正确的是( )
A.难溶于水
B.有还原性,常用来冶炼金属
C.有可燃性,常用作燃料
D.能使澄清石灰水变浑浊
一十.一氧化碳的化学性质(共1小题)
12.(2019•长沙)熙蕾在学完“二氧化碳和一氧化碳”后,对有关知识进行了归纳和整理,其中合理的是( )
A.CO2和CO都是由碳元素和氧元素组成
B.CO2和CO都有毒
C.CO2和CO都有可燃性
D.CO2和CO都能用于冶炼金属
一十一.硬水与软水(共2小题)
13.(2021•长沙)2021年是全国城市节约用水宣传周活动开展30周年,本次宣传周的主题是“贯彻新发展理念,建设节水型城市”。下列关于水的说法正确的是( )
A.淡水资源是取之不尽的
B.生活污水可以随意排放
C.海水是纯净物
D.可以用肥皂水鉴别硬水和软水
14.(2019•长沙)下列有关水的说法正确的是( )
A.地球上可利用的淡水资源取之不尽,用之不竭
B.湘江的水经过沉淀、过滤、吸附后,可以得到纯水
C.为了保护水资源,禁止使用化肥和农药
D.用肥皂水可以区分软水和硬水
一十二.溶液的概念、组成及其特点(共1小题)
15.(2020•长沙)在“停课不停学”期间,小兰同学通过网课学习了溶液的形成后,将少量下列物质分别放入水中并充分搅拌,其中不能形成溶液的是( )
A.白砂糖 B.食盐 C.纯碱 D.植物油
一十三.饱和溶液和不饱和溶液(共1小题)
16.(2019•长沙)下列有关溶液的说法正确的是( )
A.将植物油加入水中搅拌,可得到溶液
B.溶液一定是无色透明的液体
C.蔗糖溶液中,蔗糖是溶质,水是溶剂
D.饱和溶液中一定不能再溶解其它物质
一十四.合金与合金的性质(共1小题)
17.(2020•长沙)北斗系统的全面建成彰显了中国航天的力量,在航天科技中会用到大量金属材料。下列有关金属材料的说法正确的是( )
A.合金中一定只含金属元素
B.纯铜比黄铜的硬度更大
C.生锈的钢铁制品没有回收价值
D.钛和钛合金被广泛用于火箭、导弹等
一十五.金属活动性顺序及其应用(共1小题)
18.(2021•长沙)金属活动性顺序在工农业生产和科学研究中有重要作用。下列金属中活动性最强的是( )
A.镁(Mg) B.铝(Al) C.铁(Fe) D.铜(Cu)
一十六.金属锈蚀的条件及其防护(共1小题)
19.(2019•长沙)“中国制造”、“一带一路”的基础建设都需要用到大量钢铁,下列有关钢铁的说法正确的是( )
A.钢是纯净物,生铁是混合物
B.钢铁在潮湿的空气中容易生锈
C.生铁的熔点应比纯铁高
D.生锈的钢铁制品没有回收价值
一十七.碱的化学性质(共3小题)
20.(2020•长沙)“证据推理与模型认知”是化学学科核心素养的重要组成部分。下列推理合理的是( )
A.活泼金属与稀盐酸反应产生气泡,则与稀盐酸反应产生气泡的物质一定是活泼金属
B.碱溶液能使酚酞溶液变成红色,则能使酚酞溶液变成红色的溶液一定显碱性
C.氢氧化钠可与盐酸反应,则能用氢氧化钠治疗胃酸过多
D.必需元素摄入不足不利于人体健康,则对于必需元素的摄入越多越好
21.(2020•长沙)通过实验以及对实验现象的观察、记录和分析,可以发现和验证化学原理。下面是小兰同学在完成酸、碱的性质实验时记录的部分实验现象,其中正确的是( )
A.打开盛有浓盐酸的试剂瓶瓶盖,瓶口有白烟产生
B.向氧化铁中加入足量稀硫酸,红棕色固体溶解,溶液由无色变成浅绿色
C.向氯化铜溶液中加入几滴氢氧化钠溶液,产生蓝色沉淀
D.向氢氧化钙溶液中加入几滴紫色石蕊溶液,石蕊溶液由紫色变成红色
22.(2019•长沙)下列有关实验现象的描述正确的是( )
A.红磷在空气中燃烧,产生大量白烟
B.铁丝在氧气中燃烧,火星四射,生成红棕色固体
C.高温时,碳与氧化铜反应,生成铜和二氧化碳
D.向硫酸铜溶液中加入氢氧化钠溶液,产生白色沉淀
一十八.中和反应及其应用(共1小题)
23.(2019•长沙)推理是学习化学知识的一种常用方法。下列推理错误的是( )
A.原子是不显电性的粒子,不显电性的粒子不一定是原子
B.单质是由同种元素组成的纯净物,由同种元素组成的纯净物不一定是单质
C.碱溶液呈碱性,呈碱性的溶液不一定是碱溶液
D.中和反应是复分解反应,复分解反应不一定是中和反应
一十九.溶液的酸碱性与pH的关系(共1小题)
24.(2019•长沙)常温下,我们身边一些物质的近似pH范围如下:
物质
牙膏
鸡蛋清
酱油
食醋
pH
8~9
7~8
4~5
2~3
其中酸性最强的是( )
A.牙膏 B.鸡蛋清 C.酱油 D.食醋
二十.常见化肥的种类和作用(共1小题)
25.(2021•长沙)今年夏粮再获丰收,化肥的合理使用起到了重要作用。下列化肥属于磷肥的是( )
A.硝酸钾(KNO3) B.硫酸钾(K2SO4)
C.磷矿粉[Ca3(PO4)2] D.尿素[CO(NH2)2]
二十一.酸、碱、盐的鉴别(共1小题)
26.(2020•长沙)鉴别是利用物质的性质不同,采用合理的方法进行区分。下列鉴别物质的方法正确的是( )
A.用水鉴别NaCl、NaOH、NH4NO3三种固体
B.用燃着的木条鉴别O2、CO2、N2三种气体
C.用Ba(OH)2溶液鉴别KCl、K2SO4、KNO3三种溶液
D.用CO2鉴别NaOH、KOH、Ca(OH)2三种溶液
二十二.单质和化合物的判别(共1小题)
27.(2021•长沙)运用分类法学习和研究化学物质,能够收到事半功倍的效果。下列物质属于单质的是( )
A.N2 B.KMnO4 C.KOH D.H2SO4
二十三.微粒观点及模型图的应用(共1小题)
28.(2020•长沙)“宏观﹣﹣微观﹣﹣符号”是学习化学的重要内容和方法。如图是几种分子的模型,请由图分析,下列说法正确的是( )
A.氧气含有氧元素,属于氧化物
B.氢气由2个氢原子构成
C.1个氨分子由1个氮原子和3个氢原子构成
D.二氧化碳含有碳元素,属于有机物
二十四.利用分子与原子的性质分析和解决问题(共2小题)
29.(2021•长沙)防疫期间常用酒精消毒,在消毒过程中我们能闻到酒精散发出的特殊气味,主要是因为( )
A.分子的体积很小 B.分子间有间隔
C.分子在不断运动 D.分子可以再分
30.(2019•长沙)化学的学习使我们学会了从微观角度认识宏观现象。下列对宏观现象的解释正确的是( )
A.热胀冷缩﹣﹣温度升高,微粒变大;温度降低,微粒变小
B.电解水﹣﹣水分子分解,生成了氢分子和氧分子
C.在一定条件下,CO2气体会变成固体﹣﹣此时,CO2分子停止运动
D.金刚石和石墨的物理性质存在很大差异﹣﹣构成它们的原子不同
二十五.元素周期表的特点及其应用(共1小题)
31.(2021•长沙)4月16日,我国自主研发出超流氦大型低温制冷装备,打破了发达国家的技术垄断,液氦是制造超低温的“神器”。根据图中信息判断,下列关于氦的说法正确的是( )
A.氦属于金属元素
B.氦的元素符号是He
C.氦的相对原子质量是4.003g
D.氦原子容易得到电子
二十六.碳单质的物理性质及用途(共1小题)
32.(2020•长沙)两位英国科学家因在石墨烯材料方面的开创性研究获得2010年的诺贝尔物理学奖。石墨烯是由碳元素组成的单质,下列关于碳单质的说法正确的是( )
A.金刚石是天然存在的最硬的物质,可用来裁玻璃
B.石墨有金属光泽,有导电性,所以是一种金属
C.活性炭具有吸附性,可以吸附所有物质
D.金刚石、石墨和足球烯(C60)都是由碳原子直接构成的
二十七.有关元素化合价的计算(共1小题)
33.(2019•长沙)白炽灯泡中的灯丝一般是钨丝。用黑钨矿冶炼成钨的过程中,会生成钨酸(H2WO4)钨酸中钨元素的化合价为( )
A.﹣2 B.+1 C.+4 D.+6
二十八.化学变化和物理变化的判别(共2小题)
34.(2021•长沙)变化无处不在。生活中的下列变化属于化学变化的是( )
A.蜡烛燃烧 B.西瓜榨汁 C.冰雪融化 D.铁丝弯曲
35.(2019•长沙)在我们生活的物质世界里,物质总是在不断地变化着。下列变化中,只涉及物理变化的是( )
A.烟花燃烧 B.冰雪融化 C.粮食酿酒 D.光合作用
二十九.化学性质与物理性质的差别及应用(共1小题)
36.(2020•长沙)酒精是一种常用的消毒剂,在抗疫期间被广泛使用。下列有关酒精性质的描述属于化学性质的是( )
A.具有可燃性 B.易挥发 C.有特殊气味 D.易溶于水
三十.反应类型的判定(共1小题)
37.(2020•长沙)工业上常用煅烧石灰石的方法制取CO2,反应的化学方程式为:CaCO3CaO+CO2↑.该反应所属的基本反应类型是( )
A.化合反应 B.分解反应 C.置换反应 D.复分解反应
三十一.灭火的原理和方法(共1小题)
38.(2021•长沙)为强化安全意识,提升安全素养,某校举行了消防安全知识竞赛。下列做法正确的是( )
A.室内起火,打开所有门窗通风
B.电器在使用时着火,立即用水灭火
C.炒菜时油锅着火,立即盖上锅盖
D.高楼住宅发生火灾时,立即乘坐电梯逃生
三十二.保护水资源和节约用水(共1小题)
39.(2020•长沙)今年,“中国水周”的宣传主题为“坚持节水优先,建设幸福河湖”。下列关于爱护水资源的说法正确的是( )
A.地球上的总水储量很少,所以要节约用水
B.为了节约用水,提倡直接用工业废水灌溉农田
C.生活污水应逐步实现集中处理和排放
D.为了防止水体污染,禁止使用化肥和农药
三十三.易燃物和易爆物安全知识(共2小题)
40.(2020•长沙)2020年6月13日,浙江温岭的槽罐车爆炸事故造成了重大人员伤亡和财产损失。下列有关易燃物和易爆物的生产、运输、使用和贮存的说法正确的是( )
A.生产:面粉加工厂应标有“严禁烟火”字样或图标
B.运输:为方便运输,将烟花厂建在市中心
C.使用:家用天然气泄漏时,用打火机检测泄漏位置
D.贮存:为节约空间,应将易燃物和易爆物紧密堆积
41.(2019•长沙)2019年5月12日是我国第11个“防灾减灾日”,了解防灾减灾的相关知识,有利保护人们的生命、财产安全。下列关于火灾、灭火与逃生的说法错误的是( )
A.严禁携带易燃、易爆物品乘坐火车
B.遭遇火灾,如果火势较大,立即拨打119电话报警
C.生活中常用水来灭火,其原理是降低可燃物着火点
D.从火场中逃生时,应有序撤离着火区域
三十四.生命活动与六大营养素(共1小题)
42.(2020•长沙)疫情期间,国家采取了有力的防控措施,我们也要加强个人防护,注重营养均衡。下列有关营养素的说法正确的是( )
A.蛋白质在牛奶、米饭、豆腐中含量丰富
B.糖类和油脂都能为人体提供能量
C.人体需要的维生素全部可在人体内合成,不需要从外界摄入
D.无机盐和水不属于营养素
三十五.食品、药品与健康食品中的有机营养素(共1小题)
43.(2021•长沙)由袁隆平院士领衔的科研团队研发的杂交水稻双季亩产已经突破1500公斤大关,意味着离袁老的“禾下乘凉梦”更近了一步。大米为我们提供的营养素主要是( )
A.油脂 B.糖类 C.蛋白质 D.维生素
三十六.溶液的酸碱性与pH的关系(共1小题)
(多选)44.(2021•长沙)我们身边的许多物质具有酸性或碱性,溶液的酸碱性强弱程度(即酸碱度)通常用pH来表示。请你根据如图判断,下列物质具有酸性的是( )
A.醋 B.橘子 C.牙膏 D.炉具清洁剂
三十七.溶液的概念、组成及其特点(共1小题)
(多选)45.(2021•长沙)为探究不同物质在水中的溶解情况,小明将少量下列物质分别放入足量水中,充分搅拌,其中可以得到溶液的是( )
A.食盐 B.面粉 C.植物油 D.白砂糖
湖南省长沙市三年(2019-2021)中考化学真题知识分类汇编-选择题
参考答案与试题解析
一.物质除杂或净化的探究(共2小题)
1.(2020•长沙)总结归纳是化学学习的一种重要方法。请你判断下列除杂方法正确的是( )
选项
物质
杂质(少量)
除杂方法
A
CO
CO2
通过灼热的氧化铜
B
MnO2
KCl
溶解、过滤、蒸发结晶
C
CaCl2溶液
HCl
加入过量碳酸钙,充分反应后过滤
D
NaCl溶液
MgCl2
加入适量的Ca(OH)2溶液,充分反应后过滤
A.A B.B C.C D.D
【解答】解:A、CO能与灼热的氧化铜反应生成铜和二氧化碳,反而会把原物质除去,不符合除杂原则,故选项所采取的方法错误。
B、KCl易溶于水,MnO2难溶于水,可采取加水溶解、过滤、洗涤、干燥的方法进行分离除杂,故选项所采取的方法错误。
C、HCl能与过量的碳酸钙反应生成氯化钙、水和二氧化碳,再过滤除去过量的碳酸钙,能除去杂质且没有引入新的杂质,符合除杂原则,故选项所采取的方法正确。
D、MgCl2能与适量的Ca(OH)2溶液反应生成氢氧化镁沉淀和氯化钙,能除去杂质但引入了新的杂质氯化钙,不符合除杂原则,故选项所采取的方法错误。
故选:C。
2.(2019•长沙)下列除去杂质所选用的试剂正确的是( )
选项
物质
杂质(少量)
除杂试剂
A
N2
O2
灼热的铜网
B
CaO
Ca(OH)2
水
C
NaCl溶液
Na2SO4
Ba(NO3)2溶液
D
FeSO4溶液
CuSO4
锌粉
A.A B.B C.C D.D
【解答】解:A、氧气通过灼热的铜网时可与铜发生反应生成氧化铜,而氮气不与铜反应,能除去杂质且没有引入新的杂质,符合除杂原则,故选项所采取的方法正确。
B、CaO能与水反应生成氢氧化钙,反而会把原物质除去,不符合除杂原则,故选项所采取的方法错误。
C、Na2SO4能与Ba(NO3)2溶液反应生成硫酸钡沉淀和硝酸钠,能除去杂质但引入了新的杂质硝酸钠,不符合除杂原则,故选项所采取的方法错误。
D、FeSO4溶液和CuSO4均能与锌粉反应,不但能把杂质除去,也会把原物质除去,不符合除杂原则,故选项所采取的方法错误。
故选:A。
二.加热器皿-酒精灯(共1小题)
3.(2021•长沙)正确的实验操作是完成好化学实验的基本要求。小明同学在完成“二氧化碳的实验室制取与性质”实验时,进行了下列操作,其中正确的是( )
A.点燃酒精灯 B.倾倒液体
C.滴加液体 D.闻气体气味
【解答】A、使用酒精灯时要注意“两查、两禁、一不可”,点燃酒精灯时,不能用燃着的酒精灯引燃另一酒精灯,应用火柴点,图中所示操作错误。
B、取用细口瓶里的液体药品是,要先拿下瓶塞,倒放在桌面上,标签对准手心,瓶口与试管口挨紧。故选项错误;
C、使用胶头滴管滴加少量液体的操作,注意应垂直悬空在试管口上方滴加液体,故图中所示操作错误;
D、闻气体的气味时,应用手在瓶口轻轻的扇动,使极少量的气体飘进鼻子中,不能将鼻子凑到集气瓶口去闻气体的气味,图中所示操作正确。
故选:D。
三.浓硫酸的性质及浓硫酸的稀释(共1小题)
4.(2020•长沙)化学是一门以实验为基础的科学,取用液体药品时应注意安全、规范操作。下列操作正确的是( )
A.滴加液体 B.倾倒液体
C.量取液体体积 D.稀释浓硫酸
【解答】解:A、使用胶头滴管滴加少量液体时,注意胶头滴管不能伸入到试管内或接触试管内壁。应垂直悬空在试管口上方滴加液体,防止污染胶头滴管,图中所示操作错误。
B、瓶塞应该倒置于实验台上,图中所示操作错误。
C、读数时,量筒必须放平,视线要跟量筒内液体的凹液面的最低处保持水平,再读出液体体积,图中所示操作错误。
D、浓硫酸稀释时,一定要浓硫酸沿器壁慢慢注入水里,并不断用玻璃棒搅拌,图中所示操作正确。
故选:D。
四.仪器的装配或连接(共1小题)
5.(2019•长沙)正确的实验操作对人身安全和实验结果都非常重要。下列实验操作正确的是( )
A.量取液体 B.加热液体
C.闻气体气味 D.连接仪器
【解答】解:A、量取液体时,视线与液体的凹液面最低处保持水平,图中俯视刻度,操作错误。
B、给试管中的液体加热时,用酒精灯的外焰加热试管里的液体,且液体体积不能超过试管容积的,图中液体超过试管容积的,图中所示操作错误。
C、闻气体的气味时,应用手在瓶口轻轻的扇动,使极少量的气体飘进鼻子中,不能将鼻子凑到集气瓶口去闻气体的气味,图中所示操作正确。
D、把橡皮塞慢慢转动着塞进试管口,切不可把试管放在桌上再使劲塞进塞子,以免压破试管,图中所示操作错误。
故选:C。
五.化学的用途(共1小题)
6.(2019•长沙)化学就在我们身边,人类的衣、食、住、行都离不开化学。下列有关说法正确的是( )
A.衣:棉布是用棉花纺织而成,棉花属于天然纤维
B.食:我们吃蔬菜、水果,主要是为了补充蛋白质
C.住:住房装修材料挥发出的甲醛等物质对人体没有危害
D.行:修建高速公路所用的沥青属于有机合成材料
【解答】解:A、棉花属于天然纤维,故A正确;
B、吃蔬菜、水果,主要是为了补充维生素,故B错;
C、住房装修材料挥发出的甲醛等物质对人体危害很大,故C错;
D、沥青是由不同相对分子质量的碳氢化合物及其非金属衍生物组成的,所以不属于有机合成材料,故D错。
故选:A。
六.空气的成分及各成分的体积分数(共2小题)
7.(2020•长沙)今年,长沙的空气质量明显改善,空气是一种宝贵的自然资源。下列说法正确的是( )
A.洁净的空气是纯净物
B.空气中体积分数最大的是氮气
C.氧气有助燃性,常用作燃料
D.空气中臭氧(O3)含量少,属于稀有气体
【解答】解:A、空气含有多种物质,属于混合物,选项错误;
B、氮气大约占空气体积的78%,空气中体积分数最大的是氮气,选项正确;
C、氧气有助燃性没有可燃性,不能用作燃料,选项错误;
D、空气中臭氧(O3)含量少,但不属于稀有气体,选项错误;
故选:B。
8.(2019•长沙)下列有关空气的说法中,不正确的是( )
A.空气的成分按体积计算,含量最高的是氮气
B.稀有气体可制成多种用途的电光源
C.二氧化碳是一种空气污染物
D.植树造林有利于保护空气
【解答】解:A、空气中各成分及体积分数为:氮气:78%、氧气:21%、稀有气体:0.94%、二氧化碳0.03%、水蒸气和杂质:0.03%.故A说法正确;
B、稀有气体通电后发出不同颜色的光,可制成多种用途的电光源,故B说法正确;
C、二氧化碳不属于空气污染物,故C说法错误;
D、植树造林可净化空气,有利于保护空气,故D说法正确。
故选:C。
七.氧气的用途(共1小题)
9.(2021•长沙)空气是人类生产活动的重要资源。空气成分中,能供给动植物呼吸的是( )
A.氮气 B.氧气 C.二氧化碳 D.氦气
【解答】解:A、氮气的用途是:制造氮肥、氮气充入食品包装袋内可以防腐、液态氮可以做制冷剂;氮气不能供给呼吸,故选项错误;
B、氧气用途有:支持燃烧和供给呼吸;故选项正确;
C、二氧化碳不能供给呼吸,故选项错误;
D、氦气属于稀有气体,不能供给呼吸;故选项错误;
故选:B。
八.氧气与碳、磷、硫、铁等物质的反应现象(共1小题)
10.(2021•长沙)小明在进行氧气的性质实验时,观察到某物质在氧气中剧烈燃烧,火星四射,生成黑色固体。请你判断,该物质可能是( )
A.红磷 B.硫磺 C.铁丝 D.木炭
【解答】解:A、红磷在氧气中燃烧,产生大量的白烟,生成一种白色固体,故选项错误。
B、硫磺在氧气中燃烧,发出明亮的蓝紫色火焰,产生一种具有刺激性气味的气体,故选项错误。
C、铁丝在氧气中剧烈燃烧,火星四射,放出大量的热,生成一种黑色固体,故选项正确。
D、木炭在氧气中燃烧,发出白光,生成能使澄清石灰水变浑浊的气体,故选项错误。
故选:C。
九.二氧化碳的化学性质(共1小题)
11.(2021•长沙)2021年全国两会期间,政府工作报告中的“碳达峰”、“碳中和”成为热词,这也体现了我国对全球环境治理的大国担当。下列有关二氧化碳的说法正确的是( )
A.难溶于水
B.有还原性,常用来冶炼金属
C.有可燃性,常用作燃料
D.能使澄清石灰水变浑浊
【解答】解:A、二氧化碳能溶于水,故选项说法错误。
B、二氧化碳不具有还原性,不能用来冶炼金属,故选项说法错误。
C、二氧化碳不具有可燃性,不能用作燃料,故选项说法错误。
D、二氧化碳能与氢氧化钙反应生成碳酸钙沉淀和水,二氧化碳能使澄清石灰水变浑浊,故选项说法正确。
故选:D。
一十.一氧化碳的化学性质(共1小题)
12.(2019•长沙)熙蕾在学完“二氧化碳和一氧化碳”后,对有关知识进行了归纳和整理,其中合理的是( )
A.CO2和CO都是由碳元素和氧元素组成
B.CO2和CO都有毒
C.CO2和CO都有可燃性
D.CO2和CO都能用于冶炼金属
【解答】解:A.CO2和CO都是由碳元素和氧元素组成的,故A正确;
B.二氧化碳不支持呼吸,但无毒;一氧化碳有毒,能与血液中的血红蛋白结合,使血液失去载氧能力,故B错误;
C.二氧化碳不能燃烧也不支持燃烧;一氧化碳具有可燃性,故C错误;
D.一氧化碳能用于冶炼金属,二氧化碳不能用于冶炼金属,故D错误。
故选:A。
一十一.硬水与软水(共2小题)
13.(2021•长沙)2021年是全国城市节约用水宣传周活动开展30周年,本次宣传周的主题是“贯彻新发展理念,建设节水型城市”。下列关于水的说法正确的是( )
A.淡水资源是取之不尽的
B.生活污水可以随意排放
C.海水是纯净物
D.可以用肥皂水鉴别硬水和软水
【解答】解:A、地球上的水总储备虽然很大,但大部分是海水,淡水只约占全球水储量的2.53%,淡水资源很少,并不是取之不尽,用之不竭,故选项说法错误;
B、生活污水要经过处理再排放;故选项错误;
C、海水中含有多种物质,属于混合物,故选项错误;
D、硬水和软水可以用肥皂水鉴别,泡沫多的为软水,泡沫少的为硬水,故选项正确。
故选:D。
14.(2019•长沙)下列有关水的说法正确的是( )
A.地球上可利用的淡水资源取之不尽,用之不竭
B.湘江的水经过沉淀、过滤、吸附后,可以得到纯水
C.为了保护水资源,禁止使用化肥和农药
D.用肥皂水可以区分软水和硬水
【解答】解:A、地球上可利用的淡水资源取之不尽,用之不竭错误,因为淡水资源不丰富;故选项错误;
B、湘江的水经过沉淀、过滤、吸附后,可以得到纯水错误,因为水中还有可溶性杂质;故选项错误;
C、为了保护水资源,禁止使用化肥和农药错误,要合理使用,不是禁止;故选项错误;
D、用肥皂水可以区分软水和硬水正确,加入肥皂水,泡沫多的是软水,泡沫少的是硬水;故选项正确;
故选:D。
一十二.溶液的概念、组成及其特点(共1小题)
15.(2020•长沙)在“停课不停学”期间,小兰同学通过网课学习了溶液的形成后,将少量下列物质分别放入水中并充分搅拌,其中不能形成溶液的是( )
A.白砂糖 B.食盐 C.纯碱 D.植物油
【解答】解:A、白砂糖易溶于水,形成均一、稳定的混合物,属于溶液,故A错;
B、食盐易溶于水,形成均一、稳定的混合物,属于溶液,故B错;
C、纯碱易溶于水,形成均一、稳定的混合物,属于溶液,故C错误;
D、植物油不溶于水,与水混合形成乳浊液,不属于溶液,故D正确。
故选:D。
一十三.饱和溶液和不饱和溶液(共1小题)
16.(2019•长沙)下列有关溶液的说法正确的是( )
A.将植物油加入水中搅拌,可得到溶液
B.溶液一定是无色透明的液体
C.蔗糖溶液中,蔗糖是溶质,水是溶剂
D.饱和溶液中一定不能再溶解其它物质
【解答】解:A、植物油难溶于水,将植物油加入水中搅拌,不能得到溶液,故选项说法错误。
B、溶液是均一稳定的混合物,溶液不一定是无色透明的液体,如硫酸铜溶液是蓝色的,故选项说法错误。
C、蔗糖溶液是蔗糖的水溶液,蔗糖是溶质,水是溶剂,故选项说法正确。
D、饱和溶液是指在一定温度下、一定量的溶剂里,不能继续溶解这种溶质的溶液,饱和溶液中还能再溶解其它物质,故选项说法错误。
故选:C。
一十四.合金与合金的性质(共1小题)
17.(2020•长沙)北斗系统的全面建成彰显了中国航天的力量,在航天科技中会用到大量金属材料。下列有关金属材料的说法正确的是( )
A.合金中一定只含金属元素
B.纯铜比黄铜的硬度更大
C.生锈的钢铁制品没有回收价值
D.钛和钛合金被广泛用于火箭、导弹等
【解答】解:A.合金中一定含有金属元素,还可以含有非金属元素,如生铁中含有非金属元素碳等,选项说法错误;
B.一般合金的硬度大于其组成中纯金属的硬度,所以纯铜比黄铜的硬度小,选项说法错误;
C.生锈的钢铁制品可以回收重新利用,这样既可以节约能源,又可以减少环境污染,选项说法错误;
D.钛和钛合金具有优良的性能,被广泛用于火箭、导弹、航天飞机和通信设备等,选项说法正确。
故选:D。
一十五.金属活动性顺序及其应用(共1小题)
18.(2021•长沙)金属活动性顺序在工农业生产和科学研究中有重要作用。下列金属中活动性最强的是( )
A.镁(Mg) B.铝(Al) C.铁(Fe) D.铜(Cu)
【解答】解:常见金属活动性顺序为K、Ca、Na、Mg、Al、Zn、Fe、Sn、Pb、(H)、Cu、Hg、Ag、Pt、Au;在金属活动性顺序中,金属的位置越靠前,金属的活动性就越强,选项提供的四种金属中镁的位置最靠前,故四种金属中金属活动性最强的是镁。
故选:A。
一十六.金属锈蚀的条件及其防护(共1小题)
19.(2019•长沙)“中国制造”、“一带一路”的基础建设都需要用到大量钢铁,下列有关钢铁的说法正确的是( )
A.钢是纯净物,生铁是混合物
B.钢铁在潮湿的空气中容易生锈
C.生铁的熔点应比纯铁高
D.生锈的钢铁制品没有回收价值
【解答】解:A、生铁和钢都是铁的合金,这两种铁合金的主要区别在于含碳量不同,生铁的含碳量为2%~4.3%,钢的含碳量为0.03%~2%,生铁和钢均为混合物,故选项说法错误。
B、铁在空气中锈蚀,实际上是铁跟空气中的氧气和水共同作用的结果,故选项说法正确。
C、合金的熔点比组成它的纯金属的熔点低,生铁的熔点应比纯铁的低,故选项说法错误。
D、锈蚀后的铁制品仍然有回收价值,故选项说法错误。
故选:B。
一十七.碱的化学性质(共3小题)
20.(2020•长沙)“证据推理与模型认知”是化学学科核心素养的重要组成部分。下列推理合理的是( )
A.活泼金属与稀盐酸反应产生气泡,则与稀盐酸反应产生气泡的物质一定是活泼金属
B.碱溶液能使酚酞溶液变成红色,则能使酚酞溶液变成红色的溶液一定显碱性
C.氢氧化钠可与盐酸反应,则能用氢氧化钠治疗胃酸过多
D.必需元素摄入不足不利于人体健康,则对于必需元素的摄入越多越好
【解答】解:A、活泼金属与稀盐酸反应产生气泡,能与稀盐酸反应产生气泡的物质不一定是活泼金属,也可能是碳酸钠等盐溶液,故选项推理错误。
B、无色酚酞溶液遇酸性溶液不变色,遇中性溶液不变色,遇碱性溶液变红,碱溶液能使酚酞溶液变成红色,则能使酚酞溶液变成红色的溶液一定显碱性,故选项推理正确。
C、氢氧化钠可与盐酸反应,但具有腐蚀性,不能用氢氧化钠治疗胃酸过多,故选项说法错误。
D、必需元素摄入不足不利于人体健康,但对于必需元素并不是摄入越多越好,摄入不足或过多均不利于人体健康,故选项说法错误。
故选:B。
21.(2020•长沙)通过实验以及对实验现象的观察、记录和分析,可以发现和验证化学原理。下面是小兰同学在完成酸、碱的性质实验时记录的部分实验现象,其中正确的是( )
A.打开盛有浓盐酸的试剂瓶瓶盖,瓶口有白烟产生
B.向氧化铁中加入足量稀硫酸,红棕色固体溶解,溶液由无色变成浅绿色
C.向氯化铜溶液中加入几滴氢氧化钠溶液,产生蓝色沉淀
D.向氢氧化钙溶液中加入几滴紫色石蕊溶液,石蕊溶液由紫色变成红色
【解答】解:A、浓盐酸具有挥发性,打开浓盐酸的瓶塞,瓶口出现白雾,而不是白烟,故选项说法错误。
B、向氧化铁中加入足量稀硫酸,红棕色固体溶解,溶液由无色变成黄色,故选项说法错误。
C、向氯化铜溶液中加入几滴氢氧化钠溶液,生成氢氧化铜蓝色沉淀和氯化钠,会观察到产生蓝色沉淀,故选项说法正确。
D、氢氧化钙溶液显碱性,向氢氧化钙溶液中加入几滴紫色石蕊溶液,石蕊溶液由紫色变成蓝色,故选项说法错误。
故选:C。
22.(2019•长沙)下列有关实验现象的描述正确的是( )
A.红磷在空气中燃烧,产生大量白烟
B.铁丝在氧气中燃烧,火星四射,生成红棕色固体
C.高温时,碳与氧化铜反应,生成铜和二氧化碳
D.向硫酸铜溶液中加入氢氧化钠溶液,产生白色沉淀
【解答】解:A、红磷在空气中燃烧,产生大量的白烟,故选项说法正确。
B、铁丝在氧气中剧烈燃烧,火星四射,放出大量的热,生成一种黑色固体,故选项说法错误。
C、高温时,碳与氧化铜反应,生成铜和二氧化碳,是实验结论而不是实验现象,故选项说法错误。
D、氢氧化钠溶液与硫酸铜溶液反应生成氢氧化铜蓝色沉淀和硫酸钠,氢氧化钠溶液加入硫酸铜溶液中产生蓝色沉淀,故选项说法错误。
故选:A。
一十八.中和反应及其应用(共1小题)
23.(2019•长沙)推理是学习化学知识的一种常用方法。下列推理错误的是( )
A.原子是不显电性的粒子,不显电性的粒子不一定是原子
B.单质是由同种元素组成的纯净物,由同种元素组成的纯净物不一定是单质
C.碱溶液呈碱性,呈碱性的溶液不一定是碱溶液
D.中和反应是复分解反应,复分解反应不一定是中和反应
【解答】解:A、原子是不显电性的粒子,不显电性的粒子不一定是原子,也可能是中子,故选项推理正确。
B、单质是由同种元素组成的纯净物,由同种元素组成的纯净物一定是单质,故选项推理错误。
C、碱溶液呈碱性,呈碱性的溶液不一定是碱溶液,也可能是碳酸钠等盐溶液,故选项推理正确。
D、中和反应是复分解反应,复分解反应不一定是中和反应,如Ca(OH)2+Na2CO3═CaCO3↓+2NaOH,故选项推理正确。
故选:B。
一十九.溶液的酸碱性与pH的关系(共1小题)
24.(2019•长沙)常温下,我们身边一些物质的近似pH范围如下:
物质
牙膏
鸡蛋清
酱油
食醋
pH
8~9
7~8
4~5
2~3
其中酸性最强的是( )
A.牙膏 B.鸡蛋清 C.酱油 D.食醋
【解答】解:A、牙膏的pH为8~9,显碱性。
B、鸡蛋清的pH为7~8,显碱性。
C、酱油的pH为4~5,小于7,显酸性。
D、食醋的pH为2~3,小于7,显酸性。
根据当溶液的pH小于7时,呈酸性,且pH越小,酸性越强,食醋的pH最小,酸性最强。
故选:D。
二十.常见化肥的种类和作用(共1小题)
25.(2021•长沙)今年夏粮再获丰收,化肥的合理使用起到了重要作用。下列化肥属于磷肥的是( )
A.硝酸钾(KNO3) B.硫酸钾(K2SO4)
C.磷矿粉[Ca3(PO4)2] D.尿素[CO(NH2)2]
【解答】解:A、KNO3中含有钾元素和氮元素,属于复合肥,故选项错误。
B、K2SO4中含有钾元素,属于钾肥,故选项错误。
C、Ca3(PO4)2中含有磷元素,属于磷肥,故选项正确。
D、CO(NH2)2中含有氮元素,属于氮肥,故选项错误。
故选:C。
二十一.酸、碱、盐的鉴别(共1小题)
26.(2020•长沙)鉴别是利用物质的性质不同,采用合理的方法进行区分。下列鉴别物质的方法正确的是( )
A.用水鉴别NaCl、NaOH、NH4NO3三种固体
B.用燃着的木条鉴别O2、CO2、N2三种气体
C.用Ba(OH)2溶液鉴别KCl、K2SO4、KNO3三种溶液
D.用CO2鉴别NaOH、KOH、Ca(OH)2三种溶液
【解答】解:A、NaOH、NH4NO3固体溶于水分别放热、吸热,使温度分别升高、降低,NaCl溶于水温度几乎无变化,可以鉴别,故选项正确。
B、把燃着的木条分别伸入三种气体中,若木条熄灭,则是CO2、N2;若木条燃烧更旺,则是氧气;无法鉴别CO2、N2,故选项错误。
C、Ba(OH)2溶液与K2SO4反应生成硫酸钡白色沉淀,与KCl、KNO3溶液均不反应,不能鉴别,故选项错误。
D、CO2能与Ca(OH)2反应生成碳酸钙白色沉淀,与NaOH、KOH反应生成碳酸钠和水、碳酸钾和水,均无明显现象,不能鉴别,故选项错误。
故选:A。
二十二.单质和化合物的判别(共1小题)
27.(2021•长沙)运用分类法学习和研究化学物质,能够收到事半功倍的效果。下列物质属于单质的是( )
A.N2 B.KMnO4 C.KOH D.H2SO4
【解答】解:A、N2是由一种元素组成的纯净物,属于单质,故选项正确;
B、KMnO4是由三种元素组成的纯净物,属于化合物,故选项错误;
C、KOH由三种元素组成的纯净物,属于化合物,故选项错误;
D、H2SO4由三种元素组成的纯净物,属于化合物,故选项错误。
故选:A。
二十三.微粒观点及模型图的应用(共1小题)
28.(2020•长沙)“宏观﹣﹣微观﹣﹣符号”是学习化学的重要内容和方法。如图是几种分子的模型,请由图分析,下列说法正确的是( )
A.氧气含有氧元素,属于氧化物
B.氢气由2个氢原子构成
C.1个氨分子由1个氮原子和3个氢原子构成
D.二氧化碳含有碳元素,属于有机物
【解答】解:A.氧气是由一种元素组成的纯净物,属于单质,而不是氧化物,选项说法错误;
B.氢气是由氢分子构成的,每个氢分子是由2个氢原子构成的,选项说法错误;
C.由分子结构模型可知,1个氨分子由1个氮原子和3个氢原子构成,选项说法正确;
D.二氧化碳中虽然含有碳元素,但是其组成与性质与无机物类似,习惯上还是将其看做无机物,选项说法错误。
故选:C。
二十四.利用分子与原子的性质分析和解决问题(共2小题)
29.(2021•长沙)防疫期间常用酒精消毒,在消毒过程中我们能闻到酒精散发出的特殊气味,主要是因为( )
A.分子的体积很小 B.分子间有间隔
C.分子在不断运动 D.分子可以再分
【解答】解:在消毒过程中我们能闻到酒精散发出的特殊气味,是因为酒精中含有的分子是在不断运动的,向四周扩散,使人们闻到特殊气味。
故选:C。
30.(2019•长沙)化学的学习使我们学会了从微观角度认识宏观现象。下列对宏观现象的解释正确的是( )
A.热胀冷缩﹣﹣温度升高,微粒变大;温度降低,微粒变小
B.电解水﹣﹣水分子分解,生成了氢分子和氧分子
C.在一定条件下,CO2气体会变成固体﹣﹣此时,CO2分子停止运动
D.金刚石和石墨的物理性质存在很大差异﹣﹣构成它们的原子不同
【解答】解:A、热胀冷缩是由于分子间有间隔,间隔的大小随温度的改变而改变,分子的大小不变,故选项解释错误。
B、电解水过程,水分子分解,生成了氢分子和氧分子,故选项解释正确。
C、分子是不断运动的,在一定条件下,CO2气体会变成固体,分子并没有停止运动,故选项解释错误。
D、金刚石和石墨的物理性质存在很大差异是构成它们原子的排列方式不同,故选项解释错误。
故选:B。
二十五.元素周期表的特点及其应用(共1小题)
31.(2021•长沙)4月16日,我国自主研发出超流氦大型低温制冷装备,打破了发达国家的技术垄断,液氦是制造超低温的“神器”。根据图中信息判断,下列关于氦的说法正确的是( )
A.氦属于金属元素
B.氦的元素符号是He
C.氦的相对原子质量是4.003g
D.氦原子容易得到电子
【解答】解:A、氦带“气”字头,属于非金属元素,故选项说法错误。
B、根据元素周期表中的一格可知,字母表示该元素的元素符号,氦的元素符号是He,故选项说法正确。
C、根据元素周期表中的一格可知,汉字下面的数字表示相对原子质量,氦的相对原子质量是4.003,相对原子质量单位是“1”,不是“克”,故选项说法错误。
D、氦原子中原子的最外层电子数为2,但其核外只有一个电子层,属于稀有气体元素的原子,化学性质稳定,故选项说法错误。
故选:B。
二十六.碳单质的物理性质及用途(共1小题)
32.(2020•长沙)两位英国科学家因在石墨烯材料方面的开创性研究获得2010年的诺贝尔物理学奖。石墨烯是由碳元素组成的单质,下列关于碳单质的说法正确的是( )
A.金刚石是天然存在的最硬的物质,可用来裁玻璃
B.石墨有金属光泽,有导电性,所以是一种金属
C.活性炭具有吸附性,可以吸附所有物质
D.金刚石、石墨和足球烯(C60)都是由碳原子直接构成的
【解答】解:A、金刚石是天然存在的最硬的物质,可以做钻头,切割玻璃大理石等,正确;
B、石墨有金属光泽,有导电性,但不是金属,选项错误;
C、活性炭具有吸附性,但不可以吸附所有物质,选项错误;
D、金刚石、石墨是由碳原子直接构成的,但足球烯(C60)是由碳分子构成的,选项错误;
故选:A。
二十七.有关元素化合价的计算(共1小题)
33.(2019•长沙)白炽灯泡中的灯丝一般是钨丝。用黑钨矿冶炼成钨的过程中,会生成钨酸(H2WO4)钨酸中钨元素的化合价为( )
A.﹣2 B.+1 C.+4 D.+6
【解答】解:氢元素显+1价,氧元素显﹣2价,设钨元素的化合价是x,根据在化合物中正负化合价代数和为零,可得:(+1)×2+x+(﹣2)×4=0,则x=+6价。
故选:D。
二十八.化学变化和物理变化的判别(共2小题)
34.(2021•长沙)变化无处不在。生活中的下列变化属于化学变化的是( )
A.蜡烛燃烧 B.西瓜榨汁 C.冰雪融化 D.铁丝弯曲
【解答】解:A、蜡烛燃烧生成二氧化碳和水等新物质,属于化学变化,故选项正确。
B、西瓜榨汁只是将其汁液提取出来,没有新物质生成,属于物理变化,故选项错误;
C、冰雪融化是由固态变为液态,只是状态的改变,没有新物质生成,属于物理变化,故选项错误;
D、铁丝弯曲只是形状的改变,没有新物质生成,属于物理变化,故选项错误。
故选:A。
35.(2019•长沙)在我们生活的物质世界里,物质总是在不断地变化着。下列变化中,只涉及物理变化的是( )
A.烟花燃烧 B.冰雪融化 C.粮食酿酒 D.光合作用
【解答】解:A、烟花燃烧生成有害气体和烟尘,属于化学变化;故选项错误;
B、冰雪融化没有新物质生成,属于物理变化;故选项正确;
C、粮食酿酒,酒精是新物质,属于化学变化;故选项错误;
D、光合作用生成有机物和氧气,属于化学变化;故选项错误;
故选:B。
二十九.化学性质与物理性质的差别及应用(共1小题)
36.(2020•长沙)酒精是一种常用的消毒剂,在抗疫期间被广泛使用。下列有关酒精性质的描述属于化学性质的是( )
A.具有可燃性 B.易挥发 C.有特殊气味 D.易溶于水
【解答】解:A、酒精具有可燃性,可燃性属于化学性质;故选项正确;
B、酒精易挥发,挥发性属于物理性质;故选项错误;
C、酒精有特殊气味,气味属于物理性质;故选项错误;
D、酒精易溶于水,属于物理性质;故选项错误;
故选:A。
三十.反应类型的判定(共1小题)
37.(2020•长沙)工业上常用煅烧石灰石的方法制取CO2,反应的化学方程式为:CaCO3CaO+CO2↑.该反应所属的基本反应类型是( )
A.化合反应 B.分解反应 C.置换反应 D.复分解反应
【解答】解:该反应符合“一变多”的形式,符合分解反应的特征,属于分解反应;
故选:B。
三十一.灭火的原理和方法(共1小题)
38.(2021•长沙)为强化安全意识,提升安全素养,某校举行了消防安全知识竞赛。下列做法正确的是( )
A.室内起火,打开所有门窗通风
B.电器在使用时着火,立即用水灭火
C.炒菜时油锅着火,立即盖上锅盖
D.高楼住宅发生火灾时,立即乘坐电梯逃生
【解答】解:A、室内起火,不能打开所有门窗通风,以防空气流通造成火焰蔓延,选项说法错误;
B、电器在使用时着火,应立即切断电源,不可立即用水灭火,以防发生触电,选项说法错误;
C、炒菜时油锅着火,立即盖上锅盖,这是采用了隔绝氧气的灭火原理,选项说法正确;
D、高楼住宅发生火灾时,不能乘坐电梯逃生,以防发生烟尘效应而造成人的窒息,选项说法错误。
故选:C。
三十二.保护水资源和节约用水(共1小题)
39.(2020•长沙)今年,“中国水周”的宣传主题为“坚持节水优先,建设幸福河湖”。下列关于爱护水资源的说法正确的是( )
A.地球上的总水储量很少,所以要节约用水
B.为了节约用水,提倡直接用工业废水灌溉农田
C.生活污水应逐步实现集中处理和排放
D.为了防止水体污染,禁止使用化肥和农药
【解答】解:A、地球上的淡水储量很少,所以要节约用水,选项说法错误;
B、工业废水含有重金属离子,重金属离子对人体有害,不能直接用工业废水灌溉,选项说法错误;
C、生活污水集中处理和排放,可以防止水体污染,选项说法正确;
D、农业上合理使用化肥和农药,可以防止水污染,选项说法错误;
故选:C。
三十三.易燃物和易爆物安全知识(共2小题)
40.(2020•长沙)2020年6月13日,浙江温岭的槽罐车爆炸事故造成了重大人员伤亡和财产损失。下列有关易燃物和易爆物的生产、运输、使用和贮存的说法正确的是( )
A.生产:面粉加工厂应标有“严禁烟火”字样或图标
B.运输:为方便运输,将烟花厂建在市中心
C.使用:家用天然气泄漏时,用打火机检测泄漏位置
D.贮存:为节约空间,应将易燃物和易爆物紧密堆积
【解答】解:A、面粉加工厂内含有可燃性粉尘,遇明火可能会发生爆炸,应标有“严禁烟火”字样或图标,选项正确;
B、由于易燃和易爆物品只要接触明火,或温度达到着火点与氧气接触,就会产生燃烧和爆炸的危险,所以运输时,避开人口稠密区,防止爆炸时带来的灾难性后果,选项错误;
C、家用天然气泄漏时,遇明火可能会发生爆炸,不能用打火机检测泄漏位置,选项错误;
D、存放易燃物和易爆物时,不能堆放得过高过密,防止缓慢氧化放热达到其着火点,而发生燃烧或爆炸,选项错误;
故选:A。
41.(2019•长沙)2019年5月12日是我国第11个“防灾减灾日”,了解防灾减灾的相关知识,有利保护人们的生命、财产安全。下列关于火灾、灭火与逃生的说法错误的是( )
A.严禁携带易燃、易爆物品乘坐火车
B.遭遇火灾,如果火势较大,立即拨打119电话报警
C.生活中常用水来灭火,其原理是降低可燃物着火点
D.从火场中逃生时,应有序撤离着火区域
【解答】解:A、严禁携带易燃、易爆物品乘坐火车,容易发生火灾和爆炸,故A说法正确;
B、遇火灾,如果火势较大,自己不能灭火,立即拨打119电话报警,故B说法正确;
C、生活中常用水来灭火,其原理是降低可燃物温度到着火点以下,故C说法错误;
D、从火场中逃生时,应有序撤离着火区域,不能乱跑,故D说法正确。
故选:C。
三十四.生命活动与六大营养素(共1小题)
42.(2020•长沙)疫情期间,国家采取了有力的防控措施,我们也要加强个人防护,注重营养均衡。下列有关营养素的说法正确的是( )
A.蛋白质在牛奶、米饭、豆腐中含量丰富
B.糖类和油脂都能为人体提供能量
C.人体需要的维生素全部可在人体内合成,不需要从外界摄入
D.无机盐和水不属于营养素
【解答】解:A.牛奶和豆腐中富含蛋白质,米饭中富含糖类,选项说法错误;
B.蛋白质、糖类和油脂都能为人体提供能量,选项说法正确;
C.人体需要的维生素大多数在人体内不能合成,需从外界摄入,选项说法错误;
D.无机盐和水是人体必需的六大营养素中的两种,选项说法错误。
故选:B。
三十五.食品、药品与健康食品中的有机营养素(共1小题)
43.(2021•长沙)由袁隆平院士领衔的科研团队研发的杂交水稻双季亩产已经突破1500公斤大关,意味着离袁老的“禾下乘凉梦”更近了一步。大米为我们提供的营养素主要是( )
A.油脂 B.糖类 C.蛋白质 D.维生素
【解答】解:大米中富含淀粉,淀粉属于糖类。
故选:B。
三十六.溶液的酸碱性与pH的关系(共1小题)
(多选)44.(2021•长沙)我们身边的许多物质具有酸性或碱性,溶液的酸碱性强弱程度(即酸碱度)通常用pH来表示。请你根据如图判断,下列物质具有酸性的是( )
A.醋 B.橘子 C.牙膏 D.炉具清洁剂
【解答】解:A、醋的pH小于7,显酸性,符合题意;
B、橘子的pH小于7,显酸性,符合题意;
C、牙膏的pH大于7,显碱性,不合题意;
D、炉具清洁剂的pH大于7,显碱性,不合题意。
故选:AB。
三十七.溶液的概念、组成及其特点(共1小题)
(多选)45.(2021•长沙)为探究不同物质在水中的溶解情况,小明将少量下列物质分别放入足量水中,充分搅拌,其中可以得到溶液的是( )
A.食盐 B.面粉 C.植物油 D.白砂糖
【解答】解:A、食盐易溶于水,形成均一、稳定的混合物,属于溶液,故A正确;
B、面粉不溶于水,与水混合形成不均一、不稳定的悬浊液,故B错;
C、植物油不溶于水,与水混合形成不均一、不稳定的乳浊液,故C错;
D、白砂糖易溶于水,形成均一、稳定的混合物,属于溶液,故D正确。
故选:AD。
相关试卷
这是一份广东省卷三年(2019-2021)中考化学真题知识分类汇编,文件包含非选择题广东省卷三年2019-2021中考化学真题知识分类汇编含答案docx、选择题①广东省卷三年2019-2021中考化学真题知识分类汇编含答案docx、选择题②广东省卷三年2019-2021中考化学真题知识分类汇编含答案docx等3份试卷配套教学资源,其中试卷共60页, 欢迎下载使用。
这是一份河南省卷三年(2019-2021)中考化学真题知识分类汇编,文件包含河南省卷三年2019-2021中考化学真题知识分类汇编-非选择题含答案docx、河南省卷三年2019-2021中考化学真题知识分类汇编-选择题含答案docx等2份试卷配套教学资源,其中试卷共54页, 欢迎下载使用。
这是一份江西省卷三年(2019-2021)中考化学真题知识分类汇编,文件包含江西省卷三年2019-2021中考化学真题知识分类汇编-非选择题含答案docx、江西省卷三年2019-2021中考化学真题知识分类汇编-选择题含答案docx等2份试卷配套教学资源,其中试卷共41页, 欢迎下载使用。

