初中语文人教部编版八年级上册22* 梦回繁华教学设计
展开【教学目标】
1.理清课文写作思路,概括课文内容。
2.弄清课文使用的说明方法及其作用,把握本文的说明顺序。
3.品味语言,感受本文典雅而富有韵味的语言。
【教学重点】
体会段落之间的内在联系,把握文章的说明顺序。
【教学难点】
赏析本文典雅而极富韵味的语言。
【教学时间】1课时
【教学过程】
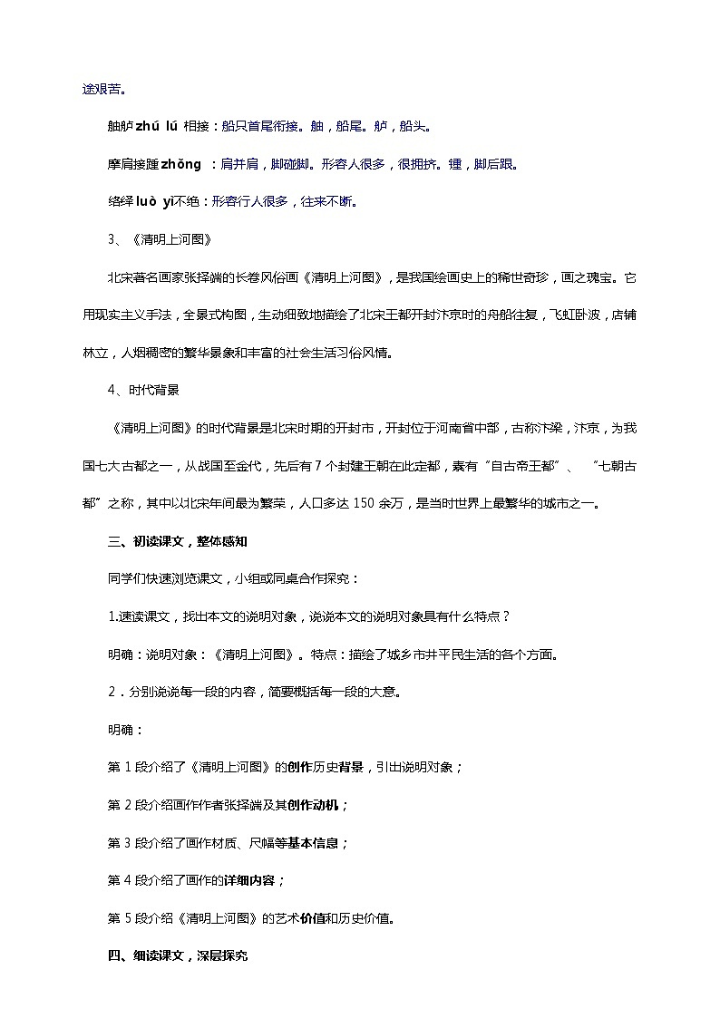
一、图片导入
多媒体展示《清明上河图》图片。
同学们,《清明上河图》是一幅享誉古今中外的传世画作,是我国绘画史上的无价之宝。为什么这么说呢?它到底画了哪些内容?就让我们走进今天的课文,一起来欣赏这件无价瑰宝。
二、自学检测
1.请给下面加点的汉字注音。
汴梁(biàn) 擅长(shàn ) 簇拥(cù ) 络绎不绝 (luò yì)
跋涉(bá shè) 漕运(cá) 沉檀 (tán) 舳舻相接(zhú lú)
料峭(qià) 遒劲(qiú) 摩肩接踵(mó zhǒng)
2.解释下面的词语。
春寒料峭:形容春天异常寒冷的天气。料峭,微寒。
长途跋涉bá shè :指远距离的翻山渡水。形容路途遥远,行路辛苦。跋涉,爬山过水,形容旅途艰苦。
舳舻zhú lú 相接:船只首尾衔接。舳,船尾。舻,船头。
摩肩接踵zhǒng :肩并肩,脚碰脚。形容人很多,很拥挤。锺,脚后跟。
络绎luò yì不绝:形容行人很多,往来不断。
3、《清明上河图》
北宋著名画家张择端的长卷风俗画《清明上河图》,是我国绘画史上的稀世奇珍,画之瑰宝。它用现实主义手法,全景式构图,生动细致地描绘了北宋王都开封汴京时的舟船往复,飞虹卧波,店铺林立,人烟稠密的繁华景象和丰富的社会生活习俗风情。
4、时代背景
《清明上河图》的时代背景是北宋时期的开封市,开封位于河南省中部,古称汴梁,汴京,为我国七大古都之一,从战国至金代,先后有7个封建王朝在此定都,素有“自古帝王都”、 “七朝古都”之称,其中以北宋年间最为繁荣,人口多达150余万,是当时世界上最繁华的城市之一。
三、初读课文,整体感知
同学们快速浏览课文,小组或同桌合作探究:
1.速读课文,找出本文的说明对象,说说本文的说明对象具有什么特点?
明确:说明对象:《清明上河图》。特点:描绘了城乡市井平民生活的各个方面。
2.分别说说每一段的内容,简要概括每一段的大意。
明确:
第1段介绍了《清明上河图》的创作历史背景,引出说明对象;
第2段介绍画作作者张择端及其创作动机;
第3段介绍了画作材质、尺幅等基本信息;
第4段介绍了画作的详细内容;
第5段介绍《清明上河图》的艺术价值和历史价值。
四、细读课文,深层探究
1、结合全文内容,本文为什么以《梦回繁华》为题?有什么内涵?
明确:《清明上河图》所描绘的北宋时期繁华的市井风情是真实的,画作完成于北宋覆灭前夕,在后来南渡的北宋遗民眼中画中的一切意义非同一般。让他们回首故土,仿佛又回到北宋曾经的繁华,内心有一种怀念故土的沧桑之感。标题醒目,既能吸引读者,又准确地揭示出了《清明上河图》背后的社会历史内涵。
2、《清明上河图》人物繁多,场景复杂,但本文介绍得条理分明、细腻具体。细读课文第4段,试分析一下作者是如何做到的?
明确:①介绍画面开卷处描绘的内容,按照由远及近的顺序逐一具体介绍。先介绍近郊风光,再介绍赶集的乡人,然后介绍进入大道岔道上的扫墓归来的权贵,最后介绍近处小路上的行旅。②介绍画面中段描绘的情景。先介绍汴河上的船、忙碌的船工、拖船的纤夫,再介绍河上拱桥的结构、形状及其两端,最后详细介绍一艘准备驶过拱桥的巨大漕船,船夫呼喊,桥上呼应,行人围观,这一紧张的一幕。③介绍画卷后段描写的街道,先介绍街道房屋店铺,再介绍店铺经营品种,最后介绍各行各业及行人。
由此可见,本文采用的是逻辑顺序,因此,纵然画面内容纷繁复杂,但依然能条理分明、层次清晰地呈现在我们面前。
3、细读课文,说说本文使用了哪些说明方法呢?有什么作用?
明确:(1)列数字:“张择端画的《清明上河图》,绢本,设色,纵24.8厘米,横528.7厘米。”使用准确的数字,说明了《清明上河图》的大小。
(2)打比方:“整个长卷犹如一部乐章,由慢板、柔板,逐渐进入快板、紧板,转而进入尾声,留下无尽的回味。”把《清明上河图》比作“一部乐章”,说明它宏大、优美而富有变化的特点。
(3)举例子:“《东京梦华录》中所记述的街巷……,都能在这画面中找到生动的图释。”准确说明了《清明上河图》是一幅写实性很强的作品,增强了说明的可信度和说服力。
(4)引资料:“画中的‘孙羊店’‘脚店’等,与《东京梦华录》中所记的‘曹婆婆肉饼’‘正店七十二户……其余皆谓之脚店’等,无有不符。”引用《东京梦华录》,准确说明了《清明上河图》是一幅写实性很强的作品,增强了说明的可信度和说服力。
(5)摹状貌:“船正在放倒桅杆准备过桥,船夫们呼唤叫喊,握篙盘索。”作者用摹状貌的方法写活了画面细节,化静为动,使得画面描写生动至极。
五、美读课文,赏析语言
提问:再次浏览课文,说说:作者是怎样遣词造句的?本文的语言有什么特色?
明确:本文的语言既平实准确又典雅生动。比如:
①“张择端画的《清明上河图》,绢本,设色,纵24.8厘米,横528.7厘米。”——此句属于平实说明,通过列数字的说明方法具体准确地介绍了画卷的纵横大小。
②“整个长卷犹如一部乐章……留下无尽的回味。”——此句语言典雅生动,采用打比方的说明方法,把画卷比作乐章,形象地表明了画卷疏密相间,错落有致的特点。
③“疏林薄雾,农舍田畴,春寒料峭”“摩肩接踵,络绎不绝”——文中有大量的四字短语,不仅概括力强,而且使文章的语言典雅而富有韵味。
六、课外阅读
《清明上河图》还有很多值得探究之处,结合课后“阅读提示”的要求,读一读《清明上河图的故事》一书,进一步了解这幅名画。
七、中考链接
1.文学常识填空。
《清明上河图》是北宋(朝代)著名画家张择端的长卷风俗画,是我国绘画史上的稀世奇珍,画之瑰宝。
2.下列词语加点字注音和书写完全正确的一项是( C )
A.绢本(juān)田畴(chóu)瀚林(hàn)摩肩接踵(zhǒnɡ)
B.遒劲(jìn) 摄取(shâ) 桅竿(gān) 舳舻相接(zhú)
C.衣冠(guān) 冗杂(rǒnɡ) 题跋(bá) 春寒料峭(qià)
D.沉檀(tán) 纤夫(xiān) 无瑕(xiá) 络绎不绝(yì)
(解析:A.“绢”应读作“juàn”,“瀚”应写作“翰”;B.“劲”应读作“jìng”,“竿”应写作“杆”;D.“纤”应读作“qiàn”,“瑕”应写作“暇”。)
3、阅读下面的文字,回答下面问题。
《清明上河图》采用了中国传统绘画特有的手卷形式,以移动的视点摄取对象。全图内容庞大,却繁而不乱,长而不冗,段落清晰,结构严谨。画中人物有五百多个,形态各异。采用兼工带写的手法,线条遒劲,笔法灵动,有别于一般的界画。《清明上河图》是一幅写实性很强的作品,画中所绘景物,与文献中有关汴梁的记载基本一致。《东京梦华录》中所记述的街巷、酒楼、饮食果子,以及“天晓诸人入市”“诸色杂卖”等,都能在这画面中找到生动的图释。画中的“孙羊店”“脚店”等,与《东京梦华录》中所记的“曹婆婆肉饼”“正店七十二户……其余皆谓之脚店”等,无有不符。画面细节的刻画也十分真实,如桥梁的结构,车马的样式,人物的衣冠服饰,各行各业人员的活动,皆细致入微。它不是一般热闹场面的记录,而是通过对各阶层人物活动的生动描绘,深刻地揭示出这一特定历史时期的社会生活状况。画中丰富的内容,有着文字无法取代的历史价值,在艺术表现的同时,也是为12世纪中国城市生活状况留下的重要形象资料。
(1)这一段文字主要介绍了《清明上河图》的哪些特点?
①内容庞大,繁而不乱,长而不冗,段落清晰,结构严谨。②写实性很强。
③画面细节的刻画真实。④有着文字无法取代的历史价值。
(2)文中画线句运用了什么说明方法?起到了什么作用?
答:举例子、引用。通过举《东京梦华录》中记载的例子,及引用其中的“曹婆婆肉饼”“正店七十二户……其余皆谓之脚店”等,具体、有力地说明了《清明上河图》写实性很强的特点。
(3)“《清明上河图》是一幅写实性很强的作品,画中所绘景物,与文献中有关汴梁的记载基本一致。”这句话中的“基本”一词能否删去?为什么?
答:不能删去。“基本”在这里起限制作用,删去后就成了“画中所绘景物,与文献中有关汴梁的记载一致”,说法太绝对,与事实不符。“基本”体现了说明文语言的准确性、严密性和科学性。
初中人教部编版梦回繁华教案: 这是一份初中人教部编版梦回繁华教案,共7页。教案主要包含了课时分配,教学目标和重难点,课前导入,知识链接,积累词语,板书设计,课后反思等内容,欢迎下载使用。
人教部编版八年级上册梦回繁华教学设计: 这是一份人教部编版八年级上册梦回繁华教学设计,共5页。教案主要包含了直接入题,了解本课基本信息,落实基础知识,自读活动一,五段段意,自读活动三,作业等内容,欢迎下载使用。
语文八年级上册梦回繁华教案: 这是一份语文八年级上册梦回繁华教案,共5页。教案主要包含了教学目标,教学重、难点,教学过程等内容,欢迎下载使用。

