


【精品】小升初数学知识专项训练(统计与概率)- 1统计(1)通用版(44页)
展开
这是一份【精品】小升初数学知识专项训练(统计与概率)- 1统计(1)通用版(44页),共55页。试卷主要包含了选择题,填空题,判断题,解答题等内容,欢迎下载使用。
小升初数学专项训练
统计(1)
基础题
一、选择题
1.以下不是复式折线统计图的特点( )。
A.清楚 B.简单 C.直观
2.证券公司要统计两只股票上个月走势变化情况,应选用( )。
A.单式条形统计图 B.单式折线统计图
C.复式折线统计图 D. 复式条形统计图
3.如果要比较两个城市一周气温变化的情况,采用( )比较合适。
A.复式条形统计图 B.单式折线统计图 C.复式折线统计图
4.扇形统计图甲中女生占56%,扇形统计图乙中女生占45%,甲乙两个统计图中所表示的女生人数( )。
A、甲比乙多 B、甲比乙少 C、不能确定
5.某班在一次考试中,得优的有20人,得良的有15人,及格的有12人,不及格的有3人。得优的占全班总人数的( )。
A、40% B、30% C、24%
6.灯塔村去年上半年总收入中农业收入占55%,副业收入占35%,其它收入占10%。将此制成一个扇形统计图,其中扇形面积最大的是( )。
A、农业收入 B、副业收入 C、其它收入
7.容易看出各种数量的多少,应选择( )统计图。
A、条形 B、折线 C、扇形
8.师傅和徒弟两人用3天合作生产一批零件,第一天生产234个,第二天生产287个,第三天生产293个,平均每人生产( )个。
A.(234+287+293)÷2
B.(234+287+293)÷3
C.(234+287+293)÷2÷3
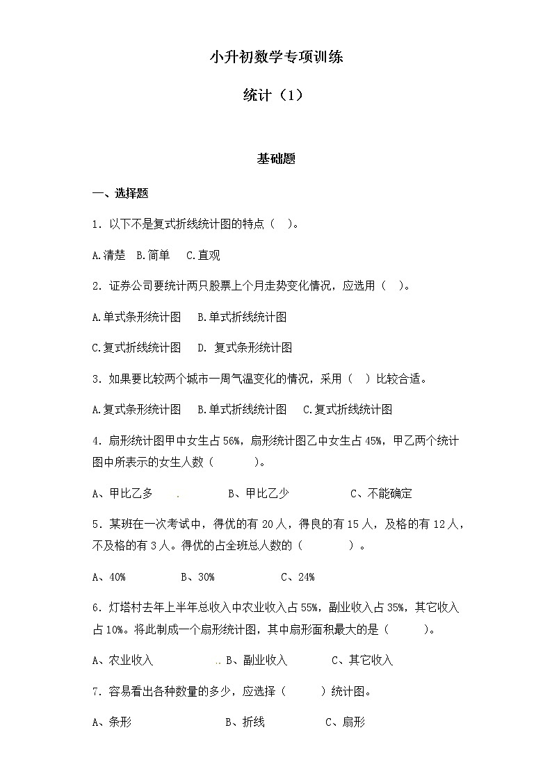
9.杨树再种( )棵就和柳树同样多。
A.4 B.6 C.8
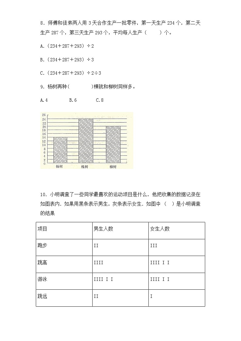
10.小明调查了一些同学最喜欢的运动项目是什么,他把收集的数据记录在如图表内.如果用黑条表示男生,灰条表示女生.如图中 ( )是小明调查的结果
项目
男生人数
女生人数
跑步
II
III
跳高
IIII
IIII I I
游泳
IIII I I
IIII I I
跳远
II
I
A.
B.
C.
11.如图,针对小明制的复式条形图不足之出,小华提出了几点建议,则他提出的建议正确的是( )
A.缺少图例 B.不知道每月的销量 C.不能够正确反映出销量情况
12.“小明走路去上学,走了一段路后,怕迟到就跑步到学校”.下图能反映这样描述的是( )
A.
B.
C.
13.晚饭后,爸爸去洗澡,热水器里装有250升水,他洗了6分,用了一半的水,然后停止洗澡,6分后,小明去洗澡,他也用了6分,把热水器内的水用完.下面( )幅图描述了热水器内水的体积随时间而变化的情况.
A.
B.
C.
14.气象台要绘制近一个月的气温统计图,选择( )比较合适.
A.条形统计图 B.折线统计图 C.统计表
15.老师对该班50名学生进行“吃早餐”调查后制成统计图,则不在家吃早餐的学生数为( )
A.15人 B.9人 C.41人
16.在一幅扇形统计图中,有一个扇形的面积占整个圆面积的,这个扇形的圆心角是( )
A.45° B.60° C.90°
17.如图条形图是从曙光小学800名学生中帮助失学儿童捐款金额的部分抽样调查数据,如图扇形图是该校各年级人数比例分布图.那么该校六年级同学捐款的总数大约为( )
A.870元 B.5010元 C.4200元 D.250560元
18.哪一种结论是正确的?( )
A.四年级比五年级有更多的同学喜欢游泳
B.四年级和五年级大部分人都喜欢郊游
C.喜欢郊游的人数,五年级比四年级多
D.喜欢滑冰的人数,五年级是四年级的2倍
19.6名裁判员给一名体操运动员打分,去掉一个最高分,平均得9分,去掉一个最低分,平均得9.5分,最高分与最低分相差( )
A. 2.5分 B. 3分 C.3.5 D.不能确定
20.某校分4组为敬老院做好事,第一星期做25件,第二星期做30件,第三星期做29件,平均每星期做多少件?列式正确的是( )。
A.(25+30+29)÷4
B.(25+30+29)÷3
C.(25+30+29)÷4×7
D.(25+30+29)×3÷7
21.为了调查某一路口某一时段的汽车流量,记录了15天同一时段通过该路口的汽车辆数,其中有2天是142辆,2天是145辆,6天是156辆,5天是157辆.那么这15天在该时段通过该路口的汽车平均辆数是( )
A. 146
B. 150
C. 153
D. 160
22.小明班里的同学平均身高是1.4米,小强班里的同学平均身高是1.5米,小明和小强比( )
A.小明高
B.小强高
C.一样高
D.无法确定
23.下图是我国2015年工业用水统计图,哪个月的用水量最大?( )
A.一月 B.二月 C.三月 D.四月
24.如果要比较两个城市一周气温变化的情况,采用( )比较合适.
A.复式条形统计图
B.单式折线统计图
C.复式折线统计图
25.用举手表决同意与不同意,是应用了( )的意义.
A.平均数 B.众数 C.中位数
26.绘制扇形统计图的优点是( )
A.表示数量的多少
B.表示部分与整体的关系
C.表示数量增减变化情况
27.学校教学楼有四层.小青第一节课到四楼上数学课,第二节到二楼上艺术课,第三节到三楼上科学课,中午到一楼食堂吃饭.下面比较准确地描述这件事是( )图.
A. B.
C. D.
28.图为小强参加今年六月份的全县中学生数学竞赛每个月他的测验成绩,则他的五次成绩的平均数为( )分。
A.80 B.82 C.78 D.81
29.甲、乙、丙、丁四人的数学成绩分别是80分、90分、90分、x分,若这组数据的众数和平均数相等,则这四人中,丁的数学成绩x是( )分。
A. 90 B. 100 C. 80
30.实验小学两个课外活动小组男女生比例情况如图所示,下列判断正确的是( )。
A. 两个小组的人数同样多
B. 音乐组的女生和美术组的男生同样多
C. 美术组的男生比音乐组的男生多[来源:Zxxk.Com]
D. 美术组男生多,音乐组女生多
31.小利以往英语单词的测试都在75〜90分之间,此次得了 100分,下面说法正确的是( )。
A. 中位数减小了 B. 平均数增加了 C. 众数增加了
二、填空题
32.如图,是小红、小军10天1分钟跳绳训练成绩统计图:
(1)两人第天的跳绳成绩最接近,第天跳绳成绩相差最大.
(2)小军第天和第天跳绳的成绩一样.
33.下面是一辆汽车与一列火车的行程图表,根据图示回答问题。
(1)汽车的速度是每分钟( )千米;
(2)火车停站时间是( )分钟;
(3)火车停站后时速比汽车每分钟快( )千米;
(4)汽车比火车早到( )分钟。
34.条形统计图的特点是( ),折线统计图的特点是( )
35.我们学过的统计图有( )和( )。
36.复式条形统计图要画两种以上的直条,为了区别可以用不同的颜色或者线条来表示,这就是﹙ ﹚。
37.有﹙ ﹚种或﹙ ﹚种以上的数据组成的条形统计图就叫做复式条形统计图。
38.条形统计图的特点是用直条的﹙ ﹚表示数量的多少,直条越﹙ ﹚表示数量越多,直条越﹙ ﹚表示数量越少,直条长度﹙ ﹚,数量就相等。
39.要反映某食品中各种营养成份的含量,最好选用( )统计图。
40.右图是一件毛衣各种毛占总重量的统计图,根据右图回答问题。
(1)棉的含量占这件衣服的( )%。
(2)( )的含量最多,( )的含量最少。
(3)兔毛含量比涤纶少占总数的( )%。
(4)这件毛衣重400克,羊毛有( )克,兔毛有( )克。
41.常用的统计图有( )统计图,( )统计图,( )统计图。
42.小明所在的篮球队队员的平均身高是162厘米,小明的身高( )是162厘米。(填“一定”或“可能”)
43.在我校“校园十佳歌手”的比赛中,六名评委对某位选手打分如下:5分,8.3分,7.7分,9.2分,8.1分,7.9分,去掉一个最高分和一个最低分后的平均分为( )分。
44.下面是航模小组制作的两架航模飞机在一次飞行中飞行时间和高度的记录.
(1)甲飞机飞行了_____秒,乙飞机飞行了_____秒,甲飞机的飞行时间比乙飞机长_____。
(2)从图上看,起飞后第10秒乙飞机的高度是_____米,起飞后第_____秒两架飞机处于同一高度,起飞后大约_____秒两架飞机的高度相差最大。
45.如图,甲、乙、丙三人各集邮票3张、5张和4张,乙给甲( )张时,三个人的邮票同样多。
46.如图是某校五年级三个班男、女生人数统计图.
(1)五年级三个班中,班的女生最多,班的男生最少。
(2)班的男、女生人数同样多。班和 班的男生人数同样多。
47.常用的复式条形统计图有和 两种。
48.某厂厂长想了解今年本厂每个月的生产增减变化情况,那么生产科科长应该制作( )统计图,因为它能很容易看出数据的( )或( )。
49.小明把昨天的气温变化记录到如图的统计图中。
(1)小明每隔小时测量一次气温.
(2)这一天的平均温度是度.
(3)这一天从8:00到16:00的气温从总体上是如何变化的?你能猜猜这大约是什么季节吗?.
50.下面是五(1)班数学期末考试成绩.(单位:分)
100
89
94
56
87
75
69
83
75
98
99
76
85
91
64
95
60
81
96
74
78
65
73
85
93
100
77
58
60
67
74
76
80
84
88[来源:Zxxk.Com]
95
63
65
76
88
100
95
82
89
95
(1)按分数段填写下表
分数
100
90~99
80~89
70~79
60~69
60以下
合计
人数
(2)这个班同学的分数在 段的人数最多,在 段的人数最少.
(3)如果把满分定为一等奖,把90~99分定为二等奖,把80~89分定为三等奖.那么一等奖有( )人,二等奖有 人,三等奖有 人.全班有 人获奖。
51.扇形统计图能清楚地表示出各部分在总体中所占的.
52.有一组数:4.5、1.8、0.9、0.88、0.8、0.7、0.27、0.7、0.7、0.8,这组数的众数是,中位数是.
53.平均数能够反映一组数据的平均水平,能够反映一组数据的中等水平,能够反映一组数据的多数水平.
54.李明走52米直路,走了4次,步数如表:
第一次 第二次 第三次 第四次
77 78 81 84
他平均步长米.照这样他走500步是米.
55.看图填空
旅行团从小鸟天堂到渡假村共行了千米,在渡假村停留的时间是小时,从开始进行返回行程,从博物馆返到旅馆共行了千米.
三、判断题
56.要表示甲、乙同学几次数学成绩的对比变化情况,最好用复式折线统计图。( )
57.复式条形统计图中的图例颜色可以相同。﹙ ﹚
58.折线统计图可以清楚地看出数据变化的趋势。( )。
59.复式条形统计图用不同颜色的直条来表示几组数据是为了使统计图看起来美观,漂亮。( )
60.单式条形统计图中的数据只用一种直条来表示,而复式条形统计图可以同时表示两种或两种以上不同数量。﹙ ﹚
61.扇形统计图可以清楚地表示出各个项目与总数之间的关系。( )
62.条形统计图是根据折线的上升和下降来表示数量的增减变化情况的图形。( )
63.如果要表示女生人数占总人数的48%,可以绘制成条形统计图。( )
64.从折线统计图里不能看出数量的多少。( )
65.某学校三年级男生的平均身高是152厘米,张力是其中的一员,他的身高一定超过152厘米。 ( )
66.一组数据中只有一个中位数.(判断对错)
67.中位数一定是一组数据中处于最中间位置的那个数. (判断对错)
68.要直观地反映我国24~28届奥运会获金牌的数量情况,应选用折线统计图.(判断对错)
69.一年12个月中,除了大月就是小月.( )
70.一班学生的平均身高是160厘米,二班学生的平均身高为162厘米,则这两个班学生的平均身高为161厘米.( )
71.要反映小巧四年以来的体重变化情况,选用折线统计图比条形统计图更适合..(判断对错)
75.根据统计图进行比较、判断时要统一单位.(判断对错).
76.小明三科平均成绩是95分,他的数学成绩不可能是100分.(判断对错)
77.在一组数中,平均数比最大的数要小..(判断对错)
78.中位数、平均数、众数三种统计量综合起来去分析,才能够比较准确的反映事物的基本情况.(判断对错)
79.某工厂对外招聘工人时称:该工厂职工的月平均工资超过1000元,这句话就是说职工的最低工资不低于1000元..(判断对错)
80.扇形统计图能清楚地表示各部分数量同总数之间的关系..(判断对错)
四、解答题
81.下图是五年级三个班2分钟绕八字跳绳情况统计图
① 男生成绩最好的是( )班,最差的是( )班; 女生成绩最好的是( )班,最差的是( )班; 从图上可以看出( )班的总成绩最好。
② 比较3个班的成绩,你有什么意见。
82.聪聪家2009年11月支出情况统计如下图。聪聪家2009年11月的总支出是3600元。请你回答问题。
(1)这个月哪项支出最多?支出了多少元?
(2)文化教育支出了多少元?购买衣物支出了多少元?
(3)购买衣物的支出比文化教育支出少百分之几?少支出了多少元?
83.强的书法作品参加比赛,7个评委的打分分别为89分、91分、62分、90分、92分、88分、97分。
①这7个评委打的平均分是多少?
②如果先去掉一个最高分和一个最低分后再计算平均分,这时的平均分是多少?
③你认为哪一个平均分更公平合理?
84.甲、乙两地月平均气温见如下统计图。
(1)有一种树莓的生长期为5个月,最适宜的生长温度为7-10℃之间,这种植物适合在哪个地方种植?
(2)根据统计图,判断一年气温变化的趋势?
(3)小明住在甲地,他们一家要在“五一”期间去乙地旅游,他们应该做哪些准备?
85.完成下面的统计图,并回答问题。
这5名同学的平均身高是多少?
86.六年级学生一天的作息时间安排如图.
(1)六年级学生一天中上课时间是多少小时?
(2)据医学专家说,小学生每天的睡眠时间应不少于9小时.六年级学生的睡眠时间符合要求吗?
(3)六年级学生每天校内外活动时间大约是多少小时?
87. 新城小学三年级有四个班,其中一班有50人,二班比一班多5人,三、四班的总人数比一班的2倍多3人。三年级平均每班有多少人?
88.下面的记录是五年级某小组的学生在一分钟跳绳成绩(单位:下)
234 133 128 92 113 116 182 125 92
(1)分别计算这组数据的平均数和中位数.
(2)你认为平均数、中位数哪一个能更好地表示这组同学跳绳的平均水平?
89.小明在网上调查了几种水果的受欢迎程度,并将统计结果制成下面统计图。
观察统计图,回答问题。
(1)接受调查的人数总共有多少?
(2)喜欢哪种水果的总人数最多?是多少人?
(3)在接受调查的人中,喜欢哪种水果的男性最多?有多少人?
90.下面是甲乙两个城市去年6~12月份月平均气温统计表.
月份
温度(℃)
城市 7 8 9 10 11 12
甲 29 27 26 24 21 18
乙 30 28 23 18 10 4
(1)根据上面数据,完成下面折线统计图.
(2)从图中你得到哪些信息?(至少写出两条)
①.
②.
91.李欣和刘云为了参加学校运动会1分钟跳绳比赛,提前10天进行训练,每天测试成绩如下表(单位:次)
第几天姓名成绩
1
2
3
4
5
6
7
8
9
10
李欣
152
155
158
160
157
159
162
165
165
167
刘云
153
154
159
155
160
164
158
162
160
165
根据下面的统计图,回答问题。
(1)李欣和刘云第一天的成绩相差多少?第10天呢?
(2)李欣和刘云跳绳的成绩呈现什么变化趋势?谁的进步最大?
(3)你能预测两个人的比赛成绩吗?
(4)你还能提出什么问题?并解决问题。
提升题
一、作图题
92.某市无线电一厂、二厂2009—2013年的产值增长情况如下表。根据下表中的数据,制成复式折线统计图。
93.育才小学四年级两个班回收易拉罐情况如下表。完成下面的复式条形统计图。:
育才小学四年级两个班回收易拉罐统计图
(1)四⑴班哪个月回收的易拉罐最多?哪个月回收的易拉罐最少?
(2)四⑵班四个月一共回收多少个易拉罐?
(3)如果回收10个易拉罐可以制成2个新易拉罐,四⑵班四个月回收的易拉罐可以制成几个新易拉罐?
(4)四⑴班平均每月回收多少个易拉罐?
94.六(1)班某次数学测试成绩如下:优12人,良20人,中15人,差5人,分别计算各类成绩占总数的百分之几?并以此制成扇形统计图.
参考答案
1【答案】B
【解析】复式折线统计图的特点是清楚、直观的描述数据的增减变化趋势,根据此选择。
2【答案】C
【解析】折线统计图可以清楚的看出数量的增减变化,因此比较股票的走势变化情况要采用折线统计图,而题目是统计两只股票的走势情况,因此要选择复式折线统计图,根据此选择。
3【答案】C
【解析】题目是比较两个城市一周的气温变化情况,因此要采用复式折线统计图。根据此选择即可。
4【答案】C。
【解析】因为这是两个统计图,且各自的总人数不确定,因此不能确定哪个统计图中的女生人数多少,根据此选择。
5【答案】A。
【解析】总人数有:20+15+12+3=50(人),20÷50=40%,根据此选择。
6【答案】A。
【解析】比较3个百分数的大小即可,根据此选择。
7【答案】A
【解析】条形统计图可以清楚的表示各个数量的多少,折线统计图可以,清楚的表示各个数量的增减变化情况,扇形统计图可以清楚的表示各个数量与总数之间的关系,根据此选择即可。
8.【答案】A。
【解析】要求平均每人生产的零件个数,需要先求出两人生产的零件个数总和,再除以2即可。3天是多余条件,打破“先求和时,几个数相加就就除以几”的思维定势。
9.【答案】B。
【解析】先看横轴和纵轴各表示统计的内容,然后再根据横轴和纵轴解决问题。
10.【答案】C。
【解析】根据统计表可知,跑步的男生有2人、女生有3人,跳高的男生有4人、女生有6人,游泳的男生有6人、女生有6人,跳远的男生有2人、女生有1人,根据这些数据选择条形统计图即可得到答案;
11.【答案】A.
【解析】一幅完整的复式统计图除写上标题、绘制时间、数据外还要标注出图例,此图缺少图例,幅复式条形统计图缺少图例.
12【答案】B.
【解析】通过观察四幅折线统计图,图A和图C不符合小明的行为.小明先走后跑,也就是速度由慢到快,离家的距离原来越远,通过观察,图B描述了小明的行为.
13【答案】C.
【解析】根据题意可知,将热水器中的水量看作单位“1”,爸爸用了(250×)升水,剩下的水是小明用去的,爸爸、小明共用了(6+6)分钟,另为中间停止了6分钟,所以图中的时间应该是(6+6+6)分钟,列式解答再对照上图进行选择即可得到答案.
14.【答案】B
【解析】
试题分析:条形统计图能很容易看出数量的多少;折线统计图不仅容易看出数量的多少,而且能反映数量的增减变化情况;扇形统计图能反映部分与整体的关系;由此根据情况选择即可.
解:根据统计图的特点可知:气象台要绘制近一个月的气温统计图,选择折线统计图比较合适.
故选:B.
【点评】此题应根据条形统计图、折线统计图、扇形统计图各自的特点进行解答.
15.【答案】C
【解析】
试题分析:把这个班学生总数看作单位“1”,其中在家就早餐的占18%,其余的都不在家就早餐,根据百分数乘法的意义,用这个班的总人数乘不在家就早餐人数所占的百分率就是不在家吃早餐的学生数.
解:50×(1﹣18)
=50×82%
=41(人)
答:不在家吃早餐的学生数为41人.
故选:C.
【点评】此题是考查如何从扇形统计图中获取信息,然后再根据所获取的信息进行有关计算.
16.【答案】B
【解析】
试题分析:扇形面积占整个圆形的,用360°乘以进行计算即可.
解:360°×=60°
答:这个扇形的圆心角是60°.
故选:B.
【点评】每部分占整个部分的分率等于这部分的圆心角占360°的分率.
17.【答案】C
【解析】
试题分析:首先根据扇形统计图和已知条件求出六年级同学的人数,然后求出抽样调查数据的平均数,再利用抽样调查估计总体的思想即可求出该校六年级同学捐款的总数.
解:因为曙光小学有800名学生,
所以六年级同学的人数为:800×30%=240(人),
而抽样调查数据平均数为:
(4×5+8×10+10×15+16×20+12×25)÷(4+8+10+12+16)
=(20+80+150+320+300)÷50
=870÷50
=17.4(元)
所以17.4×240=4176≈4200(元)
所以该校六年级同学捐款的总数大约为4200元.
18.【答案】B
【解析】
试题分析:先根据图例分清楚:浅颜色表示四年级,深颜色表示五年级,然后逐个选项分析,找出正确的即可求解。
解:
A:喜欢游泳的四年级有3人,而五年级就有5人,四年级的人数比五年级的人数少,所以本选项错误。
B:四年级和五年级人数中都是郊游的人数最多,所以四年级和五年级大部分人都喜欢郊游是正确的。
C:喜欢郊游的人数,五年级有11人,而四年级有15人,所以五年级的人数比四年级少,本选项错误。
D:喜欢滑冰的人数,五年级有6人,四年级有9人,6÷9=,五年级的人数是四年级的,不是的2倍,本选项错误。
19.【答案】A
【解析】
解:去掉一个最高分,平均得分9分,其余5人总分为9×5=45(分);去掉一个最低分,平均得分9.5分,其余人总分为9.5×5=47.5(分);45分不包括最高分但含有最低分,47.5分不包括最低分但含有最高分,因此最高分与最低分相差:47.5-45=2.5(分)。
20.【答案】B
【解析】
试题分析:把这三个星期做的好事的总件数加起来,除以3,就是平均每个星期做的件数,据此即可解答。
解:(25+30+29)÷3
=84÷3[来源:学+科+网]
=26(件)
所以平均每星期做26件。
故选:B。
21.【答案】C
【解析】
解:(142×2+145×2+156×6+157×5)÷15
=(284+290+936+785)÷15
=2295÷15
=153(辆)
所以这15天在该时段通过该路口的汽车平均辆数是153辆.
故选:C.
22.【答案】D
【解析】
解:小明和小强的身高未知,无法比较谁高;
故选:D.
23.【答案】D
【解析】
解:从我国2015年工业用水统计图可以看出一月的工业用水量达40,二月是60,三月20,四月是80,那么四月用水量最大。
24.【答案】C
【解析】
试题分析:(1)条形统计图的特点:能清楚的表示出数量的多少;
(2)折线统计图的特点:不但可以表示出数量的多少,而且能看出各种数量的增减变化情况;
(3)扇形统计图的特点:比较清楚地反映出部分与部分、部分与整体之间的数量关系;据此进行解答即可.
解:因为折线统计图不但可以表示出数量的多少,而且能看出各种数量的增减变化情况,
所以要比较两个城市一周气温变化的情况,采用复式折线统计图比较合适;
故选:C.
【点评】此题应根据条形、折线和扇形统计图的特点进行分析、解答.
25.【答案】B
【解析】
试题分析:根据众数的意义,众数是一组数据中出现次数最多的数.举手表决若举手的是大多数,则通过,否则就不通过.是应用了众数的意义.
解:用举手表决同意与不同意,是应用了众数的意义.
故选:B.
【点评】本题考查了众数在日常生活中的应用.
26.【答案】B
【解析】
试题分析:扇形统计图中把整体看成单位“1”,较易表示出各部分占整体的百分之几或几分之几.
解:扇形统计图可以清楚地表示出部分同整体之间的关系.
故选:B.
【点评】本题是根据扇形统计图的特点直接求解,要理解条形统计图、折线统计图、扇形统计图的特点.
27.【答案】B
【解析】
试题分析:根据题意可知,小青第一节课到四楼,第二节课到二楼,第三节课到三楼,第四节课到一楼,可根据小青先后到达的楼层进行绘制单式折线统计图,然后再进行选择即可得到答案.
解:小青第一节课到四楼,第二节课到二楼,第三节课到三楼,第四节课到一楼,
故选:B.
【点评】此题主要考查的是如何根据题意绘制单式折线统计图.
28.【答案】A
【解析】要求五次成绩的平均数,就是先求出五个数的和,然后再除以5,(65+80+80+85+90)÷5=80分
29.【答案】B
【解析】本题主要考查了平均数和众数的意义和求法。数据中出现次数最多的那个数,就是此组数据的众数。
根据题意,在此组数据中出现次数最多的那个数,就是此组数据的众数;因为众数和平均数相等,假设丁的数学成绩是90分,那么众数是90分,平均数是(80+90×3)÷4=87.5分,不相等;假设丁的数学成绩是100分,那么众数是90分,平均数是(80+90×2+100)÷4=90分,相等;假设丁的数学成绩是80分,那么众数不能确定,平均数是(80×2+90×2)÷4=85分,没法比较,所以此题选择B。
30.【答案】D
【解析】本题主要考查了扇形统计图的应用。
因为两个课外活动小组男女生比例情况如图所示,不能确定两个小组的人数,所以A、B、C都不对,在美术组中,男生占的百分数女生大,所以美术组男生比女生多,在音乐组中,女生占的百分数男生大,所以音乐组女生比男生多,即D正确。
31.【答案】B
【解析】本题考查的是中位数、平均数和众数的问题。一组数据从小到大进行排列,当这组数据是奇数个时,中位数是中间的一个数,当这组数据是偶数个时,中位数是中间的两个数的平均数;平均数是这组数据所有的分数的总和除以这组数据总个数;众数是这组数据出现次数最多的数。
由题意可知,小利这次测试的成绩超出了平时的成绩,根据中位数、平均数、众数的含义可知,一个极端数据的出现会使中位数向极端数据靠拢,即中位数会增加;一个极端数据的出现不会影响整组数据的众数,即众数不变;因为这个极端数据高于以往数据的平均水平,所以它的出现会使平均数增加。故选B。
32.【答案】7,4;6,7.
【解析】
试题分析:(1)由复式统计图即可看出哪天两人的成绩最接近(表示该天两人成绩的点距离最近);哪天两人的成绩相差最大(表示该天两人成绩的点距离最远).
(2)由统计图即可看出小军哪两天的成绩一样.
解:(1)答:两人第7天的跳绳成绩最接近,第4天跳绳成绩相差最大.
(2)答:小军第6天和第7天跳绳的成绩一样.
故答案为:7,4;6,7.
【点评】此题是考查如何从复式折线统计图中获取信息,并根据所获取的信息解决实际问题.
33【答案】故答案为:(1);(2)10;(3);(4)5
【解析】解答时仔细观察折线统计图,分析得到问题的答案。第(1)题根据统计图可知:汽车出发的时刻是7:55,行驶到15千米时对应时刻是8:20,所以用路程(15千米)除以时间(25分钟)即可;第(2)题从图中可知火车在8:00到8:10之间停站,也就是停站时间是10分钟;第(3)题可先求出火车停站后的时速,再减去汽车的时速即可;第(4)题,由图中得出信息可知汽车到达时刻为8:20,火车到达时刻为8:25,汽车比火车早到5分钟。
34【答案】故答案为:可以清楚地看出数量的多少;可以清楚地看出数据的增减变化趋势。
【解析】条形统计图可以清楚的看出数量的多少,折线统计图可以清楚的看出数据的增减变化趋势,根据此填空即可。
35【答案】故答案为:条形统计图;折线统计图
【解析】我们学过的统计图有条形统计图和折线统计图,根据此填空即可。
36【答案】图例
【解析】复式条形统计图弄清楚图例是关键。
37【答案】两 两
【解析】复式条形统计图的特点是有两种或两种以上的数据组成。
38【答案】长短 高 短 相等
【解析】条形统计图的特点是用直条的长短、高矮表示数量的多少。
39【答案】故答案为:扇形
【解析】要反映某食品中各种营养成分的含量,也就是反映各个数量与总量之间的关系,因此要选用扇形统计图。
40【答案】故答案为:(1)7;(2)羊毛;棉;(3)17;(4)240;32
【解析】通过扇形统计图可知,棉的含量占这件衣服的7%;羊毛的含量最多,棉的含量最少;25%-8%=17%;400×60%=240克,400×8%=32克,根据此填空即可。
41【答案】故答案为:条形;折线;扇形
【解析】常用的统计图有条形统计图、折线统计图和扇形统计图,根据此填空即可。
42.【答案】可能。
【解析】平均数反映的是一组数据的特征,不是其中每一个数据的特征,所以篮球队员的身高可能是比162厘米高,可能等于162厘米,也可能比162厘米矮,据此解答即可。
43.【答案】8。
【解析】最高分是9.2,最低分是5,本题就是要求剩下的4个数的平均数.运用求平均数的公式来解答。
44.【答案】(1)40,35,5秒;(2)20,15,30。
【解析】(1)首先要明确,虚线表示甲飞机的飞行,实线表示乙飞机的飞行.由折线统计图可知,甲飞机飞行了40秒,乙飞机飞行了35秒,用甲飞机飞行的时间减去乙飞机飞行的时间即可求出甲飞机的飞行时间比乙飞机长的时间;
(2)由统计图可知,横轴表示飞行时间,纵轴表示飞行高度.观察可知起飞后第10秒乙飞机的高度是20米,起飞后第15秒,两折线相交,说明此时两架飞机的高度相同,起飞后大约30秒两折线离的最远,说明此时两架飞机的高度相差最大。
45.【答案】1。
【解析】结合生活实际问题中的数据3、4、5的含义,利用移多补少的方法求平均数。
46.【答案】二、二,三、一、三。
【解析】(1)根据条形统计图,五年级三个班中,五年级二班的女生最多,有27人,五年级二班的男生最少,有23人;(2)五年级三班的男、女生人数同样多,都是25人,五年级一班的男生有25人,五年级三班的男生有25人,所以五年级一班和五年级三班的男生人数同样多.
47.【答案】竖式,横式.
【解析】根据常用的复式条形统计图的种类进行解答即可。解:常用的复式条形统计图有竖式和横式两种.
48.【答案】折线;增加;减少
【解析】折线统计图能清楚地表示出数据的增减变化情况,能很容易看出数据的增加或减少;据此填空即可。
49.【答案】①由折线统计图可知,小明每隔1小时测量一次气温;
②(16+17+19+20+22+23+23+21+19)÷9
=180÷9
=20(度)
答:这一天的平均温度是20度.
③这一天从8:00到16:00的气温最低是16℃,最高是23℃,这大约是春秋季节.
故答案为:1,20,春秋季节.
【解析】
①由折线统计图可知,小明每隔1小时测量一次气温;
②用测量的温度和除以测量的次数即可得出这一天的平均温度;
③这一天从8:00到16:00的气温最低是16℃,最高是23℃,这大约是春秋季节.
50.【答案】3,10,12,10,8,2,45,80~89,60以下,3,10,12,25.
【解析】(1)按分数段填写下表
分数
100
90~99
80~89
70~79
60~69
60以下
合计
人数
3
10
12
10
8
2
45
(2)这个班同学的分数在80~89段的人数最多,在60以下段的人数最少.
(3)如果把满分定为一等奖,把90~99分定为二等奖,把80~89分定为三等奖.那么一等奖有3人,二等奖有10人,三等奖有12人。
3+10+12=25(人)
答:全班有25人获奖。
51.【答案】百分比或百分率.
【解析】扇形统计图能清楚地表示出各部分在总体中所占的百分比或百分率.
52.【答案】0.7,0.8.
【解析】
试题分析:一组数据中出现次数最多的数据叫做众数;将一组数据按照从小到大(或从大到小)的顺序排列,如果数据的个数是奇数,则处于中间位置的数就是这组数据的中位数;如果这组数据的个数是偶数,则中间两个数据的平均数就是这组数据的中位数.
解:0.7出现的次数最多,故众数是0.7,
按照从小到大的顺序排列为0.27,0.7,0.7,0.7,0.8,0.8,0.88,0.9,1.8,4.5,
这组数据个数是偶数个,故这组数据的中位数是(0.8+0.8)÷2=0.8,
故答案为:0.7,0.8.[来源:学科网]
【点评】本题考查了众数和中位数的定义,解题的关键是牢记定义,此题比较简单,易于掌握.
53.【答案】中位数,众数.
【解析】
试题分析:众数是指在一组数据中出现次数最多的那个数,它代表一组数据的“多数水平”,能够反映一组数据的集中情况;平均数是指在一组数据中所有数据之和再除以数据的个数,是一组数据的平均水平;中位数能够反映一组数据的中等水平,据此解答即可.
解:平均数能够反映一组数据的平均水平,中位数能够反映一组数据的中等水平,众数能够反映一组数据的多数水平.
故答案为:中位数,众数.
【点评】本题考查了众数的意义、平均数和平均数的意义.
54.【答案】0.65,325.
【解析】
试题分析:(1)求平均步长,用4次走的总路程除以4次所走的总步数即可;
(2)求照这样走500步是多少米,用平均步长乘500即可.
解:(1)(52×4)÷(77+78+81+84)
=208÷320
=0.65(米)
(2)0.65×500=325(米)
答:他平均步长0.65米,照这样他走500步是325米.
故答案为:0.65,325.
【点评】此题考查了求平均数的方法,要读清题意,灵活运用公式解答.
55.【答案】50,2,13:00,50.
【解析】
试题分析:用渡假村到旅馆的距离减去小鸟天堂到旅馆的距离就是从小鸟天堂到渡假村的距离;用从度假村走的时刻减去到的时刻就是在度假村停留的时间;离开博物馆的时刻就是返回的时刻;博物馆到旅馆的距离就是返回的路程.
解:如图,
60﹣10=50(千米)
13﹣11=2(小时)
即旅行团从小鸟天堂到渡假村共行了50千米,在渡假村停留的时间是2小时,从13:30开始进行返回行程,从博物馆返到旅馆共行了50千米.
故答案为:50,2,13:00,50.
【点评】此题是考查如何从折线统计图获取信息,并根据所获取的信息解决实际问题.时间的推算是:结束时刻﹣开始时刻=经过时间;路程的推算:末端路程的千米数﹣起始路程的千米数=经过的千米数.
56【答案】√
【解析】成绩的变化是增减的变化,因此选择折线统计图,而题目比较的是两个同学的成绩变化情况,因此选择复式折线统计图比较好。因此本题正确。
57【答案】×
【解析】复式条形统计图中的图例颜色不能相同。
58【答案】√
【解析】条形统计图可以清楚的看出数量的多少,折线统计图可以清楚的看出数据的增减变化趋势,因此本题正确。
59【答案】×
【解析】复式条形统计图用不同颜色的直条来表示几组数据是为了区分比较不同的数量。
60【答案】√
【解析】单式条形统计图和复式条形统计图的区别是直条的种类不同。
61【答案】√
【解析】扇形统计图可以清楚地表示出各个项目与总数之间的关系,根据此判断即可。
62【答案】×
【解析】折线统计图是根据折线的上升和下降来表示数量的增减变化情况,而不是条形统计图,根据此判断即可。
63【答案】×
【解析】本题是表示女生人数占总人数的百分比关系,因此用扇形统计图比较好,根据此判断。
64【答案】×
【解析】折线统计图可以清楚的表示数量的增减变化,但也能看出数量的多少,根据此判断即可。
65.【答案】×。
【解析】根据平均数的意义,一组数据的平均数就是这组数据之和除以这组数据的个数,这组数据中有大的要比平均数大,小的要比平均数小。这一班的同学平均身高就是这个班所有同学身高之和除以这个班的人数,这个班同学的身高比较高的要大于这个平均数,身高比较矮的要小于这个平均数,据此即可判断。
66.【答案】√
【解析】
试题分析:中位数是指将数据按大小顺序排列起来,形成一个数列,居于数列中间位置的那个数据;由此可知:一组数据中只有一个中位数;据此解答即可.
解:由分析可知:一组数据中只有一个中位数,说法正确;
故答案为:√.
【点评】此题考查了中位数的定义,注意平时基础知识的积累.
67.【答案】×
【解析】
试题分析:中位数:将数据按照从小到大或从大到小的顺序排列,如果数据个数是奇数,则处于最中间位置的数就是这组数据的中位数;如果数据个数是偶数,则中间两个数据的平均数是这组数据的中位数;据此解答即可.
解:将一组数据按照从小到大或从大到小的顺序排列,如果数据个数是奇数,则处于最中间位置的数就是这组数据的中位数;
如果数据个数是偶数,则中间两个数据的平均数是这组数据的中位数,所以原题说法错误.
故答案为:×.
【点评】此题考查中位数的意义的理解.
68.【答案】×
【解析】
试题分析:条形统计图能很容易看出数量的多少;折线统计图不仅容易看出数量的多少,而且能反映数量的增减变化情况;扇形统计图能反映部分与整体的关系;由此根据情况判断即可.
解:根据统计图的特点可知:要直观地反映我国24~28届奥运会获金牌的数量情况,应选用条形统计图;
所以原题说法错误.
故答案为:×.
【点评】此题应根据条形统计图、折线统计图、扇形统计图各自的特点进行解答.
69.【答案】×
【解析】
试题分析:一年有12个月,其中有7个大月,4个小月,2月既不是大月也不是小月;据此解答.
解:一年有12个月,其中有7个大月,即1、3、5、7、8、10、12月;
有4个小月,即4、6、9、11月;
2月既不是大月,也不是小月.
故答案为:错误.
70.【答案】×
【解析】
试题分析:根据题意,先分别求出一班和二班学生身高的和,再除以总人数即得两个班学生的平均身高.
解:(160×一班学生的人数+162×二班学生的人数)÷(一班学生的人数+二班学生的人数)=这两个班学生的平均身高;
所以(160+162)÷2=161(厘米)是错误的;
故答案为:×.
71.【答案】√
【解析】
试题分析:条形统计图能很容易看出数量的多少;折线统计图不仅容易看出数量的多少,而且能反映数量的增减变化情况;扇形统计图能反映部分与整体的关系;由此根据情况选择即可.
解:根据统计图的特点可知:要反映小巧四年以来的体重变化情况,选用折线统计图比条形统计图更适合,说法正确;
故答案为:√.
【点评】此题应根据条形统计图、折线统计图、扇形统计图各自的特点进行解答.
72【答案】√
【解析】成绩的变化是增减的变化,因此选择折线统计图,而题目比较的是两个同学的成绩变化情况,因此选择复式折线统计图比较好。因此本题正确。
73【答案】√
【解析】扇形统计图可以清楚地表示出各个项目与总数之间的关系,根据此判断即可。
74【答案】×
【解析】复式条形统计图要标出图例。
75.【答案】√
【解析】
试题分析:统计图进行比较、判断时要注意统一标准,例如注意时间、单位,反映的事件、比例如何,是包括发展速度还是增长速度.还是增长的额度等,即统一标准.
解:根据统计图进行比较、判断时要注意统一标准.
故答案为:√.
【点评】此题主要考查的是:根据统计图进行比较、判断时要注意统一标准.
76.【答案】错误
【解析】
试题分析:因为平均数反映的是一组数据的特征,不是其中每一个数据的特征,它比最小的数大一些,比最大的数小一些,在它们之间.据此解答即可.
解:小明三科平均成绩是95分,三科任意一科的成绩可能大于95分,可能小于95分或等于95分,所以他的数学成绩可能是100分.所以题干说法错误.
故答案为:错误.[来源:Z|xx|k.Com]
【点评】本题主要考查了平均数的意义,即平均数是表示一组数据集中趋势的量数,它是反映数据集中趋势的一项指标.
77.【答案】×
【解析】
试题分析:根据平均数的求法,求出这组数的和再除以这组数的个数,如果这组数大小不同,平均数要比最大的数小,比最小的数大;如果这组数大小相同,最大数、最小数、平均数相等.
解:在一组数中,平均数不一定比最大的数要小;
故答案为:×.
【点评】本题主要是考查平均数的意义及求法.注意,一组数据中,平均数不一定比最大的数小,也不一定比最小的数大.
78.【答案】√
【解析】
试题分析:平均数:平均数的计算中要用到每一个数据,因而它反映的是一组数据的总体水平.中位数:中位数是一组数据的中间量,代表了中等水平.众数代表的是一组数据的多数水平,众数反映了一组数据的集中趋势,当众数出现的次数越多,它就越能代表这组数据的整体状况,并且它能比较直观地了解到一组数据的大致情况.
解:反映一组数据的一般水平通常有三种统计量,它们是平均数、中位数和众数.平均数受极端数据的影响较大,中位数不受极端数据的影响,往往更能代表一组数据的一般水平;众数有时可能没有,有时不止一个,众数反映了一组数据的集中趋势,当众数出现的次数越多,它就越能代表这组数据的整体状况,并且它能比较直观地了解到一组数据的大致情况,
所以“中位数、平均数、众数三种统计量综合起来去分析,才能够比较准确的反映事物的基本情况”的说法是正确的.
故答案为:√.
【点评】平均数、中位数和众数是常用的统计量.掌握中位数、平均数、众数的特征是解题的关键.
79.【答案】×
【解析】
试题分析:根据平均数的意义可知:该工厂职工的月平均工资超过1000元,并不是所有人的工资都超过1000元,可能有的比1000元多,有的等于1000元,有的少于1000元.据此解答即可.
解:由题意得:月平均工资超过1000元,并不是所有人的工资都超过1000元,可能有的比1000元多,有的等于1000元,有的少于1000元,所以题干说法错误.
故答案为:×.
【点评】此题主要考查根据平均数的意义解决实际问题.
80.【答案】√
【解析】
试题分析:扇形统计图中把整体看成单位“1”,较易表示出各部分占整体的百分之几.
解:扇形统计图可以清楚地表示出部分同整体之间的关系,较易表示出各部分占整体的百分之几.
故答案为:√.
【点评】本题是根据扇形统计图的特点直接判断,要理解条形统计图、折线统计图、扇形统计图的特点.
81【答案】①三班 一班 二班 一班 二班。
②一班同学要加强体能锻炼,另外向其他两个班学习绕八字跳绳的技巧。
【解析】直条高矮代表数量的多少。
82【答案】(1)伙食支出最多,支出了3600×35%=1260(元);(2)3600×25%=900(元),3600×20%=720(元);(3)(900-720)÷900=20%;900-720=180(元)
【解析】(1)通过观察扇形统计图可知伙食支出最多,支出了3600×35%=1260元;(2)3600×25%=900元;3600×20%=720元;(3)用文化教育的支出钱数减去购买衣物的钱数,用所得的差除以文化教育的钱数即可。
83.【答案】①(89+91+62+90+90+92+88+97)÷7=87(分)
答:这7个评委打的平均分是87分。
②去掉一个最高分97,一个最低分62,
(89+91+90+92+88)÷5=90(分)
答:如果去掉一个最高分和一个最低分,这时的平均分是90分.
(3)我认为去掉一个最高分和一个最低分,再计算平均分比较合理,因为评委的评分常带有主观性,因此去掉一个最高和最低分,能够使评分更具公平性。
【解析】①首先把7个评委的打分相加,求出李强一共得了多少分,然后再除以7,求出这7个评委打的平均分是多少即可;
②首先去掉一个最高分和一个最低分,然后求出总得分是多少,最后再除以5,求出这时的平均分是多少即可;
③第二种平均分即去掉一个最高分和一个最低分,再计算平均分比较合理,因为评委的评分常带有主观性,因此去掉一个最高和最低分,能够使评分更具公平性。
84.【答案】(1)因为树莓的最适宜的生长温度为7~10℃之间,5月份甲地的温度都在28℃以上,而乙地的温度在21℃--25℃之间,更接近树莓的生长温度,所以这种植物适合在乙地种植。
(2)甲乙两地今年的温度是逐步升高,到7月份升到最高,然后逐渐下降。
(3)小明住在甲地,去乙地旅游,5月份甲地的温度较高,而乙地的温度相对甲地更低一些,所以他们要带一些稍厚的衣服。
【解析】由图可知:除7、8月份之外,甲地全年的气温比乙地高一些;由此求解。
85.【答案】
(141+138+139+137+140)÷5
=695÷5
=139(厘米)
答:这5名同学的平均身高是139厘米。
【解析】依据图示纵轴的起始点是135,而李华的身高比起始点高了3个点是138,也就多了138-135=3厘米,可得纵轴每个点代表3÷3=1厘米,根据张梅,刘艳和王芳的身高所在的点比起始点高的点的数,运用加法求出他们的身高,再求出5人身高的和,最后根据平均身高=5人身高和÷人数即可解答。
86.【答案】6小时;符合;4小时
【解析】
试题分析:(1)根据百分数乘法的意义,用一天的时间(24小时)乘上课时间所占的百分率就是上课的时间.
(2)同理,用一天的时间乘睡眠时间所占的百分率就是睡眠时间,再与9小时进行比较,即可得出结论.
(3)同理,用一天的时间乘学生在校内外活动时间所占的百分率就是在校内外活动时间.
解:(1)24×25%=6(小时)
答:六年级学生一天中上课时间是6小时.
(2)24×41.5%=9.96(小时)
9.96小时>9小时
答:六年级学生的睡眠时间符合要求.
(3)24×16.7%≈4(小时)
答:六年级学生每天校内外活动时间大约是4小时.
【点评】此题是考查如何从扇形统计图中获取信息,并根据所获取的信息解决有关实际问题.此题主要是百分数乘法的应用方面的计算.
87.【答案】52人
【解析】
试题分析:在解这道题时,一般是根据“总数量÷总份数=平均数”这个关系式,据此求解。
解: [50+(50+5)+(50×2+3)]÷4=52(人)
88.【答案】(1)平均数是135,中位数是125.(2)平均数
【解析】
试题分析:(1)根据求平均数的方法,首先求出9位学生跳绳的总数,问题即可解答;根据求中位数的方法:先按大小顺序排列,找出最中间的数即可;
(2)平均数是指在一组数据中所有数据之和再除以数据的个数.它是反映数据集中趋势的一项指标;中位数可以对事物的大体趋势进行判断和掌控,它不受偏大或偏小数据的影响,适合反映事物的一般水平,所以此题平均数能更好的表示这组同学跳绳的平均水平.
解:(1)(234+133+128+92+113+116+182+125+92)÷9
=1215÷9,
=135;
按照从小到大排列为92,92,113,116,125,128,133,182,234,所以中位数是125.
答:这组数据的平均数是135,中位数是125.
(2)平均数能更好地表示这组同学跳绳的平均水平.
【点评】此题主要考查求平均数、中位数的方法,解题规律是:总数÷份数=平均数,求中位数时注意奇数个﹣﹣最中间的数;偶数个﹣﹣中间两个数的平均数.
89.【答案】2390;喜欢桃子的人数最多,是756人;喜欢桃子的男性最多,有356人
【解析】
试题分析:(1)把喜欢每种水果的总人数都加起来即可;
(2)把喜欢苹果、香蕉、菠萝、桃子的人数分别求出来,然后进行比较即可;然后计算出是多少人;
(3)根据统计图可知,要找出喜欢哪种水果的男性最多,只要看一下男性的哪个条形图最高即可,然后再找出数量。
解:(1)(260+462)+(166+265)+(309+172)+(356+400)
=722+431+481+756
=2390(人)
所以接受调查的人数总共有2390人。
(2)喜欢苹果的人数:260+462=722(人)
喜欢香蕉的人数:166+265=431(人)
喜欢菠萝的人数:309+172=481(人)
喜欢桃子的人数:356+400=756(人)
因为756>722>481>431;所以喜欢桃子的人数最多;
所以喜欢桃子的人数最多,是756人。
(3)根据统计图可知,喜欢桃子的男性最多,有356人。
90.【答案】(1)略
(2)①甲、乙两城市的气温都呈下降的趋势;
②乙城市的气温下降的比较快.
【解析】
试题分析:(1)在统计图中找出甲乙两个城市去年6~12月份月平均气温对应的点,再根据图中给出的图例,选择合适的线顺次连接即可;
(2)从折线的走势分析:①甲、乙两城市的气温都呈下降的趋势;
②乙城市的气温下降的比较快.
解:(1)如图:
(2)①甲、乙两城市的气温都呈下降的趋势;
②乙城市的气温下降的比较快.
【点评】本题主要考查了复式折线统计图的画法及从统计图中获取信息.
91.【答案】
(1)第1天相差1个,第10天相差2个;
(2)李欣、刘云都在进步,李欣进步比较大;
(3)李欣的比赛成绩可能是169个,刘云的比赛成绩可能是167个;
(4)李欣第10天的训练比第9天进步的2个。
【解析】
考点:复式折线统计图;平均数的含义及求平均数的方法;从统计图表中获取信息;统计结果的解释和据此作出的判断和预测。
分析:(1)刘云第一天跳的个数减去李欣第一天跳的个数,用李欣第10天跳的个数减去刘云第10天跳的个数即可;(2)从统计图可以看出,李欣与刘云的跳绳成绩呈上升趋势,分别用她俩的第10天跳的个数减去各自第一天跳的,谁的结果大就是谁进步大;(3)根据李欣这10天训练的结果可知,李欣每次大约进步2个,那么李欣在比赛时的成绩可能是(167+2)个;刘云每天大约进步2个,那么刘云的比赛成绩大约是(165+2)个;(4)提出的问题是:李欣第10天的训练比第9天的训练进步了几个?可用李欣第10填跳的个数减去第1天跳的个数即可。
解答:
(1)153﹣152=1(个),[来源:学科网ZXXK]
167﹣165=2(个),
答:第1天相差1个,第10天相差2个;
(2)李欣:167﹣152=15(个),
刘云:165﹣153=12(个),
答:李欣、刘云都在进步,李欣进步比较大;
(3)李欣的比赛成绩可能是:167+2=169(个),
刘云的比赛成绩可能是:165+2=167(个),
答:李欣的比赛成绩可能是169个,刘云的比赛成绩可能是167个;
(4)问题:李欣第10天的训练比第9天的训练进步了几个,
167﹣165=2(个),
答:李欣第10天的训练比第9天进步的2个。
点评:解答此题的关键是根据折线统计图提供的数据进行分析、计算、预测即可。
92.【答案】
【解析】本题考查学生制作复式折线统计图的方法的掌握。
制作复式折线统计图有以下几个步骤:(1)整理数据;(2)写出统计图的名称和制图时间,并标出单位;(3)画出纵轴和横轴,用一个长度单位表示一定的数量;(4)根据数据的多少先描点,再把点用线顺次连接起来,最后标上数据。要注意复式统计图要用两种不同的线表示一厂和二厂的产量。
93【答案】
育才小学四年级两个班回收易拉罐统计图
﹙1﹚四⑴班七月回收的易拉罐最多,四月回收的易拉罐最少。
﹙2﹚24+26+28+32=110﹙个﹚
﹙3﹚110÷10×2=22﹙个﹚
﹙4﹚﹙23+25+26+34﹚÷4=27﹙个﹚
【解析】 (1)直条最高数量最多,直条最矮,数量最少。
(2)把四月-七月的数量加起来。
(3)先求110里面有几个10,再求可以制成几个新易拉罐?
(4)先求四个月的总数,再求平均数。
94.【答案】
【解析】
试题分析:分别用各类成绩人数除以总人数,求出各类成绩人数所占的有百分率,用360°分别乘各类成绩人数所占的百分率,求出表示各类成绩人数的扇形圆心角的度数,即可绘制出表示该班某次数学测试成绩的扇形统计图.
解:(1)总人数:12+20+15+5=52(人)
优:12÷52≈23.1%
良:20÷52≈38.5%
中:15÷52≈28.8%
差:5÷52≈9.6%
答:优约占总人数的23.1%,良约占38.5%,中约占28.8%,差约占9.6%.(2)360°×23.1%=83.16°
360°×38.5%=138.6°
360°×28.8%=103.68°
360°×9.6%=34.56°
根据表示各类成数人数的扇形圆心角的度数绘制扇形统计图如下:
【点评】此题主要是考查扇形统计图的绘制,绘制扇形统计图的关键是根据各部分占整体的百分率,计算出表示各部分的扇形的圆心角的度数.
相关试卷
这是一份【精品】小升初数学知识专项训练(统计与概率)- 1统计(1)通用版,共55页。试卷主要包含了选择题,填空题,判断题,解答题等内容,欢迎下载使用。
这是一份【含详细解析】小升初数学知识专项训练(统计与概率)-5统计与概率(2),共41页。试卷主要包含了选择题,填空题等内容,欢迎下载使用。
这是一份【含详细解析】小升初数学知识专项训练(统计与概率)-4统计与概率(1),共36页。试卷主要包含了填空题,判断题,解答题等内容,欢迎下载使用。
