



所属成套资源:2022山东省实验中学高三打靶试题含答案
- 2022山东省实验中学高三打靶试题地理含答案 试卷 0 次下载
- 2022山东省实验中学高三打靶试题历史含答案 试卷 0 次下载
- 2022山东省实验中学高三打靶试题政治含答案 试卷 2 次下载
- 2022山东省实验中学高三打靶试题物理含答案 试卷 2 次下载
- 2022山东省实验中学高三打靶试题化学含答案 试卷 3 次下载
2022山东省实验中学高三打靶试题生物含答案
展开
这是一份2022山东省实验中学高三打靶试题生物含答案,文件包含山东省实验中学2022届高三打靶生物试题docx、生物答案pdf等2份试卷配套教学资源,其中试卷共12页, 欢迎下载使用。
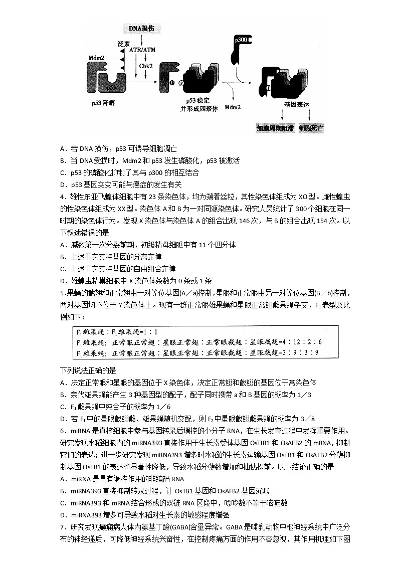
山东省实验中学2022届高三模拟考试生物试题2022.5注意事项:1.答卷前,先将自己的考生号等信息填写在试卷和答题纸上,并在答题纸规定位置贴条形码。2.本试卷满分100分,分为第I卷(选择题)和第II卷(非选择题)两部分,第I卷为第1页至第8页,第II卷为第8页至第12页。3.选择题的作答:每小题选出答案后,用2B铅笔把答题卡上对应题目的答案标号涂黑。如需改动,用橡皮擦干净后,再选涂其他答案标号。4.非选择题的作答:用0.5mm黑色签字笔直接答在答题卡上对应的答题区域内。写在试卷、草稿纸和答题卡上的非答题区域均无效。 第I卷(共45分)一、选择题:本题包括15小题,每小题2分,共30分。在每小题给出的四个选项中,只有一项是符合题目要求的。1.蛋白质分选是蛋白质依靠自身信号序列,从起始合成部位定向转运到功能发挥部位的过程。下图示为人体某种线粒体蛋白的分选途径,下列说法错误的是A.结构A是蛋白质通道,结构B是受体B.信号序列发挥定向功能与翻译过程几乎是同时进行的C.参与③过程的酶是肽酶D.信号序列和受体是蛋白质分选的物质基础2.中心体由两个相互垂直的中心粒和周围的一些蛋白质构成。从横切面看,每个中心粒是由9组微管组成,微管属于细胞骨架。细胞分裂时,中心体也进行复制,结果每个子代中心粒与原中心粒成为一组新的中心体行使功能。中心粒能使细胞产生纤毛和鞭毛,并影响其运动能力,在超微结构的水平上调节着细胞的运动。下列关于中心体的叙述错误的是A.中心体是由蛋白质构成的,不具备膜结构B.中心体在分裂期复制,两个中心粒分别来自亲代和子代C.中心体功能障碍,将影响动物细胞正常的有丝分裂D.气管上皮细胞中心体异常,易引发慢性支气管炎3.p53基因是位于人类17号染色体的抑癌基因,编码393个氨基酸组成的核内蛋白(p53)。p53是一类调控细胞周期进程的激酶。下图是p53作用的流程图,相关叙述错误的是A.若DNA损伤,p53可诱导细胞凋亡B.当DNA受损时,Mdm2和p53发生磷酸化,p53被激活C.p53的磷酸化抑制了其与p300的相互结合D.p53基因突变可能与癌症的发生有关4.雄性东亚飞蝗体细胞中有23条染色体,均为端着丝粒,其性染色体组成为XO型。雌性蝗虫的性染色体组成为XX型。染色体A和B为一对同源染色体。研究人员统计了300个细胞在同一时期的染色体行为。发现X染色体与染色体A的组合出现146次,与B的组合出现154次。以下叙述错误的是A.减数第一次分裂前期,初级精母细瞧中有11个四分体B.上述事实支持基因的分离定律C.上述事实支持基因的自由组合定律D.雄蝗虫精巢细胞中X染色体条数为0条或1条5.果蝇的截翅和正常翅由一对等位基因(A/a)控制,星眼和正常眼由另一对等位基因(B/b)控制,两对基因均不位于Y染色体上。现有一群正常眼雄果蝇和星眼正常翅雌果蝇杂交,F1表型及比例如下:下列说法正确的是A.决定正常眼和星眼的基因位于X染色体,决定正常翅和截翅的基因位于常染色体B.亲代雄果蝇能产生3种基因型的配子,配子同时携带a和B基因的概率为1/3C.F1雌果蝇中纯合子的概率为1/6D.若F1中的星眼截翅雌、雄果蝇随机交配,则F2中星眼截翅雌果蝇的概率为3/86.miRNA是真核细胞中参与基因转录后调控的小分子RNA,在生长发育过程中发挥重要作用。研究发现水稻细胞内的miRNA393直接作用于生长素受体基因OsTIR1和OsAFB2的mRNA,抑制它们的表达;进一步研究发现miRNA393增多时水稻的生长素运输基因OsTB1和OsAFB2分蘖抑制基因OsTB1的表达也显著性降低,导致水稻分蘖数增加和抽穗提前。以下结论正确的是A.miRNA是具有调控作用的非编码RNAB.miRNA393直接抑制转录过程,让OsTB1基因和OsAFB2基因沉默C.miRNA393和mRNA结合形成的双链RNA区段中,嘌呤数不等于嘧啶数D.miRNA393增多可导致水稻对生长素的敏感程度增强7.研究发现癫痫病人体内氨基丁酸(GABA)含量异常。GABA是哺乳动物中枢神经系统中广泛分布的神经递质,可降低神经系统兴奋性,在控制疼痛方面的作用不容忽视,其作用机理如下图所示。以下说法正确的是A.GABA贮存在内质网和高尔基体内,以防止被细胞质内其他酶系所破坏B.GABA与受体结合后,钠离子内流,抑制突触后膜动作电位的产生C.氨基丁酸转氨酶(可降解GABA)抑制剂可缓解癫痫症状D.麻醉剂分子作用于GABA受体,加快了图中离子通道的关闭8.“三多一少”是糖尿病患者的典型临床表现。长期高血糖会导致糖尿病眼、糖尿病足等。科研人员研究了高糖、高渗透压对兔角膜细胞的影响,结果如下图所示。下列说法错误的是A.在一定的范围内,角膜损伤随葡萄糖浓度、甘露醇浓度的升高而增加B.同一溶质浓度下,葡萄糖组较甘露醇组对细胞的损伤比例相对较低C.同等高渗透压条件下,随着葡萄糖浓度升高,细胞损伤比例减少D.高糖对兔角膜细胞产生损伤是通过提高渗透压实现的9.2020年2月,华东师范大学相关研究人员基于新型冠状病毒(SARS-CoV-2)表面抗原开发出了灵敏性高的抗体诊断试剂盒,一滴血仅十分钟就可以得出检测结果。该试剂盒目前已应用于疑似感染者、密切接触者、确诊病例的临床验证。下列说法错误的是A.SARS-CoV-2入侵人体后导致体温升高的直接原因是产热量大于散热量B.浆细胞产生的抗体在体液中与SARS-CoV-2结合,阻止病毒繁殖和对人体细胞的黏附C.细胞毒性T细胞会识别被SARS-CoV-2入侵的靶细胞,使其裂解、死亡D.与针对血清样本的抗体检测相比,该检测方法具有一定的滞后性10.GA可调节细胞延伸、细胞分裂和开花诱导等多种生物学过程。局部GA的生物合成在很大程度上取决于GA20-氧化酶(GA20ox)和GA3-氧化酶(GA30x)的活性,它们将GA前体GA12转化为具有生物活性的GA4。GA缺失突变体ga1-3在长日照下晚花(延迟开花),在短日照下不开花。下列说法错误的是A.GA具有微量而高效的特点,能促进细胞伸长,从而引起植株增高B.光周期和植物激素共同参与了植物开花的调节C.GA缺失突变体缺少合成赤霉素的酶,即使给予适宜光照也无法诱导开花D.GA的产生和分布是基因表达调控的结果,也受到环境因素的影响11.下图为某海域渔获物(渔业捕捞的生物)的平均营养级和捕捞产量随时间变化的曲线图。下列叙述正确的是A.生物个体拥有的能量与所处营养级呈负相关B.渔获物平均营养级与捕捞产量之间呈正相关C.该海域低营养级的优势种逐渐被高营养级取代D.适当减少渔业捕捞,将有利于增加高营养级鱼类的数量12.生态学家将以同一方式利用共同资源的物种集团称为同资源种团(以下简称种团),例如某国家公园中以森林灌草层的植物为食的马鹿、梅花鹿等大中型有蹄类动物。如果某一种群从生物群落中消失,种团内的其它种可以取代其地位,执行相同的功能。下列说法错误的是A.马鹿、梅花鹿等有蹄类动物在食物网中处于第二营养级B.不同种团的生物生态位差别较大,位于不同的营养级C.种团的划分有助于研究生态系统的营养结构D.组成种团的物种相互代替可用于退化群落的恢复和重建13.我国的酿酒技术历史悠久,古人在实际生产中积累了很多经验。《齐民要术》记载:“世人云:‘米过酒甜,此乃不解法候。酒冷沸止,米有不消者,便是曲势尽。”下列有关叙述错误的是A.“米过酒甜”是因为米中有糖类物质未被完全消耗B.“酒冷沸止”说明酵母菌的代谢产热和释放CO2逐渐停止C.酿制米酒的过程中会发现发酵的器皿发热D.“曲势尽”的原因可能是米酒中pH或酒精含量升高14.我国科研人员利用大鼠、小鼠两个远缘物种创造出世界首例异种杂合二倍体ES细胞(AdESCs),具体流程见下图。下列叙述错误的是A.单倍体囊胚2的获得用到了核移植、早期胚胎培养等技术B.动物细胞融合技术克服了小鼠和大鼠的精卵融合后无法发育的生殖隔离障碍C.图中的单倍体ES细胞应取自囊胚的内细胞团D.AdESCs的染色体组数与大鼠—小鼠体细胞融合的杂种细胞相同15.水稻根部一般没有根瘤菌,在种植时常需要施加氮肥。科学家想利用基因工程技术将相关基因导入水稻细胞中,建立水稻“小型化肥厂”,让水稻直接固氮,减少使用氮肥的生产成本以及可能造成的环境污染。下列相关叙述错误的是A.PCR技术可用于固氮基因的获取和检测B.为了提高PCR扩增固氮基因的特异性,可适当增加引物长度并降低复性温度C.PCR实验中使用的微量离心管、枪头和蒸馏水等在使用前必须进行高压蒸汽灭菌处理D.实验中需将转基因水稻种植在缺氮培养液中进行筛选二、不定项选择题:本题包括5小题,每小题3分,共15分。每小题有一个或多个选项符合题目要求。全部选对得3分,选对但不全的得1分,有选错的得0分。16.细胞迁移指细胞接收到迁移信号或感受到某些物质的浓度梯度后产生移动。我国科学家在正常细胞、肿瘤细胞和不同动物组织中均发现了一种新型细胞器——迁移体,并证实了该细胞器与一种新型的细胞迁移有关。当细胞迁移离开后,迁移体会继续留在原地直到破裂或被其他细胞吞噬:目前研究表明迁移体在胚胎发育、机体免疫反应、肿瘤转移等细胞迁移活跃的过程中发挥重要的作用。下列推测正确的是A.迁移体可在不同细胞间进行物质传递B.迁移体的产生及被吞噬的过程体现了生物膜的流动性和信息传递的功能C.一个细胞的迁移体可被另一个细胞的溶酶体降解D.癌细胞在低温条件下形成的迁移体更多17.蜜蜂的幼虫取食蜂王浆发育成蜂王,取食花粉和花蜜则发育成工蜂。DNMT3蛋白是一种:DNA甲基化转移酶,能使DNA某些区域甲基化(如下图)。敲除DNM3基因后,蜜蜂幼虫将发育成蜂王,与取食蜂王浆有相同效果。下列有关叙述错误的是A.在DNA分子中胞嘧啶和5’甲基胞嘧啶均可与鸟嘌呤配对B.DNA甲基化不同于基因突变,对表型产生的影响通常不会遗传给后代C.蜂王浆可能会提高蜜蜂细胞中DNMT3基因的表达水平D.DNA甲基化可能干扰了RNA聚合酶与起始密码子的结合18.辣椒素和42℃以上的高温均能激活细胞膜上的TRPV1通道蛋白,产生兴奋。兴奋沿伤害性传入神经传至大脑。因大脑对伤害性传入神经信号统一解读为“疼痛”,所以辣的感觉被定义为痛觉。下列分析合理的是A.辣椒素和高温刺激TRPV1引发痛觉的反射弧相同B.TRPV1被激活后,对某些阳离子通透性增加,阳离子外流C.TRPV1拮抗剂可作为镇痛药物减缓某些疼痛D.以TRPV1为靶点进行镇痛,可能会存在损害体温调节的副作用19.为探究鲤鱼是否能通过视觉逃避鳄龟和巴西龟的捕食,研究人员做了如下实验:用透明玻璃将不透明的玻璃缸(100cm×60cm×20cm)分隔为三室,如图甲。实验一:将10条鲤鱼置于第二室中线处。实验二:在实验一基础上,于第一室中加入两只鳄龟。实验三:在实验二基础上,更换10条鲤鱼,并于第三室中加入两只巴西龟。将上述实验重复30次,统计实验一远离第一室、实验二远离第一室、实验三远离第三室的鲤鱼数量并求平均值,结果如图乙。下列相关叙述正确的是A.实验一中线两侧鲤鱼数量大致相同B.鲤鱼能够通过视觉逃避鳄龟的捕食C.鲤鱼不能通过视觉逃避巴西龟的捕食D.作为捕食者,巴西龟对鲤鱼的危险系数更大20.采用CRISPR/Cas9基因编辑技术可将增强型绿色荧光蛋白(EGFP)基因定点插入受精卵的Y染色体上,获得转基因雄性小鼠。该转基因小鼠与野生型雌性小鼠体外受精后,通过观察荧光可确定早期胚胎的性别。下列操作错误的是A.该转基因小鼠的精子与野生型雌性小鼠的卵母细胞要分别进行成熟培养和获能处理B.可观察到绿色荧光的胚胎应为雄性小鼠胚胎C.早期胚胎通过胚胎分割这一无性繁殖技术可获得更多遗传性状相同的个体D.分离能表达EGFP的胚胎干细胞,通过核移植等技术可获得大量的转基因小鼠 第II卷(非选择题,共55分)三、非选择题:本题包括5小题,共55分。21.(11分)科研人员对温室栽种的番茄进行了相关研究,在不同条件下测定了其光合速率(用CO2的吸收速率表示),变化曲线如下图所示。请回答下列问题:(1)叶肉细胞中叶绿体________上的色素能够捕获光能,这些能量经过转换,最终转化为_______。CO2浓度小于a时,图示的两种光强下番茄植株呼吸作用产生的CO2量______(填“大于”“等于”或“小于”)光合作用固定的CO2量。CO2浓度为b时限制番茄光合速率的环境因素主要是_________________________。(2)据图分析,番茄在高光强条件下,CO2浓度为c和b时光合速率差值较大,而弱光强条件下这种差值明显缩小,试分析原因:_________________。(3)温室生产过程中,施用有机肥比单纯施用化肥具有明显的增产效果。从碳素营养的角度,试分析其原因:____________________________。(4)研究发现,适当遮光可以使叶绿素含量增加,有利于番茄幼苗的生长。请参照色素的提取和分离原理设计一个简单的实验,验证上述发现的真实性,简要写出实验思路:______________________________________。22.(12分)请回答下列有关水稻研究的问题:(1)水稻是自花传粉植物,一般都是纯种。1963年,袁隆平院士在实验田中偶然间发现了一株穗大、籽粒饱满的稻株,结了十几个8寸多长的稻穗。第二年用这些稻穗的种子种出了1000多株水稻,植株高的高、矮的矮,参差不齐。袁隆平院士就此推测实验田中的这株“穗大、籽粒饱满”的野生稻是一株天然的________。(2)用某纯合白颖稻壳品系与另一纯合黄颖稻壳品系进行杂交实验,F1全为黄颖,F1自交,F2中黄颖:白颖=9:7。科研人员将实验获得的F2中黄颖个体自交,则子代的表型及比例为________,白颖个体中杂合子自交,后代均未发生性状分离,原因是_________________________________________________________________________________________。(3)水稻的部分不育与可育是一对相对性状,由两对等位基因A/a,B/b控制。非糯性与糯性则是由位于6号染色体上的等位基因。M/m控制的另一对相对性状。为探究两对相对性状的遗传学原理,科研人员进行了下列杂交实验。实验一:粳稻品系甲(AAbb)与籼稻品系乙(aaBB)杂交,F1全部表现为部分不育;粳稻品系甲与广亲和品系丙(AABB)杂交,F1全部表现为可育,将可育型F1与籼稻品系乙杂交,后代表现为部分不育:可育=1:1。据上述杂交结果推测当水稻基因组成中存在 基因时表现出部分不育。实验二:如上图所示,将非糯性粳稻品系丁与糯性广亲和水稻品系己杂交,F1与非糯性籼稻品系戊杂交获得F2,结果发现F2中MM:Mm=1:1,且基因型为MM的个体均表现为部分不育,基因型为Mm的个体均表现为可育。根据上图部分遗传图解分析F1产生的配子的基因型为 。实验三:将品系戊与品系己杂交,F1再与品系丁杂交,所得F2中基因型为MM的个体均表现为部分不育,Mm的个体均表现为可育。试在下框内表示出F1中上述三对基因在染色体上的位置关系。23.(9分)人体进食后,食物刺激有关感受器产生兴奋,进而使迷走神经释放Ach(兴奋性神经递质)作用于胰腺,引起胰液分泌;同时,食物可直接刺激小肠黏膜细胞分泌物质X,物质X通过血液循环作用于胰腺细胞,促进胰液分泌。痢疾杆菌等病原微生物会抑制胰液分泌。请回答下列问题:(1)神经调节胰腺分泌的基本方式为 (用文字+箭头方式表示);食物可以直接刺激小肠黏膜细胞分泌物质X,作用于胰腺细胞促进胰液分泌,物质X调节的特点是_______(至少写出两条)。(2)B细胞表面有许多膜表面分子,可以识别痢疾杆菌。成熟的B细胞可分为B-1和B-2两个亚系。研究发现,B-2细胞的活化需要两个信号的刺激:一些病原体可以和B-2细胞直接接触,这为激活B-2细胞提供了第一个信号;________并与B-2细胞结合,这是激活B-2细胞的第二个信号。此外还需要________的作用,促进B-2细胞的分裂、分化,产生大量浆细胞和记忆细胞。当同样的抗原第二次入侵时,记忆细胞会作出更迅速更强烈的反应,产生大量的记忆细胞和浆细胞。这就是二次免疫反应。研究表明B-1细胞不能参与二次免疫反应。据上图推测原因是________________________________________________________________。(3)痢疾杆菌等病原微生物会诱发肠道炎症反应,导致“严重腹泻”,常用链佐星STZ(一种广谱抗生素)等药物联合治疗。临床实践发现,多次大剂量使用STZ药物,患者会出现“多饮、多食、多尿、高血糖”等症状。据此有人提出两种假设解释:①STZ破坏胰岛B细胞,使体内胰岛素分泌减少;②STZ激活自身免疫过程,导致人体产生了暂时性的胰岛素抵抗。为探究上述假设是否成立,请利用健康小白鼠(若干)、STZ(给药方式灌胃)、胰岛素溶液、生理盐水等完成相关实验研究。(要求:写出实验思路即可)实验思路:__________________________________________________________________。24.(11分)生态农业“田园综合体”是集现代农业、休闲旅游、田园社区为一体的乡村可持续性综合发展新模式。(1)打造以种植采摘、特色养殖和休闲度假为一体的多功能生态农业是振兴乡村经济的重要举措。区别生态农业群落和传统农业群落的重要特征是______________。生态农业更好地实现了生物多样性的_________价值。(2)在生态采摘园内设置一些鸟巢,招引更多的鸟类防治害虫,从能量流动的角度分析,这样做的目的是_________________________。(3)研究发现高密度水产养殖会引起水域生态系统水体富营养化,从而影响产量。下图所示为利用稻田生态系统净化鱼塘尾水的示意图,箭头表示水流方向。请回答以下相关问题:①垂钓者往往会被蚊子叮咬,研究发现蚊子触角中有识别乳酸的受体,以此寻找人类的位置,这说明信息传递具有的作用是___________________;为了从根本上降低蚊子数量,可清除环境中的污水塘、房前屋后的积水容器、池塘养鱼捕食蚊子幼虫等,原因是这些措施降低了蚊子的_______。②假设鱼塘中的某种鱼只捕食蓝细菌和小虾,小虾只捕食蓝细菌,能量传递效率为20%,则当该种鱼直接捕食蓝细菌的比例由1/2变为1/4时,理论上来说其产量会下降______%。③出现藻类水华的鱼塘尾水流经稻田后,B处水样中藻类数量大大减少。从生态学角度分析,藻类数量减少的原因是_________________________。25.(12分)蓝细菌中的ictB蛋白能高效转运和浓缩CO2从而提高细胞光合速率。我国科学家构建了叶片特异性启动子Cab(叶绿体捕光色素蛋白Cab基因启动子)驱动的蓝细菌ictB基因表达载体,并通过农杆菌转化法获得了转ictB基因水稻,大大提高了水稻的产量。在ictB基因载体的构建中,含Cab启动子和ictB基因的重组DNA分子和Ti质粒的酶切位点如图1所示。请回答下列问题:(1)为使重组DNA分子能定向插入T-DNA中,可用PCR的方法在重组DNA分子两端添加限制酶识别序列,据图可知,M端添加的序列所对应的限制酶是________,N端添加的序列所对应的限制酶是_______。经过酶切的重组DNA分子和Ti质粒进行连接时,可选用________(填“E.coliDNA连接酶”或“T4 DNA连接酶”)。添加了限制酶识别序列的重组DNA分子与Ti质粒的重组过程共需要________种酶。(2)将农杆菌液浸泡过的水稻愈伤组织进行植物组织培养,培养基中需加入进行筛选,最终获得多个水稻株系a1、a2、a3、a4。对a1~a4四个水稻株系的ictB蛋白表达量进行测定,结果如图2,其中a4株系ictB蛋白表达量较低的原因可能是_______。检测应选用的植物器官是________,原因是_______________________________。
相关试卷
这是一份2022-2023学年山东省济南市山东师大附中高三打靶考试生物试卷(含解析),共29页。试卷主要包含了单选题,多选题,填空题,实验题等内容,欢迎下载使用。
这是一份2023届山东省实验中学高三二模生物试题,共12页。试卷主要包含了05,20%,61%,64%等内容,欢迎下载使用。
这是一份2023届江苏省徐州市高三考前打靶试题 生物答案,共1页。
