


2021-2022学年吉林省长春市十一高中高一下学期第一学程考试政治(B)试卷含答案
展开2021-2022学年吉林省长春市十一高中高二下学期第一学程考试政治试题(解析版): 这是一份2021-2022学年吉林省长春市十一高中高二下学期第一学程考试政治试题(解析版),共25页。试卷主要包含了选择题,非选择题等内容,欢迎下载使用。
2021-2022学年吉林省长春市十一高中高二下学期第二学程考试政治试卷: 这是一份2021-2022学年吉林省长春市十一高中高二下学期第二学程考试政治试卷,共8页。试卷主要包含了选择题等内容,欢迎下载使用。
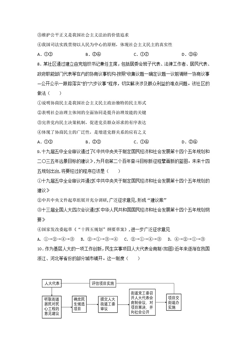
2021-2022学年吉林省长春市十一高中高一下学期第二学程考试政治试卷含答案: 这是一份2021-2022学年吉林省长春市十一高中高一下学期第二学程考试政治试卷含答案,共12页。试卷主要包含了选择题等内容,欢迎下载使用。