安徽中考复习 2022年安徽省初中学业水平考试模拟冲刺卷(二)
展开
这是一份安徽中考复习 2022年安徽省初中学业水平考试模拟冲刺卷(二),文件包含安徽中考复习2022年安徽省初中学业水平考试模拟冲刺卷二学生版doc、安徽中考复习2022年安徽省初中学业水平考试模拟冲刺卷二教师版doc等2份试卷配套教学资源,其中试卷共16页, 欢迎下载使用。
可能用到的相对原子质量:H-1 C-12 N-14 O-16 S-32 K-39 Zn-65
一、选择题(本大题共12小题,每小题1分,共12分。每小题只有1个选项符合题意)
1.下列图示实验中能明显观察到发生化学变化的是( )
2.“绿水青山就是金山银山”已成为国家意志和全民共识。下列做法不符合“建设美丽中国,保护生态环境”的是( )
A.为维持好碳、氧循环,大力植树造林,减少化石燃料燃烧
B.为提高农作物产量并减少对环境的污染,合理使用农药和化肥
C.为解决“白色污染”问题,应将废旧塑料袋焚烧处理
D.为保护赖以生存的水资源,生活污水、工业废水要处理后排放
3.“关爱生命,拥抱健康”是人类永恒的主题。下列做法错误的是( )
A.常吃水果、蔬菜,可以预防坏血病
B.用甲醛水溶液浸泡海鲜以延长保质期
C.在食盐中添加碘可以预防地方性甲状腺肿大
D.冬季使用燃气热水器洗澡时要注意通风,防止CO中毒
4.4月16日,我国自主研发出超流氦大型低温制冷装备,打破了发达国家的技术垄断,液氦是制造超低温的“神器”。根据图中信息判断,下列关于氦的说法正确的是( )
A.氦属于金属元素B.氦的元素符号是He
C.氦的相对原子质量是4.003 gD.氦原子容易得到电子
5.测定粗盐纯度,需经过称量、溶解、过滤、蒸发结晶……,下列操作规范的是( )
6.怀化市地产丰富,水果种类繁多,如麻阳的“冰糖橙”和靖州的“杨梅”,富含多种营养成分,其中维生素C(C6H8O6)能促进人体生长发育,增强人体对疾病的抵抗力,有助于延缓衰老。下列有关维生素C说法不正确的是( )
A.维生素C中C、H、O三种元素的质量比为9∶1∶12
B.1个维生素C分子由6个碳原子、8个氢原子、6个氧原子构成
C.维生素C是一种氧化物
D.维生素C中氧元素质量分数最大
7.提高煤的综合利用有重要意义,将煤转化为可燃性气体的微观示意图如图所示。下列说法正确的是( )
A.物质乙、丙、丁均属于氧化物
B.生成物丙和丁的分子个数比为1∶1
C.参加反应的甲和乙的质量比为3∶4
D.反应前后碳、氢元素的化合价不变
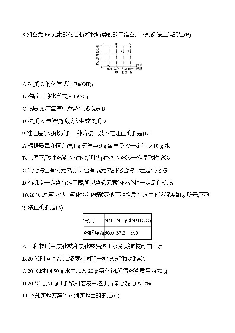
8.如图为Fe元素的化合价和物质类别的二维图。下列说法正确的是( )
A.物质C的化学式为Fe(OH)3
B.物质E的化学式为FeSO4
C.物质A在氧气中燃烧生成物质B
D.物质A与稀硫酸反应生成物质D
9.推理是学习化学的一种方法。以下推理正确的是( )
A.根据质量守恒定律,1 g氢气与9 g氧气反应一定生成10 g水
B.常温下,酸性溶液的pH
相关试卷
这是一份2023年安徽省芜湖市无为市福渡初中学校初中学业水平化学冲刺卷二(无答案),共5页。试卷主要包含了下列仪器中不能加热的是,劳动开创未来,分类是学习化学的一种重要方法等内容,欢迎下载使用。
这是一份安徽中考复习 2022年安徽省初中学业水平考试模拟冲刺卷(四),文件包含安徽中考复习2022年安徽省初中学业水平考试模拟冲刺卷四教师版doc、安徽中考复习2022年安徽省初中学业水平考试模拟冲刺卷四学生版doc等2份试卷配套教学资源,其中试卷共15页, 欢迎下载使用。
这是一份安徽中考复习 2022年安徽省初中学业水平考试模拟冲刺卷(三),文件包含安徽中考复习2022年安徽省初中学业水平考试模拟冲刺卷三教师版doc、安徽中考复习2022年安徽省初中学业水平考试模拟冲刺卷三学生版doc等2份试卷配套教学资源,其中试卷共17页, 欢迎下载使用。

