资料中包含下列文件,点击文件名可预览资料内容






还剩8页未读,
继续阅读
所属成套资源:2022年高考语文108所名校押题精选(全国通用)
成套系列资料,整套一键下载
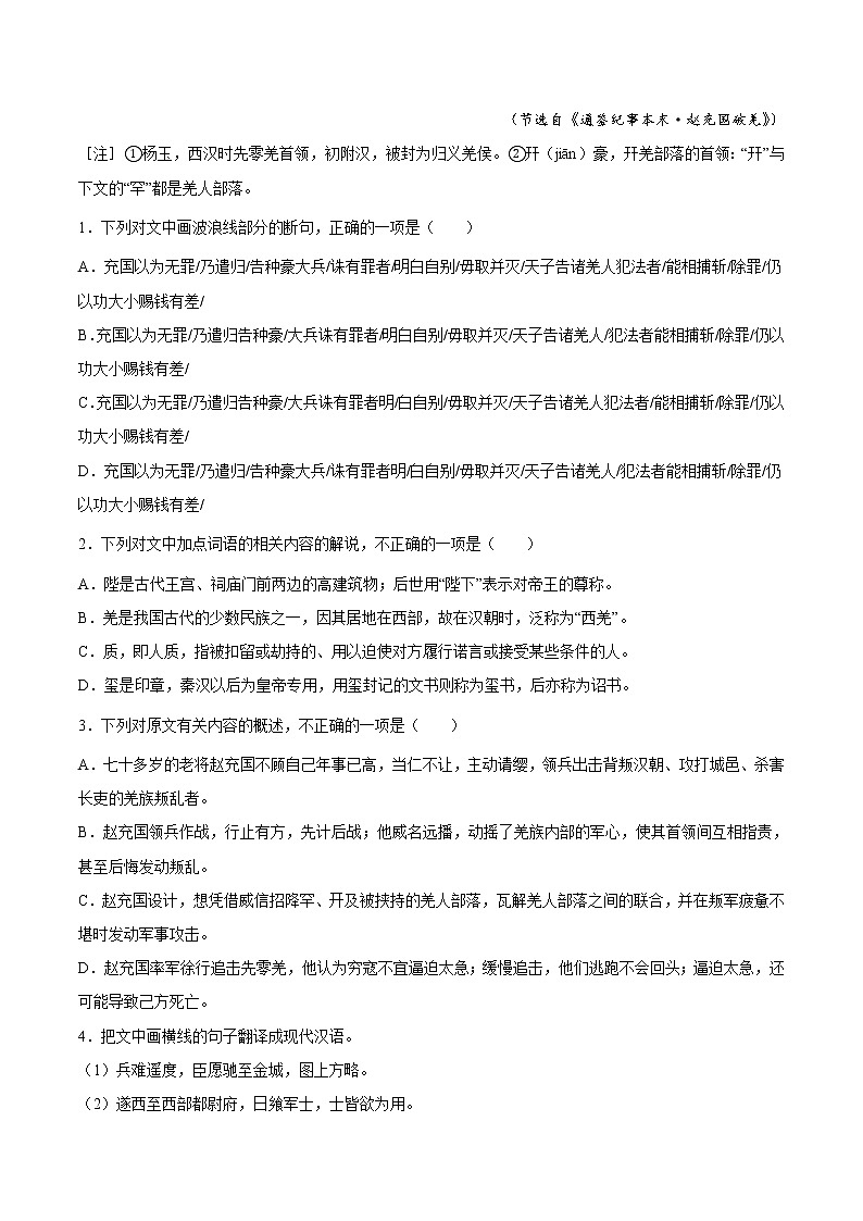
押题精选04 文言文阅读-2022年高考语文108所名校押题精选(全国通用)
展开
这是一份押题精选04 文言文阅读-2022年高考语文108所名校押题精选(全国通用),文件包含押题精选04文言文阅读-2022年高考语文108所名校押题精选解析版docx、押题精选04文言文阅读-2022年高考语文108所名校押题精选原卷版docx等2份试卷配套教学资源,其中试卷共36页, 欢迎下载使用。
相关试卷
押题精选09 写作-2022年高考语文108所名校押题精选(全国通用):
这是一份押题精选09 写作-2022年高考语文108所名校押题精选(全国通用),文件包含押题精选10写作-2022年高考语文108所名校押题精选解析版docx、押题精选10写作-2022年高考语文108所名校押题精选原卷版docx等2份试卷配套教学资源,其中试卷共20页, 欢迎下载使用。
押题精选06 名篇名句默写-2022年高考语文108所名校押题精选(全国通用):
这是一份押题精选06 名篇名句默写-2022年高考语文108所名校押题精选(全国通用),文件包含押题精选06名篇名句默写-2022年高考语文108所名校押题精选解析版docx、押题精选06名篇名句默写-2022年高考语文108所名校押题精选原卷版docx等2份试卷配套教学资源,其中试卷共11页, 欢迎下载使用。
押题精选05 古代诗歌鉴赏-2022年高考语文108所名校押题精选(全国通用):
这是一份押题精选05 古代诗歌鉴赏-2022年高考语文108所名校押题精选(全国通用),文件包含押题精选05古代诗歌鉴赏-2022年高考语文108所名校押题精选解析版docx、押题精选05古代诗歌鉴赏-2022年高考语文108所名校押题精选原卷版docx等2份试卷配套教学资源,其中试卷共19页, 欢迎下载使用。
