


2021滁州定远县育才学校高一下学期4月周测(19日)地理试题含答案
展开定远县育才学校2020-2021学年高一地理周测试卷(4月19日)
一、单选题
城市渠化是指将城市内河河道取直,硬化河堤、河底,改造岸坡为直立砌墙或混凝土墙,把天然河道变成人工明渠。
1.我国各地在城市化过程中均存在不同程度的城市渠化现象,其主要作用是( )
A.改善城市供水条件B.增强排污能力C.提升内河航运能力D.增加休憩娱乐场所
2.城市渠化对地理环境的负面影响是( )
A.河流流速减慢,泥沙淤积加重 B.河道取直,加剧侵蚀,水质恶化
C.底栖生物生存环境变化,生物多样性减少D.地下水位上升
地膜覆盖是一种现代化农业生产技术,进行地膜覆盖栽培一般都能获得早熟、增产的效果,其优点表现在增温、保温、保水、保持养分、增强光效和防除病虫害
。
3.我国华北地区在春播时进行地膜覆盖,可有效提高地温,保障农作物的正常发芽、生长,其原理主要是( )
A.减弱地面辐射B.增强大气逆辐射C.增强太阳辐射 D.增强对太阳辐射的吸收
4.山东胶东的一些果农夏季在苹果树下覆盖地膜,其主要作用是( )
A.减弱地面辐射,保持地温B.反射太阳辐射,降低地温
C.反射太阳辐射,增强光效D.吸收太阳辐射,增加地温
兰州市地处黄土高原、内蒙古高原、青藏高原三大高原的交界处,位于两山中间,黄河穿城而过。下表为兰州市人口容量总结表(单位:万人)。据此完成下列各题。
测算方法 | 适度人口容量 | 最大人口容量 |
基于国内生产总值 | 311 | 338 |
基于人均建设用地指标 | 207 | 344 |
基于生态环境标准 | 227 | 345 |
5.综合各测算方法,兰州市适宜人口容量(万人)和最大人口容量(万人)分别是( )
A.311;345 B.207;344 C.227;338 D.207;338
6.为增大人口容量兰州市可采取的最有效措施( )
A.挖掘土地潜力,提高容积率 B.治理污染,改善环境质量
C.开发新的城市用地 D.发展科技,提高开放程度
砂田是我国西北干旱地区经过长期生产实践形成的保护性耕作方法。下图示意砂田和裸田的蒸发量比较。
7.农田铺设砂石覆盖层后( )
A.蒸发量增大 B.下渗量增大 C.地下径流减小 D.地表径流增多
8.与裸田相比,砂田( )
A.易出现盐碱化B.易出现土壤沙化C.昼夜温差小 D.土壤含水量大
昆仑雪菊是具有降压降脂、清肝明目功效的稀有高寒植物,生长于昆仑山3000米以上冰封的峭崖之上。每年8月盛开,花期短,产量极低,售价昂贵。新疆绿洲地区的农民将昆仑雪菊引种到绿洲后,单产明显提高,但品质却大大降低,市场价格大跌。
9.与原产地相比,绿洲地区引种昆仑雪菊单产高的原因是( )
A.种植规模大,产量高 B.开花的季节增加
C.海拔较低,生长迅速 D.气温的年较差增大
10.为促进新疆昆仑雪菊产业的发展,下列措施不合理的是( )
①加大宣传力度,提升产品的知名度②加强市场调研,指导农户科学种植
③加大化肥使用量,提高雪菊的产量④大量采摘野生雪菊,提高产品产量
⑤通过电商平台,促进雪菊的市场销售
A.①② B.③④ C.②④ D.③⑤
南亚印度孟买人口超过2100万,曾经各类纺织厂遍布于市区,上世纪末城内相继建立纺织工业园区。随着孟买及印度经济快速发展,该城市大部分纺织企业迁往内陆。但孟买仍是世界上最大的纺织品出口港:有“棉花港”之称。
11.过去,孟买发展纺织工业的最具优势的条件是( )
A.科技发达B.劳动力丰富C.资金雄厚 D.水源丰富
12.建立纺织工业园区首要目的是( )
A.提高就业率,增加当地居民经济收入B.促进高科技产业发展,提高工业化水平
C.保护生态环境解决当地环境污染问题D.减少企业交易成本,提高产品利润率
13.现在棉纺织厂迁离孟买的首要原因是( )
A.孟买劳动力地租成本等上涨 B.运输成本高
C.自然灾害严重,棉花产量下降 D.环境污染严重
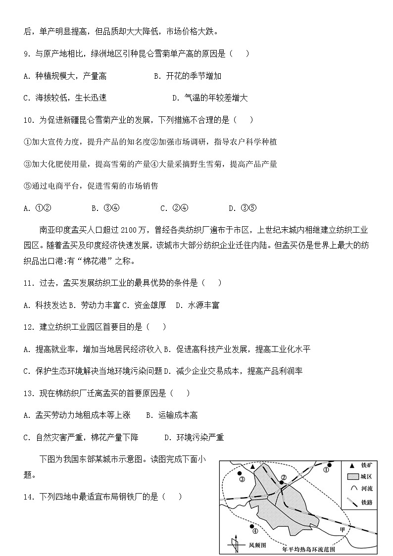
下图为我国东部某城市示意图。读图完成下面小题。
14.下列四地中最适宜布局钢铁厂的是( )
A.① B.② C.③ D.④
15.图中甲处布局石化工业,下列说法正确的是( )
A.位于下风向,大气污染小B.位于上游,水污染小
C.位于热岛环流范围内,污染气体易扩散
D.位于铁路沿线,交通运输便利
一般住宅特别是高层住宅的第一、第二层销售都较为困难,其价位也较其他层位低。开发商通过将第一、第二层转为做底商(商业用房),价格可以卖得更好,同时住宅小区的商业配套也得以解决。据此完成下面小题。
16.市场上,大盘社区底商商铺虽然价格高,但却受投资者青睐,其主要原因是( )
A.住户多而稳定,投资风险小B.交通通达性高,客流量较大
C.没有大型商场,市场竞争小D.靠近中心地带,地理位置好
17.以下店铺最适合布局在底商的是( )
A.珠宝首饰店 B.时鲜果蔬店 C.大型家电卖场 D.汽车专卖店
18.有关底商,下列说法正确的是( )
A.底商只为本区居民服务 B.能方便居民日常生活
C.底商的服务等级通常比较高D.大力发展底商有益无害
上学路上,在街角的早点摊买个热腾腾的煎饼,开启元气满满的一天;放学途中,摊点温暖的灯光和香气四溢的食物,安抚肠胃和灵魂。在一些城市,如此烟火气的日子再次重新回归。
19.影响早点摊区位选择的最主要因素是( )
A.交通因素 B.市场因素 C.劳动力因素 D.科技因素
20.早点摊的特点有( )
①投资少 ②经营成本低 ③盈利所需的顾客数量较少 ④一般分散在居住区
A.①②③ B.②③④ C.①③④ D.①②③④
2020年6月1日,国务院总理李克强在山东烟台考察时表示,地摊经济、小店经济是就业岗位的重要来源,是人间的烟火,和“高大上”一样,是中国的生机。“夜间经济”是指发生在 18:00 到次日清晨6:00,以当地居民、工作人群及游客为消费主体,以购物、餐饮、旅游、娱乐、文化、影视、健身、休闲等为主要形式的现代城市消费经济。
21.受气候影响,我国传统的购物、餐饮等夜间消费活动比较旺盛的季节出现在( )
A.春季 B.夏季 C.秋季 D.冬季
22.目前我国倡导发展“夜间经济”,有助于( )
①促进经济发展,增加就业机会 ②提高设施利用率,缓解交通压力
③提升城市发展水平,增强竞争力 ④增加中心区人口数量,阻止流向郊区
A.①② B.②③ C.①③ D.③④
随全球经济一体化的到来,不少跨国公司通过外包来调动全球资源开展业务,但是香港溢达集团却采用纵向一体化模式,将触角延伸到纺纱、针织、梭织、成衣制造、销售等整个生产环节,下表为溢达集团不同时期发展历程。
时间 | 20世纪 70年代 | 20世纪 80年代初 | 20世纪 80年代 至90年代 | 20世纪 90年代 | 21世纪初 |
地点 | 江苏、湖北等地 | 毛里求斯、牙买 加、菲律宾等地 | 广东、浙江、江苏 | 新强、东南沿海 地区 | 越南 |
主要事件 | 补偿贸易、将成 品出口至美国 | 去国外投资、建制衣厂 | 建制衣厂 | 在新疆种植棉花、建纺纱厂,在东南沿海建染织厂 | 建制衣厂 |
23.20世纪80年代初,影响溢达集团国外投资的主导因素是( )
A.市场 B.劳动力 C.科技 D.投资环境
24.20世纪90年代溢达集团在新疆种植棉花,开办纺纱厂,但是却不设立染织厂的原因是( )
A.交通不便 B.劳动力短缺 C.技术落后 D.水资源短缺
25.溢达集团纵向一体化经营模式可能会造成( )
A.品牌优势不明显 B.质量监督不及时 C.投资成本过高 D.产品生产周期长
《中巴经济走廊远景规划(2017~2030年》将中国“一带一路”倡议与巴基斯坦“愿景2025”深入对接,为中巴合作带来新机遇。下图为“我国企业在中巴经济走廊重大投资项目分布示意图”。
26.我国企业投资的项目主要集中于( )
A.采矿和制造业 B.金融和零售业
C.交通和能源 D.教育和医疗
27.影响我国企业投资项目地域分布的最主要因素是( )
A.市场规模和劳动力数量
B.区位和资源禀赋
C.基础设施和生态环境
D.政策和文化传统
20世纪80年代开始,长江三角洲地区某县村办企业涌现,形成“村村冒烟”现象。2016年该县开始实施村集体经济“抱团飞地”发展模式:由县、镇统筹,整合腾退的村办企业建设用地指标和补贴资金,各村以股份合作形式(抱团)在发展条件优越的城镇(飞地)联合建设创新创业中心,并建立保证各村收益的机制。
据此完成下面小题。
28.“村村冒烟”主要指的是当时该县村办企业
A.燃料来源分散 B.空间布局分散 C.原料来源分散 D.产品市场分散
29.实施“抱团飞地”发展模式,可以
①弥补劳动力不足 ②缓解建设用地紧张 ③提升基础教育水平 ④壮大集体经济实力
A.①③ B.②③ C.①④ D.②④
30.“抱团飞地”发展模式,主要体现了
A.城乡统筹创新 B.生活方式创新
C.农业发展创新 D.科学技术创新
二、综合题
31.阅读图文材料,回答下列小题。
冷凉蔬菜又称错季蔬菜,是指在气候冷凉地区夏季生长的蔬菜,最适宜生长温度为17〜25℃。冷凉蔬菜“家族”里有菜花、甘蓝、娃娃菜、西兰花、洋葱、青笋等。兰州辖区海拔1500〜3300米,是我国著名的冷凉蔬菜生产基地。兰州是西北地区的交通枢纽,加上冷藏、保鲜技术的发展,在盛夏时节,兰州能够向上海、杭州、广州等南方市场提供20多种冷凉蔬菜,弥补了南方沿海地区夏季因高温、暴雨等气象灾害导致的蔬菜供应缺口。榆中县是兰州市冷凉蔬菜的主产区,2016年6月,受市场价格波动和南方蔬菜退市期推迟等因素影响,榆中县冷凉蔬菜出现严重滞销并遭大面积倾倒,给当地菜农带来较大损失。图甲示意兰州市的位置和范围示,图乙为兰州气候统计资料。
(1)说明兰州辖区有利于冷凉蔬菜种植的气候条件。
(2)榆中县菜农将蔬菜依山势阶梯状种在海拔1500-3000米的山坡上,试解释该种植方式的特点。
(3)分析今年来兰州冷凉蔬菜畅销南方市场的原因。
32.阅读下列图文材料,按要求回答问题。
甘蔗为喜温、喜光作物,年积温需 5500℃-8500℃,无霜期 330 天以上。在广西,甘蔗的收割与种植基本同时完成,把收割后的甘蔗处理为一截一截的种苗,在田里开出一道道沟,把种苗排种在沟里,把种苗盖上土形成地垄,再把地膜覆盖在种苗地垄上。 甘蔗的收割没有任何机器介入,只能靠手砍、肩扛。近几年,每到甘蔗收割季节,几万名越南人通过劳务派遣机构进入广西从事甘蔗的收割、加工作业。
二十世纪七、八十年代,广东是我国第一产糖大省,从 1993 年至今,广西的甘蔗种植面积和产量始终稳居全国第一,蔗糖产量占全国总产量的 65﹪,蔗糖产业成了广西绝对的支柱产业之一。下图为我国广东、广西两省区甘蔗主产区变化图。
(1)指出广西甘蔗种植季节把地膜覆盖在种苗地垄上的主要作用。
(2)说明广西甘蔗主产区利于甘蔗生长的自然条件。
(3)指出 1990 年、 2010 年广东省甘蔗主产区的分布及变化并分析主产区变化的原因。
(4)广西崇左甘蔗种植集聚度较好,有人建议崇左将扩大甘蔗种植面积。你是否赞同?请表明态度并说明理由。
33.阅读材料,回答下列问题。
材料一 湖北省黄石市是武汉都市圈的副中心城市,有“青铜古都”“钢铁摇篮”“水泥故乡”之称。图一为“黄石市区位示意图”。
材料二 黄石市2008年被定为资源枯竭转型试点城市,2015年年底关闭第一批露天矿山,采掘业产值明显下降。图二为“2008~2017年黄石市GDP和三次产业结构统计图”,图三为“2008~2017年黄石市轻重工业产值统计图”。
(1)简述当前黄石市产业结构的特点。
(2)说明目前黄石市第二产业发展的有利条件。
(3)简析黄石市第二产业转型升级的主要方向。
(4)要实现黄石市可持续发展,你认为可采取哪些有效措施
参考答案
1.B
2.C
【分析】
1.城市的发展使得城市建筑地面越来越多,绿地越来越少,降水多时会造成城市地表积水多,若排水不畅,会造成城市内涝。城市渠化现象,通过裁弯取直和硬化河堤、河底,改造岸坡为直立砌墙或混凝土墙,把原来蜿蜒多变、流动缓慢的天然河流,改造成为外形归顺、水流顺畅的人工河道,以达到稳定河势,加大过流能力,尽快宣泄洪水的目的。能及时排除地表积水到渠中,增强排污排涝能力。综上所述,B正确,故选B。
2.河道硬化,破坏了河底生物的生存环境,一些生物难以生存,生物多样性减少,C对;城市渠化使河流流速加快,减少泥沙淤积,A错;河道取直,硬化河堤、河底,侵蚀减弱,但是其自净能力减弱,易导致水质恶化,B错;阻断与地下径流的联系,阻断了地下水位的补充来源,地下水位下降,D错;故选C。
3.A
4.C
【分析】
3.我国华北地区在春播时地温较低,进行地膜覆盖,可有效减弱地面辐射,以减少地面热量的散失,起到保温作用,保障农作物的正常发芽生长,A正确;对大气逆辐射、太阳辐射不会产生影响,B、C错误;地膜能够反射一部分太阳辐射,减少了地面对太阳辐射的吸收,D错误。故选A。
4.山东的一些果农夏季在苹果树下覆盖地膜,其主要的作用是反射太阳辐射,增加光效,使苹果着色更加均匀,提高苹果品质,C正确;树下覆盖地膜,减弱地面辐射,保持地温,但夏季气温高,不是其主要作用,A错误;地膜反射一部分太阳辐射,目的不是为了降低地温,B错误;覆盖地膜减少了地面对太阳辐射的吸收,D错误。故选C。
5.D
6.C
【分析】
5.根据“短板”原理,兰州市适宜人口容量和最大人口容量分别是各测算方法的最小值。也就是应分别依据短板“基于人均建设用地指标”、“基于国内生产总值”,据此选D。
6.结合上题可知,限制兰州人口容量和最大人口容量的短板分别是“基于人均建设用地指标”、“基于国内生产总值”,这些指标和用地规模及经济发展状况直接相关。兰州市人口数量已远远超过最大人口容量,故限制因素中土地限制更加突出,但兰州市位于两山中间,黄河穿城而过,主城区已无潜力可挖;因而跳出河谷是兰州市未来发展的主要战略。治理污染不能扩大容积,发展科技见效较慢,据此最佳选项为C。
7.B
8.D
【分析】
7.由曲线图可知,砂田的蒸发量小于裸田,则铺设砂石覆盖层后蒸发量减小,A错误;铺设砂石覆盖层后,截留水量增多,下渗量增加,则地下径流增加,地表径流减小,B正确,CD错误。故选B。
8.与裸田相比,砂田铺设的砂石抑制蒸发,因此不易出现盐碱化,A错误;与裸田相比,砂田表面颗粒大,地表粗糙,因此风力侵蚀减小,加上土壤水分条件较好,因此不易出现土壤沙化,B错误;砂石比热容小,增大了昼夜温差,C错误;与裸田相比,砂田蒸发量减小,地下径流增加,则土壤含水量增加,D正确。故选D。
9.C
10.B
【解析】
9.对比起原产地昆仑山海拔高、生长区域狭窄,而绿洲地区海拔较低,夏季光热条件充足,且临近河流,雪菊生长迅速,C对。题干中强调的是单产,并不是规模总产量,A错。从材料中昆仑雪菊生长于昆仑山3000米以上的冰封峭崖上,位于西北地区,开花为一年一次, 就算引种到海拔较低的绿洲地区,开花的季节也不变,B错误;与原产地相比,绿洲地区海拔较低,由于下垫面的差异,使得气温的年差较小,D错。故选C。
10.区域产业发展方向包括加强宣传力度以提升产品的知名度、加强市场调研、通过电商平台,促进雪菊的市场销售,拓宽流通渠道等,①②⑤符合题意,而增加化肥的产量,固然能够增加产量,但是由于化肥的使用,会影响其品质,人为大量的采摘野生雪菊会破坏雪菊所处的生长环境,也是不可取得,③④错误。故选B。
11.B
12.D
13.A
【分析】
11.纺织工业属于廉价劳动力导向性工业,孟买人口超过2100万,过去,孟买发展纺织工业的最具优势的条件是劳动力丰富,B正确。ACD错误。故选B。
12.建立纺织工业园区,各类纺织厂集中在园区,有利于减少企业交易成本,提高产品利润率,这是建立纺织工业园区的首要目的,D正确,建设纺织工业园区提高就业率,增加当地居民经济收入,但不是其首要目的,A错。纺织工业属于传统工业,对促进高科技产业发展影响不大,B错。不能解决当地环境污染问题,C错。故选D。
13.现在棉纺织厂迁离孟买的首要原因是孟买经济较发达,劳动力、地租成本等上涨,纺织工业不得不搬离孟买,A正确。BCD错误。故选A。
14.A
15.D
【分析】
14.钢铁厂属于有大气污染的工业企业,应布局在热力环流范围之外,可以排除②和③;该地区位于我国东部地区,盛行东南风和西北风,有污染的工业企业应布局在盛行风向垂直的郊外,①地和④地相比,交通便利,有河流流经,水源充足,因此最适宜布局钢铁厂,A正确。故选A。
15.甲处位于东南风的上风向,易导致大气污染,A错误;位于城市河流下游,水污染小,对水体污染较小,B错;位于热岛环流的范围内,污染气体不易扩散,C错误;位于铁路沿线,交通便利,D正确。故选D。
16.A
17.B
18.B
【解析】
16.社区的底商主要为社区居民服务,大盘社区的底商商铺虽然价格更高,但却更受投资者青睐,这主要是因为大盘社区住户多而稳定,投资风险小,收益高且稳定,A符合题意;社区是居住区,社区的底商主要就近为社区居民服务,交通和流动的服务人口不是其突出优势,B不符合题意;大盘社区往往与商业服务中心联系便利,因此没有大型商场、市场竞争小不是大盘社区的底商商铺更受投资者青睐的主要原因,C不符合题意;大盘社区占地广,往往离中心地带较远,D不符合题意。故选A。
17.珠宝首饰店的门槛人口高,应布局在商业区,不适宜布局在社区的底商商铺, A不符合题意;时鲜果蔬店的门槛人口低,布局在社区底商商铺,直接接近消费人群,经济效益较好,B符合题意;大型家电卖场和汽车专卖店的门槛人口高,占地广,不适合布局在底商商铺,C、D不符合题意。故选B。
18.底商主要为本小区的居民服务,也能为小区之外的居民服务,A错误;底商布局在社会高层住宅底层,能就业服务小区居民,能方便小区居民的日常生活,B正确;底商的服务范围主要是小区,服务范围小,服务等级通常比较低,C错误;大力发展社区底商也可能产生不利影响,如底商的服务经营活动可能会干扰居民生活,并不是有益无害,D错误。故选B。
【点睛】
商业中心通常位于区域的核心位置,交通便捷,有利于商品和人流的集散。零售商业网点选址需要考虑很多因素,如自然环境因素、社会经济环境因素等,其中相对较为重要且操作性强的因素是交通和市场。
19.B
20.D
【解析】
19.早点摊主要是满足上学族和上班族对早餐的需求,一般分布在人流量较大的街角路口,故影响早点摊区位选择的最主要因素是市场因素;交通因素、劳动力因素、科技因素等对早点摊区位选择影响不大。故B选项正确,ACD选项错误。故选B。
20.读图结合生活常识可知,早点摊具有投资少、经营成本低、盈利所需的顾客数量较少、小本经营等特点;早点摊主要是方便居民日常生活,所以一般分散在居住区人流量较大的街角路口。①②③④正确,故选D。
21.B
22.C
【解析】
21.题目中说受气候影响,夏季高温,相对来说晚上气温有所下降,购物、餐饮等夜间消费活动比较旺盛,B正确。我国冬季大部分地区气候寒冷干燥,夜晚冬季外出人口少,冬季夜晚的消费能力较弱,春季和秋季介于夏季、冬季之间,白天气温比较适宜,夜晚较凉,所以夜晚购物、餐饮等夜间消费活动不会比夏季旺盛,故ACD错。所以选B。
22.
发展夜间经济,有利于增加就业岗位,促进经济发展,①正确;发展夜间经济,会增加交通压力,②错误;发展夜间经济,能促进经济发展,提升城市发展水平,增强竞争力,③正确;发展夜间经济并不能增加中心区人口数量,④错误,C正确。故选C。
23.B
24.D
25.C
【解析】
23.本题考查20世纪80年代初影响溢达集团国外投资的主导因素。毛里求斯、牙买加、菲律宾等地国土面积小,人口数量较少,市场需求量小,市场不是其主导因素,A错误。溢达集团是以纺织为主要生产内容的企业,属于劳动力导向型,20世纪80年代毛里求斯、牙买加、菲律宾等地经济发展水平较低,劳动力廉价且丰富,因此20世纪80年代初影响溢达集团国外投资的主导因素是劳动力,B正确。毛里求斯、牙买加、菲律宾等地经济发展水平较低,科技不发达,C错误。毛里求斯、牙买加、菲律宾等地经济发展水平较低,投资环境较差,D错误。故选B。
24.本题考查20世纪90年代溢达集团不在新疆设立染织厂的原因。染织厂生产需水量大,而新疆水资源短缺,故不在新疆设立染织厂,D正确;交通条件和劳动力条件都不是主导因素,AB错误;染织厂不属于技术指向型产业,故技术不是其主导因素,C错误。故选D。
25.本题考查溢达集团纵向一体化经营模式的缺点。所谓纵向一体化模式,就是从产品的设计和开发、生产、营销和推广、分销与零售等产业链上的各个环节全部由公司来完成。纵向一体化经营模式使公司生产环节增多,从而会导致投资成本过高,C正确;纵向一体化模式有利于企业内部协调和监督,有利于把控产品质量、缩短产品生产周期、打造品牌优势,ABD错误。故选C。
26.C
27.B
【分析】
26.读图可知,我国在巴基斯坦的投资项目主要有火电站、煤田、风力发电、公路设施、港口建设、轨道交通等,主要集中在能源和交通部门,故C对。故选C。
27.由上题可知,我国在巴基斯坦的投资项目主要集中在能源和交通部门,能源项目的投资主要依托当地的资源优势,而交通及其他项目的投资则要依据当地不同的区位特点布局相应的投资项目,故B对。巴基斯坦经济落后,市场规模小,基础设施不完善,生态环境恶劣,文化传统与中国差异大,这些都不是吸引中国对巴投资的因素。虽然劳动力资源丰富,但素质低,也不能吸引中国对巴投资。政策优惠是主要影响因素,但不是最主要因素,故ACD错。故选B。
28.B
29.D
30.A
【分析】28.由材料可知,20世纪80年代,长三角地区村办企业涌现说明当时村办企业较多,但都是基于“一村一地”的形式,虽然村村都能够实现发展,但是相对来说空间布局较分散,不够集中,因此出现了村村冒烟的现象。从材料信息无法看出当时村办企业燃料来源分散、原料来源分散, B对, A C错误。村办企业属于生产企业,市场是否分散与“村村冒烟”无关,D错误。故选B。
29.由材料可知,“抱团飞地”包括两部分:“抱团”和“飞地”。“抱团”是指各村进行入股合作;而“飞地”指的是相对发达的地区,也就是条件优越的城镇区域。材料中提到,由县、镇统筹,整合腾退的村办企业建设用地指标和补贴资金,也就是说,乡镇提供符合指标的村办企业建设用地,而资金补贴则是由相对发达的城镇地区进行提供,双向互惠,壮大了集体经济规模,实现了共赢,推进发达地区和欠发达区域的协同发展,有效地提高了资金和土地资源的利用效率,解决原先资金以及建设用地资源不足的问题,②④正确。在实施“抱团飞地”模式之前并没有出现劳动力不足的问题,①错误。“抱团飞地”主要是针对原先集体经济资金、资源发展总量少的问题,跟教育无关,③错误。故选D。
30.原先是村村冒烟、一村一地的发展,单个村发展可能存在经济实力薄弱、资源要素禀赋差、项目建设实施难、资金不足等等问题。“抱团飞地”模式有利于扶持村级集体经济,突破单个村单打独斗面临的资金、区位等瓶颈,乡镇提供符合指标的村办企业建设用地,而相对发达的城镇地区补贴资金。实施“抱团飞地”模式,实质上就是通过整合县域资源,推进城镇等发达区域和乡村等欠发达区域协同发展,实现低收入村增收致富。因此是城乡统筹发展模式的创新,A正确。不是生活方式创新,没有提到人们的衣食住行等发生变化,B错误。农业发展创新是农业机械或者是耕作方式等的变化,C错误。“抱团飞地”模式体现的是城乡发展模式的创新,并非科技的创新,D错误。故选A。
31.(1)兰州地处高原,海拔高,夏季气温适宜冷凉蔬菜生长;昼夜 温差大,光照充足(日照时间长,光热条件复杂多样),蔬菜品质好;种植区海拔较高,冬季气候寒冷,害虫(虫卵)不易越冬,夏季虫害少。
(2)海拔差异大,利于充分利用光热、土地等资源;利于培育不同蔬菜品种,使上市蔬菜品种更丰富;利于错开蔬菜成熟期,延长市场供应时间。
(3)冷凉蔬菜品种丰富、品质优良;交通运输条件的改善,保鲜、冷藏技术的发展,利于蔬菜储存和远距离运输;冷凉蔬菜在南方沿海地区错季上市;南方沿海地区经济发达,人口众多,蔬菜需求量大。
32.(1)提高地温;减少水分蒸发;保持土壤肥力。(保温、保湿、保肥)
(2)珠江三角洲。珠江三角洲是我国改革开放的前沿,工业化、城市化进程快,耕地面积减少;农业结构调整,用于种植蔬菜、花卉的耕地增加;经济发展水平高,低价贵,种植甘蔗减少。
(3)做大做强。该地种植的历史悠久,经验丰富;政策支持;可以带动相关产业发展,解决劳动力就业,增加农民收入,促进区域经济发展;邻近越南,可利用廉价劳动力。减少甘蔗种植。该地规模小;产业基础弱;机械化水平低,劳动力成本高。
33.(1)以第二产业为主;第二产业中重工业占主导;第一、第三产业占比较低;第三产业占比大于第一产业。
(2)产业基础好;临江水运便利;政策扶持;距中心城市武汉近;劳动力丰富。
(3)优化产业结构;增加就业岗位;提高资源利用率;加快生态恢复;防治环境污染;推进城市化进程。
2021定远县育才学校高二下学期3月周测地理试题(3月3日)含答案: 这是一份2021定远县育才学校高二下学期3月周测地理试题(3月3日)含答案
2021滁州定远县育才学校高一下学期第三次月考地理试题含答案: 这是一份2021滁州定远县育才学校高一下学期第三次月考地理试题含答案,共9页。试卷主要包含了单选题,综合题等内容,欢迎下载使用。
2021滁州定远县育才学校高一下学期期末考试地理试题含答案: 这是一份2021滁州定远县育才学校高一下学期期末考试地理试题含答案,共9页。试卷主要包含了选择题,综合题等内容,欢迎下载使用。